资料中包含下列文件,点击文件名可预览资料内容



还剩2页未读,
继续阅读
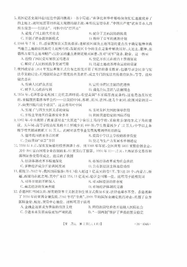
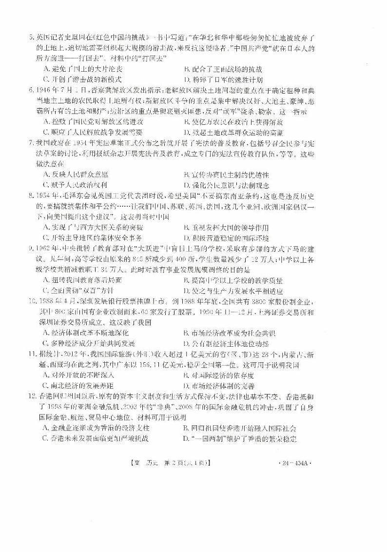
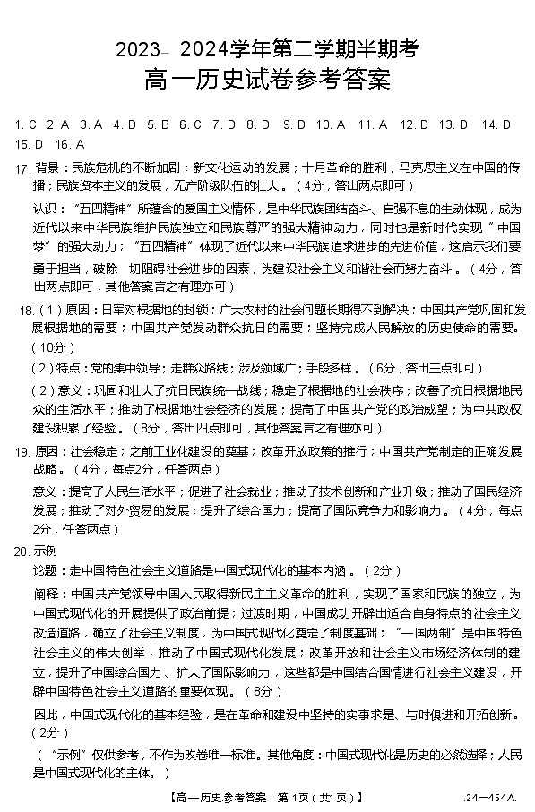
福建省龙岩市非一级达标校2023-2024学年高一下学期期中考试历史试题
展开
这是一份福建省龙岩市非一级达标校2023-2024学年高一下学期期中考试历史试题,文件包含高一历史pdf、历史454A答案docx等2份试卷配套教学资源,其中试卷共5页, 欢迎下载使用。
相关试卷
福建省龙岩市非一级达标校2023-2024学年高一下学期期中考试历史试题(Word版附答案):
这是一份福建省龙岩市非一级达标校2023-2024学年高一下学期期中考试历史试题(Word版附答案),共4页。试卷主要包含了本试卷主要考试内容等内容,欢迎下载使用。
福建省龙岩市龙岩非一级达标校2023-2024学年高二下学期4月期中历史试题(Word版附答案):
这是一份福建省龙岩市龙岩非一级达标校2023-2024学年高二下学期4月期中历史试题(Word版附答案),文件包含福建省龙岩市龙岩非一级达标校2023-2024学年高二下学期期中考试历史试题pdf、福建省龙岩市龙岩非一级达标校2023-2024学年高二下学期期中考试历史试题答案docx等2份试卷配套教学资源,其中试卷共9页, 欢迎下载使用。
福建省龙岩市一级校2023-2024学年高一上学期期中联考历史试题:
这是一份福建省龙岩市一级校2023-2024学年高一上学期期中联考历史试题,共7页。试卷主要包含了选择题,非选择题等内容,欢迎下载使用。