2024届湖南省岳阳市高三下学期三模生物试题
展开湖南省岳阳市2023-2024学年高三下学期二模生物试题含答案: 这是一份湖南省岳阳市2023-2024学年高三下学期二模生物试题含答案,共9页。试卷主要包含了考生必须保证答题卡的整洁,肠神经胶质细胞等内容,欢迎下载使用。
湖南省岳阳市2024届高三下学期二模生物试卷及答案: 这是一份湖南省岳阳市2024届高三下学期二模生物试卷及答案,共9页。
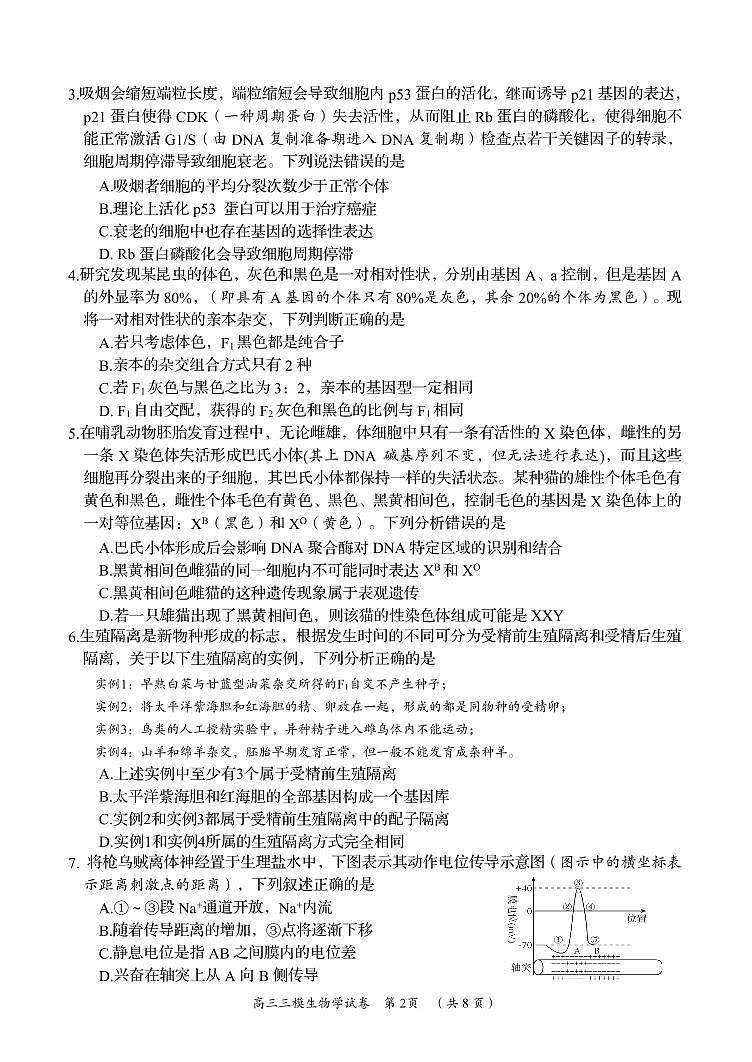
湖南省岳阳市2023届高三上学期一模生物试卷+答案: 这是一份湖南省岳阳市2023届高三上学期一模生物试卷+答案,共9页。

