安徽省六安第一中学2023-2024学年高二下学期期中历史试卷(Word版附解析)
展开一、选择题:本题共16小题,每小题3分,共48分。在每小题列出的4个选项中,只有一项符合题目要求。
1. 传统观点认为,西周时期的秦人过着游牧、狩猎的生活。20世纪80年代,考古学者在甘肃省甘谷县毛家坪村发现了西周时期的秦文化遗存,在其居住遗址中发现有灰坑、残房基地面等;出土陶器形态与西周陶器形态基本相似,有、盆、豆、罐等。据此可知,西周时期( )
A. 民族融合进程加快
B. 农业文明影响扩大
C. 区域文明进程趋同
D. 多元一体格局形成
【答案】B
【解析】
【详解】本题是单类型单项选择题。据本题主题干设问词,可知这是本质题,时空是西周时期。根据材料“西周时期的秦人过着游牧、狩猎的生活”“居住遗址中发现有灰坑、残房基地面等”“出土陶器形态与西周陶器形态基本相似”及所学可知,从西周时期开始,秦人已经过着相对定居的生活,考古发现的陶器形态反映出秦人饮食生活的内容,以农作物的粮食为主要的食物来源之一,体现了农业文明影响扩大,B项正确;材料未涉及民族交融的相关信息,选项不符合题意,排除A项;秦文化与西周文化的发展进程存在明显差异,排除C项;材料无法得出多元一体格局形成的相关信息,不符合题意,排除D项。故选B项。
2. 唐宋时期,品茶作诗逐渐成为风尚,如白居易“或吟诗一章,或饮茶一瓯。身心一无系,浩浩如虚”、皎然(唐朝僧人)“茶稍与禅经近”、苏轼“茶与水味深入理窟。茶生苍石之阳,碧涧穿注,兹乃水石之灵,岂茶哉?”据此可知,唐宋时期( )
A. 经济的发展影响社会风尚B. 哲理化思潮的发展
C. 儒、佛、道三教互相融合D. 市民阶层饮茶盛行
【答案】B
【解析】
【详解】本题是单类型单项选择题。根据本题主题干的设问词,可知这是推断题。根据材料时间信息可知准确时空是:唐宋时期(中国)。根据材料可知,唐宋时期兴起了品茶作诗的风尚,并演绎出饮茶的思辨现象,这体现了哲理化思潮的发展,B项正确;材料强调茶文化的发展,与经济无关,排除A项;材料未提及道教,排除C项;材料强调饮茶作诗所引起的思辨现象,市民阶层饮茶盛行与材料主旨不符,排除D项。故选B项。
3. 1280年,元朝政府规定,对贩卖土货的商人改收单份税,鼓励国内贸易商出洋贸易。1293年,中书省又制定了“二十三条则法”,整顿市舶贸易,严防走私。这反映( )
A. 政府谋求对外贸易的巨大利润B. 商税成为政府主要财政来源
C. 海外贸易的走私现象异常严重D. 重农抑商政策已被逐渐放弃
【答案】A
【解析】
【详解】本题是单类型单项选择题。据本题主题干的设问词,可知这是本质题。据本题时间信息可知准确时空是元朝时期的中国。根据材料内容可知,元朝时期减少对贩卖土货商人的税收,鼓励对外贸易,整顿市舶贸易严防走私,这些措施都是元朝政府意图发展对外贸易,同时从对外贸易中获取税收,从而谋求对外贸易的巨大利润,A项正确;材料中没有比较信息,无法说明商税成为政府主要财政来源,排除B项;元朝政府严防走私并不代表当时海外贸易的走私现象非常严重,排除C项;元朝时期并没有放弃重农抑商政策,排除D项。故选A项。
4. 下图是《顺风相送》的内容要点。该书是明朝时修成的航海手册,在当时传抄较广。它反映出当时( )
A. 海禁政策转向废弛B. 传统科技承古萌新
C. 西学东渐日渐兴起D. 海洋意识潜滋暗长
【答案】D
【解析】
【详解】本题是单类型单项选择题。根据题干设问词,可知是本质题。根据题干关键信息可知准确时空是:明朝时期(中国)。根据材料信息“该书是明朝时修成的航海手册,在当时传抄较广”和所学可知,《顺风相送》是一部航海科普类的手抄孤本书,记载了中国人航海线路及沿途山川地形,该书在当时传抄较广,说明海洋意识潜滋暗长,D项正确;明清时期,厉行海禁政策,排除A项;材料未涉及传统科技承古萌新的说法,排除B项;西学东渐是指从明朝后期到近代的西方学术思想向中国传播的历史过程,与材料无关,排除C项。故选D项。
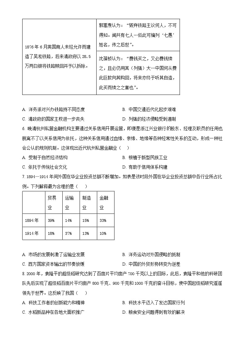
5. 下面材料反映出( )
A. 洋务派对兴办铁路持不同态度B. 中国交通近代化起步艰难
C. 清政府的国家主权进一步丧失D. 列强的经济侵略受到遏制
【答案】B
【解析】
【详解】本题是单类型单项选择题。据本题主题干的设问词,可知这是本质题。据本题时间信息可知准确时空是:近代中国。据材料可知,对于在中国修建铁路,晚清两位官员对其产生了不同看法,阻碍了铁路在中国的修建,体现了中国交通近代化起步艰难,B项正确;洋务派对兴办铁路持不同态度是对材料的陈述,而非本质,排除A项;材料是围绕在中国修建铁路进行描述,而非国家主权丧失,排除C项;列强的经济侵略受到遏制的说法过于夸大,并且这时期西方列强进一步加强对中国的侵略,排除D项。故选B项。
6. 晚清杭州私营金融机构主要通过关系信用开展运营,即便是浙江兴业银行的股东、经理及职员的任用也脱离不了以关系信用为依托,这种关系信用通过血缘、亲缘、地缘等各种经常性关系的互动,形成一种社会公认的规则机制。这体现出近代杭州私营金融业( )
A. 受制于自然经济结构B. 根植于新型民族工业
C. 依托于传统社会文化D. 有助于信用体系构建
【答案】C
【解析】
【详解】本题是单类型单项选择题。据本题主题干的设问词,可知这是本质题。据本题时间信息可知准确时空是:晚清(中国)。根据材料信息“晚清杭州私营金融机构主要通过关系信用开展运营”及“这种关系信用通过血缘、亲缘、地缘等各种经常性的关系的互动”等信息可知,中国传统的社会关系促进了杭州私营金融机构的运营,说明近代杭州私营金融业受传统文化影响,C项正确;自然经济的特点是不与市场发生交换,自然经济结构与题干内容无关,排除A项;从材料提供的信息无法得出根植于“民族工业”,而是通过“以关系信用为依托,这种关系信用通过血缘、亲缘、地缘等各种经常性的关系的互动,形成一种社会公认的规则机制”,即根植于传统社会关系,排除B项;根据“晚清杭州私营金融机构主要通过关系信用开展运营”可知,关系信用推动金融业发展,该选项因果颠倒,排除D项。故选C项。
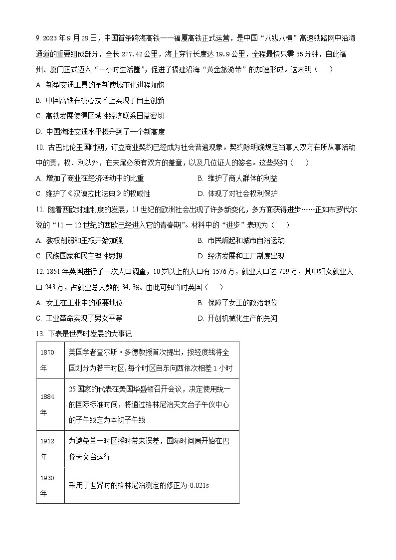
7. 1894—1914年间外国在华企业投资总额不断增加。如表是该时段外国在华企业投资总额中各行业所占比例。下列解释最为合理的是( )
A. 市场的发展刺激了运输业发展B. 洋务运动对外国侵略的抵制
C. 西方国家资本输出的节奏放缓D. 中国的外贸形势转变为逆差
【答案】A
【解析】
【详解】本题是单类型单项选择题。据本题主题干的设问词,可知这是正向题。据本题时间信息可知准确时空是:1894—1914年(中国)。根据表格可以看出,1894-1914年间外国在华企业投资中运输业大幅增加,由14%增长为37%,再结合题干“1894-1914年间外国在华企业投资总额不断增加”可得,中国境内的外商企业得到发展,所以市场也就相应得到了发展,因而刺激了运输业的发展,A项正确;19世纪90年代,甲午战败,洋务运动宣告失败,排除B项;题干所述外商在华投资总额是不断增加的,说明其资本输出的节奏并未放缓,且占比的变化与其资本输出的节奏快慢也无直接关联,排除C项;题干仅提供了外商对华投资的情况,并没有中国对外贸易的情况,无法得出中国外贸形势转变为逆差的结论,排除D项。故选A项。
8. 2000年,袁隆平的超级稻研究达到了百亩片平均亩产700千克以上的目际,此后,袁隆平和他的科研团队先后实现了超级稻百亩片平均亩产800千克、900千克和1000千克的奋斗目标,使中国起级稻研究遥遥领先于世界。这反映了我国( )
A. 科技工作者的创新能力和精神B. 科技水平迈入了发达国家行列
C. 水稻新品种在各地大面积推广D. 粮食安全问题得到有效的解决
【答案】A
【解析】
【详解】本题是单类型单项选择题。据本题主题干的设问词,可知这是本质题。据本题时间信息可知准确时空是:21世纪(中国)。根据材料可知,材料中相关数据的变化反映了我国科技工作者积极探索、勇于创新的精神,A项正确;迄今,我国科技水平与西方发达国家相比仍有较大差距,排除B项;材料中未提及水稻种植面积的变化,排除C项;D项中“得到有效的解决”的表述过于夸大化,排除D项。故选A项。
9. 2023年9月28日,中国首条跨海高铁——福厦高铁正式运营,是中国“八纵八横”高速铁路网中沿海通道的重要组成部分,全长277.42公里,海上穿行长度达19.9公里,全程最快只需55分钟,自此福州、厦门正式迈入“一小时生活圈”,促进了福建沿海“黄金旅游带”的加速形成。这表明( )
A. 新型交通工具的革新使城市化进程加快
B. 中国高铁在核心技术上实现了自主创新
C. 高铁发展使得区域性经济联系日益密切
D. 中国海陆交通水平提升到了一个新高度
【答案】C
【解析】
【详解】本题是单类型单项选择题。据本题主题干的设问词,可知这是本质题。据本题时间信息可知准确时空是:现代(中国)。根据材料“中国首条跨海高铁——福厦高铁正式运营,是中国‘八纵八横’高速铁路网中沿海通道的重要组成部分”与“自此福州、厦门正式迈入‘一小时生活圈’,促进了福建沿海‘黄金旅游带’的加速形成。”结合所学知识可知,高铁发展加速了福州与厦门地区经济的发展,使得福州与厦门的区域性经济联系日益密切,D项正确;材料主旨为“高铁对经济发展的促进作用”,“城市化进程加快”不符合材料主旨,排除A项;材料中没有“核心技术的自主创新”,排除B项;材料主要表现了高铁交通的发展,而不是“海陆交通”,排除D项。故选C项。
10. 古巴比伦王国时期,订立商业契约已经成为社会普遍现象。契约除明确规定当事人双方在所从事活动中的责,权、利以外,在末尾必须有双方的盖章,以及几位证人的签名。这些契约( )
A. 增加了商业在经济活动中的比重B. 维护了商人群体的利益
C. 维护了《汉谟拉比法典》的权威性D. 体现了对社会权利保护
【答案】D
【解析】
【详解】本题是多类型单择题。依据材料主题干的设问词可知本题是影响、本质题。依据时间信息可知准确时空是:古巴比伦王国。依据材料概括可知:订立契约已经有了严格的程序,旨在规范商业行为,保护商业者的利益,体现了对商业权利的保护,D项正确;材料涉及商业在经济活动中的比重问题,排除A项;这些契约旨在规范商业行为,保护商业者的利益,而不是为了维护了商人群体的利益,排除B项;材料未体现《汉谟拉比法典》的权威性,只是说明重视契约的规范性,排除C项。故选D项。
11. 随着西欧封建制度的发展,11世纪的欧洲社会出现了许多新变化,多方面获得进步……正如布罗代尔说的“11一12世纪的西欧已经进入它的青春期”。材料中的“进步”表现为( )
A. 教权削弱和王权开始加强B. 市民崛起和城市自治运动
C. 民族国家和民主理性思想D. 经济发展和工厂制度出现
【答案】B
【解析】
【详解】本题是单类型单项选择题。据题干设问词,可知这是推断题。据题干时间信息可知准确时空是11世纪—12世纪的西欧。材料提到11世纪欧洲社会出现很多变化,西欧已经进入到它的青春期,这是因为这一时期市民阶层逐渐崛起,城市自治运动开展,B项正确;王权开始加强是在14世纪后,排除A项;民主理想思想盛行于17——18世纪,排除C项;工厂制度诞生于工业革命时期,排除D项。故选B项。
12. 1851年英国进行了一次人口调查,10岁以上的人口有1576万,就业人口达709万,其中妇女就业人口243万,占就业总人数的34.3%。由此可知当时英国( )
A. 女工在工业中的重要地位B. 保障了女工的政治地位
C. 工业革命实现了男女平等D. 开创机械化生产的先河
【答案】A
【解析】
【详解】本题是单类型单项选择题。根据主题干的设问词,可知是推断题。时空是:19世纪英国。据材料“妇女就业人口243万,占就业总人数的34.3%”并结合所学可得出,工业革命期间,大量女性走出家门到工厂工作,女工在工业中占有了重要的地位,A项正确;女工就业主要是直接提升女性的经济地位而非政治地位,排除B项;19世纪男女平等尚不能实现,排除C项;材料主要讲女性就业的情况,而非工业生产使用机械的情况,排除D项。故选A项。
13. 下表是世界时发展的大事记
可见,世界时的发展( )
A. 助推西方生产活动的标准化B. 体现了世界贸易中心的转移
C. 反映了世界市场的逐渐形成D. 凸显了英美国家力量的消长
【答案】C
【解析】
【详解】本题是多类型单项选择题。根据次题干的提示词,可知是本质题、影响题。时空是:1870-1930年(世界)。19世纪中后期,世界市场逐步形成,世界各地人员和经济联系日益密切,往来范围不断扩大,对制定国际标准时间的需求日益迫切。因此世界时的发展反映了世界市场的逐渐形成,C项正确;材料主要体现世界时的发展历程,而非其影响。世界时的发展完成了世界时间的统一,而非助推生产活动的标准化,排除A项;英国在确定标准时间和推动其国际化等方面发挥了重要作用,体现英国是当时政治、经济大国,在全球拥有众多殖民地,具有强大的国际影响力,不能看出世界贸易中心的转移和美国崛起,排除B项、D项。故选C项。
14. 1918年大流感的首个病例发现于美国堪萨斯军营,之后疫情迅速扩散至欧洲及世界地区。由于当时只有中立国西班牙的媒体对本国疫情进行了持续报道,这场流感被命名为“西班牙流感”。为了科学修正这一名称,以下措施最有说服力的是( )
A 整理并分析1918年欧洲战场非战争死亡数据与疫情相关性
B. 对比1918年各国官方疫情记录,确定疫情起源及传播路径
C. 考察1918年各国疫情新闻报道客观性及其对命名的影响
D. 绘制并分析1918年西班牙疫情升降曲线图,探究疫情特点
【答案】B
【解析】
【详解】本题是单类型单项选择题。据本题主题干的设问词,可知这是正向题。据本题时间信息可知准确时空是:1918年(西班牙)。根据材料结合所学可知,为了科学修正这一名称,必须知道疫情传播的源头和路径,可以对比1918年各国官方疫情记录,确定疫情起源及传播路径,这是最有说服力的方法,B项正确;整理并分析1918年欧洲战场非战争死亡数据与疫情相关性无法确定疫情传播源头和路径,排除A项;考察1918年各国疫情新闻报道的客观性及其对命名的影响,这也无法提供修改这一名称的依据,排除C项;绘制并分析1918年西班牙疫情升降曲线图,探究疫情特点只能了解西班牙疫情状况,无法为修正名称提供依据,排除D项。故选B项。
15. 1946年6月25日,世界银行正式营业。截至1949年6月底,银行资产约为20.73亿美元,贷款审批情况如下表(单位:亿美元),这反映二战后初期世界银行( )
A. 配合马歇尔计划的实施B. 贷款对象集中于不发达国家
C. 决策行为受到冷战影响D. 推动区域经济集团化的形成
【答案】C
【解析】
【详解】本题是单类型单项选择题。据本题主题干设问词,可知这是本质题。据本题时间信息可知准确时空是1946年至1949年(世界)。据表格可知,申请世界银行贷款国家很多,但是得到批准的基本是资本主义国家,结合题干时间二战结束后初期,说明世界银行决策行为受到冷战思维影响,C项正确;材料信息不能推断世界银行配合马歇尔计划实施,排除A项;据表格可知,获得世界银行贷款成功的是西欧资本主义国家,不是发达国家,排除B项;材料信息与区域经济集团化不相关,排除D项。故选C项。
16. 二战后,微芯片的发明开启了一个新时代。有了微芯片,就能开发更加经济高效的小型计算机系统和现代化的电话网络;有了微芯片,就能替代以前由人力劳动所承担的例行工作。它的发明和使用( )
A. 促进了通讯技术的出现B. 有助于产业和生活方式变革
C. 开启了电子计算机时代D. 表明战争是科技发展的动力
【答案】B
【解析】
【详解】本题是单类型材料选择题。时空范围是:二战后的世界。从材料可以看出,“有了微芯片,就能开发更加经济高效的小型计算机系统和现代化的电话网络”说明有助于产业变革;“有了微芯片,就能替代以前由人力劳动所承担的例行工作”说明有助于生活方式变革,B项正确;通讯技术早在第二次工业革命初期就已经出现,排除A项;“微芯片的发明”开启电子计算机时代对材料的理解不全面,材料还有生活方式变革的内容,排除C项;战争确实在一定程度上推动了科技进步,但不能把战争作为科技发展的动力,排除D项。故选B项。
二、非选择题(本大题4小题,共52分)
17. 阅读材料,回答问题。
材料一 从战国到汉代是中国医学史上的第一次高峰,以伤寒、杂病和外科为代表的临床医学达到了前所未有的水平,举凡中医学的基本理论、诊断方法、治疗法则等,在医药典籍中都有了明确具体的论述。隋唐是中国医学发展史上第二次高峰,唐代“太医署”是世界上最早的医学校,唐朝成为东亚医药的中心。宋朝产生了世界上最早的法医学著作《洗冤集录》,有记载的名医多达数十位,民族医学奋起为中国传统医学注入了新活力。明代中国早于西方发明了预防天花的种痘技术,清朝时中医已形成了一个系统的辨证体系。
——李经纬《中国医学通史》等
(1)根据材料一概括中国古代医学成就的特点,结合所学知识列举两位我国古代名医及其著作。
材料二 在黑死病肆虐时,大约有1/4到1/3的欧洲人口死于这场灾难,一些人由对宗教信仰的怀疑而发展为对社会不平等制度的痛恨和反抗,以及对自己人生的深入思考。15至17世纪,人们在抗击黑死病时所采取的一些卫生措施,在客观上促进了欧洲城市公共卫生事业的发展,西医逐渐发展起来。
——王旭东《世界瘟疫历史》
(2)根据材料二并结合所学知识,分析疾疫对近代西方社会产生的影响。
材料三 鸦片战争以后,西医大规模传入我国,中西医论争逐渐兴起,前期争医术为主,后期争医政(人员、经费、地位)为主。李鸿章认为中西医方法论不同,医药有别,希望“学者合中西之说而会其通”。19世纪末《中西医粹》《中西骨骼辨正》《中西汇参铜人图说》等著述相继刊出,1910年中西医学研究会成立,“以科学方法整理中国医药”。
——赵洪钓《近代中西医论争史》
(3)根据材料三并结合所学知识,概述中国近代“中西医论争”的背景、内容及影响。
【答案】(1)一脉相承、世界领先、著作丰富、名医辈出、惠及周边等。张仲景与《伤寒杂病论》、李时珍与《本草纲目》等。
(2)造成人口减少,经济破坏和社会动荡;推动了文艺复兴和宗教改革运动;推动了医疗卫生等公共事业的发展;促进了相关科研发展。
(3)背景:鸦片战争后,西方近代医学传入中国,对中医形成挑战。内容:前期争医术为主,后期争医政为主。影响:有利于思想的解放;有利于中西医学的融合和中医的现代化。
【解析】
【详解】(1)根据材料“以伤寒、杂病和外科为代表的临床医学达到了前所未有的水平”可知体现的是世界领先;根据材料“唐朝成为东亚医药的中心”可知体现的是惠及周边;根据材料“宋朝产生了世界上最早的法医学著作《洗冤集录》,有记载的名医多达数十位”可知体现的是著作丰富、名医辈出;根据材料“清朝时中医已形成了一个系统的辨证体系”可知体现的是一脉相承。结合所学知识可知,我国古代名医和著作有张仲景与《伤寒杂病论》、李时珍与《本草纲目》等。
(2)根据材料“大约有1/4到1/3的欧洲人口死于这场灾难”可知体现的是人口减少和经济破坏;根据材料“一些人由对宗教信仰的怀疑而发展为对社会不平等制度的痛恨和反抗,以及对自己人生的深入思考”可知体现的是推动了文艺复兴和宗教改革运动;根据材料“在客观上促进了欧洲城市公共卫生事业的发展,西医逐渐发展起来”可知体现的是推动了医疗卫生等公共事业的发展和促进了相关科研发展。
(3)根据材料“鸦片战争以后,西医大规模传入我国,中西医论争逐渐兴起”可知中国近代“中西医论争”的背景是鸦片战争后,西方近代医学传入中国,对中医形成挑战。根据材料“前期争医术为主,后期争医政(人员、经费、地位)为主”可知内容是前期争医术为主,后期争医政为主。根据材料“19世纪末《中西医粹》《中西骨骼辨正》《中西汇参铜人图说》等著述相继刊出,1910年中西医学研究会成立”和所学知识可知,中西医争论的影响主要体现在思想解放和医学发展等方面。
18. 【工业革命与生产组织变革】
材料一 产业组织方式的变迁是伴随着生产技术的变迁而发生的。第一次工业革命将分散的家庭作坊、手工工场转向纵向一体化的工厂模式,第二次工业革命出现了许多大型企业集团。第三次工业革命中,为适应全新生产方式,无论是产业内部还是产业之间都将呈现出组织方式的新趋势:在以知识为基础的经济和市场中,企业通过网络,跨越边界与环境相联系已成为最经常、最普遍的现象。
—摘编自兰建平《第三次工业革命对生产方式、产业组织方式的影响》等
材料二 工业革命、组织变革和企业理论创新的发展
—摘编自刘汉民解晓晴《工业革命、组织变革与企业理论创新》
(1)根据材料一并结合所学,指出三次科技革命引发的生产组织的变化,并分析变化的原因。
(2)根据材料二并结合所学,说明工业革命、组织变革和企业理论创新演进的规律。
【答案】(1)变化:工厂制度;垄断组织;产业组织网络化、国际化。
原因:工业革命期间,机械化生产代替手工生产,工人流水线上作业,科学化的管理受到重视,工厂制度形成。第二次工业革命过程中,随着市场竞争加剧,生产和资本高度集中,垄断组织产生。二战后,随着信息与通信技术的发展和全球经济一体化,企业规模和范围加速扩大,产业组织出现网络化、国际化。
(2)规律:工业革命是组织变革和企业理论创新的主要驱动力量,每一次工业革命都会引起组织变革,而组织变革导致企业理论的创新;工业革命、组织变革和企业理论创新具有明显的阶段性;工业革命对组织变革的影响快于组织变革对企业理论创新的影响(或工业革命与企业理论创新之间存在大约10—20年的时滞)。
【解析】
【小问1详解】
本题是背景类、对比类材料分析题。时空是:18——21世纪(世界)。
变化:根据材料“第一次工业革命将分散的家庭作坊、手工工场转向纵向一体化的工厂模式”可知,工厂制度;根据材料“第二次工业革命出现了许多大型企业集团”可知,垄断组织;根据材料“第三次工业革命中,为适应全新生产方式,无论是产业内部还是产业之间都将呈现出组织方式的新趋势:在以知识为基础的经济和市场中,企业通过网络,跨越边界与环境相联系已成为最经常、最普遍的现象。”可知,产业组织网络化、国际化。
原因:根据材料“产业组织方式的变迁是伴随着生产技术的变迁而发生的。第一次工业革命将分散的家庭作坊、手工工场转向纵向一体化的工厂模式”结合所学知识可知,工业革命期间,机械化生产代替手工生产,工人流水线上作业,科学化的管理受到重视,工厂制度形成;根据材料“第二次工业革命出现了许多大型企业集团。”结合所学知识可知,第二次工业革命过程中,随着市场竞争加剧,生产和资本高度集中,垄断组织产生;根据材料“第三次工业革命中,为适应全新生产方式,无论是产业内部还是产业之间都将呈现出组织方式的新趋势:在以知识为基础的经济和市场中,企业通过网络,跨越边界与环境相联系已成为最经常、最普遍的现象。”结合所学知识可知,二战后,随着信息与通信技术的发展和全球经济一体化,企业规模和范围加速扩大,产业组织出现网络化、国际化。
【小问2详解】
本题是特点类材料分析题。时空是:18——21世纪(世界)。
规律:根据材料“工业革命、组织变革和企业理论创新的发展,第一次,直线制、古典,第二次,职能制、新古典,第三次,事业部制、现代”可知,工业革命是组织变革和企业理论创新的主要驱动力量,每一次工业革命都会引起组织变革,而组织变革导致企业理论的创新;根据材料“进程、时期”可知,工业革命、组织变革和企业理论创新具有明显的阶段性;根据材料“工业革命、组织变革和企业理论创新其时期的滞后性”可知,工业革命对组织变革的影响快于组织变革对企业理论创新的影响。
19. 龙图腾是中华民族古老的象征,伴随时间发展,龙已渗透了中国社会的各个方面,成为一种文化的凝聚和积淀,龙的形象和运用在不同的时期呈现不同的特征。
(1)题中史料是何种类型? 如果想进一步研究龙文化的演变,可以补充哪些史料? 请说明理由。 (要求:至少补充两份史料)
(2)根据材料并结合所学知识,从“龙的变迁与时代发展”的角度,完成一篇小论文。 (要求:题明确,史论结合)
【答案】(1)史料类型:实物史料
补充史料:①原始社会时期龙文化的实物史料;②与龙文化相关的文献史料。
理由:①从时间发展来看,材料中缺乏原始社会时期的龙文化,补充相关史料可以进一步了解龙文化的起源。 ②历史研究孤证不立,除了实物史料,还应有其他类型史料,提升可信度。
(2)论题:龙的变迁体现不同时期的社会发展状况。
论述: 商朝龙作为神灵受到崇拜,可以看出商朝崇尚鬼神,善于占卜,同时在手工业生产中,青铜铸造为主要部门。汉朝的龙被视为皇权象征,展示国力与统治,反映了汉朝时期专制皇权不断上升,统一多民族封建国家的巩固。唐朝龙的形象更加夸张且细腻,体现了唐朝的富强与开放,“贞观之治”“开元盛世”都是封建历史上具有代表性的治世,同时中外交往日益频繁。 现代社会,中国在实现中华民族伟大复兴的中国梦的征程中迈开坚实步伐,龙的精神也被赋予了新的内涵和使命,大量的科技成果以“龙”命名,“蛟龙号”研发是我国改革开放深入发展、科技不断进步的重要成果,更是中国人不断奋斗的结晶。
综上所述,龙是中华民族的标志,龙文化成为鼓舞人民心心相系,团结奋进,开拓创新的精神纽带,作为青少年,我们要持之以恒,不懈努力,助力中国这条巨龙腾飞!
【解析】
【小问1详解】
本题是特点类材料分析题。时空是古代中国。史料类型:题中史料是与龙有关的器物,属于实物史料。 补充史料和理由:补充缺少的某个时期或某种类型的史料。从时间发展来看,材料中缺乏原始社会时期的龙文化,补充相关史料可以进一步了解龙文化的起源。 历史研究孤证不立,除了实物史料,还应有其他类型史料,提升可信度。
小问2详解】
本题为论述题之历史短文撰写类,时空是古代中国。材料中不同时代的龙反映了不同时代的典型特征,故可以“龙的变迁体现不同时期的社会发展状况”为论题,分商、汉、唐、现代几个阶段论述不同时期龙的变迁与时代发展的关系。据材料“商朝时期的龙形象主要呈现在青铜器上,商人崇拜神灵,龙是其崇拜的百神、问卜的对象之一”得出商朝龙作为神灵受到崇拜,可以看出商朝崇尚鬼神,善于占卜,同时在手工业生产中,青铜铸造为主要部门。据材料“汉朝的龙被视为皇权的象征,……展示着汉朝的卓越国力和强盛统治”得出汉朝的龙被视为皇权象征,展示国力与统治,反映了汉朝时期专制皇权不断上升,统一多民族封建国家的巩固。据材料“唐朝的繁荣富强和开放包容使唐朝的龙形象更加富有艺术感和想象力”得出唐朝龙的形象更加夸张且细腻,体现了唐朝的富强与开放。 据材料“现代中国,人们以‘龙的传人’自居,很多领域的发明创造都会以‘龙’命名”得出现代社会,中国在实现中华民族伟大复兴的中国梦的征程中迈开坚实步伐,大量的科技成果以“龙”命名。最后进行总结升华:综上所述,龙是中华民族的标志,青少年要持之以恒,不懈努力,助力中国这条巨龙腾飞!要求:四个阶段都要有所涉及,要能反映(政治、经济、思想文化),史实正确,论述完整。
史事
晚清两位官员对此事的不同看法
1876年6月英国商人未经允许而建造了吴淞铁路,后来清政府以28.5万两白银将铁路赎回并予以拆除。
郭嵩焘认:“毁弃铁路主议何人,不可得知。闻共有七人…似此可编列‘七愚’姓名,传之后世”。
沈葆桢认为:“费钱买之,又必费钱续之,且必仍用其(列强)大…中国何从费此巨款向其购回,将来亦终于听其自造,此买而续之之害也”。
贸易业
运输业
制造业
金融业
1894年
39%
14%
15%
33%
1914年
18%
37%
13%
10%
1870年
美国学者查尔斯·多德教授首次提出,按经度线将全国划分为若干时区,每个时区自东向西依次相差1小时
1884年
25国家的代表在美国华盛顿召开会议,决定使用统一的国际标准时间,将通过格林尼治天文台子午仪中心的子午线定为本初子午线
1912年
为避免单一时区授时带来误差,国际时间局开始在巴黎天文台运行
1930年
采用了世界时的格林尼治测定的修正为-0.021s
货款
国别
法国
荷兰
南斯
拉夫
智利
捷克斯洛伐克
丹麦
伊朗
卢森堡
墨西哥
波兰
巴西
申请额
5.0
5.35
5.0
0.4
3.5
0.5
2.5
0.2
2.09
6.0
1.0
批准额
2.5
1.95
0
0.16
0
0.4
0
0.12
0.341
0
0.75
工业革命(IR)
组织变革(OC)
企业理论创新(ITF)
进程
时期
进程
时期
进程
时期
第一次(IR1)
18世纪60年代—19世纪30年代
直线制(OC1)
18世纪70年代—19世纪30年代
古典(ITF1)
18世纪70年代—19世纪60年代
第二次(IR2)
19世纪70年代—20世纪10年代
职能制(OC2)
19世纪80年代—20世纪10年代
新古典(ITF2)
19世纪90年代—20世纪30年代
第二次(IR3)
20世纪50年代—21世纪初
事业部制(OC3)
20世纪50年代—21世纪初
现代(ITF3)
20世纪70年代—今
时间
史料
介绍
商
商朝时期的龙形象主要呈现在青铜器上,商人崇拜神灵,龙是其崇拜的百神、问卜的对象之一,因此青铜器中的龙纹具有狞厉感,神秘而抽象
汉
汉朝的龙被视为皇权的象征,在汉朝的宫廷文化中,龙的形象被广泛应用于建筑、雕塑和绘画等领域,展示着汉朝的卓越国力和强盛统治
唐
唐朝的繁荣富强和开放包容使唐朝的龙形象更加富有艺术感和想象力。龙的头部更加夸张,眼睛大而圆,嘴巴张开,牙齿尖锐。龙的身体更加修长,线条流畅、富有动感。龙的形象也被广泛应用于节日庆典、婚礼和丧葬等场合
现代
现代中国,人们以“龙的传人”自居,很多领域的发明创造都会以“龙”命名,比如第一艘由中国自行设计、自主集成研制的载人潜水器为“蛟龙号”
安徽省六安市二中2023-2024学年高二上学期期末历史试卷(Word版附解析): 这是一份安徽省六安市二中2023-2024学年高二上学期期末历史试卷(Word版附解析),文件包含安徽省六安市二中2023-2024学年高二上学期期末历史试题原卷版docx、安徽省六安市二中2023-2024学年高二上学期期末历史试题Word版含解析docx等2份试卷配套教学资源,其中试卷共19页, 欢迎下载使用。
安徽省六安第一中学2023-2024学年高一上学期期末考试历史试卷(Word版附解析): 这是一份安徽省六安第一中学2023-2024学年高一上学期期末考试历史试卷(Word版附解析),文件包含安徽省六安第一中学2023-2024学年高一上学期期末历史试题Word版含解析docx、安徽省六安第一中学2023-2024学年高一上学期期末历史试题Word版无答案docx等2份试卷配套教学资源,其中试卷共17页, 欢迎下载使用。
安徽省六安第一中学2023-2024学年高二上学期期末考试历史试卷(Word版附解析): 这是一份安徽省六安第一中学2023-2024学年高二上学期期末考试历史试卷(Word版附解析),文件包含安徽省六安第一中学2023-2024学年高二上学期期末考试历史试题Word版含解析docx、安徽省六安第一中学2023-2024学年高二上学期期末考试历史试题Word版无答案docx等2份试卷配套教学资源,其中试卷共18页, 欢迎下载使用。

