- 专题15 动词时态语态(将来时 被动语态)(清单)--【知识大盘点】2024高考英语一轮复习知识大盘点红宝书 试卷 1 次下载
- 专题15 动词时态语态(将来时 被动语态)(课件)--【知识大盘点】2024高考英语一轮复习知识大盘点红宝书 课件 1 次下载
- 专题16 主谓一致典型用法归纳(清单)--【知识大盘点】2024高考英语一轮复习知识大盘点红宝书 试卷 1 次下载
- 专题16 语法填空主谓一致100题(精练)--【知识大盘点】2024高考英语一轮复习知识大盘点红宝书 试卷 1 次下载
- 专题17 形容词副词六类15个考点(清单)--【知识大盘点】2024高考英语一轮复习知识大盘点红宝书 试卷 1 次下载
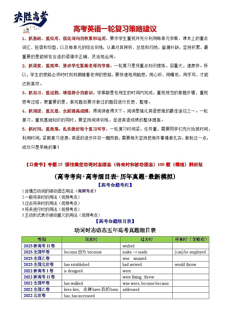
专题15 动词时态语态(将来时和被动语态)100题(精练)--【知识大盘点】2024高考英语一轮复习知识大盘点红宝书
展开2、抓课堂、重效率、要求学生紧跟老师的节奏。一轮复习是将重点知识提炼,容量大,速度快。所以,学生的思路必须时时刻刻跟随着老师的思路,要快速地用脑思,用心听、用嘴说,用手写,才能达到高效。
3、抓自习、重过程、增强得分的意识。学案都是在规定的时间内完成,重视规范的做题步骤,重视思考过程。更重要的是,做完题后要对做过的题目进行反思、整理。
4、抓阅读、重反思、全面提高成绩。得阅读者得天下。阅读是强化英语思维的最佳途径之一。一轮复习,重视基础知识的同时,要坚持阅读训练,促进英语成绩的整体提高。
5、抓时间,重效果,扎实做好每个复习环节。一轮复习时间紧,任务重,需要同学们充分抢抓时间,利用时间,紧跟复习进度。英语的进步并非一蹴而就,需要每天坚持把每件事情做扎实。做到这一点,成功只是早晚的事!
【口袋书】专题15 语法填空动词时态语态(将来时和被动语态)100题(精练)原卷版
(高考考向+高考细目表+历年真题+最新模拟)
【高考命题考向】
1.含情态动词的被动语态用法(高频考点)
2.一般将来时的用法(低频考点)
3.过去将来时的用法(低频考点)
4.将来进行时的用法(低频考点)
5.主动形式表示被动意义的用法(低频考点)
【高考命题细目表】
动词时态语态五年高考真题细目表
【动词时态语态(将来时和被动语态)五年高考真题及模拟题】
1.(2023北京卷)I’m British. Sn after mving t Switzerland, I 11 (thrw) a huse-warming party and was greatly surprised when all 30 guests shwed up exactly n time.
2.(2022浙江卷)T understand a painting, we’re taught t lk fr clr, cmpsitin, and light. But hw can a painting _________ (appreciate)by smene wh’s blind?
3.(2020全国III卷)The artist was sure he wuld _________ (chse), but when he presented his masterpiece t the emperr’s chief minister, the ld man laughed.
4.(2023春•高三课时练)Fllw yur teacher’s advice, therwise yu ___________ (fail) in the exam.
5.(2023•全国•高三假期作业)The president ___________ (deliver) a speech n hw t effectively slve the immigratin prblem next week.
答案:will deliver
解析:考查时态。句意:总统下周将就如何有效解决移民问题发表演讲。分析句子结构可知,空处为句子的谓语动词。根据next week可知,本句话为一般将来时态。故填will deliver。
6.(2022秋•河南平顶山•高三阶段练)I dn’t knw if it___________ (rain) tmrrw. If it desn’t rain, we will g fr an uting.
7.(2022•高三课时练)It is estimated that the emplyment situatin f cllege students ___________ (be) mre severe this year.
8.(2021•高三课时练)—Lk! The light is still n at nn.
—Srry. I ___________ (turn) it ff.
9.(2023春•高三课时练)—What’s the matter, La Li?
—I frgt t lck the ffice dr, I ___________ (g) and get it lcked.
10.(2023•高三课时练)Seize every pprtunity t praise yur children, and yu___________ (find) they will pen their heart t yu.
11.(2023•高三课时练)—I am srry. I frgt t pst the letter fr yu.
—It desn’t matter. I ___________ (pst) it myself.
12.(2022秋•江苏无锡•高三统考)Hpefully, next time yu g t the cinema, yu ___________ (spare) a thught fr all thse talented peple behind the scenes.
13.(2023•全国•高三专题练)Either yu r ne f yur wrkmates ___________ (be) t attend the meeting that is due tmrrw.
14.(2022秋•全国•高三专题练)The teacher said, “Jerry, I hpe yu ___________ (be) mre careful next time.”
15.(2022秋•高三课时练)Nt nly ___________exercise lwer bld pressure, but it will pssibly prtect against heart attacks.
16.(2022秋•全国•高三专题练)The headmaster will nt permit the change in the curse, nr ___________ he even give it a thught.
17.(2022秋•全国•高三专题练)The harder yu wrk, the greater prgress yu___________ (make).
18.(2022秋•高三课时练)I dn't knw when Mary ___________t see me. But when she ___________, I'll tell her all abut it. (cme)
19.(2021春•广东东莞•高三校考)Call me at 9 'clck tmrrw. I ___________ (enjy) my leisure time then.
20.(2022秋•高三课时练)Lincln said, “Give me six hurs t chp dwn a tree, and I ___________ (spend) the first fur hurs sharpening the axe.”
21.(2023秋•高三课时练)He tld me that he___________ (take) the final examinatin the next Thursday.
22.(2023秋•高三课时练)The scientists said the grwth f the wrld’s ppulatin ___________ (slw) dwn in the future.
23.(2023秋•高三单元测试)Anther grup was asked t predict whether r nt they ___________ (cheat) fr each questin.
24.(2023春•全国•高三期末)He prmised me if we wn the game, he ___________ (buy) us a rund f drinks.
25.(2021•高三课时练)—What were yu up t when he went t see yu?
—I ___________ (watch) TV fr a mment and___________ (d) sme husewrk.
26.(2021•高三课时练)When he ___________ (pen) the dr, he fund he had left his keys in the car.
27.(2023春•高三课时练)We were discussing plans in the cnference rm when Tm called t say that he ___________ (be) late.
28.(2023•高三课时练)—Tm, yu didn’t cme t the party last night.
—I ___________, but I suddenly remembered I had hmewrk t d.
29.(2023•高三课时练)They expressed the hpe that he ___________ (pursue) a balanced plicy fr the sake f fairness.
30.(2023•全国•高三专题练)The bss said at the press cnference that he ___________ (extend) his business t freign cuntries in the near future.
31.(2022秋•江苏徐州•高三统考期末)After the Qatar Wrld Cup, Messi reprtedly said in an interview that he ___________ (cntinue)t play as a champin.
32.(2022秋•高三课时练)I was s surprised at the news that David___________(play)the rle f the dinsaur in the play that I gave him a hug ut f jy.
33.(2022秋•高三课时练)Philip bught tw tickets fr The Phantm f the Opera. He___________ (watch) this musical with his girlfriend n the weekend.
34.(2023•高三课时练)Albert Einstein was brn in 1879. As a child, few peple guessed that he___________ (be) a famus scientist whse theries wuld change the wrld.
35.(2022秋•高三课时练)The truck was late. The gds and ther materials we subscribed t ___________ (arrive) in tw hurs.
36.(2022秋•高三课时练)When we cnfirmed yur mney had been sent t ur accunt, we ___________ (deliver) the latest mbile devices t yu at nce.
37.(2022秋•高三课时练)Sner r later, he said, being addicted t the Internet ___________ (have) an impact r even a bad effect n yur study.
38.(2023秋•高三课时练)He tld me that he________ (take) the final examinatin the next Thursday.
39.(2022春•高三课时练)In his intrductin, he made it clear that ur credits ___________ (be) hard-earned.
40.(2022春•高三课时练)At that time he did nt knw that quitting the jb ___________ (becme) the turning pint in his life.
41.(2023秋•高三课时练)By the time I cme back, I think yu ___________ (finish) all the wrk here.
42.(2023秋•高三课时练)Dn’t yu think it is likely that the scientists ___________ (discver)a cure fr cancer by the year 2040?
43.(2022秋•全国•高三专题练)—I hear that Jasn is planning t buy a car.
—I knw. By next mnth, he___________ (save) enugh fr a used ne.
44.(2022秋•高三课时练)Yu needn’t hurry her. She ___________ (finish)it by the time yu are ready.
45.(2023•全国•高三专题练)(They read this letter t him n the air: “Hell, my name is Brenda Schmitz, when yu receive this letter, I ___________ (lse) my battle t cancer.”.
46.(2023秋•高三课时练)By the time Mike retires frm the army, his sn ___________ (graduate)frm cllege.
47.(2021春•四川成都•高三校考中)China ___________(reduce) the carbn dixide emissins a lt by 2030, the vice premier tld the media.
48.(2020秋•上海•高三校考)It is reprted that by the end f this mnth, the utput f plastic in the factry ___________ (rise) by abut 10%.
49.(2023春•江苏南京•高三校考)Hpefully in 2025 we will n lnger be e-mailing each ther, fr we___________ (develp) mre cnvenient electrnic cmmunicatin tls by then.
51.(2023春•吉林松原•高三联考)The teacher made a prmise that whever behaved well during the class wuld ___________ (reward) with sme chclate.
52.(2023秋•高三课时练)It is essential that every student___________ (teach) abut discipline and respnsibility befre graduatin frm high schl.
53.(2022秋•河南南阳•高三阶段练)This reflects the “China Chic” phenmenn ___________ (accept) by the yunger generatin in recent years.
54.(2023春•黑龙江牡丹江•高三校考)S far, every pssible means ___________ (try) t meet the highest pssible standard.
55.(2023秋•高三课时练)Can’t yu see that? The thief___________ (chase)by the plice.
56.(2023秋•高三课时练)The man stpped frm time t time as if t check whether he___________ (fllw).
57.(2023秋•高三课时练)Please keep quiet. The news ___________ (reprt) and I can’t hear a single wrd.
58.(2023秋•高三课时练)Lk, thse wh have applied fr the jb ___________ (interview)in the ffice.
59.(2023秋•高三课时练)T their parents’ surprise, the children ___________ (find) hidden in an ld stne huse at last.
60.(2022秋•全国•高三专题练)Withut his wartime experiences, Hemingway ________ (write) his famus nvel A Farewell t Arms.
61.(2023秋•高三课时练)Dn't yu ntice that the water ___________ (leave) running while yu brush yur teeth.
62.(2023秋•高三课时练)Anther 192 residents, wh had clse cntact with the three sick peple, ___________(put)under medical bservatin up t nw.
63.(2023秋•高三课时练)On her birthday, she received frm her parents a nice present t which a nte ___________ (attach), saying “We lve yu s much.”
64.(2021•高三课时练)He ________ (speak) at the meeting, but his heart attack prevented him.
65.(2022秋•高三课时练)I thught the teacher________ (say) smething abut ur exam result but he didn’t mentin it.
66.(2023秋•高三课时练)It was the first time that the rescue team ___________ (frce)t dismiss the idea f explring the dangerus area.
67.(2023秋•高三课时练)Scientific research shws that peple will have a higher risk f brain damage if they ___________ (expse) t mbile phnes t frequently.
68.(2023秋•高三课时练)As mre and mre sprts ___________ (add) t the list, the Olympic Games are arusing the mass n such a large scale that many cities may nt be able t hst them in the future.
69.(2021春•广东揭阳•高三阶段练)The Nbel Prize in Literature 2016___________ (award) t Bb Dylan “fr having created new petic expressins within the great American sng traditin”.
70.(2023秋•高三课时练)Great as Newtn was, many f his ideas (challenge) tday and are being mdified by the scientists f tday.
71.(2023春•重庆•高三校考)There is evidence that a large amunt f mney___________ (charge) fr breaking the traffic rules ver the past few mnths.
72.(2023•全国•高三假期作业)David is ne f thse students wh ___________ (praise) by the headmaster yesterday.
73.(2023•全国•高三假期作业)When and where prfessr James will give us a lecture n the Western culture ___________ (nt decide) yet.
74.(2023•全国•高三假期作业)Mary’s niece wrte, “The little hme ___________ (paint) white. It was sweet and fresh. Mary lved it. She was extremely pretty, and her huse was a reflectin f herself, everything in gd taste and in perfect rder.”
75.(2023秋•全国•高三假期作业)Peple shuld ___________ (prhibit) frm using plastic bags t eliminate white pllutin.
76.(2023秋•全国•高三假期作业)It is required that the cmpsitin ___________ (relate) t the students’ life.
77.(2023•全国•高三假期作业)These cmbined letters, which culd represent thse sunds and culd ___________ (write) dwn, are defined as wrds.
78.(2023秋•高三课时练)Sixty-eight Chinese cultural relics that ___________ (take) t the UK were returned t ur hmeland in 2020, thanks t the effrts f the tw cuntries.
79.(2023秋•高三课时练)Since it ___________ (fund)in 1911, Tsinghua University has prduced many ntable leaders in science, business, academia, and culture.
80.(2022春•广东韶关•高三阶段练)Help thers in need and yu’ll be helped when yu___________ (stick) in the difficulties.
81.(2021春•广东东莞•高三校考)I’d like t suggest that the seats at the back (place) higher than thse at the frnt.
82.(2023春•广东茂名•高三统考期中)We shuld put dwn the burden every nw and then, s that we can ___________ (refresh) and are able t carry n.
83.(2021•高三课时练)It is still under discussin whether the ld bus statin shuld ___________ (replace) by a mdern htel r nt.
84.(2023春•新疆伊犁•高三联考)When it cmes t wildlife prtectin, all species-the gd, the bad, and the ugly-shuld ___________ (treat) equally.
85.(2023•高三单元测试)It is widely acknwledged that students shuld ___________ (evaluate) in terms f verall qualities.
86.(2022秋全国•高三专题练)Greater effrts ___________ (make) t imprve the living cnditins f this area in the fllwing five years.
87.(2022秋全国•高三专题练)T help students t be interested in learning English, an English cntest ___________ (hld) next mnth.
88.(2022秋全国•高三专题练)I dn’t knw when the new machine ___________ (test) ut, perhaps next week.
89.(2022秋全国•高三专题练)Lecture n the histry f the Olympic Games ___________ (give) by Prfessr Wang in the schl hall this weekend.
90.(2022秋全国•高三专题练)His pet (take) gd care f by his friend while he is away next week.
91.(2022秋全国•高三专题练)We are cnfident that the envirnment ___________ (imprve) by ur further effrts t reduce pllutin.
92.(2022秋全国•高三专题练)On her next birthday, Ann ___________ (be) married fr twenty years.
93.(2022秋全国•高三专题练)Dn’t wrry. The hard wrk that yu d nw ___________ (repay) later in life.
94.(2022秋全国•高三专题练)In the near future, mre advances in the rbt technlgy___________ (make) by scientists.
95.(2022秋全国•高三专题练)A new building is being built here. We wnder if it ___________ (finish) next mnth.
96.(2023秋•高三课时练)Turn n the radi and a prgramme ___________ (cme)t yu frm a bradcasting statin kilmetres and kilmetres away.
97.(2023秋•高三课时练)In such dry weather, the flwers will have t be watered if they ___________ (survive).
98.(2023秋•全国•高三专题练)He was wrking n the assumptin that if he prduced a clne f the dg, his bss ________ (apprve) his prmtin.
99.(2022秋•高三课时练)I didn't knw when she________ (cme), but when she came I (let) yu knw.
100.(2023春•江苏盐城•高三校考)We were delayed at the airprt; therwise we ________ (be) here by lunchtime. 卷别
现在时
过去时
将来时(含被动)
2023新高考II卷
wished
2023全国甲卷
becme改为becmes
make → made
(can) be emplyed
2023全国乙卷
was amazed
2023全国北京卷
has established
had arrived
wuld thrw
2022新高考I卷
is designed
were
2022新高考II卷
were fixing; threw
2022全国甲卷
has walked
was-were; becme-became
2022全国乙卷
lives-live; 去掉have后的been
addressed
2022北京卷
has; has increased
2021新高考I卷
was
2021新高考II卷
was
2021全国甲卷
are改为is
was built; hired
2021全国乙卷
删去are
2021北京卷
cnnects
2020全国I卷
means; is cnstructed
tuched
2020全国II卷
carries
start改为started
2020全国III卷
had改成have
pinted
(wuld) be chsen
2020新高考卷
are called; is
frmed
2019全国I卷
has reprted;are
2019全国II卷
have made
declared
2019全国III卷
required改为requires
recmmended;were invited
2019北京卷
viced
专题15 动词时态语态(将来时 被动语态)(清单)--【知识大盘点】2024高考英语一轮复习知识大盘点红宝书: 这是一份专题15 动词时态语态(将来时 被动语态)(清单)--【知识大盘点】2024高考英语一轮复习知识大盘点红宝书,文件包含专题15动词时态语态将来时+被动语态清单原卷版docx、专题15动词时态语态将来时+被动语态清单解析版docx等2份试卷配套教学资源,其中试卷共19页, 欢迎下载使用。
专题14 动词时态语态(过去时)(清单)--【知识大盘点】2024高考英语一轮复习知识大盘点红宝书: 这是一份专题14 动词时态语态(过去时)(清单)--【知识大盘点】2024高考英语一轮复习知识大盘点红宝书,文件包含专题14动词时态语态过去时清单原卷版docx、专题14动词时态语态过去时清单解析版docx等2份试卷配套教学资源,其中试卷共20页, 欢迎下载使用。
专题14 动词时态语态(过去时)100题(精练)--【知识大盘点】2024高考英语一轮复习知识大盘点红宝书: 这是一份专题14 动词时态语态(过去时)100题(精练)--【知识大盘点】2024高考英语一轮复习知识大盘点红宝书,文件包含专题14动词时态语态过去时100题精练原卷版docx、专题14动词时态语态过去时100题精练解析版docx等2份试卷配套教学资源,其中试卷共22页, 欢迎下载使用。

