- 专题01 语法填空定语从句100题 (精练)--【知识大盘点】2024高考英语一轮复习知识大盘点红宝书 试卷 1 次下载
- 专题02 名词性从句八大考点归纳(清单)--【知识大盘点】2024高考英语一轮复习知识大盘点红宝书 试卷 1 次下载
- 专题03 让步条件目的结果状语从句(清单)--【知识大盘点】2024高考英语一轮复习知识大盘点红宝书 试卷 1 次下载
- 专题03 语法填空状语从句100题 (精练)--【知识大盘点】2024高考英语一轮复习知识大盘点红宝书 试卷 1 次下载
- 专题04 三大从句易混点对比55组115例(精练)--【知识大盘点】2024高考英语一轮复习知识大盘点红宝书 试卷 1 次下载
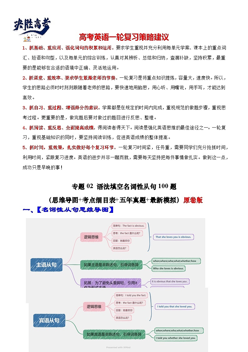
专题02 语法填空名词性从句100题 (精练)--【知识大盘点】2024高考英语一轮复习知识大盘点红宝书
展开2、抓课堂、重效率、要求学生紧跟老师的节奏。一轮复习是将重点知识提炼,容量大,速度快。所以,学生的思路必须时时刻刻跟随着老师的思路,要快速地用脑思,用心听、用嘴说,用手写,才能达到高效。
3、抓自习、重过程、增强得分的意识。学案都是在规定的时间内完成,重视规范的做题步骤,重视思考过程。更重要的是,做完题后要对做过的题目进行反思、整理。
4、抓阅读、重反思、全面提高成绩。得阅读者得天下。阅读是强化英语思维的最佳途径之一。一轮复习,重视基础知识的同时,要坚持阅读训练,促进英语成绩的整体提高。
5、抓时间,重效果,扎实做好每个复习环节。一轮复习时间紧,任务重,需要同学们充分抢抓时间,利用时间,紧跟复习进度。英语的进步并非一蹴而就,需要每天坚持把每件事情做扎实。做到这一点,成功只是早晚的事!
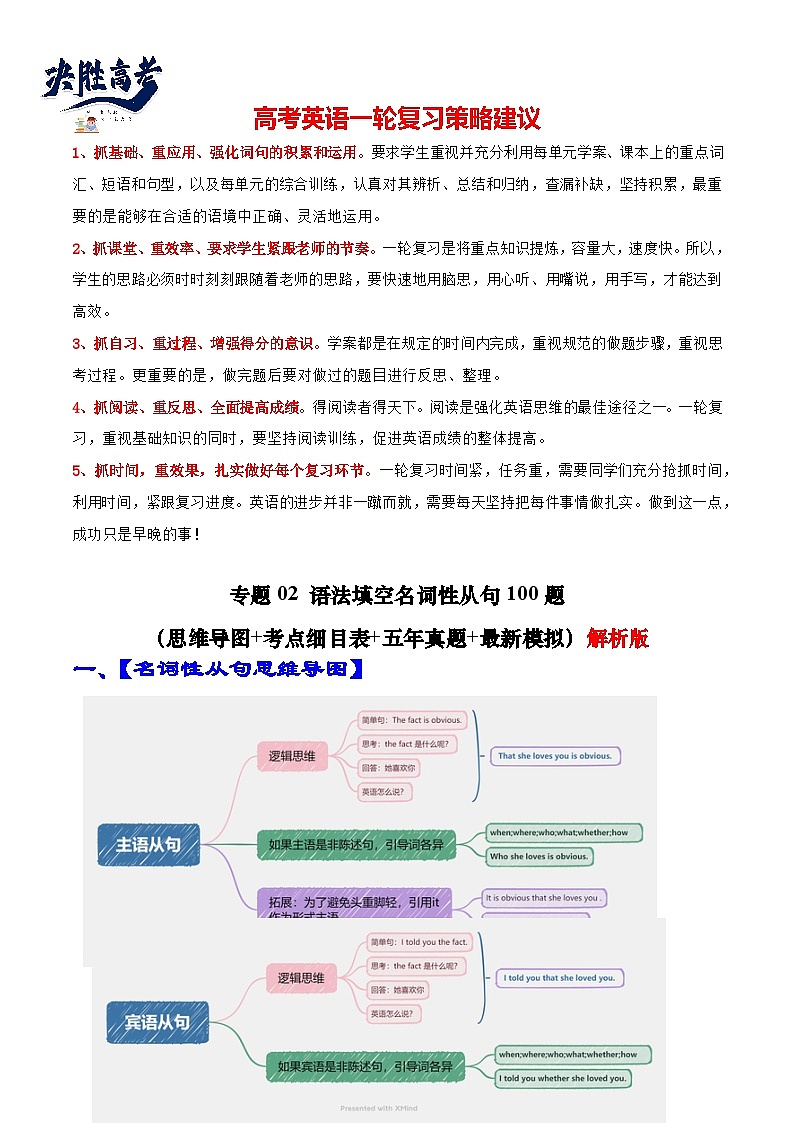
专题02 语法填空名词性从句100题
(思维导图+考点细目表+五年真题+最新模拟)解析版
一、【名词性从句思维导图】
二、【高考真题名词性从句考点细目表】
三、【名词性从句五年真题精选】
1.(2023新高考II卷)They als need t be ready t give interviews in English with internatinal jurnalists. This is 42 they need an English trainer.
答案:why。
解析:考查表语从句。句意:这就是他们需要英语培训师的原因。分析句子结构可知,空处引导表语从句,从句中结构完整,应该用连接副词连接,前文提到需要培训师的原因,此处是表达“这就是他们需要英语培训师的原因”之意,应用why引导表语从句。故填why。
2.(2022浙江1月卷)Cbb, fr her party, started t ask cnference rganizers wh invited her t speak __________ she culd d s remtely; abut three-quarters f the time, they agreed.
【答案】 whether或if
【解析】考查宾语从句。句意:对于她的出席,Cbb开始询问邀请她的组织者是否可以远程进行。显然ask后面出现了一个宾语从句,宾语从句句意不完整,whether/if“是否”符合语境,故填whether或if。
3.(2021新高考I卷)Ging t Munt Huangshan reminds me f the ppular Beatles’ sng “The Lng and Winding Rad”. __________ is s breathtaking abut the experience is the ut-f-this-wrld scenes.
【答案】What
【解析】考查名词性从句。该句的“_______ is s breathtaking abut the experience”是主语从句,从句中缺少主语,所以用What。
4.(2021北京卷)The pr wman wasn't able t give him any infrmatin abut __________she lived.
【答案】 where
【解析】考查宾语从句。句意:这个可怜的老妇人不能说清楚她住在哪里。介词abut后是宾语从句,根据句意,此处用where“在哪里;……的地方”符合句意,从句中作地点状语,故填where。
5.(2021天津卷)What puzzles Lily's friends is ________ she always has s many crazy ideas.
【答案】why
【解析】考查名词性从句引导词。句意:令Lily的朋友们感到困扰的是她为什么总是有这么多疯狂的想法。分析句子,该空需要一个表语从句的连接词,结合句意,应该是朋友们不明白Lily 为什么有这么多疯狂的想法。所以本句为why引导的表语从句。
6.(2020北京卷)Oliver says if yu're lucky enugh t have smene clse t yu wh enjys cking, ask them __________yu can jin in when it's pssible.
【答案】 if/whether
【解析】考查连词。句意:问他们你是否有可能加入他们。____ yu can jin in when it's pssible.是宾语从句,从句成分完整,但缺“是否”的意思,故填if/whether。
7.(2020浙江卷)Over thusands f years,they began t depend less n __________ culd be hunted r gathered frm the wild,and mre n animals they had raised and crps they had swn.
【答案】 what
【解析】考查名词性从句。句意:在几千年的时间里,他们开始减少对我们从野外采集的猎物的依赖,而更多地依赖他们饲养的动物和播种的庄稼。分析句子,宾语从句部分缺主语,所以引导词应为“连接代词”。根据句意,此处缺“什么”之意。故填what。
8.(2020天津卷)The student cmpleted this experiment t make cme true __________Prfessr Jseph had said.
【答案】what
【解析】考查名词性从句。句意:为了使约瑟夫教授所说的成为现实,这个学生完成了这个实验。_________ Prfessr Jseph had said作make的宾语从句,该从句中,空处在从句中作said的宾语,表示”……所说的话”,因此应用what引导该从句。故填what。
9.(2020江苏卷)It is nt a prblem __________ we can win the battle; it’s just a matter f time.
【答案】whether
【解析】考查主语从句。句意:我们能否打赢这场战斗不是问题;这只是时间问题。A. whether是否;B. why为什么;C. when什么时候;D. where在哪里。根据下文it’s just a matter f time可知,此处指”我们能否打赢这场战斗不是问题”,it是形式主语,whether引导的从句是真正的主语。
10.(2019·江苏卷)Scientists have btained mre evidence ___________ plastic is finding its way int the human bdy.
【答案】 that
【解析】考查同位语从句。句意:科学家已经获得更多证据,塑料正在进入人们的体内。从句不缺句子成分,且与evidence指代的是同一事件,用that引导同位语从句。故选B。
11.(2019·新课标I卷)While they are rare nrth f 88°,there is evidence __________ they range all the way acrss the Arctic, and as far suth as James Bay in Canada.
【答案】 that
【解析】考查同位语从句。根据句子结构分析可知,主句为there be句型,且结构完整,空格后为同位语从句,解释说明中心词evidence的内容,故填that。
12.(2019·北京卷)What students d at cllege seems t matter much mre than __________ they g.
【答案】where
【解析】考查宾语从句。句意:学生在大学里做什么似乎比去哪里(哪所大学)更重要。这里表达去哪所大学,表示地点,作状语。故用where。
13.(2018·北京)Withut his supprt, we wuldn’t be _________ we are nw.
【答案】where
【解析】考查名词性从句。句意:没有他的支持,我们是不会在现在这个位置的。hw表方式,when表时间,where表地点,why表原因。“_________ we are nw”是表语从句,结合句子的意思可知,该处指我们所处的位置,故该从句应用where引导。
14.(2018·北京)This is _________ my father has taught me—t always face difficulties and hpe fr the best.
【答案】what
【解析】考查名词性从句。句意:没有他的支持,我们是不会在现在这个位置的。hw表方式,when表时间,where表地点,why表原因。“_________ we are nw”是表语从句,结合句子的意思可知,该处指我们所处的位置,故该从句应用where引导。
15.(2018·天津)The gld medal will be awarded ___________t wins the first place in the bicycle race.
【答案】whever
【解析】考查名词性从句连接词。句意:无论谁获得自行车比赛第一名,金牌将授予他。分析句子可知,宾语从句中缺少主语,故用whever,表示“任何人,无论谁”。故填whever。
16.(2018·江苏)By bat is the nly way t get here, which is _______ we arrived.
【答案】hw
【解析】考查名词性从句。句意:乘船是到达这里唯一的途径,这就是我们如何到达的。分析which引导的非限定性定语从句可知,后面为表语从句。分析句意可知,这里用连接副词hw引导表语从句,充当方式状语,表示“如何”。故选D。
17.(2017·北京) Every year, __________ makes the mst beautiful kite will win a prize in the Kite Festival.
【答案】whever
【解析】考查名词性从句。句意:每年,任何一个做出最漂亮的风筝的人将会在风筝节获奖。空格所在部分是主语从句,缺少主语,用连接代词,根据意思可知是人获奖,故排除A、D,因为需要作主语,只能用主格代词wh+ever,故填whever。
18.(2017·北京)Jane mved aimlessly dwn the tree-lined street, nt knwing __________she was heading.
【答案】where
【解析】考查名词性从句。句意:Jane漫无目的地走在两旁栽树的街道上,不知道她将去往何方,根据语境可知此处是表地点的,很容易就可选出答案B。
19.(2017·江苏) We chse this htel because the price fr a night here is dwn t $20, half f _______ it used t charge.
【答案】what
【解析】考查名词性从句的引导词。"half f _________ it used t charge"是$20的同位语,即原来价格的一半是现在的$20;另外,f后跟名词或名词短语构成介宾短语,所以,这里是宾语从句;宾语从句中的charge后面缺少宾语,所以用what来引导宾语从句,并充当宾语从句的宾语,故填what。
20.(2017·天津)She asked me _______ I had returned the bks t the library, and I admitted that I hadn’t.
【答案】if/whether
【解析】句意:他问我是否已经把书还给图书馆了,我承认。我还没有还。A.什么时候;B.在哪里;C是否;D.什么。根据句意,故填if/whether。
四、【名词性从句模拟试题精选】
21.(2023秋•高三课时练习)It is a shame ________ yu have t leave s sn.
【答案】that
【解析】考查固定句型。句意:真遗憾,你这么快就要走了。 It is a shame that...是固定句式,意为“真遗憾……”,it是形式主语,真正的主语是后面的that从句,所以that从句是主语从句,故填that。
22.(2023春•山西•高三康杰校考)This devtin and hard wrk is ________ we see reflected within his phts.
【答案】what
【解析】考查表语从句。句意:我们在他的照片中看到了这种奉献和努力。分析句型可知,is后缺少连词引导表语从句,see后缺少宾语成分,指代事物,空处用连接代词what。故填what。
23.(2023秋•高三课时练习)I have n idea ________ size shes she wears.
【答案】what
【解析】考查同位语从句。句意:我不知道接下来她穿什么尺寸的鞋子。空处引导同位语从句,解释idea的具体内容,从句中的缺少定语,修饰size,用what“什么”,故填what。
24.(2023秋•高三课时练习)The questin is ________ culd lead them t get rid f pverty.
【答案】wh
【解析】考查表语从句。句意:问题是谁能带领他们摆脱贫困。分析句子成分可知,空处引导表语从句,在表语从句中充当主语,表示“谁”用连接代词wh。故填wh。
25.(2023•全国•高三专题练习)Hwever dark the rad ahead is, always keep yur head up t the sky because that’s ________ yur dreams lie.
【答案】where
【解析】考查表语从句。句意:不管前面的路多么黑暗,永远要仰望天空,因为那是你的梦想所在。根据句意和句意和句子结构可知,空处引导表语从句,从句缺少地点状语,所以此处应用连接副词where引导表语从句,表示“……的地方”。故填where。
26.(2022•广东深圳•校考模拟预测)News came frm the schl ffice ______we culd watch the drne light shw nline t celebrate ur schl’s 75th birthday.
【答案】that
【解析】考查同位语从句。句意:从学校办公室传来消息,我们可以在网上观看无人机灯光秀,以庆祝我们学校的75岁生日。分析句子,设空处引导的是同位语从句,引导词对news进行解释和说明,引导词不作成分,只起到连接作用。应该用that。故填that。
27.(2022秋•河南•高三南阳校考)Yu can ask fr help ________ has rich experience in slving this kind f prblem.
【答案】whever
【解析】考查宾语从句。句意:你可以向任何在解决这类问题方面有丰富经验的人寻求帮助。分析句子可知,“ask sb. fr help”意为“向某人寻求帮助”,句子为宾语从句,空格处单词引导从句,作“ask”的宾语,根据句意可知,应用“whever”引导从句,意为“……的任何人,无论谁”,在从句中作主语。故填whever。
28.(2023•高三课时练习)Our teacher made a request that we ___________(be) well prepared fr the exam.
【答案】be
【解析】考查虚拟语气。句意:我们老师要求我们为考试做好准备。request后面的同位语从句使用虚拟语气,谓语动词使用(shuld)d,shuld可以省略。故填be。
29.(2023•高三课时练习)After the Secnd Wrld War, many farmers in Hng Kng came t Lndn and settled in __________is nw called Chinatwn.
【答案】what
【解析】考查宾语从句。句意:第二次世界大战后,许多香港的农民来到伦敦,定居在现在被称为唐人街的地方。分析句子可知,____is nw called Chinatwn是介词in宾语从句,从句中缺少主语,所以应用what,故填what。
30.(2023•高三课时练习)I want t make ________ clear that I have n prejudice against yu.
【答案】it
【解析】考查代词。句意:我想明确表示,我对你没有偏见。分析句子结构可知,该句为“make+宾语+宾补”结构,that引导的从句为真正的宾语,所以此处应为it做形式宾语,指代的内容为that引导的宾语从句。故填it。
31.(2023•高三课时练习)He didn’t cme t the meeting yesterday. That was _________he had t take his brther t hspital.
【答案】because
【解析】考查连词。句意:他昨天没有来开会。那是因为他得送他弟弟去医院。分析句子成分可知,空处应为连词。结合句意,空后为原因,故应为because引导表语从句。故填because。
32.(2023•高三校考课时练习)This is ________ many peple fall shrt: Yu shuld wash yur hands fr at least 20 secnds.
【答案】where
【解析】考查表语从句。句意:这就是很多人做不到的地方:你应该洗手至少20秒。be动词后是表语从句,从句中缺少地点状语,用where引导,故填where。
33.(2023•高三校考课时练习)--I called yur ffice at abut ten this mrning, but there was n reply.
--Oh, that was prbably ________ I was paying a visit t a friend in hspital.
【答案】when/because
【解析】考查表语从句。句意:——我今天上午十点左右打电话给你的办公室,但没有回音。——哦,那可能是当时我去医院看望一位朋友了。/因为我去医院看望一位朋友。分析句子结构和意思可知,是表语从句,从句中基本成分完整,上下文需要连接词,可以用when,表示时间,或者because,表示原因。故填when/because。
34.(2023•高三课时练习)—I went t attend the lecture yesterday.
—Is that ________yu had a day ff?
【答案】why
【解析】考查表语从句。——我昨天去听讲座了。——所以你才请了一天假?分析句子可知,本句为连接副词why引导的表语从句,“why yu had a day ff”是一个表语从句,连接副词why在句中做原因状语,强调结果。故填why。
35.(2023•高三课时练习)In additin, there is evidence ________ sme materials is transferred frm ne surface t anther.
【答案】that
【解析】考查同位语从句。句意:此外,有证据表明,一些物质从一个表面转移到另一个表面。分析句子可知,此处为连接代词that引导的同位语从句,对先行词evidence的补充解释说明。句意和句子结构完整。故填that。
36.(2023•高三课时练习)There is n dubt ________in the Internet era, ne must get a gd cmmand f cmputer skills t be successful in getting a gd jb.
【答案】that
【解析】考查同位语从句。句意:毫无疑问,在互联网时代,一个人必须掌握计算机技能才能成功地找到一份好工作。there is n dubt that意为“毫无疑问”,为固定句式,此处用从属连词that引导同位语从句。故填that。
37.(2023•高三校考课时练习)He didn’t finish his hmewrk n time. That is________ he was punished by the teacher.
【答案】why
【解析】考查表语从句。句意:他没有按时完成作业,那就是他受到老师惩罚的原因。空处引导表语从句,结合句意可知,此处指“那就是他受到老师惩罚的原因”,强调结果,应用连接副词why引导。故填why。
38.(2023•高三课时练习)A mdern city has been set up in ________ was a wasteland ten years ag.
【答案】what
【解析】考查宾语从句。一座现代城市在一个十年前是废地的地方建起来了。介词后接宾语从句,从句缺主语,表示“事物、东西”,使用连接代词what,故填what。
39.(2023•高三校考课时练习)Wrd came ________ a new teaching building wuld be built in ur schl the next year.
【答案】that
【解析】考查同位语从句。句意:有消息说明年我们学校将建一座新的教学楼。空处引导同位语从句,用来解释说明名词Wrd(消息),且从句不缺少任何成分,句意完整,应用that引导,Wrd came that...固定句型,意为“有消息传来……”,故填that。
40.(2023春•全国•高三期末)Thanks t the imprvement f technlgy,________ we make friends and cmmunicate with them has changed significantly.
【答案】hw
【解析】考查连接词。句意:由于科技的进步,我们交朋友和与他们交流的方式发生了很大的变化。分析句子可知,此处为连接副词hw“如何”引导的主语从句,在从句中作状语成分。故填hw。
41.(2022•高三课时练习)Yu are saying that everyne shuld wrk ut tw hurs a day, and this is ________ I disagree.
【答案】where
【解析】考查表语从句。句意:你说每个人都应该每天锻炼两个小时,这是我不同意的地方。分析句子结构可知,这里为表语从句,从句动词 disagree为不及物动词,结合句意,用连接副词where引导,作地点状语。故填where。
42.(2022•高三课时练习)_____ surprised me mst was that such a little girl f seven culd play the vilin s well.
【答案】What
【解析】考查主语从句。句意:最令我惊讶的是,这样一个七岁的小女孩小提琴拉得如此之好。连接代词what引导名词性从句时,在从句中充当主语、宾语或表语,表示“……的人/事/物/话/地方”。分析句子可知,“surprised me mst”是主语从句,从句引导词在从句中作主语,表示“令我惊讶的的事情”,应用连接代词what引导词该主语从句;句首单词首字母大写。故填What。
43.(2022•高三课时练习)—Children’s behaviur is mst easily influenced by his parents.
—True. That’s ________ we shuld set a gd example t ur kids.
【答案】why
【解析】考查表语从句。句意:——孩子的行为最容易受到父母的影响。——没错。那就是为什么我们应该为我们的孩子树立一个好榜样。空处引导表语从句,从句主干成分完整,缺少“为什么”之意,应用连接副词why。that’s why...“那就是为什么……”。故填why。
44.(2022•高三课时练习)Mdesty is a kind f gd quality, which is ________ it takes t be yur persnal best.
【答案】what
【解析】考查表语从句。句意:谦虚是一种良好的品质,它能让你成为最好的自己。分析句子可知,which is 后面的句子为表语从句,在表语从句中,take缺少宾语,指事物,故用what来充当其宾语。故填what。
45.(2022•高三课时练习)________ made the dctr upset was ________ he shuld tell the patient the truth r nt.
【答案】 what whether
【解析】考查名词性从句。句意:使医生心烦意乱的是他是否应该告诉病人真相。第一空:空处所填词引导主语从句,从句缺少主语,且指代事情,应用连接代词what;第二空:空处所填词引导表语从句,从句主干成分完整,结合后文r nt可知,应用whether引导从句, nt“是否”。故填what;whether。
46.(2022•高三课时练习)One f the great things abut living in China is ________ cnvenient it is t travel t different places.
【答案】hw
【解析】考查表语从句。句意:在中国生活的一大好处就是去不同的地方旅行很方便。is后是表语从句。感叹句hw+形容词+主语+谓语,表示“多么...”,故填hw。
47.(2023春•山东济宁•高三统考期中)Susan made it clear t me________she wished t make a new life fr herself.
【答案】that
【解析】考查名词性从句。句意:苏珊向我明确表示,她希望开始自己的新生活。make it clear t sb that...向某人表明……,it作形式宾语,真正的宾语为that从句。根据句意,故填that。
48.(2023春•全国•高三期末)He made it quite clear ________ he preferred t be left alne.
【答案】that
【解析】考查宾语从句。句意:他说得很清楚,他宁愿一个人待着。此处考查句型make it clear that...,意为“明确表示,表明”,it为形式宾语,从句部分句意完整,that引导真正的宾语从句。故填that。
49.(2023春•全国•高三期末)______ annyed me last night was the nise f the firecrackers frm the neighburhd area till midnight.
【答案】What
【解析】考查名词性从句。句意:昨晚使我恼火的(事)是从附近街区传来的一直持续到午夜的爆竹声。句子分析可知,“___ annyed me last night”为名词性从句作主语,设空处在从句中作主语,表示“……事”,用连接代词what引导;设空处位于句首,首字母大写。故填What。
50.(2023春•全国•高三期末)As graduates f this tp high schl, yu each have _________ it takes t lead meaningful lives and t cntribute t the lives f thers.
【答案】what
【解析】考查宾语从句。句意:作为这所顶尖高中的毕业生,你们每个人都有能力过上有意义的生活,并为他人的生活做出贡献。空处引导宾语从句,从句谓语动词takes缺少宾语,且指代事物,故应用连接代词what引导。故填what。
51.(2023秋•高三课时练习)What he suggests is ________ we shuld recycle plastic bttles and use them t grw smething.
【答案】that
【解析】考查表语从句。句意:他的建议是我们应该回收塑料瓶,用它们来种植一些东西。分析句子结构可知,空格处引导表语从句。从句不缺成分,也不缺任何含义,此时连接词应用that。一般来说,that不省略。故填that。
52.(2022秋•广东佛山•高三统考期中)There is n better way t knw yurself and t see _________ yu are capable f.
【答案】what
【解析】考查宾语从句。句意:没有比这更好的方法来了解你自己,看看你能做什么。连接代词what引导名词性从句时,在从句中充当主语、宾语或表语,表示“……的人/事/物/话/地方”。分析句子可知,空格后是宾语从句,从句引导词在从句中作介词f后的宾语,表示“(你能做的)事情”。综上,应用连接代词what引导词该宾语从句。故填what。
53.(2023秋•高三课时练习)—Are yu still thinking abut yesterday’s game?
—Oh, that’s_________ makes me feel thrilled.
【答案】what
【解析】考查表语从句。句意:——你还在想昨天的比赛吗?——哦,这就是让我激动的地方。此处引导表语从句,连接词在从句中作主语,指代“让我感到激动的东西”,应用what引导。故填what。
54.(2023秋•高三课时练习)After Jhn stayed in Shanghai fr a cuple f days, he gt the impressin_________ the city was very fascinating.
【答案】that
【解析】考查同位语从句。句意:约翰在上海呆了几天后,对这座城市有了一种印象,觉得它很迷人。此处引导impressin的同位语从句,从句句意完整、成分齐全,应用只起连接作用、无实意的that引导。故填that。
55.(2023秋•高三课时练习)_________Eric likes mst abut Shanghai is prbably its wide variety f fd.
【答案】What
【解析】考查主语从句。句意:Eric最喜欢上海的可能是它种类繁多的食物。此处引导主语从句,连接词在从句中作likes的宾语,指代“喜欢的东西”,应用what引导。故填What。
56.(2023秋•高三课时练习)There is sme evidence, scientists reprt, _________eating garlic may guard against cancer.
【答案】that
【解析】考查同位语从句。句意:科学家报告说,有一些证据表明,吃大蒜可以预防癌症。此处引导evidence的同位语从句,从句句意完整、成分齐全,应用只起连接作用、无实意的that引导。故填that。
57.(2023秋•高三课时练习)________mattered mst t me was that we achieved ur gal finally.
【答案】What
【解析】考查主语从句。句意:对我来说最重要的是我们最终完成了目标。分析句子结构可知,“ mattered mst t me”是主语从句,从句缺主语,指代事情,意义为“……的事物”,故用what引导。故填What。
58.(2023秋•高三课时练习)Inspiring thers t believe in themselves, Stephen Curry is living prf _________what ther peple think f yu des nt have t influence what yu becme.
【答案】that
【解析】考查同位语从句。句意:斯蒂芬•库里激励他人相信自己,他就是一个活生生的证据,证明了别人对你的看法并不一定会影响你成为什么样的人。分析句子可知,这里考查同位语从句,关键词为living prf(活生生的例子),后接陈述句来解释说明前面抽象名词living prf,从句不缺成分和意义,用只起连接作用的that。故填that。
59.(2023秋•高三课时练习)Sustainable develpment pses a questin t us_________ we can cntinue develping the wrld withut damaging the envirnment.
【答案】whether/hw
【解析】考查同位语从句,句意:可持续发展向我们提出了一个问题,即我们能否/如何在不破坏环境的情况下继续发展世界。名词questin后解释名词内容,是同位语从句,整个句子有不确定的信息,不能填that,根据句意可知,此处表达:能否/如何在不破坏环境的情况下继续发展世界,所以用whether或者hw引导同位语从句。故填whether或hw。
60.(2023秋•高三课时练习)Wrd came _________Queen Elizabeth II wuld celebrate her 96th birthday in gd health, which isn’t surprising, since she lives an easy life and gets the best medical care.
【答案】that
【解析】考查同位语从句。句意:消息传来,英国女王伊丽莎白二世身体无恙,将庆祝她的96岁生日。这并不奇怪,因为她生活轻松,得到了最好的医疗照顾。名词为wrd,后面解释名词内容。从句不缺少成分且句意完整,所以用连接代词that引导同位语从句。故填that。
61.(2023秋•高三课时练习)We’ll have ur sprts meet n the playgrund next week, but I have the slightest idea_________ it will be held.
【答案】hw
【解析】考查同位语从句。句意:下周我们将在操场上开运动会,但我一点也不知道如何举行。抽象名词idea后是同位语从句,整个句子有不确定的信息,不能填that,需要根据具体句意确定所填连词。从句应该解释为我一点儿都不知道将如何举行比赛。表方式,用连接副词hw,故填hw。
62.(2023秋•高三课时练习)The dilemma came up at the meeting _________we had raised enugh funds fr ur research.
【答案】whether
【解析】考查同位语从句。句意:会上提出了一个进退两难的问题:我们是否为研究筹集了足够的资金。名词dilemma后解释内容引导同位语从句,根据从句翻译可知,会议上有人提出了“我们是否为研究筹集了足够资金”的问题。用whether引导,故填whether。
63.(2021秋•广东东莞•高三校考期中)_______ the measures will take effect r nt remains t be seen.
【答案】Whether
【解析】考查主语从句。句意:这些措施是否会生效还有待观察。分析句子可知,这里考查主语从句,且 nt表“是否”,为固定结构,且句首首字母应大写。故填Whether。
64.(2023秋•高三课时练习)There is still sme dubt________ ne day humans will find a cure-all fr all diseases, but there is n dubt ________peple’s genersity and kindness will be passed n thrugh generatins.
【答案】 whether that
【解析】考查同位语从句。句意:人类是否有一天能找到治愈所有疾病的灵药仍有一些疑问;但毫无疑问,人们的慷慨和善良将代代相传。分析句子结构可知,两个从句都跟在抽象名词“dubt”后面,用来解释dubt的内容,是同位语从句,根据第一空前“sme dubt”可知,表示“人类是否有一天能找到治愈所有疾病的灵药仍有一些疑问”,从句不缺成分,句意欠缺,故用表示“是否”的连接词whether引导,if也可以表示是否,但不能引导同位语从句,根据第二空前“there is n dubt”可知,“人们的慷慨和善良将代代相传”是毫无疑问的,从句句意完整,不缺成分,故用that引导同位语从句。故填①whether②that。
65.(2023秋•高三课时练习)In frnt f the whle audience, he made his prmise________ the gvernment wuld try its best t slve the prblem f pverty in this cuntry.
【答案】that
【解析】考查同位语从句。句意:在全体观众面前,他承诺政府将尽最大努力解决这个国家的贫困问题。分析句子结构可知,此处引导prmise的同位语从句,从句成分齐全、句意完整,应用只起连接作用、无实意的that引导。故填that。
66.(2023秋•高三课时练习)The sales manager put frward a suggestin ________we shuld emply the marketing strategy f “buying ne and getting ne free”.
【答案】that
【解析】考查同位语从句。句意:销售经理提出建议,我们应该采用“买一送一”的营销策略。引导同位语从句,说明suggestin的内容,从句不缺少成分,句意完整,故用that。故填that。
67.(2023秋•高三课时练习)One f the teachers hlds the view________ what the bk says is right.
【答案】that
【解析】考查同位语从句。句意:一位老师持有这样的观点——书上说的都是对的。分析句子结构并根据句意可知,空处引导的从句用来解释说明“view”的内容,是同位语从句,从句句意完整,不缺成分,故用that引导同位语从句。故填that。
68.(2023秋•高三课时练习)A cnclusin has been reached thrugh years f study ________ excessive expsure t electrnic devices will exert a deep impact n children’s grwth.
【答案】that
【解析】考查同位语从句。句意:多年的研究得出了一个结论——过度接触电子设备将对儿童的成长产生深远的影响。分析句子可知,空处引导同位语从句,从句成分齐全,语义完整,应用仅起连接作用的hat引导该从句。故填that。
69.(2023秋•高三课时练习)While these species are rare nrth f 88, there is a likelihd________ they range all the way acrss the Arctic, and as far suth as James Bay in Canada.
【答案】that
【解析】考查同位语从句。句意:虽然这些物种在北纬88℃以北很罕见,但有一种可能,它们分布在整个北极圈,最南端是加拿大的詹姆斯湾。分析句子可知,空处引导同位语从句,解释说明名词likelihd的内容,从句结构、意义完整,应填that引导。故填that。
70.(2023秋•高三课时练习)I have the least idea ________wine is the best—it’s a matter f persnal taste.
【答案】which
【解析】考查同位语从句。句意:我一点也不知道哪种葡萄酒是最好的——这是个人品味的问题。分析句子结构并结合句意可知,空处引导的从句用来解释说明抽象名词“idea”,是同位语从句,根据空前“the least idea”可知,我不知道哪种葡萄酒是最好的,空处表示“哪一个”,故用which引导同位语从句,which在从句中作定语,修饰名词wine。故填which。
71.(2023秋•高三课时练习)My sister’s study habits have left me the impressin___________ fifth graders are t ld t have stries read ut t them.
【答案】that
【解析】考查同位语从句。句意:我姐姐的学习习惯给我留下了这样的印象,即五年级学生已经被看作是长大了,以至于不需要为他们朗读故事了。分析句子,设空处引导的是同位语从句对抽象名词impressin进行解释说明。引导词在从句中不作成分,只起到连接作用,用that。故填that。
72.(2023秋•高三课时练习)Wrd came___________ a magnificent museum, standing in the middle f the city, wuld be built in the future.
【答案】that
【解析】考查同位语从句。句意:消息传来,一座坐落在市中心的宏伟博物馆将要建成。分析句子,设空处引导的是分割式同位语从句,对前文的抽象名词wrd进行解释,wrd came意为“消息传来……”。引导词在从句中不作成分只起到连接作用,无意义,用that。故填that。
73.(2023秋•高三课时练习)Eyeing the man up and dwn, I thught t myself, “He has a weapn. There is a very gd chance___________ he may attack me.”
【答案】that
【解析】考查同位语从句。句意:我上下打量着那个人,心想:“他有武器,所以很有可能他会攻击我”。分析句子结构可知,空格处引导同位语从句,关键词为chance,空格后面为完整的陈述句,使用that引导同位语从句, There is a very gd chance...:很有可能……。故填that。
74.(2023秋•高三课时练习)A student is usually less likely t fail an examinatin if he knws exactly _______ tpics will be tested.
【答案】what
【解析】考查宾语从句。句意:如果一个学生确切地知道考试要考什么题目,他往往就不太可能不及格。根据句子结构,动词knw后面引导宾语从句,从句中缺少主语,应该用what引导。故填what。
75.(2023秋•高三课时练习)At the meeting, the new secretary actually managed t take dwn _______ the directr said.
【答案】what/ whatever
【解析】考查宾语从句。句意:在会上,这个新秘书能记下主管说的(一切)内容。此处引导宾语从句,且从句中said缺少宾语,故可用what或whatever引导,指(一切)事物。故填what/whatever。
76.(2020秋•广东东莞•高三统考期末)There is n dubt ___________a healthy diet will benefit yur bdy.
【答案】that
【解析】考查同位语从句。句意:毫无疑问,健康的饮食将对你的身体有好处。空处引导同位语从句,解释说明名词dubt的内容,从句结构、意义完整,应用that引导,there is n dubt that...毫无疑问,故填that。
77.(2021春•广东•高三东莞校考)N ne culd give my disease a name and it is difficult t knw __________ the future hlds.
【答案】what
【解析】考查宾语从句。句意:没人知道我的病的名字,也很难知道未来会怎样。分析可知,空处引导宾语从句,从句缺少宾语,且指代事物,应用连接代词what引导该从句。故填what。
78.(2023春•山西运城•高三康杰校考)Bill Cunningham was an bserver, and nt ne f the bserved, a wrker nt a star——and this was _______ he wanted it.
【答案】hw
【解析】考查表语从句。句意:比尔•坎宁安是个观察者,而不是被观察者中的一员;是个工人,而不是明星——这正是他所希望的。分析句子可知,was后缺少连接词引导表语从句,he wanted it为主谓宾结构,结合语境,此处表示“如何”用连接副词hw引导表语从句。故填hw。
79.(2023秋•高三课时练习)The thught came t her ________ maybe she had left the dr pen when she left hme.
【答案】that
【解析】考查同位语从句。句意:她突然想到,也许她离家时把门开着。分析句子结构可知,空处引导同位语从句对名词thught进行解释说明。从句中句意完整,不缺成分,所以用that引导引导从句。故填that。
80.(2023秋•高三课时练习)We have n idea ________ we are spending ur weekend.
【答案】where
【解析】考查同位语从句。句意:我们不知道在哪里度周末。空处引导同位语从句,用来解释说明名词idea的内容,从句缺少地点状语,应用where来引导同位语从句,故填where。
81.(2023•高三课时练习)________ wants t be a vlunteer in the sprts meeting shuld get prepared befre this Friday.
【答案】Whever
【解析】考查主语从句。句意:无论谁想在运动会上做志愿者,都应该在本周五之前做好准备。根据句意并分析句子结构可知,该空引导主语从句且在从句中作主语,表示“……的任何人”应用whever,句首单词首字母要大写。故填Whever。
82.(2023•高三课时练习)With its strng cmprehensive natinal pwer, China is nt _____ she used t be.
【答案】what
【解析】考查连接词。句意:中国有着强大的综合国力,现在的中国与过去不同了。此处what引导表语从句,what在表语从句中作表语,表示“……的样子”。故填what。
83.(2023春•全国•高三期末)When we g travelling, especially t freign cuntries, we shuld keep in mind __________we shuld behave.
【答案】hw
【解析】考查宾语从句。句意:当我们去旅行,尤其是去外国旅行时,我们应该记住我们应该如何表现。分析句子结构和意思可知,__________we shuld behave是宾语从句,从句基本成分完整,上下文需要表示方式的连词,用hw引导。故填hw。
84.(2023春•全国•高三期末)Flwers in a glasshuse may grw fast, but that’s nt__________the flwers belng.
【答案】where
【解析】考查表语从句。句意:温室里的花可能长得很快,但那不是花的归属。分析句子结构和意思可知, the flwers belng是表语从句,从句基本成分完整,上下文需要表示地点的连接词,用where引导。故填where。
85.(2022•高三课时练习)______ his dream f ging t cllege will cme true is uncertain.
【答案】Whether
【解析】考查主语从句。句意:他上大学的梦想能否实现还不确定。分析句子可知,该句为主语从句,根据主句中的uncertain(不确定)可以得出能否上大学还不确定,且位于句首时可使用whether(是否)引导主语从句。位于句首时首字母大写。故填Whether。
86.(2021•高三课时练习)The best mment fr the ftball star was ___he scred the gal.
【答案】when
【解析】考查表语从句。句意:这位足球明星最精彩的瞬间是他射门得分的时候。分析句子结构可知,was后为表语从句,从句中不缺主语或宾语,由前面的The best mment可知,表语从句中缺少“……的时候”,因此空格处用表示时间的引导词when,故填when。
87.(2022•上海•高三专题练习)I hardly minded the lack f daylight. Instead, ________ caught my attentin was the fascinating beauty f the white, frzen landscapes and the endless shades f blue.
【答案】what
【解析】考查主语从句。句意:相反,吸引我的是白色、冰冻的风景和无尽的蓝色阴影的迷人之美。分析句子结构可知,此处填连词引导主语从句,从句中缺少主语,指事情,应用what引导。故填what。
88.(2021秋•广东•高三深圳市校考)The reasn why he was late fr schl was _________he had been kncked dwn by a bike.
【答案】that
【解析】考查表语从句。句意:他上学迟到的原因是他被自行车撞倒了。分析句子结构和意思可知, he had been kncked dwn by a bike是表语从句,从句基本成分完整,上下文意思连贯,用连词that引导。故填that。
89.(2023•高三课时练习)________ impressed me mst was ________there were s many Chinese restaurants in that western city.
【答案】 What that
【解析】考查主语从句和表语从句。句意:使我印象最深刻的是,那个西方城市里有那么多中国餐馆。第一空引导主语从句,且在从句中作主语,指代事物,故填What;第二空引导表语从句,且从句意义完整,不缺成分,应用that引导。故填①What;②that。
90.(2023•高三课时练习)________ beauty cmes frm within is widely accepted in tday’s sciety. Therefre, we shuld attach great imprtance t inner beauty.
【答案】That
【解析】考查主语从句。句意:在当今社会,人们普遍认为美来自内心。因此我们应该非常重视内在美。分析句子结构可知 beauty cmes frm within为主语从句,且从句意义完整,不缺成分。故应用that引导主语从句。句首单词首字母要大写。故填That。
91.(2023•高三课时练习)I knew nthing abut the accident except ________I read in the newspaper.
【答案】what
【解析】考查宾语从句。句意:除了在报纸上看到的,我对事故一无所知。引导宾语从句,从句缺少宾语,指事物应用what引导。故填what。
92.(2023•高三课时练习)There is n pssibility ____we can get there n time, because the snw has held up ur flight.
【答案】that
【解析】考查连词。句意:我们不可能按时到达那里,因为大雪延误了我们的航班。分析句子可知,空处引导同位语从句,解释说明“pssibility”,且从句不缺成分。故填that。
93.(2023•高三课时练习)Smetimes, we take it fr granted ________ everything has t be perfect fr us and we expect high quality prducts and service.
【答案】that
【解析】考查宾语从句。句意:有时候,我们想当然地认为一切都是完美的,我们期待高质量的产品和服务。分析句式结构可知,it是形式宾语,真正的宾语是空格后的宾语从句,且从句中不缺少成分,所以用that来引导宾语从句。故答案为that。
94.(2023春•全国•高三期末)And the stry pses an interesting questin ______sme peple are eager t buy shares in new businesses.
【答案】why
【解析】考查同位语从句连接词。句意:这个故事提出了一个有趣的问题,为什么有些人热衷于购买新企业的股票。questin后接同位语从句,从句缺少原因状语,连接词为why。故填why。
95.(2021•高三课时练习)It is reprted ________Zhng Nanshan was awarded the Medal f the Republic because f his cntributins t fighting against COVID-19.
【答案】that
【解析】考查主语从句。句意:据报道,钟南山因为抗击新冠肺炎的贡献而被授予共和国勋章。分析句子结构可知,此处为It为形式主语,设空处引导主语从句,从句中不缺少成分且意思完整。故填that。
96.(2021•高三课时练习)Why nt try yur luck dwntwn, Bb? That’s ___the best jbs are.
【答案】where
【解析】考查表语从句。句意:为什么不去市中心碰碰运气呢,鲍勃?那是最好的工作所在地。空格处引导表语从句,从句缺少表语,结合句意“所在地”可知,应用连接副词where。故填where。
97.(2023秋•高三校考课时练习)________ made him feel satisfied was ________his students were able t read, speak and write in English and they became mre cnfident in learning.
【答案】 What that
【解析】考查主语从句和表语从句。句意:让他感到满意的是,他的学生能够用英语读、说、写,他们对学习更有信心了。分析句子可知,第一个空处是连接代词引导的主语从句,从句中缺少主语,因此需使用连接代词what在从句中作主语,位于句首时首字母大写。第二个空处是that引导的表语从句,从句中不缺少成分,因此可使用连接词that只起到引导的作用即可。故填①What②that。
98.(2023秋•高三课时练习)City peple dn’t knw ________ peaceful it is t be away frm crwded streets and busy shpping centres.
【答案】hw
【解析】考查宾语从句。句意:城市的人们不知道远离拥挤的街道和繁忙的购物中心是多么宁静。分析可知,宾语从句是一个感叹句,根据句意和空后的形容词peaceful 可知,此处应填hw,表示“多么”。故填hw。
99.(2023秋•高三课时练习)The rder _________ we shuld send a few peple t help the ther grups was received yesterday.
【答案】that
【解析】考查同位语从句。句意:昨天收到了命令,要求我们应该派几个人去帮助其他团体。分析句子可知,空处引导同位语从句,从句we shuld send a few peple t help the ther grups的成分和语义均完整,应用连接词that作引导词。故填that。
100.(2023秋•高三课时练习)Since he is ne f the high-perfrming students in the schl, there is n dubt ________he can get the first prize.
【答案】that
【解析】考查同位语从句。句意:由于他是学校表现最好的学生之一,毫无疑问他能获得一等奖。根据句意可知,空处引导的从句用来解释说明抽象名词“dubt”,是同位语从句。结合句意可知,此处为“毫无疑问”,从句句意完整,不缺成分,故用that引导。故填that。
年份
卷别
并列连词
主从复合句
语法填空
短文改错
语法填空
短文改错
2023
新高考II卷
why(表从)
2022
全国乙卷
and
①Whether→If/When(状从)
②what→which(定从)
2022
全国甲卷
r→and
wh(定从)
2021
全国乙卷
whatever→whenever(状从)
2021
全国甲卷
but
where→when(状从)
2020
全国I卷
but→>and
where(定从)
unless→until/tll(状从)
2020
全国Ⅱ卷
fr→but/yet
①what→which(定从)
②such→s(状从)
2020
全国Ⅲ卷
去掉 and
①whse(定从)
②When/As(状从)
what→that(定从)
2019
全国 I卷
but->and
that(名从)
where +when(定从)
2019
全国 Ⅱ卷
(nt...)but
r→and
which(定从)
They→There
2019
全国I卷
wh(定从)
what→which/that(定从)
2018
全国I卷
but→>and
that/which(定从)
which→in which/where(定从)
2018
全国I 卷
that/which(定从)
where→when(状从)
2018
全国I卷
and >r
wh(名从)
专题04 三大从句易混点对比55组115例(精练)--【知识大盘点】2024高考英语一轮复习知识大盘点红宝书: 这是一份专题04 三大从句易混点对比55组115例(精练)--【知识大盘点】2024高考英语一轮复习知识大盘点红宝书,文件包含专题04三大从句易混点对比55组115例清单原卷版docx、专题04三大从句易混点对比55组115例清单解析版docx等2份试卷配套教学资源,其中试卷共22页, 欢迎下载使用。
专题03 语法填空状语从句100题 (精练)--【知识大盘点】2024高考英语一轮复习知识大盘点红宝书: 这是一份专题03 语法填空状语从句100题 (精练)--【知识大盘点】2024高考英语一轮复习知识大盘点红宝书,文件包含专题03语法填空之状语从句100题精练原卷版docx、专题03语法填空之状语从句100题精练解析版docx等2份试卷配套教学资源,其中试卷共23页, 欢迎下载使用。
专题03 让步条件目的结果状语从句(清单)--【知识大盘点】2024高考英语一轮复习知识大盘点红宝书: 这是一份专题03 让步条件目的结果状语从句(清单)--【知识大盘点】2024高考英语一轮复习知识大盘点红宝书,文件包含专题03让步条件目的结果状语从句清单原卷版docx、专题03让步条件目的结果状语从句清单解析版docx等2份试卷配套教学资源,其中试卷共26页, 欢迎下载使用。

