浙江省五校联盟2023-2024学年高二下学期期中考试生物试卷(Word版附答案)
展开命题:浙江省衢州第二中学审题:浙江省温州中学
考生须知:
1.本卷满分100分,考试时间90分钟;
2.答题前,在答题卷指定区域填写学校、班级、姓名、试场号、座位号及准考证号。
3.所有答案必须写在答题纸上,写在试卷上无效;
4.考试结束后,只需上交答题卷。
一、选择题(本大题共20题,每小题2分,共40分。每小题列出的四个备选项中只有一个是符合题目要求的,不选、多选、错选均不得分)
1.某同学在体检时,通过采集血液测定了葡萄糖、血红蛋白、胰岛素、乙肝抗体的含量。正常情况下,不存在于血浆中的物质是( )
A.葡萄糖B.血红蛋白C.胰岛素D.乙肝抗体
2.常山胡柚是浙江省常山县特有的地方品种,果实富含维生素。下列关于组成胡柚细胞的元素和化合物的叙述,正确的是( )
A.胡柚树细胞的细胞核内存在两类核酸
B.胡柚植株干重中含量最多的物质是蛋白质
C.胡柚果实细胞内蛋白质的氮元素主要存在于氨基中
D.胡柚果实细胞的无机盐主要是以化合物的形式存在
3.“碳中和”是指通过计算一定时间内二氧化碳的排放总量,然后通过植树造林、节能减排等措施把这些排放量吸收和抵消掉,实现二氧化碳相对“零排放”。下列叙述错误的是( )
A.生物群落中的碳元素含量不会因实现“碳中和”而降低
B.不是所有生态系统都可以依靠自身结构成分实现“碳中和”
C.通过开发可再生能源和低碳清洁技术,可发展绿色低碳循环经济
D.“碳中和”时,生产者吸收的CO2总量等于消费者和分解者释放的CO2总量
4.达尔文在环球航行时曾被加拉帕戈斯群岛的一些特有的生物所吸引。他从那里采集到的地雀标本,被鉴定为13个物种,它们的主要区别在喙的大小上。下列说法正确的是( )
A.环境定向诱发地雀发生变异以适应环境
B.地雀喙大小的变化,是自然环境定向选择的结果
C.岛上不同地雀种群之间的基因库是完全不同的
D.基因组等分子水平上的差异是研究地雀进化最直接有效的证据
5.地球各地因气候、地形和其他环境条件的不同而分布着不同类型的群落。下列叙述错误的是( )
A.热带雨林群落——生物种类极为丰富,是地球上最丰富的“生物基因库”
B.草原群落——植物几乎完全由禾本科植物、豆科植物和菊科植物组成
C.荒漠群落——大多数动物昼伏夜出,多数爬行类以尿酸盐的形式排尿
D.苔原群落——植物几乎完全依靠营养繁殖,从春季到秋季便会完成一个世代
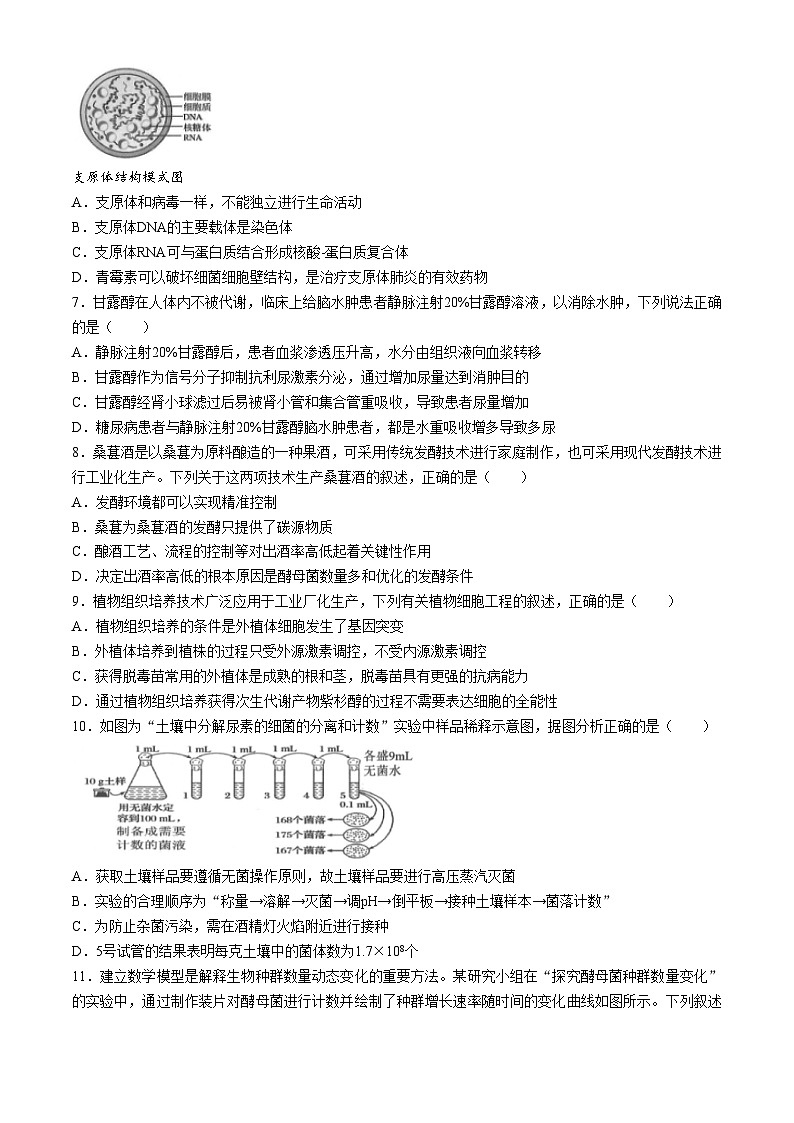
6.支原体是一种能引起肺炎的病原微生物。支原体的结构模式图如下,以下推测正确的是( )
支原体结构模式图
A.支原体和病毒一样,不能独立进行生命活动
B.支原体DNA的主要载体是染色体
C.支原体RNA可与蛋白质结合形成核酸-蛋白质复合体
D.青霉素可以破坏细菌细胞壁结构,是治疗支原体肺炎的有效药物
7.甘露醇在人体内不被代谢,临床上给脑水肿患者静脉注射20%甘露醇溶液,以消除水肿,下列说法正确的是( )
A.静脉注射20%甘露醇后,患者血浆渗透压升高,水分由组织液向血浆转移
B.甘露醇作为信号分子抑制抗利尿激素分泌,通过增加尿量达到消肿目的
C.甘露醇经肾小球滤过后易被肾小管和集合管重吸收,导致患者尿量增加
D.糖尿病患者与静脉注射20%甘露醇脑水肿患者,都是水重吸收增多导致多尿
8.桑葚酒是以桑葚为原料酿造的一种果酒,可采用传统发酵技术进行家庭制作,也可采用现代发酵技术进行工业化生产。下列关于这两项技术生产桑葚酒的叙述,正确的是( )
A.发酵环境都可以实现精准控制
B.桑葚为桑葚酒的发酵只提供了碳源物质
C.酿酒工艺、流程的控制等对出酒率高低起着关键性作用
D.决定出酒率高低的根本原因是酵母菌数量多和优化的发酵条件
9.植物组织培养技术广泛应用于工业厂化生产,下列有关植物细胞工程的叙述,正确的是( )
A.植物组织培养的条件是外植体细胞发生了基因突变
B.外植体培养到植株的过程只受外源激素调控,不受内源激素调控
C.获得脱毒苗常用的外植体是成熟的根和茎,脱毒苗具有更强的抗病能力
D.通过植物组织培养获得次生代谢产物紫杉醇的过程不需要表达细胞的全能性
10.如图为“土壤中分解尿素的细菌的分离和计数”实验中样品稀释示意图,据图分析正确的是( )
A.获取土壤样品要遵循无菌操作原则,故土壤样品要进行高压蒸汽灭菌
B.实验的合理顺序为“称量→溶解→灭菌→调pH→倒平板→接种土壤样本→菌落计数”
C.为防止杂菌污染,需在酒精灯火焰附近进行接种
D.5号试管的结果表明每克土壤中的菌体数为1.7×108个
11.建立数学模型是解释生物种群数量动态变化的重要方法。某研究小组在“探究酵母菌种群数量变化”的实验中,通过制作装片对酵母菌进行计数并绘制了种群增长速率随时间的变化曲线如图所示。下列叙述正确的是( )
A.计数前需振荡摇匀,目的是使酵母菌与培养液充分接触
B.b点时的酵母菌种群数量达到环境容纳量
C.a~c段时间内,酵母菌种群数量呈“S”形增长
D.e~f段时间内,培养液中酵母菌的数量不断增加
12.将人源蛋白质TGFβ注入实验兔体内,一段时间后提取和纯化兔血浆中的特异性抗体,可用于检测人体组织内的TGFβ蛋白。下列叙述正确的是( )
A.注入兔体内的人源蛋白质TGFβ属于淋巴因子
B.B淋巴细胞依赖其表面的MHC识别TGFβ蛋白
C.该特异性抗体由效应细胞毒T细胞分泌产生
D.该抗体能和人的TGFβ蛋白发生特异性结合
13.AQP1是人红细胞膜上的一种水通道蛋白,ABC转运蛋白是一类大量存在于细胞中的跨膜转运蛋白,主要功能是利用ATP水解释放的能量进行多种物质的跨膜运输。下列说法错误的是( )
A.当AQP1蛋白运输水时,水分子不会与AQP1结合
B.通过ABC转运蛋白完成的物质跨膜运输方式是主动转运
C.蛋白质等生物大分子通过胞吞胞吐进出细胞,其过程不需要细胞膜上的蛋白质参与
D.某细胞吸收Cl-和NO3-都是由ABC转运蛋白完成的,若二者与ABC转运蛋白的结合位点相同,则会相互抑制
14.人体细胞有时会处于低氧环境。适度低氧下细胞可正常存活,严重低氧可导致细胞死亡。研究者以PC12细胞系为材料,研究了低氧影响细胞存活的机制。下图甲表示用不同浓度的O2处理PC12细胞,24h后检测到的线粒体自噬水平,图乙表示用线粒体自噬抑制剂3-MA处理PC12细胞,一定时间后检测到的细胞活性氧含量。下列说法错误的是( )
甲乙
A.严重低氧可导致细胞死亡,是因为低氧时线粒体自噬水解的概率高
B.低氧时线粒体可能会产生较多损伤大分子和细胞器的活性氧
C.损伤的线粒体可通过线粒体自噬途径,被细胞中的溶酶体降解
D.图甲和乙结果表明,适度低氧可激活线粒体自噬来清除活性氧
15.miRNA是真核细胞中一类不编码蛋白质的短序列RNA,其主要功能是调控其他基因的表达。研究发现,BCL2是一个抗凋亡基因,该基因的表达受MIR-15a基因控制合成的miRNA调控,如下图所示。A、B表示过程,①、②表示物质。下列叙述错误的是( )
A.A过程表示转录,需要RNA聚合酶的参与
B.B过程中核糖体的移动方向是从左往右
C.miRNA前体加工时会发生磷酸二酯键的断裂
D.成熟miRNA与①的结合遵循碱基互补配对原则
16.除化学突触,人体神经元间的联结还有一种“电突触”,如图。其突触前膜和突触后膜紧密接触,缝隙接头是一种非选择性的通道蛋白。下列说法正确的是( )
A.电突触传递神经冲动是单向的
B.电突触传递主要依赖于细胞膜的流动性
C.与化学突触相比,电突触信息传递速度更慢
D.电突触传递可以实现在神经元间形成局部电流
17.匍匐鸡是一种矮型鸡,匍匐性状基因(A)对野生性状基因(a)为显性,这对基因位于常染色体上,且A基因纯合时会导致胚胎死亡。某鸡群中野生型个体占20%,匍匐型个体占80%,随机交配得到F1,F1雌、雄个体随机交配得到F2。下列叙述正确的是( )
A.F1中匍匐型个体的比例为12/25B.F1中a基因频率为3/5
C.F2中匍匐型个体的比例为24/49D.F2中a基因频率为7/9
18.某弃耕农田在数十年后逐渐发展成与所在地区环境相适应的顶极群落—森林。下图甲、乙、丙分别表示群落演替的三个连续阶段中植物种群数量的变化情况。下列叙述正确的是( )
A.依据起始条件该演替类型属于初生演替
B.顶极群落类型主要是由光照和年降雨量决定
C.各阶段的种群和群落都具有典型的垂直分层现象
D.阶段2中乙对群落的结构和内部环境的形成有决定作用
19.科研人员以拟南芥为实验材料研究了油菜素内酯(BL,1 nml/L)和生长素(IAA)在植物侧根发育中的作用,结果如图(“+”表示添加,“-”表示不添加)。下列叙述正确的是( )
A.该实验的可变因素是侧根的形成情况
B.BL对侧根的形成具促进作用,且浓度越高促进效果越好
C.IAA对侧根的形成具有抑制作用,且浓度越低抑制效果越强
D.实验结果表明适宜浓度的IAA和BL对侧根形成具有协同作用
20.某哺乳动物精原细胞(2n=4)的核DNA双链全部被32P标记,将其放在不含32P的培养液中先进行一次有丝分裂后再减数分裂形成精细胞。分裂过程中某时期细胞中染色体的状态如图所示。不考虑其他变异,下列叙述错误的是( )
A.图示的时期为前期Ⅰ,发生了非姐妹染色单体间的互换
B.图中细胞含有两个染色体组,4套遗传信息
C.图中细胞有2个四分体,有6条染色单体含有32p
D.分裂后形成的4个子细胞可能只有2个含有32p
二、非选择题(本大题共5题,共60分。)
21.(11分)藏羚羊是国家一级保护动物,生活在海拔3700-5500米的高山草原、草甸和高寒荒漠地带,是研究高原适应的极佳动物模型。以下是有关藏羚羊种群及其生存环境的调查研究。
请回答下列问题:
(1)某研究小组通过航空遥感技术监测藏羚羊数量变化,主要操作流程是选取样方、空中拍照、识别照片中该种动物并计数。
①为保证调查的可靠性和准确性,选取样方时应注意的事项有______(答出1点)。
②调查结果如图1所示,甲、乙、丙为3个藏羚羊种群。图中Ⅰ、Ⅱ、Ⅲ、Ⅳ分别对应大(5—8龄)、中(3—5龄)、小(1—3龄)、幼(0—1龄)四个年龄等级(藏羚羊寿命8年左右,生殖期为3—5龄)。图1中甲种群年龄结构组成类型为______,预测此后一段时间,______种群藏羚羊的数量将保持增长。
图1表1
(2)每年6-7月份,雌性与雄性个体分开,集群长途迁徙到人迹罕至的青藏高原产仔,推测可能的原因是______(答出1点)。由此造成的雌雄个体在生活空间和食物来源上的差异现象______(填“属于”或“不属于”)生态位分化。
(3)表1中的A、B、C表示藏羚羊的自然保护区中某样地不同营养级(第一、第二、第三营养级)的能量。从表中的数据可知,能量在第一、二营养级间的传递效率约为______%(保留1位小数)。蜣螂从藏羚羊粪便中获得的能量属于表中______KJ/m2.a(填数值)的组成部分。当群落中的狼大量繁殖,导致藏羚羊、野驴等草食动物数量减少,短时间内该群落的物种丰富度______(填“增加”、“减少”或“不变”),原因是______。
(4)从生物多样性角度来看,人们保护藏羚羊的目的是______。建立自然保护区是实现______的重要措施。此外政府和科研机构对藏羚羊的保护还做了许多新的尝试,例如迁地保护、异种克隆等。
22.(12分)1.淀粉和蔗糖是光合作用的两种主要终产物,马铃薯下侧叶片合成的有机物主要运向块茎贮藏,红薯叶片合成的有机物主要运向块根储存。下图是马铃薯和红薯光合作用产物的形成及运输示意图。
请回答下列问题:
(1)马铃薯叶肉细胞中光合色素位于______上,若用纸层析法分离光合色素,分离结束后,距离滤液细线最远的色素是______。红薯叶肉细胞光合作用光反应产物中能参与图中②过程的是______。
(2)为红薯叶片提供一段时间的C18O2,块根中的淀粉会含18O,请写出元素18O在红薯体内的转移路径______(用图中相关物质的名称及箭头表示)。(2分)
(3)电子显微镜下可观察到叶绿体内部有一些颗粒,它们被看作是叶绿体的“脂质仓库”,其体积随叶绿体的生长而逐渐变小,但叶绿体的光合作用会增强,可能的原因是______。
11.钾的含量是影响我国长江流域冬油菜产量的重要因素,钾在植物体内往往以不稳定的化合物形式存在,容易转移。科研人员比较田间条件下蕾苔期油菜不同叶片(短柄叶为幼叶,长柄叶为成熟叶)对缺钾胁迫的反应,测定了相关的代谢指标,结果如下表所示。
请回答下列问题:
(1)叶片中保卫细胞积累K+可提高______,有利于保卫细胞______,从而使气孔开放;油菜进行光合作用时,若气孔导度增大,则短时间内叶绿体中三碳酸的含量将______。
(2)与钾正常比,缺钾条件下,短柄叶的净光合速率______(填“增强”、“降低”或“基本不变”),从钾的角度分析,最可能的原因是______。
(3)请根据上表分析,缺钾胁迫抑制长柄叶的光合功能,影响机制主要是______。
23.(10分)萝卜是雌雄同花植物,其贮藏根(萝卜)红色、紫色和白色由两对等位基因(A,a和B.b)控制,长形和圆形由另一对等位基因D、d控制。一株表型为紫色长形萝卜的植株自交,F1的表型及其比例如下表。回答下列问题:
(1)推测亲代紫色长形萝卜基因型为______。控制颜色的两对等位基因的遗传遵循______定律。
(2)F1的紫色长形萝卜中纯合体占比为______,F1中白色长形个体的基因型有______种。F1中的紫色萝卜随机传粉,所得后代中紫色个体占比为______。
(3)利用返回式航天器搭载萝卜种子可使细胞产生基因突变。假设突变发生在某基因的内部,若编码区缺失一个核苷酸,可能会引起编码的肽链______改变;若突变是一个核苷酸的替换,但没有引起编码的蛋白质结构改变,其原因可能是______(答出2点即可)。
(4)为探究A/a基因的分子作用机制,研究者对A/a基因位点进行PCR扩增后电泳检测,并对其调控的下游基因表达量进行测定,结果见图1和图2。由此推测A基因发生了碱基对的______而突变为a,导致其调控的下游基因表达量______(填“升高”或“下降”),最终使有关色素无法合成。
图1图2
24.(13分)猪蓝耳病又称猪的繁殖与呼吸综合征(PRRS),由动脉炎病毒与呼吸综合征病毒(简称蓝病毒)的蛋白质外壳引起。患病动物主要表现为繁殖障碍、呼吸困难、耳朵蓝紫。母猪感染该病毒后会在妊娠晚期流产,为培育抗蓝病毒的转基因猪,工作人员根据哺乳动物受精作用和早期胚胎的发育过程提出了解决方案(如图)。请回答下列问题:
(1)B猪体细胞在培养瓶中培养时,要保证培养液无菌、无毒,常在培养液中加入______,另外还需定期更换培养液,以防止______对细胞自身造成的伤害。培养到一定程度后,还需用______处理后分装到多个培养瓶中进行传代培养。
(2)由于目的基因不能直接导入受体细胞,因此需要构建基因表达载体,该过程需要用的酶有______。常采用双酶切法处理含目的基因的DNA片段和载体,其优点是______。
(3)通过步骤①的技术手段______得到甲,培养至乙______,然后移植到经______处理的C猪的______,由于C对乙不发生______,从而为胚胎在受体内的存活提供了可能。
(4)利用______技术检验D猪是否产生相应的抗体。该抗体也可使用杂交瘤技术来制备,通常情况下,杂交瘤细胞是由经培养的骨髓瘤细胞和______细胞融合获得的,与诱导植物原生质体融合方法不同的是______。
25.(14分)运动员在运动过程中内环境的理化特性会发生相应变化,需要机体各器官系统协调统一维持内环境稳态。回答下列问题:
(1)运动时,机体通过体温调节增加散热。写出皮肤增加散热的两种方式______。
(2)剧烈运动导致的血糖升高与肾上腺素、糖皮质激素等分泌增加有关。该过程中,肾上腺素与糖皮质激素含量先增加的是______,依据是______。
(3)运动时会出现心跳加快等生理反应,该过程受神经-体液共同调节。为研究心脏的神经支配,以蛙为材料进行实验。蛙的迷走神经(副交感神经)和交感神经混合成为迷走交感神经干,取蛙一只,双毁髓(同时破坏脑和脊髓)。剪开颈部,暴露迷走交感神经干,剪开胸部,暴露心脏。生理信号采集仪可以记录心搏强度(即心脏收缩能力)和心率(心脏每分钟跳动次数),实验装置如图。
①完善实验思路
实验Ⅰ:研究交感神经与副交感神经对心脏的双重支配作用。
i开启生理信号采集仪,记录正常的心搏情况。
ii通过刺激电极用3.0V的电刺激(第一次刺激)迷走交感神经干,观察并记录心搏情况。
结果心搏强度减弱,心率基本不变。
iii休息一段时间,待蛙心脏恢复正常后,用10.0V电刺激(第二次刺激)迷走交感神经干,心脏表现为心搏强度和心率均增加。
实验Ⅱ:验证迷走神经和交感神经分别通过释放乙酰胆碱和去甲肾上腺素作用于心脏。
i取图示装置,在心脏处滴加阿托品(一种乙酰胆碱受体阻断剂),通过刺激电极用3.0V的电刺激迷走交感神经干,观察并记录心搏情况。
ii另取一图示装置,在心脏处滴加普萘洛尔(一种去甲肾上腺素受体阻断剂),通过刺激电极______,观察并记录心搏情况。
②预测实验结果:设计用于记录实验Ⅱ结果的表格,并将预测的结果填入表中。
③分析与讨论:
i实验前需对蛙进行双毁髓操作,是为了排除______对实验结果的影响。
ii实验Ⅰ中,第二次刺激与第一次刺激结果不同,原因是迷走神经兴奋性比交感神经______,且迷走神经兴奋对心脏的作用是______。
iii整个实验中,随时用任氏液(蛙的生理盐水)湿润神经和心脏,原因是______。
2023学年第二学期五校联盟期中考试试卷参考答案
高二年级生物学科
一、选择题(本大题共20题,每小题2分,共40分。每小题列出的四个备选项中只有一个是符合题目要求的,不选、多选、错选均不得分)
二、非选择题(本大题共5题,共60分。)
21.(11分,每空1分)
(1)①随机取样②衰退型乙、丙
(2)躲避天敌;躲避传播寄生虫病的昆虫;免于人类活动的滋扰;产仔地食物富含益于胎儿生长的营养;降水频率低于他地(答案合理即可)不属于
(3)16.3%871.27×102不变
丰富度是指群落中物种数目的多少,生物数量减少但种类未改变
(4)保护遗传多样性和物种多样性(答全给分)就地保护
22.(12分,除特殊标注外,每空1分)
Ⅰ.(1)(叶绿体)类囊体膜胡萝卜素ATP和NADPH
(2)C18O2→C3→磷酸丙糖→(蔗糖)→淀粉(2分)
(3)颗粒中的脂质参与构成叶绿体中的膜结构
Ⅱ.(1)细胞(细胞液)的渗透压(浓度)渗透吸水增加
(2)基本不变成熟叶中的钾向幼叶中转移,以维持幼叶中的钾含量正常
(3)缺钾引起叶绿素含量明显减少,降低了光反应速率
23.(10分,除特殊标注外,每空1分)
(1)AaBbDd自由组合
(2)1/27663/81
(3)氨基酸种类、数目、排列顺序
密码子的简并性、突变的位置位于内含子区(2分)
(4)增添下降
24.(13分,每空1分)
(1)抗生素细胞代谢产物积累或培养液营养枯竭胰蛋白酶
(2)限制酶、DNA连接酶
防止目的基因自身环化或反向连接(写1点即可给分)
(3)核移植早期囊胚同期发情子宫免疫排斥
(4)抗原——抗体杂交经蓝病毒抗原(外壳蛋白)免疫的B淋巴
灭活的(仙台)病毒诱导
25.(除说明外,每空1分)
(1)汗液的蒸发、皮肤中毛细血管扩张(2分)
(2)肾上腺素肾上腺素受神经调节,糖皮质激素受神经-体液调节,前者速度快
(3)①用10.0V电刺激迷走交感神经干
②(4分)
迷走神经和交感神经对心脏影响的结果记录表
③i神经中枢(反射中枢)ii高抑制心搏强度,对心率基本无影响(2分)
iii防止组织干燥而失去生理机能生物固定的能量
(102KJ/m2-a)
现存生物中的能量(102KJ/m2)
生物呼吸消耗的能量(102KJ/m2·a)
A
15.91
2.31
13.23
B
871.27
312.58
501.58
C
142.20
51.65
79.13
叶片
处理
净光合速率
/CO2μml·m-2·s-1
胞间CO2浓度
/CO2μml·ml-1
气孔导度
/H2Oml·m-2·s-1
叶绿素含量
/mg·g-1
叶片钾
含量/%
短柄叶
缺钾
27.3
277
0.45
1.87
2.23
钾正常
27.1
276
0.46
1.94
2.45
长柄叶
缺钾
22.0
269
0.41
1.29
2.01
钾正常
25.3
273
0.43
1.95
3.84
F1表型
红色长形
红色圆形
紫色长形
紫色圆形
白色长形
白色圆形
比例
9
3
27
9
12
4
1
2
3
4
5
6
7
8
9
10
B
A
D
B
D
C
A
C
D
C
11
12
13
14
15
16
17
18
19
20
C
D
C
A
B
D
D
A
D
C
滴加阿托品后刺激
滴加普萘洛尔刺激
心搏强度
增加
减弱
心率
增加(或不变)
减慢
浙江省五校联盟2023-2024学年高三下学期3月联考生物试卷(PDF版附答案): 这是一份浙江省五校联盟2023-2024学年高三下学期3月联考生物试卷(PDF版附答案),共9页。
广东省茂名市五校联盟2023-2024学年高二下学期3月联考生物试卷(Word版附解析): 这是一份广东省茂名市五校联盟2023-2024学年高二下学期3月联考生物试卷(Word版附解析),共31页。试卷主要包含了选择题,非选择题等内容,欢迎下载使用。
浙江省浙南名校联盟2023-2024学年高二下学期开学考试生物试卷(Word版附解析): 这是一份浙江省浙南名校联盟2023-2024学年高二下学期开学考试生物试卷(Word版附解析),文件包含浙江省浙南名校2023-2024学年高二下学期开学考试生物试题Word版含解析docx、浙江省浙南名校2023-2024学年高二下学期开学考试生物试题Word版无答案docx等2份试卷配套教学资源,其中试卷共31页, 欢迎下载使用。

