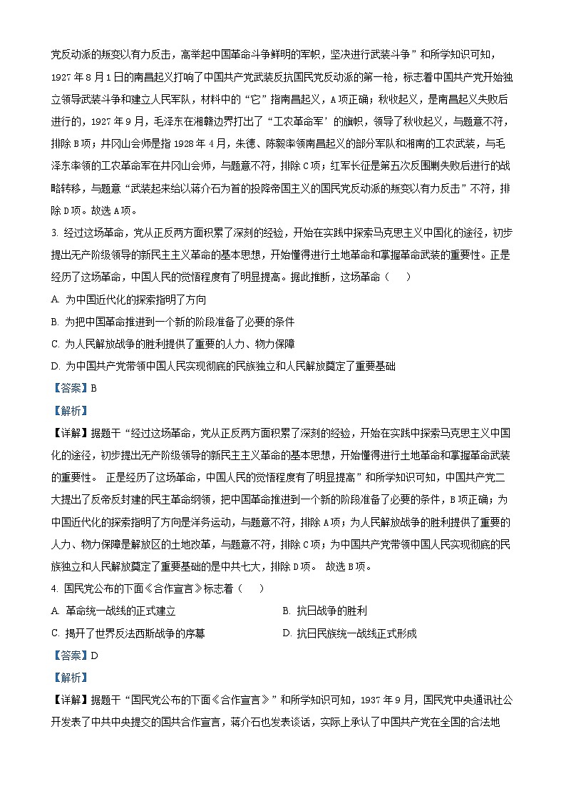
2024年河北省承德市双滦区中考模拟(四)历史试题(原卷版+解析版)
展开相关试卷
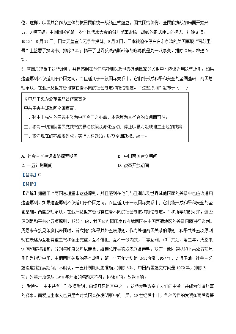
这是一份河北省承德市双滦区2024届九年级下学期中考模拟(四)历史试卷(含答案),共10页。试卷主要包含了选择题,材料题等内容,欢迎下载使用。
这是一份河北省承德市双滦区2024届九年级下学期中考模拟(二)历史试卷(含答案),共11页。试卷主要包含了选择题,材料题等内容,欢迎下载使用。
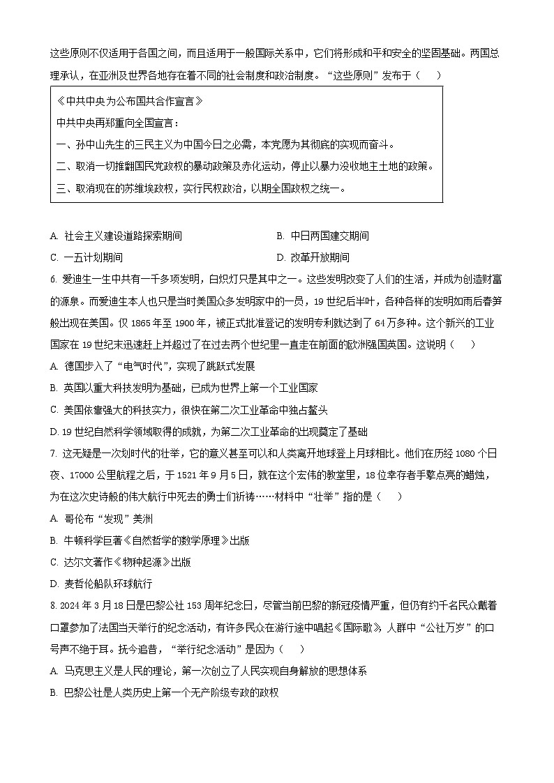
这是一份2024年河北省承德市双滦区中考模拟(一)历史试题(原卷版+解析版),文件包含2024年河北省承德市双滦区中考模拟一历史试题原卷版docx、2024年河北省承德市双滦区中考模拟一历史试题解析版docx等2份试卷配套教学资源,其中试卷共18页, 欢迎下载使用。

