- 2025版高考生物一轮总复习教案选择性必修2第九单元生物与环境第四讲生态系统的物质循环信息传递及其稳定性考点一生态系统的物质循环 教案 0 次下载
- 2025版高考生物一轮总复习教案选择性必修2第九单元生物与环境第四讲生态系统的物质循环信息传递及其稳定性考点二生态系统的信息传递 教案 0 次下载
- 2025版高考生物一轮总复习教案选择性必修2第九单元生物与环境第五讲人与环境考点一人类活动对生态环境的影响 教案 0 次下载
- 2025版高考生物一轮总复习教案选择性必修2第九单元生物与环境第五讲人与环境考点二生物多样性及其保护 教案 0 次下载
- 2025版高考生物一轮总复习教案选择性必修2第九单元生物与环境第五讲人与环境考点三生态工程 教案 0 次下载
2025版高考生物一轮总复习教案选择性必修2第九单元生物与环境第四讲生态系统的物质循环信息传递及其稳定性考点三生态系统的稳定性
展开知|识|巩|固
1.生态平衡与生态系统的稳定性
(1)生态平衡
概念:生态系统的结构和功能处于相对稳定的一种状态,就是生态平衡。
(2)生态平衡的特征
①结构平衡:生态系统的各组分保持相对稳定。
②功能平衡:生产—消费—分解的生态过程正常进行,保证了物质总在循环,能量不断流动,生物个体持续发展和更新。
③收支平衡:例如,在某生态系统中,植物在一定时间内制造的可供其他生物利用的有机物的量,处于比较稳定的状态。
(3)生态平衡的调节机制——负反馈
①负反馈:在一个系统中,系统工作的效果,反过来又作为信息调节该系统的工作,并且使系统工作的效果减弱或受到限制,它可使系统保持稳定。
②负反馈调节在生态系统中普遍存在,它是生态系统具备自我调节能力的基础。
(4)生态系统的稳定性
①概念:生态系统维持或恢复自身结构和功能处于相对平衡状态的能力。
②特点:生态系统的自我调节能力是有限的。当外界干扰因素的强度超过一定限度时,生态系统的稳定性急剧下降,生态平衡遭到严重破坏。
2.抵抗力稳定性和恢复力稳定性
(1)概念
①抵抗力稳定性:生态系统抵抗外界干扰并使自身的结构与功能保持原状(不受损害)的能力。
②恢复力稳定性:生态系统在受到外界干扰因素的破坏后恢复到原状的能力。
(2)抵抗力稳定性与恢复力稳定性的比较
3.提高生态系统的稳定性
(1)控制对生态系统的干扰强度,在不超过生态系统自我调节能力的范围内,合理适度地利用生态系统。
(2)对人类利用强度较大的生态系统,应给予相应的物质、能量的投入,保证生态系统内部结构与功能的协调。
思|维|辨|析
易错整合,判断正误。
(1)生态系统的结构和功能处于相对稳定状态,就是生态平衡。( √ )
(2)自我调节能力越强的生态系统,其抵抗力稳定性也就越高。( √ )
(3)生态系统中的组成成分越多,食物网越复杂,生态系统的抵抗力稳定性就越强。( √ )
(4)一个生态系统的抵抗力稳定性很低,则恢复力稳定性就一定很高。( × )
(5)就生态系统结构而言,生态缸的稳定性取决于物种数。( × )
延|伸|探|究
一块管理良好的棉田与内蒙古草原上的草场相比,哪个抵抗力稳定性高?试说明判断理由。
提示:内蒙古草原上的草场的抵抗力稳定性高于棉田。因为棉田的成分单一、营养结构简单。
剖析难点·考点突破
重|难|精|讲
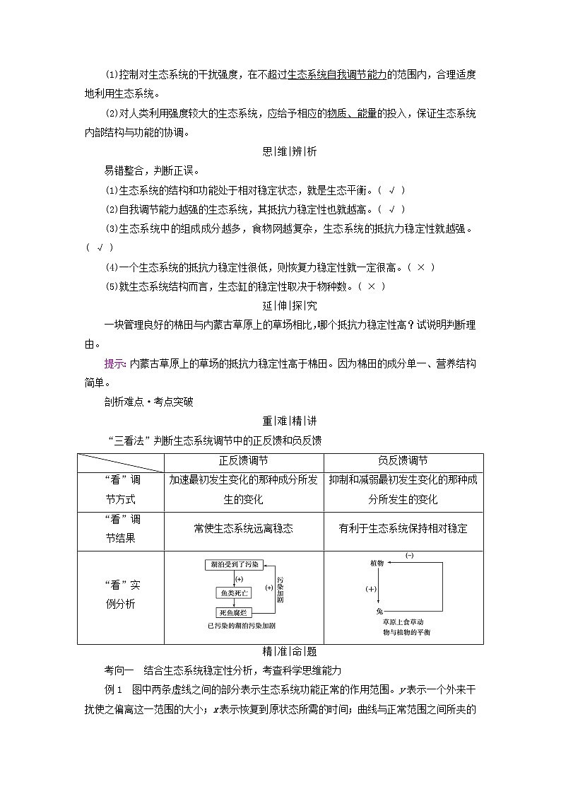
“三看法”判断生态系统调节中的正反馈和负反馈
精|准|命|题
考向一 结合生态系统稳定性分析,考查科学思维能力
例1 图中两条虚线之间的部分表示生态系统功能正常的作用范围。y表示一个外来干扰使之偏离这一范围的大小;x表示恢复到原状态所需的时间;曲线与正常范围之间所夹的面积可以作为总稳定性的定量指标(TS)。下列说法正确的是( D )
A.y值大小可作为生态系统恢复力稳定性的定量指标
B.在遭到干扰时,x、y值的大小与生物种类无关
C.由图可知受到干扰后,生态系统的功能最终都会恢复原状
D.TS值越小,这个生态系统的总稳定性越大
解析:由题干信息可知,y值表示一个外来干扰使之偏离这一范围的大小,y值大小可作为生态系统抵抗力稳定性的定量指标,x值大小可作为生态系统恢复力稳定性的定量指标,x、y值的大小与生物种类和数量有关,A、B错误;当干扰程度超过一定限度后,生态系统的结构和功能不能再恢复原状,C错误;TS值表示生态系统遭到破坏后偏离正常水平的程度,该值越小,则表示生态系统总稳定性越大,D正确。
抵抗力稳定性、恢复力稳定性和总稳定性的关系
〔变式训练1〕 北极苔原指北极地区北冰洋与泰加林带之间的永久冻土地和沼泽地带,苔原气候属荒漠气候,年降水量低。在北极苔原生态系统中,动植物种类稀少,营养结构简单,其中生产者主要是地衣,其他生物大都直接或间接地依靠地衣来维持生活。下列关于北极苔原生态系统及其稳定性的叙述,不正确的是( C )
A.食物网相对简单,抵抗力稳定性较低
B.北极苔原气候条件差,恢复力稳定性较低
C.物种特性如抗逆性与抵抗力稳定性有关,与恢复力稳定性无关
D.冰川大量融化会影响北极苔原的现有稳定性
解析: 北极苔原生态系统中,动植物种类稀少,营养结构简单,气候条件差,抵抗力稳定性和恢复力稳定性都较低,A、B正确;物种特性与抵抗力稳定性和恢复力稳定性均有一定的关系,C错误;非生物环境的变迁时刻影响着生态系统的稳定性,D正确。
考向二 围绕生态缸的制作和分析,考查实验探究能力
例2 (2024·海南三沙市高三模拟)下列有关制作小生态瓶实验的叙述,不正确的是( A )
A.生态系统内部具有自我调节能力,所以生态系统的稳定性与非生物因素无关
B.若模拟池塘生态系统,则不能将水装满
C.小生态瓶封闭以后,其内的生物数量会发生变化,在一定时期内,趋于相对稳定
D.制作的小生态瓶必须是透明且密封的,并给予适当的光照
解析:非生物环境是生态系统生物生存的能量和物质的来源,温度和光等因素对生物的生存都有重要的影响,A错误;在制作小生态瓶时,瓶中的水量应占其容积的4/5,要留出一定的空间,B正确;小生态瓶封闭以后,其内的生物数量会发生变化,在一定时期内会通过自我调节能力,趋于相对稳定,C正确;无色透明的玻璃可以让光透过,有利于生产者进行光合作用,将小生态瓶放置于室内通风、光线良好的地方,但要避免阳光直接照射,D正确。
1.设计制作生态缸的要求
2.可通过观察动植物的生活情况、水质变化、基质变化等判断生态缸中生态系统的稳定性。
〔变式训练2〕 (2023·江苏南通高三质检)一个盛有池塘水的罐子可以看作一个人工生态系统,该罐子中( A )
A.水藻的存活与否取决于罐子所处的环境
B.流经浮游动物的能量大多用于其生长繁殖
C.碳元素在群落内部循环流动
D.消费者数量越多,生态系统稳定性越强
解析:水藻属于自养型生物,需要光照,水藻的存活与否取决于罐子所处的环境,A正确;流经浮游动物的能量大多用于其呼吸作用散失,B错误;碳元素在生物群落与非生物环境之间主要以二氧化碳的形式进行循环,在群落内部不能完成碳循环,C错误;生态系统中生物的种类和数量要维持合适的比例,有利于进行物质循环和能量流动,保持其稳态,并不是消费者数量越多,生态系统稳定性越强,D错误。正反馈调节
负反馈调节
“看”调
节方式
加速最初发生变化的那种成分所发生的变化
抑制和减弱最初发生变化的那种成分所发生的变化
“看”调
节结果
常使生态系统远离稳态
有利于生态系统保持相对稳定
“看”实
例分析
设计要求
相关分析
生态缸必须是封闭的
防止外界生物或非生物因素的干扰
生态缸中投放的几种生物必须具有很强的生活力,成分齐全(具有生产者、消费者和分解者)
生态缸中能够进行物质循环和能量流动,在一定时期内保持稳定
生态缸的材料必须透明
太阳光能够透过,为光合作用提供光能,便于观察
生态缸宜小不宜大,缸中的水量应适宜,要留出一定的空间
便于操作;缸内储备一定量的空气
人教版 (2019)选择性必修2第5节 生态系统的稳定性教学设计: 这是一份人教版 (2019)选择性必修2<a href="/sw/tb_c4003906_t8/?tag_id=27" target="_blank">第5节 生态系统的稳定性教学设计</a>,共4页。教案主要包含了负反馈调节,生态系统的稳定性等内容,欢迎下载使用。
高中生物第5节 生态系统的稳定性教学设计及反思: 这是一份高中生物<a href="/sw/tb_c4003906_t8/?tag_id=27" target="_blank">第5节 生态系统的稳定性教学设计及反思</a>,共3页。教案主要包含了教学重难点,教学步骤,提高生态系统的稳定性,板书设计,生态平衡与生态系统的稳定性等内容,欢迎下载使用。
人教版 (2019)选择性必修2第5节 生态系统的稳定性教学设计: 这是一份人教版 (2019)选择性必修2第5节 生态系统的稳定性教学设计,共4页。教案主要包含了教学目标的确定,教学重难点,教学步骤,提高生态系统的稳定性,板书等内容,欢迎下载使用。

