广东省深圳市富源学校2023-2024学年高二下学期期中考试历史试题(原卷版+解析版)
展开(考试时间:75分钟 试卷满分100分)
一、选择题:本题共16小题,每小题3分,共48分。在每个小题给出的四个选项中,只有一项是符合题目要求的。
1. 先秦时期,天子对诸侯方国统治手段除了军事征伐,还有朝聘(诸侯亲自或派使臣按期朝见天子)、盟会等,《左传》就记载了“夏启有钧台之享,商汤有景毫之命,周武有孟津之誓,康有酆宫之朝,穆有涂山之会”。据此可知,这一时期( )
A. 原始民主传统延续B. 统治秩序受到重视
C. 贵族等级体系解体D. 中央集权有所加强
2. 在中国古代,神鸟“凤”被视为“天下太平”的祥瑞之兆。商周时期,凤纹只在统治阶层专用的青铜器皿等物件上出现;春秋战国时期,陶器、漆器、织物等普通器物都出现了凤纹装饰。这一变化反映的本质问题是( )
A. 社会农耕经济发展B. 不同行业间互相借鉴
C. 社会上讲究美学雕饰D. 社会权力结构的变革
3. 春秋时期,诸侯大国新辟的疆土,不是全部封给功臣,大多由国君自行拥有,设置为“县”。“县”的管理者不是封建世袭“土官”,而是委任的“流官”。这说明当时( )
A. 君主专制制度建立B. 地方割据的态势停滞
C. 贵族政治趋于式微D. 周天子地位得到巩固
4. 战国以前,封君是其封地范围内的世袭统治者,而战国时期的封君只能收取封地的赋税以代替俸禄,封地的行政不是由国家委派的官吏管理就是由国家派来的“相”来管理,而且封君也不再有世袭封地的权利。这表明战国时期( )
A. 官僚制逐步确立B. 家国同构模式开始出现
C. 分封制仍然存在D. 社会等级秩序遭受破坏
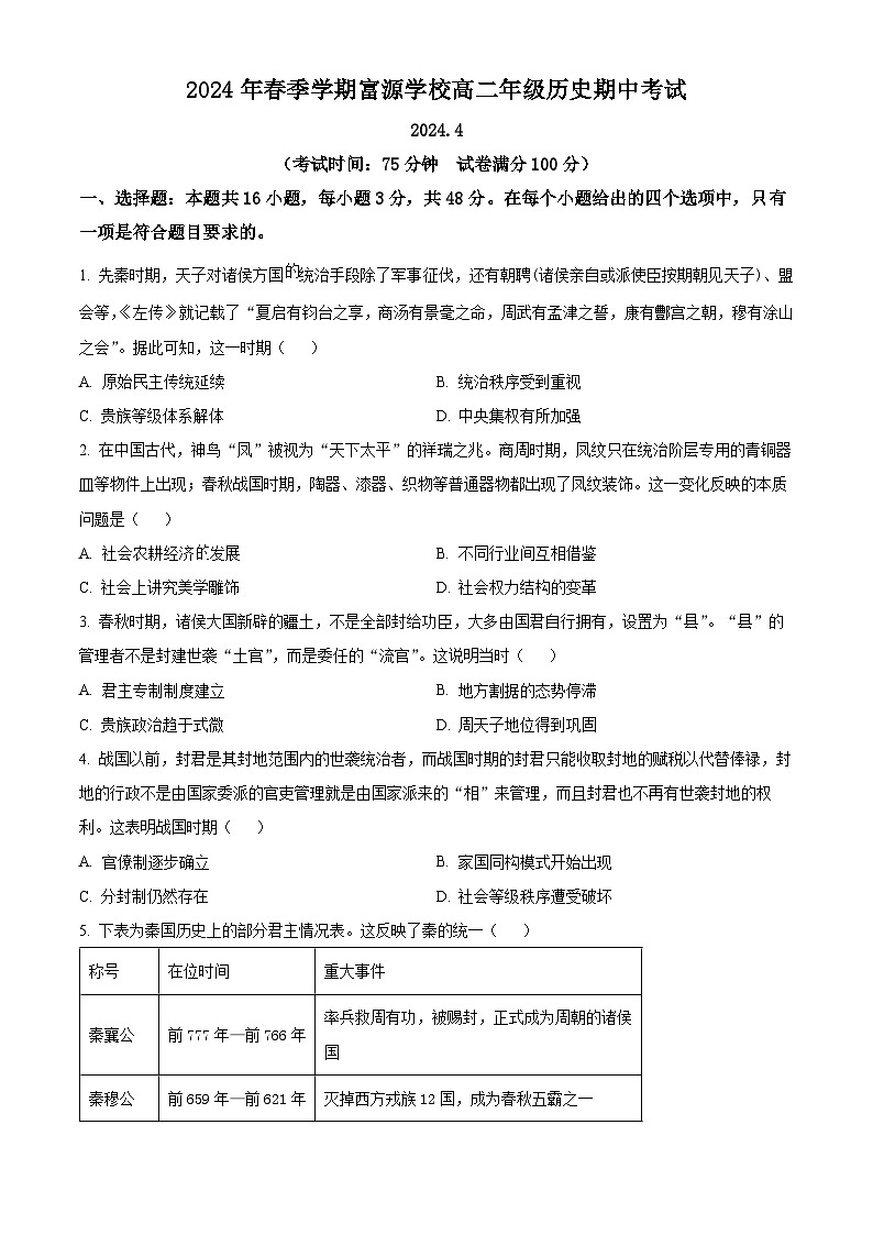
5. 下表为秦国历史上的部分君主情况表。这反映了秦的统一( )
A. 受益于法家思想的指导B. 缘于数代秦王励精图治
C. 顺应了历史发展的潮流D. 给社会带来了巨大灾难
6. 刘邦立汉以后重建封建制度,陆续分封诸侯王和列侯,然而汉代郡县与封国并行的“双轨体制”只施行于关东地区,在关西地区则采取全面郡县的一元统治体制。统治者旨在( )
A. 吸取秦朝灭亡的经验教训B. 贯彻因俗而治政策
C. 构建中央优势的区域格局D. 健全地方行政体系
7. 西汉前期,士农工商大都以追求财富和权欲作为动机;西汉后期,弥漫整个社会的功利思想逐渐淡化。这一变化缘于( )
A. 社会经济得到恢复发展B. 政府推行重农抑商政策
C 对外经济文化联系加强D. 社会主流思想发生改变
8. 以下是1883年美国联邦法院的一份判决书:当一个人刚从奴隶制下走出来,并因一些特别有利的立法而摆脱了那些奴隶制的限制之后,在向上进步的过程中(他)必须要经历某种阶段,才能成为一个同等的公民。这( )
A. 有利于美国社会的重建B. 受到南北战争进程的影响
C. 不利于社会认同的构建D. 一定程度缓解了种族冲突
9. 墨西哥的斗牛起源于西班牙的斗牛。爱尔兰和英国的木鞋舞,传到美国衍化成踢踏舞。古巴黑人仍保留着非洲祖先的古老传说。巴西民间口头文学中经常可以寻觅到来自安哥拉、刚果和莫桑比克的黑人传统的遗痕。这些现象( )
A. 消除了各洲之间的隔阂B. 促进了世界人口的迁移
C. 改变了美洲人口结构D. 反映了不同文化的交融
10. 18世纪,英国上流社会普遍使用中式风格的艺术品来装饰饮茶的环境,以求契合茶这种东方饮品中蕴藏的异国情调。英国茶空间的布置反映出( )
A. 跨太平洋贸易扩大B. 文化在相互借鉴中发展
C. 大众消费水平提高D. 商品流动推进文化传播
11. 1879年,一位名为王之春的官员在游记里用新式钟点来记录他的日常活动。19世纪90年代出版的《老残游记》《海上花列传》《二十年目睹之怪现状》等通俗小说中的人物,都已经在使用新式钟点计时。这一现象反映出( )
A. 列强对华文化侵略加剧B. 新式生活方式日益扩散
C. 市民阶层的生活奢侈化D. 工业制造能力进步明显
12. 在成都至昆明出缅甸达印度途中,研究人员发现了许多佛教遗物。其中,在巴蜀地区的乐山、彭山一带有着东汉时期的佛教造像,印度风格较浓厚,而这些造像在当时的北方地区尚未发现。这一研究成果可以用来说明( )
A. 西南商路便利文化交流B. 文化重心转移到南方
C. 佛教在东汉盛行于四川D. 北方佛教渐趋本土化
13. 公元前3世纪,罗马征服南部意大利的希腊人城邦,希腊文化对罗马的影响变得更加直接和全面,但希腊人的民主政治,罗马人就不接受;罗马的军事制度、社会结构,在很多方面也不同于希腊;罗马帝国的统治也与希腊化王国的制度有重大区别。这表明( )
A. 罗马帝国排斥希腊文明B. 古代世界文明起源多元
C. 希腊对罗马的影响有限D. 罗马帝国缺乏统一基础
14. 在希腊化世界,希腊文成为各地通用的官方语言,当地原来的语言文字如埃及的象形文字和西亚的楔形文字等逐渐被弃而不用。这表明希腊化时期( )
A. 西亚北非传统文明遭到毁灭B. 启动了全球化进程
C. 政治权力深刻影响文化走向D. 民族交融逐渐深入
15. 蒙古征服罗斯后,认识到封建割据不利于统治,便将中国古代行政管理体制的内容带到罗斯,扶持“弗拉基米尔及全罗斯大公”作为代理人。这使罗斯大公尝到了专制权力的甜头,刺激了罗斯大公攫取专制特权的野心,推动了罗斯国家的统一。这可用来说明蒙古西征( )
A. 推动了罗斯政治体制的演变B. 开启了亚欧大陆的民族交流
C. 传播了蒙古开明的民族政策D. 为东西文化交流创造了条件
16. 墨西哥的斗牛起源于西班牙的斗牛。爱尔兰和英国的木鞋舞,传到美国衍化成踢踏舞。古巴黑人仍保留着非洲祖先的古老传说。巴西民间口头文学中经常可以寻觅到来自安哥拉、刚果和莫桑比克的黑人传统的遗痕。这些现象( )
A. 消除了各洲之间的隔阂B. 促进了世界人口的迁移
C. 改变了美洲人口结构D. 反映了不同文化的交融
二、非选择题:本题共4小题,共52分。
17. 汉武帝时西汉在政治、经济和经略边疆等方面都表现出了恢宏的气势。阅读材料,完成下列要求。
材料一 西汉初年以妥协为主的隐忍战略,为政权的巩固和社会经济的发展提供了相对稳定的周边环境,但也存在边境饱受侵扰等弊端。60多年的“休养生息”,为汉武帝反击匈奴奠定了物质基础。为提振国威,汉武帝改变了柔弱的边防政策,大规模开疆拓土。经过三十余年的经营,汉朝的边疆地区得以稳固和发展。
——摘编自王玉冲《汉武帝治边方略》
材料二 在中西双方的商贸活动中,西汉精美的丝织品、茶叶、漆器和铁器等,随着大批汉朝使臣和众多商人西行,源源不断地被带入了西域、中亚、西亚和南亚等地,直接促进了当地的经济发展,提高了当地人民的生活水平。西汉王朝正式打开了与西域、中亚、西亚和南亚等地交往交流的门户。
早在汉武帝时,中国海船就携带大批丝绸、黄金,从雷州半岛起航途经今越南、泰国、马来半岛等国,远航到印度的黄支国(今印度康契普拉姆)去换取这些国家的特产。然后,从今斯里兰卡经新加坡返航。这样,中国的丝绸早在公元前就传入上述各国。由于中国丝绸对世界各地具有极大的吸引力,东南亚、南亚乃至西亚、欧洲各国都派使节到中国通好,献礼品以求赏赐丝绸和进行贸易交换。自此便有中国丝绸传入今印尼、印度和缅甸,并通过缅甸传到欧洲的大秦(罗马)的这一条途径。
——摘编自张连杰《论张骞出使西域与丝绸之路相关联的几个问题》等
(1)根据材料一并结合所学知识,指出西汉治边政策的变化,并分析促成这一变化的原因。
(2)根据材料二并结合所学知识,列举西汉开拓疆域打开“与西域、中亚、西亚和南亚等地交往交流的门户”的史实,并概括西汉时期形成的对外海上航线。
18. 阅读材料,完成下列要求。
材料一 新加坡社会具有高度的异质性,缺乏社会向心力所需要的同质性因素。英国占领新加坡后,不追求同化当地民众。为了开发新加坡,英国殖民当局把新加坡定为自由港, 建立了自己的运行机制和制度,实行总督制,并从东南亚地区招揽大量劳动力。华侨从1830年占总人口的 30%到 1860年超过65%。它还一直都是东南亚移民的中转站,人口流动性较大。受民族独立浪潮冲击,1959年,新加坡在英联邦范围内实行自治,1963年,成为马来西亚联邦内的一个州,1965年8月,退出马来西亚联邦,建立了独立的新加坡共和国。独立后的新加坡是一个具有明显移民特征的城市国家,多元文化和谐共处,为新加坡以后的发展奠定了基础。
——摘编自郑维川《新加坡治国之道》等
材料二 二战后,美国的全面崛起是其文化传统潜能大爆发的表现。大批外来科技人才让美国政府尝尽甜头,《1952年移民法》规定“全部移民限额中的50%用于引进美国急需的、受过高等教育的、有突出才能的各类人才”。如今,美国人口除了有各种族土著外,还包括欧洲移民、非洲移民、拉丁美洲移民和亚洲移民,不同种族的移民体现出不同的民族性格,不同文化背景的民族在这片特殊的土地上组成了不同特色的小团体,并由小团体之间的交流、碰撞而创造出更繁荣的经济文化景象。移民带来的多元文化让美国社会呈现多样性和注重平等、民主。越来越多的有色人种不断涌入美国,这些移民所获得的成就,逐渐打破了白人在美国社会中的霸权。
——摘编自朱学敏《浅析美国多元化文化对美国社会发展的影响》
(1)根据材料一并结合所学知识,分析新加坡社会“高度异质性”形成的历史背景,并指出独立后的新加坡政府为此在文化上采取的对策。
(2)根据材料二并结合所学知识,简析二战后移民对美国社会发展的影响。
19. 诸子百家之学
中国历史上的春秋战国时期,上接夏商周特别是西周时的礼乐文化,形成了“和而不同”的诸子百家之学,产生了不同的学派。后来的中华文化都可以从诸子百家之学中找到原初的基本论点,即文化基因。诸子百家之学主要围绕着“天道”与“人道”的相互关系进行讨论。所谓“天道”,泛指天地、自然的起源和法则,而“人道”则是关于社会和人自身的道理。
——摘自张岂之《深刻认识中华文化的历史渊源》
依据材料和所学,从中华优秀传统文化内涵的角度,阐释春秋战国时期的诸子百家之学。
20. 阅读材料,完成下列要求。
材料一 清代前期政府想方设法破坏华侨社会,颁诏将海外华人召回或是行文至东南亚各朝贡国,要求押解华侨归国。……到了清朝末年,受到西方风气的影响,朝廷对护侨的态度也积极起来。1860年,清政府与英、法等国签订《北京条约》放宽华工出洋的限制,但同时要求地方大吏应与外国使节“会订章程,为保全前项华工之意”。从这一年开始,清政府才开始意识到海外华人也是大清子民,需要庇护,清政府第一次从国际的法理的立场来关注华侨并对其生命和财产安全制定相关政策加以保护。鸦片战争以后,清政府经历了数次大规模内外战争,为了筹措经费可谓是绞尽脑汁。而在此时,华侨为了得到大清朝的承认和护佑,个个慷慨解囊,清政府发现海外华侨的捐款和汇款简直就是一座大金矿。
——摘编自劳焕强《小议近代中国移民政策与西方殖民政策的差异及其原因》
材料二 如果我们把“华工援战计划”视为中国参战计划的一个重要组成部分,那么其结果仍具有重要意义。在大战期间,如此众多的普通中国人与西方社会亲密接触,这在历史上也是前416所未有的事情。……当华工回国后,他们给国内带来了新观念、新思想以及变革的理想。随着大战的结束,留欧华工纷纷返回国内,他们的眼界已经扩大了许多。其结果是,华工愿意在创建世界新秩序和提高中国的国际地位方面做出他们的贡献。……著名的五四运动史研究专家周策纵指出,在五四时期,那些归国华工在欧洲的经历使他们在上海工会的组织化以及罢工活动中起到积极的推动作用。
——摘编自徐国琦《中国与大战》
(1)根据材料一,分析晚清政府侨民政策的变化及原因。
(2)根据材料二并结合所学知识,简析“华工援战计划”对当时中国的重要意义。
称号
在位时间
重大事件
秦襄公
前777年—前766年
率兵救周有功,被赐封,正式成为周朝的诸侯国
秦穆公
前659年—前621年
灭掉西方戎族12国,成为春秋五霸之一
秦孝公
前361年—前338年
任用商鞅进行变法,逐渐成为战国中后期最强大的国家
秦王嬴政
前247年—前221年
灭六国,一统天下
2022-2023学年广东省深圳市宝安区富源学校高一(下)期中历史试卷: 这是一份2022-2023学年广东省深圳市宝安区富源学校高一(下)期中历史试卷,共33页。试卷主要包含了单选题,材料分析题等内容,欢迎下载使用。
湖北省部分学校2023-2024学年高二下学期4月期中考试历史试题(原卷版+解析版): 这是一份湖北省部分学校2023-2024学年高二下学期4月期中考试历史试题(原卷版+解析版),文件包含湖北省部分学校2023-2024学年高二下学期4月期中历史试题原卷版docx、湖北省部分学校2023-2024学年高二下学期4月期中历史试题解析版docx等2份试卷配套教学资源,其中试卷共25页, 欢迎下载使用。
广东省东莞外国语学校,寮步镇外国语学校2023-2024学年高二下学期4月月考历史试题(原卷版+解析版): 这是一份广东省东莞外国语学校,寮步镇外国语学校2023-2024学年高二下学期4月月考历史试题(原卷版+解析版),文件包含广东省东莞外国语学校寮步镇外国语学校2023-2024学年高二下学期4月月考历史试题原卷版docx、广东省东莞外国语学校寮步镇外国语学校2023-2024学年高二下学期4月月考历史试题解析版docx等2份试卷配套教学资源,其中试卷共19页, 欢迎下载使用。

