资料中包含下列文件,点击文件名可预览资料内容
还剩3页未读,
继续阅读
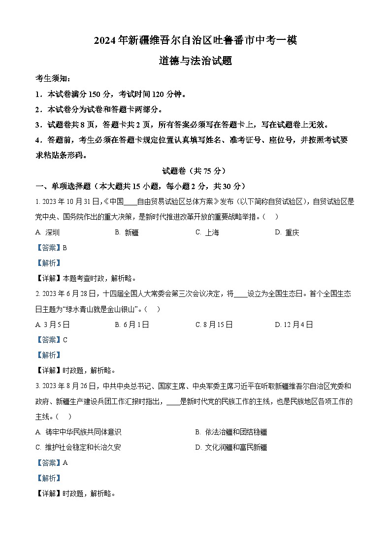
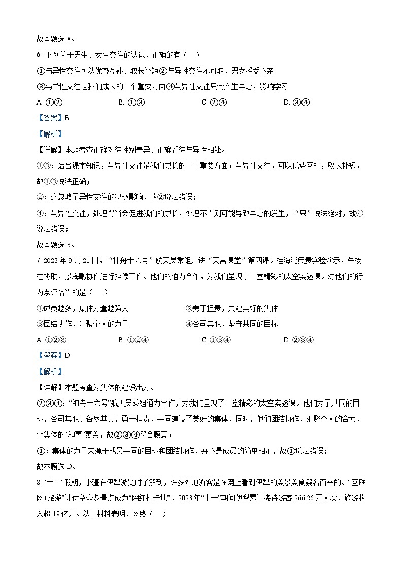
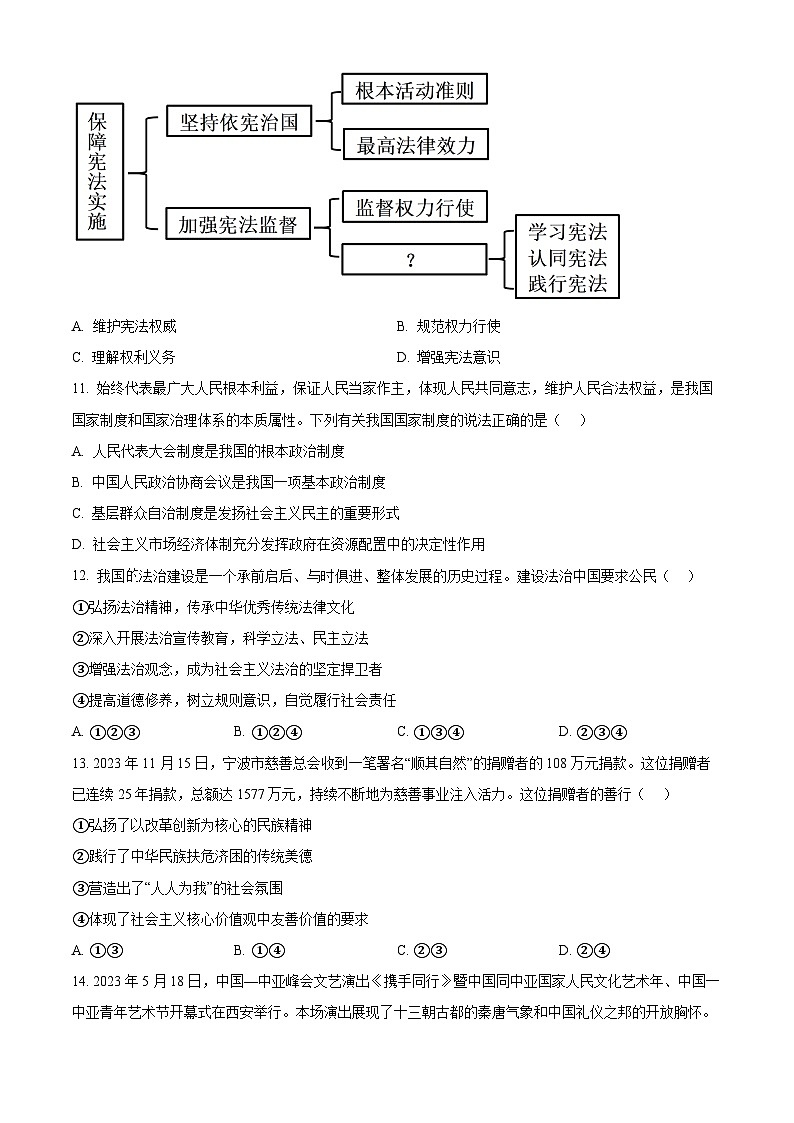
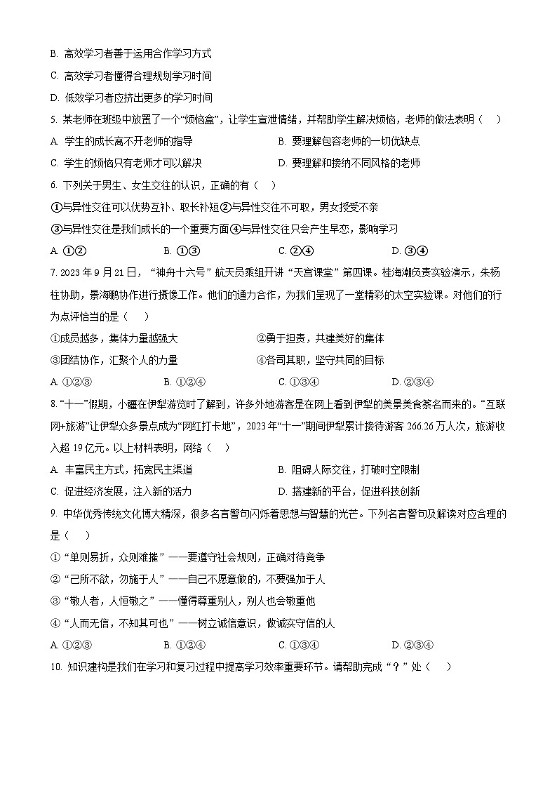
2024年新疆维吾尔自治区吐鲁番市中考一模道德与法治试题(原卷版+解析版)
展开
这是一份2024年新疆维吾尔自治区吐鲁番市中考一模道德与法治试题(原卷版+解析版),文件包含2024年新疆维吾尔自治区吐鲁番市中考一模道德与法治试题原卷版docx、2024年新疆维吾尔自治区吐鲁番市中考一模道德与法治试题解析版docx等2份试卷配套教学资源,其中试卷共18页, 欢迎下载使用。
相关试卷
2024年广西南宁地区中考一模道德与法治试题(原卷版+解析版):
这是一份2024年广西南宁地区中考一模道德与法治试题(原卷版+解析版),文件包含2024年广西南宁地区中考一模道德与法治试题原卷版docx、2024年广西南宁地区中考一模道德与法治试题解析版docx等2份试卷配套教学资源,其中试卷共21页, 欢迎下载使用。
2024年新疆昌吉州中考一模道德与法治试题(原卷版+解析版):
这是一份2024年新疆昌吉州中考一模道德与法治试题(原卷版+解析版),文件包含2024年新疆昌吉州中考一模道德与法治试题原卷版docx、2024年新疆昌吉州中考一模道德与法治试题解析版docx等2份试卷配套教学资源,其中试卷共17页, 欢迎下载使用。
2024年河南省实验中学中考一模道德与法治试题(原卷版+解析版):
这是一份2024年河南省实验中学中考一模道德与法治试题(原卷版+解析版),文件包含2024年河南省实验中学中考一模道德与法治试题原卷版docx、2024年河南省实验中学中考一模道德与法治试题解析版docx等2份试卷配套教学资源,其中试卷共22页, 欢迎下载使用。

