还剩3页未读,
继续阅读
2024届广东省广州市普通高中高考模拟(二)历史试题
展开
这是一份2024届广东省广州市普通高中高考模拟(二)历史试题,共6页。
相关试卷
广东省广州市普通高中2023届高三高考冲刺训练(二)历史试题(含解析):
这是一份广东省广州市普通高中2023届高三高考冲刺训练(二)历史试题(含解析),共17页。试卷主要包含了单选题,材料分析题,论述题等内容,欢迎下载使用。
广东省广州市普通高中2023届高三高考冲刺训练(一)历史试题(含解析):
这是一份广东省广州市普通高中2023届高三高考冲刺训练(一)历史试题(含解析),共13页。试卷主要包含了单选题,材料分析题等内容,欢迎下载使用。
2023届广东省广州市普通高中毕业班冲刺训练(一)历史试题:
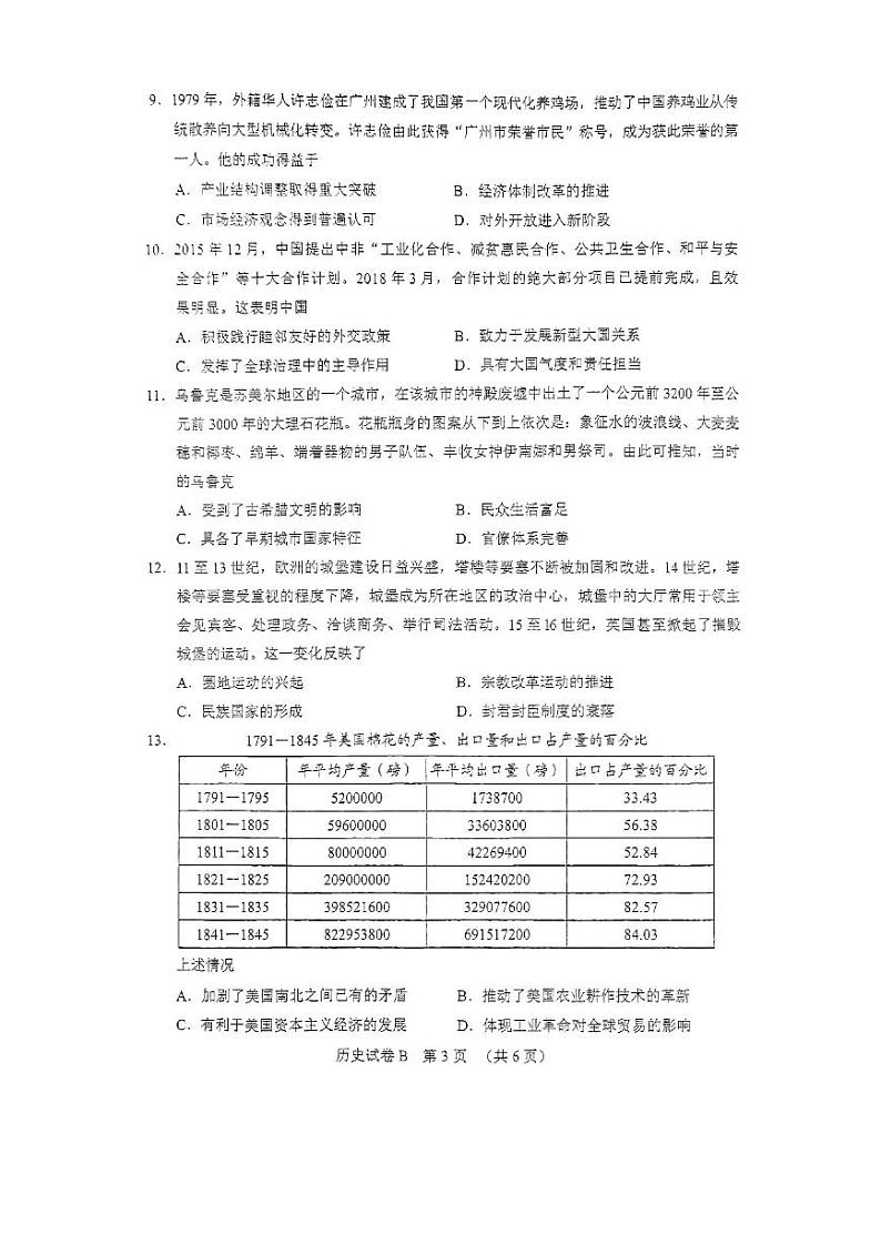
这是一份2023届广东省广州市普通高中毕业班冲刺训练(一)历史试题,文件包含冲刺训练题一docx、冲刺训练题一答案docx等2份试卷配套教学资源,其中试卷共12页, 欢迎下载使用。

