- 2025版高考政治一轮总复习考点精析教案必修1第1课社会主义从空想到科学从理论到实践的发展考点2科学社会主义的理论与实践 教案 1 次下载
- 2025版高考政治一轮总复习考点精析教案必修1第2课只有社会主义才能救中国考点1新民主主义革命的胜利 教案 1 次下载
- 2025版高考政治一轮总复习考点精析教案必修1第2课只有社会主义才能救中国考点2社会主义制度在中国的确立 教案 1 次下载
- 2025版高考政治一轮总复习考点精析教案必修1第3课只有中国特色社会主义才能发展中国考点1伟大的改革开放 教案 1 次下载
- 2025版高考政治一轮总复习考点精析教案必修1第3课只有中国特色社会主义才能发展中国考点2中国特色社会主义的创立发展和完善 教案 1 次下载
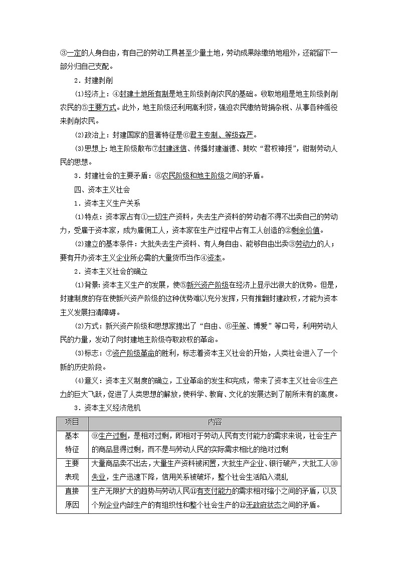
2025版高考政治一轮总复习考点精析教案必修1第1课社会主义从空想到科学从理论到实践的发展考点1原始社会的解体和阶级社会的演进
展开2025版高考政治一轮总复习考点精析教案必修1第1课社会主义从空想到科学从理论到实践的发展考点2科学社会主义的理论与实践: 这是一份2025版高考政治一轮总复习考点精析教案必修1第1课社会主义从空想到科学从理论到实践的发展考点2科学社会主义的理论与实践,共5页。教案主要包含了科学社会主义产生的历史条件,科学社会主义的创立,社会主义从一国到多国的实践等内容,欢迎下载使用。
政治 (道德与法治)必修1 中国特色社会主义原始社会的解体和阶级社会的演进公开课教学设计: 这是一份政治 (道德与法治)必修1 中国特色社会主义原始社会的解体和阶级社会的演进公开课教学设计,共6页。教案主要包含了导入,探秘,揭秘,信念等内容,欢迎下载使用。
高中政治 (道德与法治)人教统编版必修1 中国特色社会主义原始社会的解体和阶级社会的演进教案: 这是一份高中政治 (道德与法治)人教统编版必修1 中国特色社会主义原始社会的解体和阶级社会的演进教案

