2025高考政治一轮总复习考点精析教案选择性必修2第1单元民事权利与义务第3课订约履约诚信为本考点1订立合同学问大
展开一、生活离不开合同
1.合同及其种类
(1)含义:民事主体之间设立、变更、终止民事①法律关系的协议。
(2)种类:②买卖合同、赠与合同、③租赁合同、运输合同等。
2.订立合同
(1)条件:必须由订立合同的各方当事人在④自愿的基础上达成共识,即就某种民事法律关系的设立、变更、终止形成⑤一致的意思表示。
(2)目的:实现各自的利益。
3.市场交易需要合同
(1)原因
(2)要求:法律鼓励合同的订立和履行,尊重市场交易者的合同自由,维护诚实守信的履约机制。
二、要约承诺订合同
1.合同订立过程(两个阶段)
(1)要约
(2)承诺
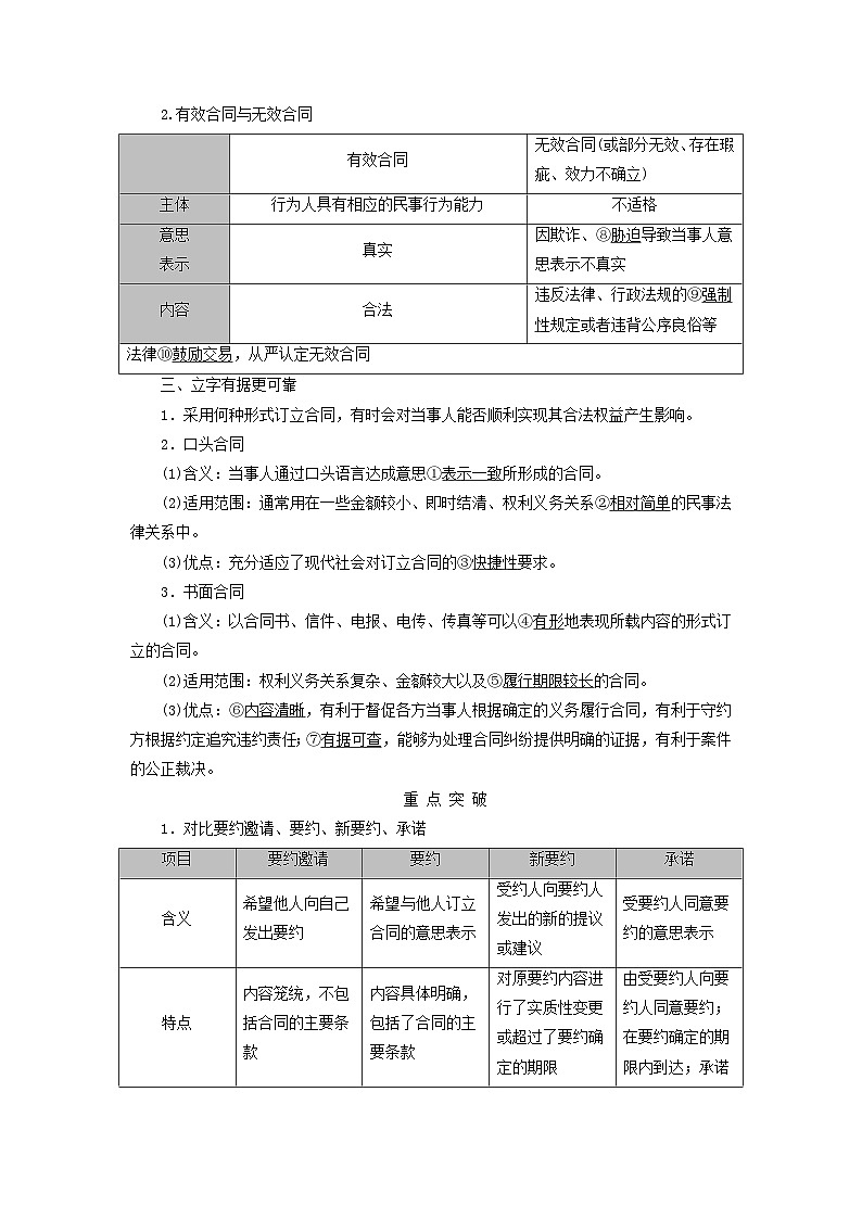
2.有效合同与无效合同
三、立字有据更可靠
1.采用何种形式订立合同,有时会对当事人能否顺利实现其合法权益产生影响。
2.口头合同
(1)含义:当事人通过口头语言达成意思①表示一致所形成的合同。
(2)适用范围:通常用在一些金额较小、即时结清、权利义务关系②相对简单的民事法律关系中。
(3)优点:充分适应了现代社会对订立合同的③快捷性要求。
3.书面合同
(1)含义:以合同书、信件、电报、电传、传真等可以④有形地表现所载内容的形式订立的合同。
(2)适用范围:权利义务关系复杂、金额较大以及⑤履行期限较长的合同。
(3)优点:⑥内容清晰,有利于督促各方当事人根据确定的义务履行合同,有利于守约方根据约定追究违约责任;⑦有据可查,能够为处理合同纠纷提供明确的证据,有利于案件的公正裁决。
重 点 突 破
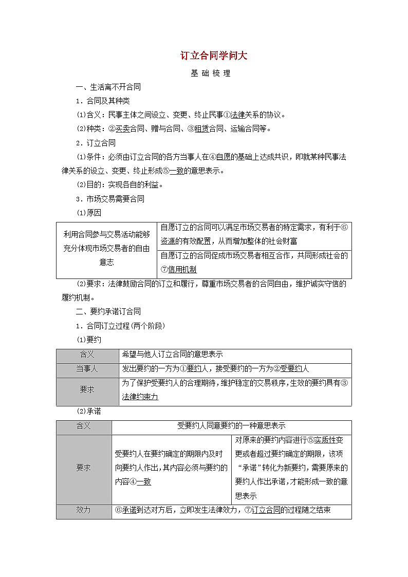
1.对比要约邀请、要约、新要约、承诺
2.合同成立的一般条件
(1)要有合同的当事人。合同的订立是双方或多方法律行为,只有一方当事人就谈不上合意问题,因而也就根本不能成立合同。
(2)合同的成立须经要约和承诺两个阶段。要约和承诺作为合同订立必须经过的两个阶段,是合同订立的一般程序,也是合同成立必须具备的基本规则。
(3)合同当事人必须对合同条款达成合意。合同成立的根本标志在于当事人的意思表示一致,即所谓合同当事人达成了合意。
命 题 探 究
考向一 合同的订立
1.(2022·浙江卷)王某打电话给郭某表示欲购买一车冬枣,要求郭某一周内发货,货到付款。王某在买卖合同上签字后将之快递给郭某,郭某因出差而未能及时签字盖章,但还是指派公司员工根据约定时间向王某发货,王某在签收单上确认收到货物。这一买卖过程中( D )
A.郭某没有签字的行为构成违约
B.王某与郭某达成的是口头合同
C.郭某发货的行为构成新的要约
D.王某签收货物确认了承诺到达
[解析] 根据民法典规定,双方采用书面形式订立合同,没有签字或者盖章的一方已经按照合同履行了主要义务的,该合同有效,A错误;“王某在买卖合同上签字”,说明双方达成的是书面合同,B错误;郭某发货的行为构成承诺,C错误;王某在签收单上签字确认收到货物后,意味着确认了承诺到达,D正确。
〔变式训练1〕
(2022·山东卷)廖某在甲家具公司的网站上看到“本店所有家具凭优惠券打折30%,当日有效”的弹窗,遂凭优惠券在该网站成功下单一张红木茶几,付款方式为“货到付款”。后廖某又修改了订单中的付款方式,提前付清了打折后的价款。下单第二天,甲公司的仓库所在地因洪灾实施交通管制。甲公司工作人员告知廖某无法及时交货,廖某表示反对。据此,下列说法正确的是( B )
①甲公司网站“凭优惠券打折30%”的弹窗内容属于要约邀请
②廖某付清价款时买卖合同成立
③无论廖某是否表示反对,甲公司均有权直接取消订单
④甲公司在交通管制期间交货延迟,无需承担违约责任
A.①③ B.①④
C.②③ D.②④
[解析] 要约邀请是希望他人向自己发出要约的表示,“凭优惠券打折30%”的弹窗内容是希望他人向自己发出要约,属于要约邀请,①正确;廖某修改了订单中的付款方式,提前付清了打折后的价款,属于新要约下的新合同,②错误;除法律另有规定或者当事人另有约定外,合同的一方当事人不能单方面变更或者解除合同,③错误;因洪灾实施交通管制,属于不可抗力带来的影响,甲公司无需承担违约责任,④正确。
考向二 合同的形式
2.(2023·辽宁卷)某村成立合作社,发展“采茶+茶艺”的文旅融合模式,村民积极响应。张爷爷以承包地的经营权入股合作社,用作采茶园。他还把宅基地上的房屋租给合作社,用于经营茶楼,租期5年。文旅融合模式拓宽了村民的收入渠道。下列说法正确的是( D )
①张爷爷对其承包地享有抵押权,对其宅基地享有所有权
②合作社对张爷爷的房屋可以占有、使用,享有用益物权
③张爷爷与合作社之间的房屋租赁合同应当采用书面形式
④张爷爷与合作社的法律地位平等,均享有民事权利能力
A.①② B.①④
C.②③ D.③④
[解析] 张爷爷对其承包地和宅基地享有使用权,没有所有权,①错误;根据我国民法典的有关规定,房屋出租不属于用益物权,而是属于债权。合作社对张爷爷的房屋可以占有、使用,而不享有用益物权,②错误。对于权利义务关系复杂、金额较大以及履行期限较长的合同,应当采取书面形式,因此,张爷爷与合作社之间的房屋租赁合同应当采用书面形式,③正确;材料中“他还把宅基地上的房屋租给合作社,用于经营茶楼,租期5年”,说明张爷爷与合作社存在民事法律关系,二者法律地位平等,均享有民事权利能力,④正确。
〔变式训练2〕
樊某与顾某口头约定:樊某将建筑面积为90平方米的住宅楼一幢,以人民币120万元卖给顾某,顾某向樊某支付了20万定金。之后,樊某在房地产中介机构的介绍下,与韩某订立书面合同,以150万元将同一幢住宅楼卖给了韩某。顾某得知后要求樊某撤销与韩某的买卖关系,继续履行约定并赔偿违约金。对此,下列观点正确的是( B )
A.樊某与顾某未订立书面合同,樊某不必承担违约责任
B.樊某与顾某的口头约定属于合同范畴,樊某构成合同违约
C.樊某与顾某口头约定在先,樊某与韩某的买卖合同不成立
D.樊某与顾某口头约定不具备法律效力,樊某可以单方面解除
[解析] 樊某与顾某未订立书面合同,但有口头约定,也属于合同范畴,樊某应承担违约责任,A错误,B正确;樊某与顾某口头约定虽然在先,但樊某与韩某已订立书面合同,买卖合同成立,C错误;樊某与顾某口头约定具备法律效力,樊某不可以单方面解除,D错误。利用合同参与交易活动能够充分体现市场交易者的自由意志
自愿订立的合同可以满足市场交易者的特定需求,有利于⑥资源的有效配置,从而增加整体的社会财富
自愿订立的合同促成市场交易者相互合作,共同形成社会的⑦信用机制
含义
希望与他人订立合同的意思表示
当事人
发出要约的一方为①要约人,接受要约的一方为②受要约人
要求
为了保护受要约人的合理期待,维护稳定的交易秩序,生效的要约具有③法律约束力
含义
受要约人同意要约的一种意思表示
要求
受要约人在要约确定的期限内及时向要约人作出,其内容必须与要约的内容④一致
对原来的要约内容进行⑤实质性变更或者超过要约确定的期限,该项“承诺”转化为新要约,需要原来的要约人作出承诺,才能形成一致的意思表示
效力
⑥承诺到达对方后,立即发生法律效力,⑦订立合同的过程随之结束
有效合同
无效合同(或部分无效、存在瑕疵、效力不确立)
主体
行为人具有相应的民事行为能力
不适格
意思
表示
真实
因欺诈、⑧胁迫导致当事人意思表示不真实
内容
合法
违反法律、行政法规的⑨强制性规定或者违背公序良俗等
法律⑩鼓励交易,从严认定无效合同
项目
要约邀请
要约
新要约
承诺
含义
希望他人向自己发出要约
希望与他人订立合同的意思表示
受约人向要约人发出的新的提议或建议
受要约人同意要约的意思表示
特点
内容笼统,不包括合同的主要条款
内容具体明确,包括了合同的主要条款
对原要约内容进行了实质性变更或超过了要约确定的期限
由受要约人向要约人同意要约;在要约确定的期限内到达;承诺的内容与要约的内容一致
法律
效力
不具备法律约束力
生效的要约具有法律约束力
只具备要约的法律约束力
承诺到达对方后,合同订立并立即发生法律效力
2025高考政治一轮总复习考点精析教案选择性必修2第1单元民事权利与义务第2课依法有效保护财产权考点2尊重知识产权: 这是一份2025高考政治一轮总复习考点精析教案选择性必修2第1单元民事权利与义务第2课依法有效保护财产权考点2尊重知识产权,共6页。教案主要包含了保护创作——著作权,激励创新——专利权,点石成金——商标权等内容,欢迎下载使用。
2025高考政治一轮总复习考点精析教案选择性必修2第1单元民事权利与义务第2课依法有效保护财产权考点1保障各类物权: 这是一份2025高考政治一轮总复习考点精析教案选择性必修2第1单元民事权利与义务第2课依法有效保护财产权考点1保障各类物权,共4页。教案主要包含了定分止争——所有权,物尽其用——他物权等内容,欢迎下载使用。
2025高考政治一轮总复习考点精析教案选择性必修2第1单元民事权利与义务第1课在生活中学民法用民法考点2积极维护人身权利: 这是一份2025高考政治一轮总复习考点精析教案选择性必修2第1单元民事权利与义务第1课在生活中学民法用民法考点2积极维护人身权利,共4页。教案主要包含了生命健康俱可贵,姓名肖像受保护,名誉隐私不可侵等内容,欢迎下载使用。

