河北省衡水市武强中学2023-2024学年高二下学期期中考试地理试卷(Word版附答案)
展开出题人:陈学礼
一、单项选择题(每小题2分,共70分)
随着城镇化进程的不断深入,噪声已经成为我国现代城市的主要公害之一。城市噪声来源广泛,危害较大。噪声污染防治与人民群众息息相关,是普惠民生福祉的组成部分,也是生态文明建设和生态环境保护的重要内容。完成下面小题。
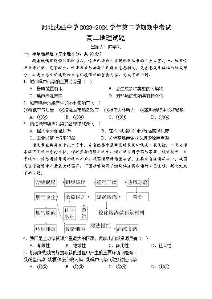
1.城市噪声污染的主要特点是( )
A.影响范围有限B.会生成多种类型的污染物
C.噪声声源集中D.对环境的影响具有持久性
2.城市噪声污染产生的不利影响有( )
①降低空气质量 ②增强城市热岛效应 ③损伤人体听力 ④影响动物生长和繁殖
A.①②B.②④C.①③D.③④
3.防治城市噪声污染的合理措施是( )
A.居民全天佩戴耳塞 B.在不同功能区间设置隔离绿化带
C.工业区禁止汽车鸣笛 D.关停高噪声企业以减少噪声声源
锗元素主要存在于花岗岩中,在自然界中最常见的氧化物就是二氧化锗,二氧化锗常温下呈现白色粉末状,锗矿多与褐煤矿共生。锗广泛应用于国防军事、航空航天、电子技术、信息通信等高新技术产业。我国锗资源储量丰富,主要来自煤锗矿床中,我国是全球锗资源产量最大的国家。下图示意旋涡炉燃烧褐煤提取储的工艺流程。据此完成下面小题。
4.我国是全球锗资源产量最大的国家,反映出自然资源具有( )
A.有限性B.地域性C.多用性D.社会性
5.旋涡炉燃烧褐煤提取锗的过程中产生的主要环境问题有( )
①粉尘污染 ②固体废弃物污染 ③噪声污染 ④放射性污染
A.①②B.②③C.③④D.①④
6.大规模开发锗矿资源对我国国家安全的影响表现在( )
A.导致储矿资源浪费B.提升锗矿资源附加值
C.满足国际市场需求D.加剧锗矿资源的枯竭
自然环境可以为人类提供自然资源,是人类生存和发展的基础。下图是自然资源利用与社会经济发展关系示意图。完成下面小题。
7.下列有关自然资源的叙述,正确的是( )
A.自然资源是指人类可以直接从自然环境中获得的物质与能量
B.所有的自然环境中的自然要素都是由自然资源组成的
C.自然资源的空间分布是不均衡的
D.土地资源、水资源、气候资源和生物资源是取之不尽、用之不竭的可再生资源
8.下列关于自然资源利用与社会经济发展关系的判断,正确的是( )
A.农业社会阶段,自然资源的利用效率高
B.工业社会阶段,自然资源利用深度下降
C.后工业化阶段,自然资源决定产业布局
D.后工业化阶段,自然资源的利用范围广泛
据统计,2022年全球稀土总储量约为1.3亿吨,中国稀土储量4400万吨,占全球总储量的33.8%。我国拥有先进的稀土关键分离技术,是世界上唯一能够提供全部17种稀土金属的国家。图为2010年~2020年我国稀土产量占全球稀土产量的比重状况统计图。据此完成下面小题。
9.下列关于我国稀土资源的特点,描述正确的是( )
A.稀土资源储量大,适宜大规模开发B.我国稀土种类齐全,供应市场广阔
C.我国稀土资源品质较高,价格低廉D.我国稀土资源埋藏浅,提炼难度小
10.为保护稀土资源领域的国家安全,我国应( )
A.全面禁止稀土资源的勘探与开采B.建立稀土资源储备,控制进口量
C.加强稀土科技投入,提高附加值D.加强基建,提高稀土矿运输能力
中国目前耕地非粮化率约为27%,呈现增长趋势,且具有明显的地区差异,其中西南地区耕地非粮化率高达46%。近年来,四川社会经济快速发展,尤其是以省会成都为中心的成都平原地区,各项经济建设对耕地的占用与破坏问题突出,且耕地非粮化种植行为凸显。下图示意2000—2019年成都平原耕地非粮化面积与耕地非粮化率时序演变特征。据此完成下面小题。
11.图示期间,成都平原耕地非粮化面积与耕地非粮化率演变可反映出( )
A.耕地非粮化面积增长幅度较耕地非粮化率大
B.耕地非粮化面积与耕地非粮化率变化趋势相反
C.耕地安全保障逐渐提高
D.粮食安全保障压力增大
12.影响成都平原耕地非粮化的主要原因有( )
①经济作物替代传统粮食作物 ②自然灾害频发,农业复种指数下降 ③城镇化和工业化发展,吸引农村劳动力转入非农行业 ④耕地利用强度过大,土壤肥力下降显著
A.①②B.③④C.①③D.②④
位于珠江三角洲西岸的澳门主要包括澳门半岛、凼仔岛和路环岛三部分,地形以山地丘陵为主。二战后当地政府决心斥巨资,将凼仔岛和路环岛之间填平,这就是“路凼填海工程”。完成下面小题。
13.据材料推测,澳门填海造陆利用的是( )
A.海洋空间资源B.海洋矿产资源C.海洋生物资源D.海洋化学资源
14.下列开发和利用海洋资源的方式不合理的是( )
A.沿海滩涂地区开辟盐田B.海湾处建造跨海大桥
C.在海洋深处填海造陆D.沿海滩涂地区发展水产养殖业
15.2021年4月7日,我国首台海底可燃冰资源勘探和开采设备——“海牛Ⅱ号”在南海海域超2000米水深处成功下钻231米,标志着我国在这一技术领域已达到世界领先水平。“海牛Ⅱ号”的研发和应用,利于我国( )
A.利用海洋空间资源,增加土地资源供给B.开发海洋生物资源,发展海洋经济
C.提高海洋资源勘探技术,保障能源安全D.保护海洋生态环境,维护海洋权益
人工化指数是指人类活动导致的岸线使用类型变化占总岸线长度的比例,能够反映海岸线受人类活动的影响程度。下图示意深圳市东西海岸线人工化指数的变化。读图,完成下面小题。
16.据图可知,1988~2021年深圳( )
A.西海岸经济发展速度快B.东海岸城镇建设潜力小
C.东海岸自然岸线替代人工岸线D.西海岸人工岸线替代自然岸线
17.近年来西海岸人工化指数变化的原因可能有( )
①城镇建设岸线趋于饱和 ②政府推行均衡一体发展
③发展中心转向东部海岸 ④自然岸线生态保护提升
A.①②B.②③C.①④D.③④
我国提出力争2030年实现碳达峰和2060年实现碳中和。实现“双碳”目标的关键是确保能源行业的碳中和转型。下图中甲图是2000-2018年黄河流域碳排放变化趋势,乙图是黄河流域地理分布图。据此完成下面小题。
18.关于2000-2018年黄河流域能源消费碳排放变化趋势,说法正确的是( )
A.碳排放量呈中游>上游>下游空间分异
B.上游碳排放占比呈上升趋势,地区产业结构优化
C.中游碳排放占比呈下降趋势,对能源依赖性较弱
D.下游碳排放占比呈先升后降趋势,经济发展质量提高
19.黄河中游地区能源消费碳排放占比最大的主要原因是( )
A.地区产业结构B.经济发展水平C.地区人口总量D.工业技术水平
20.为实现我国“双碳”目标,下列黄河流域减排措施,合理的是( )
①下游地区侧重产业结构调整,培育低碳理念
②中游地区注重能源结构调整和能源利用效率提高
③上游地区转移高耗能产业,继续保持低碳优势
④鼓励科技创新,提高技术水平,发展循环经济
A.①②④B.①②③C.①③④D.②③④
根据某铁煤矿区生态系统中各因素的性质及各因素之间的因果关系,建立耕地面积变化树模型(如图),该铁煤矿区矸石的利用率低。据此完成下面小题。
21.该铁煤矿区对塌陷地区进行复垦治理会( )
A.减少固体废弃物的堆放问题B.促进环境质量提升
C.解决失地农民的生计问题D.节约土地复垦成本
22.该铁煤矿区对矸石的处理( )
A.节约了耕地资源B.增加了煤炭输出量
C.增加了生态压力D.提高了煤炭附加值
种质资源(又称遗传资源)库是利用仪器设备控制贮藏环境,长期贮存作物种质的仓库,又称基因库。某集团在综合近几十年保护、引种、驯化、开发沙漠种质资源的基础上,在库布齐沙漠地区建成了我国西北地区最大的种质资源库。完成下面小题。
23.库布齐沙漠地区种质资源库重点保护的种质资源是( )
A.濒危沙生植物B.耐寒植物C.普通沙生乔木D.水生植物
24.物种一旦灭绝,很难再次出现,库布齐沙漠地区种质资源库的建设意义重大。这说明生态安全具有( )
A.整体性B.不可逆性C.战略性D.局部性
25.库布齐沙漠地区种质资源库的科研成果进行了生态技术输出。其生态技术输出的重点工程可能是( )
A.新疆塔里木生态修复工程B.黄河三角洲生态修复工程
C.吉林长白山生态修复工程D.贵州喀斯特生态修复工程
人口耕地弹性系数是指土地面积百分比和人口百分比之比,它可以衡量人口与耕地关系的紧张程度。如图示意贵州乌蒙山区各海拔地带2000年、2005年人口耕地弹性系数状况。完成下面小题。
26.2000~2005年,该地区人地关系最趋于紧张的是海拔( )
A.2200米以上地带B.1600~2200米地带
C.1300~1600米地带D.1300米以下地带
27.2000~2005年,该地区海拔1300米以下地带人口耕地弹性系数变化的原因及影响可能是( )
A.大量开垦耕地,人地关系趋于缓和B.人口迁入,人地关系趋于紧张
C.大量退耕还林,人地关系趋于紧张D.人口迁出,人地关系趋于缓和
28.若下图M、N表示陆地和海洋交界地区的等温线。如果c<b<a,则下列说法正确的是( )
A.此区域位于北半球B.此区域位于东半球
C.若此时为7月份,则M表示海洋D.若此时为1月份,则M表示海洋
下图是2020年12月最后一周福州的天气预报数据,据此完成下面小题。
29.福州气温最低且昼夜温差小的日期是( )
A.12月28日B.12月29日C.12月30日D.12月31日
30.造成此轮福州气温波动的是( )
A.洪涝B.干旱C.台风D.寒潮
读世界距海岸200km范围内的陆地面积和人口占洲总面积及总人口的比例图,完成下面小题。
31.在距海岸200km范围内陆地面积占洲总面积的比例小于30%的大洲中,人口占洲总人口比例最小的是( )
A.非洲B.南美洲C.亚洲D.欧洲
32.欧洲距海岸200km范围内的陆地面积比重较大的最主要原因是( )
A.海岸线曲折,多海湾B.山地少,平原占比高
C.纬度跨度大,面积广D.人口密集,填海造陆多
下图为世界某半岛年平均等温线分布图。读图,完成下面小题。
33.影响图中等温线分布特征的主要因素是( )
A.洋流性质B.地形因素C.海陆性质D.纬度位置
34.据图判断正确的是( )
A.a河径流量小于b河径流量B.a、b两河汛期均在夏季
C.甲地气温年较差小于乙地D.a河流域植被为常绿阔叶林
35.“夜来风雨声,花落知多少”反映的是( )
A.气温B.气压C.天气D.气候
二、综合题(共30分)
36.(8分)阅读图文资料,完成下列要求。
长江江豚(下左图)主要分布在长江中下游,食物以鱼虾为主,靠声呐来进行捕食和探路,现存于长江流域的江豚数量已经不足1000只,是国家一级保护动物。目前,我国已建成多个国家及省、市级长江江豚自然保护区,分别制定和实施不同的保护与管理措施。长江江豚迁地保护是比较科学、合理的保护措施,湖北天鹅洲长江故道江豚保护区(下右图)是重要的迁地保护区之一。
(1)从人类活动影响江豚栖息地角度,说明其濒危的原因。(4分)
(2)简析在长江故道建立江豚迁地保护区的优势。(4分)
37.(12分)阅读图文材料,完成下列问题。
阿里地区位于西藏西部,平均海拔4500m。截至2022年末,阿里地区拥有耕地面积4412.18公顷,但耕地质量较低,耕地质量亟须提高。下图为西藏阿里地区位置示意图。
(1)简析阿里地区耕地质量低的原因。(4分)
(2)说出阿里地区耕地质量低的影响。(4分)
(3)简述阿里地区提高耕地质量的意义。(4分)
38.(10分)阅读图文材料,完成下列要求。
碳排放影响因素对碳排放的影响涉及多个研究层面,与经济特征、能源消费方式、地理位置等内外部环境因素有关,其空间、时间具有高度复杂性。碳排放对全球的碳循环、气候变化产生影响,从而影响社会经济、人类生产和生活以及自然环境的变化。图为影响碳排放的因素统计图。
(1)指出经济因素影响碳排放量的主要表现。(6分)
(2)从能源利用角度,为减少碳排放提出合理化建议。(4分)
高二地理参考答案
1.A 2.D 3.B
4.B 5.A 6.D
7.C 8.D
9.B 10.C
11.D 12.C
13.A 14.C 15.C
16.A 17.C
18.D 19.A 20.A
21.B 22.C
23.A 24.B 25.A
26.D 27.C
28.D
29.D 30.D
31.A 32.A
33.B 34.C
35.C
36.(1)原因:过度的渔业活动,鱼虾等食物减少;长江航运业的迅速发展,干扰了其独特的捕食和生活活动;大型水利工程建设以及长江水环境污染破坏了江豚赖以生存的水域环境。
(2)优势:长江故道保存了长江相似的生态环境(相似水质和水生生物条件),满足了长江江豚的需要;长江故道离现长江较近,迁地保护较为方便。
37.(1)土层浅薄,结构松散,保水保肥能力差;经济较为落后,田间基础设施建设滞后;种植结构单一、生产要素长期投入不足,土壤养分不均衡、肥力低等。
(2)农作物单产低,威胁地区粮食安全;种植成本增加,农业生产效益降低;导致(或加剧)土地撂荒现象等。
(3)提高粮食产量和质量,保障地区粮食安全;降低化肥和农药的使用,减少农业投入;保护土壤生态环境和水文循环,减少水土流失和土壤硬化等问题;提高耕地质量,可促进地区农业可持续发展等。
38.(1)人均生产总值增多,增加碳排放量;人均生产总值增长越快,碳排放量增加越快;传统产业结构增加了碳排放量;高新技术产业比重越高,碳排放量越少。(答出三点)
(2)优化产业结构,减少能源消耗;提高能源利用效率,减少能源消耗量;开发利用新能源,替代传统能源,减轻传统能源的开发强度。
高二地理答题纸
地理
!
姓名
贴条形码区
班级
一、选择题 (每小题2分,共70分)
1
A
B
C
D
6
A
B
C
D
11
A
B
C
D
16
A
B
C
D
!
2
A
B
C
D
7
A
B
C
D
12
A
B
C
D
17
A
B
C
D
!
3
A
B
C
D
8
A
B
C
D
13
A
B
C
D
18
A
B
C
D
!
4
A
B
C
D
9
A
B
C
D
14
A
B
C
D
19
A
B
C
D
!
5
A
B
C
D
10
A
B
C
D
15
A
B
C
D
20
A
B
C
D
!
21
A
B
C
D
26
A
B
C
D
31
A
B
C
D
!
22
A
B
C
D
27
A
B
C
D
32
A
B
C
D
!
23
A
B
C
D
28
A
B
C
D
33
A
B
C
D
!
24
A
B
C
D
29
A
B
C
D
34
A
B
C
D
!
25
A
B
C
D
30
A
B
C
D
35
A
B
C
D
!
二、综合题(30分)
36.(共8分)
(1) (4分)
(2) (4分)
37.(共12分)
(1) (4分)
!
1
!
!
!
(2) (4分)
(3) (4分)
(10分)
(6分)
(2)(4分)
!
2
!
河北省定州中学2023-2024学年高二下学期3月月考地理试卷(Word版附解析): 这是一份河北省定州中学2023-2024学年高二下学期3月月考地理试卷(Word版附解析),共21页。试卷主要包含了单项选择题,综合题等内容,欢迎下载使用。
河北省衡水市武强中学2023-2024学年高一上学期期末考试地理试卷(Word版附解析): 这是一份河北省衡水市武强中学2023-2024学年高一上学期期末考试地理试卷(Word版附解析),共26页。试卷主要包含了选择题,综合题等内容,欢迎下载使用。
河北省衡水市武强中学2023-2024学年高二上学期期末考试地理试题: 这是一份河北省衡水市武强中学2023-2024学年高二上学期期末考试地理试题,共18页。试卷主要包含了请将答案正确填写在答题卡上等内容,欢迎下载使用。

