还剩3页未读,
继续阅读
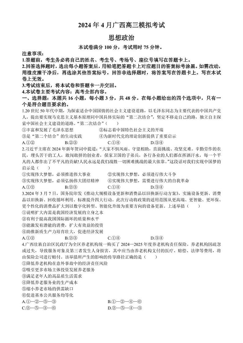
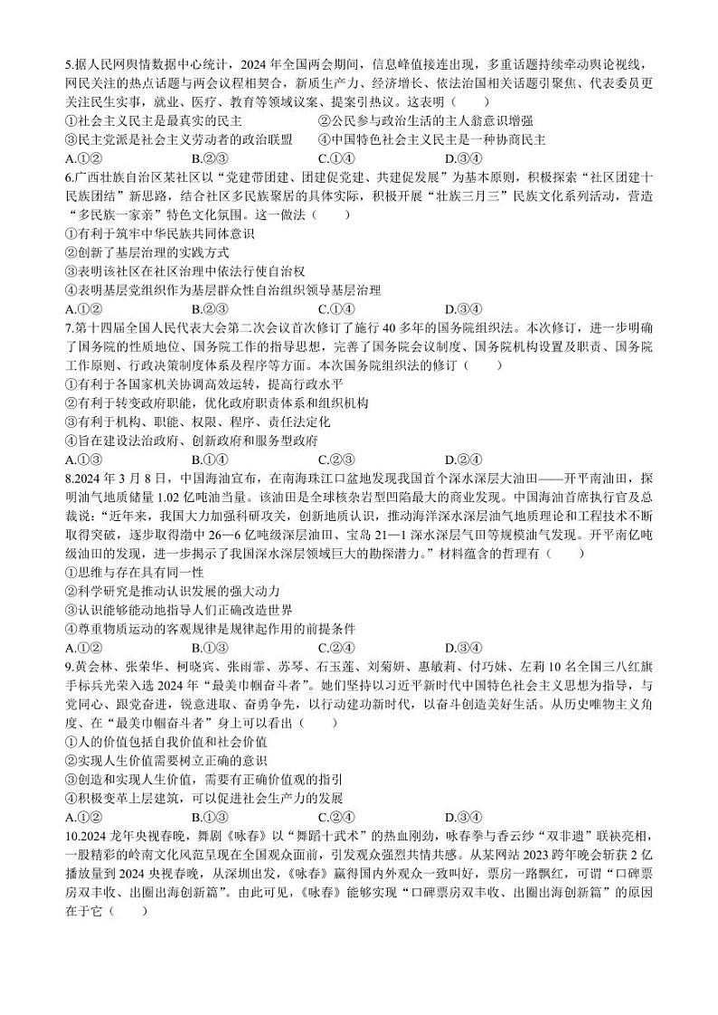
2024届广西高三下学期4月多市联考(金太阳24-427C)政治试卷
展开
这是一份2024届广西高三下学期4月多市联考(金太阳24-427C)政治试卷,共6页。
相关试卷
2024江西金太阳高三联考政治试卷及参考答案含答题卡:
这是一份2024江西金太阳高三联考政治试卷及参考答案含答题卡,文件包含高三政治试卷pdf、思想政治381C答案pdf、高三政治答题卡pdf等3份试卷配套教学资源,其中试卷共6页, 欢迎下载使用。
江西省金太阳联考2023-2024学年高三下学期3月联考政治试卷:
这是一份江西省金太阳联考2023-2024学年高三下学期3月联考政治试卷,文件包含江西省部分高中学校2023-2024学年高三下学期3月联考政治试卷pdf、思想政治381C答案pdf等2份试卷配套教学资源,其中试卷共9页, 欢迎下载使用。
山西省忻州市多校2024届高三上学期12月联合质量检测(金太阳216C)政治:
这是一份山西省忻州市多校2024届高三上学期12月联合质量检测(金太阳216C)政治,文件包含扫描件_政治216Cpdf、思想政治216C答案pdf等2份试卷配套教学资源,其中试卷共5页, 欢迎下载使用。

