2024届陕西省商洛市高三下学期第三次尖子生学情诊断考试理综试题-高中化学(原卷版+解析版)
展开考生注意:
1.本试卷分选择题和非选择题两部分。满分300分,考试时间150分钟。
2.答题前,考生务必用直径0.5毫米黑色墨水签字笔将密封线内项目填写清楚。
3.考生作答时,请将答案答在答题卡上。选择题每小题选出答案后,用2B铅笔把答题卡上对应题目的答案标号涂黑;非选择题请用直径0.5毫米黑色墨水签字笔在答题卡上各题的答题区域内作答,超出答题区域书写的答案无效,在试题卷、草稿纸上作答无效。
4.本卷命题范围:高考范围。
5.可能用到的相对原子质量:H:1 C:12 N:14 O:16 S:32 K:39 Cu:64 Ag:108
一、选择题:本题共13小题,每小题6分,共78分。在每小题给出的四个选项中,只有一项是符合题目要求的。
1. 材料是社会进步的阶梯。下列有关材料的叙述错误的是
A. 英国科学家合成的一种氮化碳材料,其硬度仅次于金刚石,该材料可用作切割工具
B. 哈工大合成的爆药属于无机小分子材料
C. 世界上第一个大气压下的室温超导体中含有2种短周期元素
D. 同济大学首次合成环型和分子材料,它们互为同素异形体
2. 麦角甾醇是微生物细胞膜的重要组成部分,对确保细胞膜的完整性,膜结合酶的活性,膜的流动性,细胞活力以及细胞物质运输等起着重要作用,其结构如图所示。下列关于麦角甾醇的说法中正确的是
A. 易溶解于水中B. 能与金属钠和氢氧化钠溶液反应
C. 所有碳原子可能共平面D. 能使溴水和酸性高锰酸钾溶液褪色
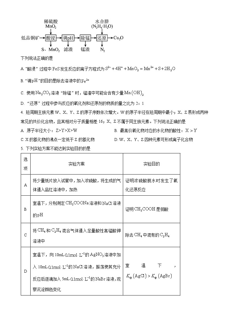
3. 用低品铜矿(主要含、)制备的一种工艺流程如下:
下列说法正确的是
A. “酸浸”过程中发生反应的离子方程式为
B. “调”的目的是除去溶液中的
C. 使用溶液“除锰”时,锰渣中可能会含有少量
D. “还原”过程中参与反应的氧化剂和还原剂的物质的量之比为2:1
4. 短周期主族元素W、X、Y、Z的原子序数依次增大。W的原子半径在短周期中最小;X、Z易形成两种常见的共价化合物,且其相对分子质量相差16;X、Z不属于同主族元素。下列说法正确的是
A. 原子半径大小:B. 最高价氧化物对应的水化物的酸性:
C. X的氢化物的沸点一定低于Z的氢化物D. W、X、Y、Z四种元素可形成离子化合物
5. 下列实验方案不能达到实验目的的是
A. AB. BC. CD. D
6. 科学家设计了如图装置通过电解制备苯乙酸,下列说法正确的是
A. 极电极反应式为
B. 电极电势:
C. 装置Ⅱ中每消耗1ml,理论上有2ml质子通过质子交换膜
D. 工作一段时间后溶液的浓度升高
7. 常温下,向含、和的溶液中滴加溶液,混合物中[、、]与关系如图所示。已知常温下,的溶解度大于;溶液为过饱和状态时,振荡或搅拌即可使晶体析出。下列叙述错误的是
A. 代表和的关系
B. 在M点对应溶液中须加入才能使晶体析出
C. Q点坐标为
D. 当和完全共沉时,上层清液中
三、非选择题:共174分。第22~32题为必考题,每个试题考生都必须作答。第33~38题为选考题,考生根据要求作答。
8. 某工厂采用如下工艺处理镍钴矿硫酸浸取液(含、、、、和),实现镍、钴、镁元素的回收。
回答下列问题:
(1)工业上用一定浓度的硫酸浸取已粉碎的镍钴矿并不断搅拌,提高浸取速率的方法为____________(答出一条即可)。
(2)“氧化”时,混合气在金属离子的催化作用下产生具有强氧化性的过一硫酸(),其中元素的化合价为______。
(3)已知:的电离方程式为、
①“氧化”时,先通入足量混合气,溶液中的正二价铁元素被氧化为,该反应的离子方程式为______;再加入石灰乳,所得滤渣中主要成分是、______。
②通入混合气中的体积分数与氧化率随时间的变化关系如图所示,若混合气中不添加,相同时间内氧化率较低的原因是____________;的体积分数高于9.0%时,相同时间内氧化率开始降低的原因是____________。
(4)①将“钴镍渣”酸溶后,先加入溶液进行“钴镍分离”,写出“钴镍分离”反应生成
沉淀离子方程式:______。
②若“镍钴分离”后溶液中,加入溶液“沉镍”后滤液中,则沉镍率=______。[已知:,沉镍率=
9. 某兴趣小组探究电镀银实验。回答下列问题:
I.实验准备。
(1)用固体配制溶液,不需要使用的仪器是___________(填字母)。
A. B. C. D. E.
(2)用热纯碱溶液清洗钢制镀件表面的油污,热纯碱溶液除油污的原理是___________。
Ⅱ.探究银离子对镀层的影响。
【提出猜想】
镀层外观与浓度有关。
【查阅资料】
络合反应:,。
【设计实验】
【问题讨论】
(3)实验a中,溶液变红色的可能原因是和___________(用离子方程式表示,已知氧化性:)。
(4)①实验a、b的阴极都伴随有气泡,其原因是___________(写电极反应式)。
②实验b比实验a产生的镀层光亮、致密,其原理是___________。
③一段时间后,实验b中平衡不移动,其原因是___________。
【实验结论】
其他条件不变,浓度很小时,银镀层光亮、致密。
Ⅲ.探究温度、含量对镀层的影响。
表1:其他条件不变,与溶液等体积混合的溶液中含量对镀层外观的影响。
表2:其他条件不变,温度对镀层外观的影响。
(5)表1中含量为时,镀层模糊、无光泽的原因是___________;
表2中温度为时镀层光亮不均匀的主要原因是___________。
Ⅳ.探究新配方电镀银。
由于电镀液使用氰化钾,在电镀过程中会产生有毒气体,以及废液含剧毒的氰化物,不符合环境要求。由溶液和溶液组成电镀液也可以得到光亮、致密的镀层。
(6)使用新配方可以达到同样的目的,其原理是___________。已知:。
10. 氢能清洁、绿色能源,我国在开发氢能领域取得突破性进展。
I.氨分解制备氢。
在铁或钨催化剂作用下,氨分解过程中能量变化如图所示。
(1)根据图推知,___________。键能为___________。
(2)化学上,把反应物消耗一半所用时间叫作“半衰期”。向恒容密闭容器中充入,实验测得氨气分解反应半衰期与温度(T)、初始压强()的关系如图所示。___________(填“>”“<”或“=”),温度下,反应进行到时容器内反应体系总压强为___________。
Ⅱ.甲醇和水蒸气重整制氢。
(3)界面协同催化键断裂促进甲醇重整高效产氢的反应历程如图所示(代表过渡态,*表示吸附在催化剂表面):控速步骤的化学方程式为___________。
(4)一定温度下,在不同压强下,以两种不同组成进料发生上述反应,反应达到平衡时的转化率与压强关系如图所示。进料组成;进料组成,。[物质i的物质的量分数:]
①进料组成1是___________(填“甲”或“乙”)。
②M点的体积分数为___________,对应温度下,该反应的平衡常数为___________(用分数表示结果)。
[化学——选修3:物质结构与性质]
11. 氮族元素包括氮(N)、磷(P)、砷()、锑()、铋()和镆()六种,它们的单质及其化合物在工农业生产中有着重要的用途。回答下列问题:
(1)基态原子核外电子排布式为___________,基态原子核外有___________个未成对电子。
(2)与同周期元素的第一电离能由大到小的顺序为___________。
(3)氮气分子内存在氮氮三键,性质稳定,试从分子结构的角度解释P、的单质化学性质比活泼的原因是___________。
(4)离子中P的杂化类型为___________,分子的空间构型均为___________,其键角依次减小的原因是___________。
(5)氮和铜形成的一种二元化合物具有良好的电学和光学性能,其晶胞结构如图所示,则N的配位数为___________,该晶体密度为___________(列出计算式,代表阿伏加德罗常数的值)。
[化学——选修5:有机化学基础]
12. 环丙沙星是喹诺酮类抗菌药物,具有广谱抗菌活性,杀菌效果好,某研究小组按下列路线合成环丙沙星(H)。
已知:①
②(,代表烃基)。
回答下列问题:
(1)B的结构简式是______。
(2)H中含氧官能团名称是______。
(3)G→H时须严格控制反应物投料比,以减少生成副产物X(),X的结构简式为______。
(4)E→F反应类型为______。
(5)写出符合下列要求的G的同分异构体的结构简式:______。
①分子中含有2个苯环。
②谱表明:分子中共有5种不同化学环境的氢原子且数目之比为2:2:2:2:1。
③能与溶液发生显色反应,且两种水解产物同样可以与溶液发生显色反应。
(6)写出以和为原料制备的合成路线流程图:______(无机试剂和两个碳以内的有机试剂任用,合成路线流程图示例见本题题干)。选项
实验方案
实验目的
A
将少量纸片放入试管中,加入浓硫酸,将生成的气体通入品红溶液中,加热
证明浓硫酸脱水时发生了氧化还原反应
B
室温下,分别测定溶液和溶液的
证明是弱酸
C
将和混合气体通入足量酸性高锰酸钾溶液中
除去中混有的
D
室温下,向10mL的溶液中加入10mL的溶液,振荡使其充分反应后逐滴加入5mL的溶液,观察沉淀颜色变化
室温下,
实验
装置
现象
a
的溶液(含少量)
阴极表面有疏松的黑色物质生成并伴随有无色气泡,一段时间后,取阴极区电解质溶液于试管,滴加溶液,溶液变为红色。
b
的与过量混合(含少量)
阴极表面有光亮、致密的银白色物质生成,仍然有少量无色气泡。一段时间后,取少量阴极区溶液于试管,滴加溶液,溶液不变红。
含量()
镀层外观表象
10
镀层模糊,无光泽
25
镀层呈雾状,光泽不足
50
镀层光亮、致密
温度/
镀层外观表象
25
光亮
35
光亮
40
光亮
55
光亮不均匀
2024届陕西省商洛市高三下学期第三次尖子生学情诊断考试理综化学试题(原卷版+解析版): 这是一份2024届陕西省商洛市高三下学期第三次尖子生学情诊断考试理综化学试题(原卷版+解析版),文件包含2024届陕西省商洛市高三下学期第三次尖子生学情诊断考试理综化学试题原卷版docx、2024届陕西省商洛市高三下学期第三次尖子生学情诊断考试理综化学试题解析版docx等2份试卷配套教学资源,其中试卷共39页, 欢迎下载使用。
2024届四川省德阳市部分学校高三下学期二模诊断理综试题-高中化学(原卷版+解析版): 这是一份2024届四川省德阳市部分学校高三下学期二模诊断理综试题-高中化学(原卷版+解析版),文件包含2024届四川省德阳市部分学校高三下学期二模诊断理综试题-高中化学原卷版docx、2024届四川省德阳市部分学校高三下学期二模诊断理综试题-高中化学解析版docx等2份试卷配套教学资源,其中试卷共25页, 欢迎下载使用。
2024届内蒙古锡林郭勒盟高三第三次模拟考试理综试卷-高中化学(原卷版+解析版): 这是一份2024届内蒙古锡林郭勒盟高三第三次模拟考试理综试卷-高中化学(原卷版+解析版),文件包含2024届内蒙古锡林郭勒盟高三第三次模拟考试理综试卷-高中化学原卷版docx、2024届内蒙古锡林郭勒盟高三第三次模拟考试理综试卷-高中化学解析版docx等2份试卷配套教学资源,其中试卷共28页, 欢迎下载使用。

