2024届湖南省衡阳市第八中学高三下学期模拟预测物理试题(原卷版+解析版)
展开一、选择题:本题共6小题,每小题4分,共24分。在每小题给出的四个选项中,只有一项符合题目要求。
1. 2023年8月24日,日本政府正式向海洋排放福岛第一核电站的核污水,其中含有放射性元素多达64种,在这些元素中有21种半衰期超过10年,其中有一种含量最高却难以被清除的氢同位素氚,氚核的衰变方程为,半衰期为12.5年,X为新生成的粒子。关于氚核的衰变下列说法正确的是( )
A. X粒子来自原子核的外部
B. 经过50年,氚的含量为初始的
C. 通过升高海水温度可以改变氚的半衰期
D. 比结合能比的比结合能小
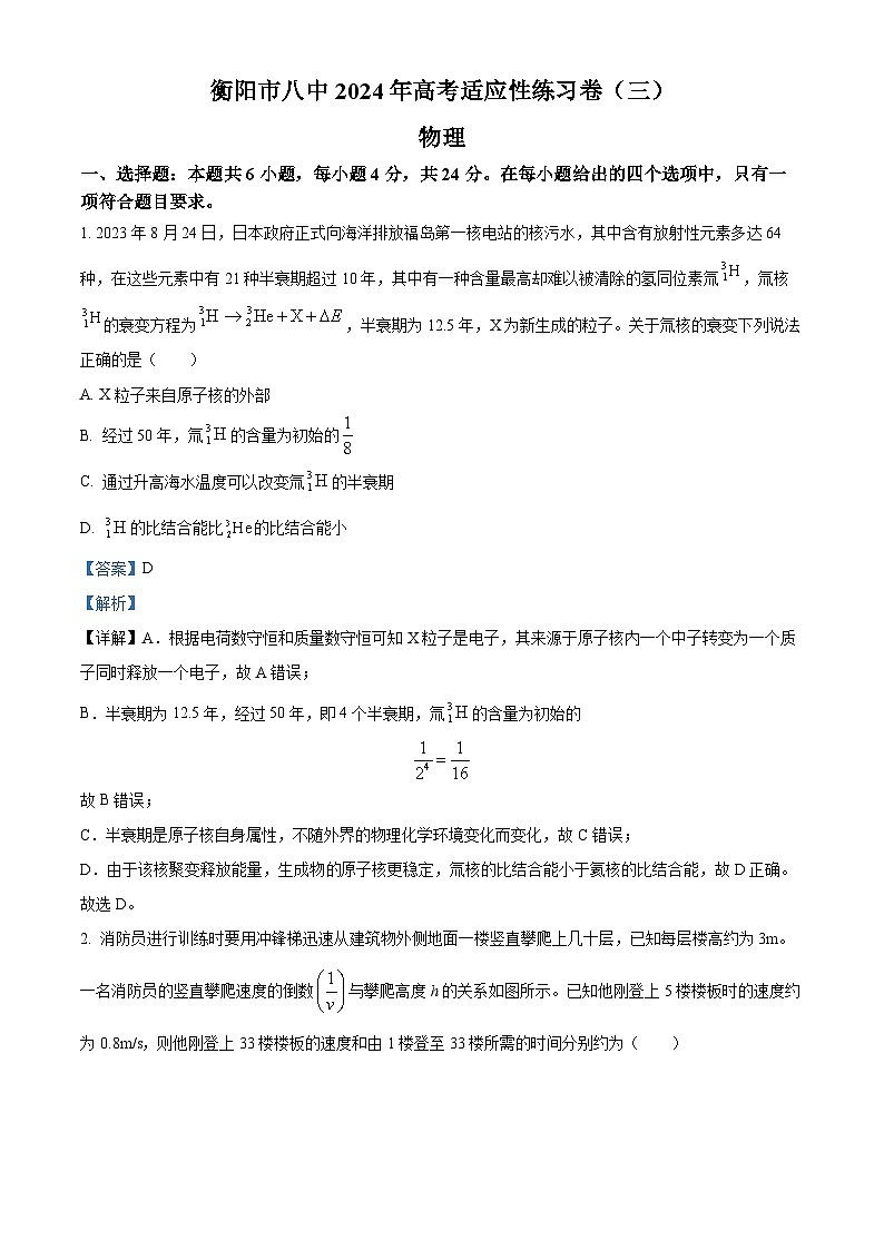
2. 消防员进行训练时要用冲锋梯迅速从建筑物外侧地面一楼竖直攀爬上几十层,已知每层楼高约为3m。一名消防员的竖直攀爬速度的倒数与攀爬高度h的关系如图所示。已知他刚登上5楼楼板时的速度约为0.8m/s,则他刚登上33楼楼板的速度和由1楼登至33楼所需的时间分别约为( )
A. 0.08m/s;480sB. 0.08m/s;660sC. 0.1m/s;480sD. 0.1m/s;660sh
3. 某博物馆举办抓金砖挑战赛,如图为一块质量m=25kg的梭台形金砖,挑战者须戴博物馆提供的手套,单手抓住金砖的a、b两侧面向上提,保持金砖c面水平朝上,而且手指不能抠底,在空中保持25s,才是挑战成功。已知金砖a、b两侧面与金砖底面的夹角均为θ=78.5°,挑战者施加给金砖的单侧握力为F,手套与金砖之间的动摩擦因数为μ=0.25,假设最大静摩擦力等于滑动摩擦力,取重力加速度g=10m/s²。计算时取sin78.5°≈0.98,cs78.5°≈0.20,若要抓起金砖,力F至少约为( )
A. 2500NB. 2778N
C. 1389ND. 无论多大的力都无法抓起金砖
4. 我国北斗卫星导航系统定位精度可达米级。如图所示,P是北纬(即)地球表面附近的近地卫星,质量相同的北斗导航卫星A、B均绕地心O做匀速圆周运动,卫星B是同步地球卫星。某时刻P、A、B、O在同一平面内,其中O、P、A在一条直线上,且OA垂直AB,则( )
A. 三颗卫星中角速度最小的是A卫星B. 三颗卫星中线速度最小的是P卫星
C. 卫星A、B的加速度之比为4∶3D. 卫星A、B的动能之比为3∶4
5. 图甲是水上乐园里的“波浪滑梯”,图乙是它的简化模型。它由四段长度相同的光滑斜面组合而成,其中ab平行于cd,bc平行于de,设一物体从a点由静止开始下滑,到达e点,物体在经过各段连接处时速度大小不会突变。下列选项正确的是( )
A. 物体在cd段的加速度大于在bc段的加速度
B. 物体在cd段的速度增加量等于在ab段的速度增加量
C. 物体的重力在cd段做的功等于在ab段做的功
D. 物体在c点与e点的速度满足:
6. 某节能储能输电网络如图所示,发电机的输出电压U1= 250V,输出功率500kW。降压变压器的匝数比n3:n4= 50:1,输电线总电阻R = 62.5Ω。其余线路电阻不计,用户端电压U4= 220V,功率88kW,所有变压器均为理想变压器。下列说法正确的是( )
A. 发电机的输出电流为368AB. 输电线上损失的功率为4.8kW
C. 输送给储能站的功率为408kWD. 升压变压器的匝数比n1:n2= 1:44
二、选择题:本题共4小题,每小题5分,共20分。在每小题给出的四个选项中,有多项符合题目要求。全部选对的得5分,选对但不全的得3分,有选错的得0分。
7. 如图所示,下列图片场景解释说法正确的有( )
A. 如图甲,内窥镜利用了光的全反射原理
B. 如图乙,肥皂膜上的彩色条纹是光的色散现象
C. 如图丙,是单色平行光线通过狭缝得到的衍射图样
D. 如图丁,立体电影原理和照相机镜头表面涂上的增透膜的原理一样
8. 如图所示,一列简谐横波沿x轴负方向传播,振幅为,周期为。已知在时刻,质点A坐标为,质点B坐标为,A、B都沿y轴正向运动。下列说法正确的是( )
A. 该列简谐横波波长可能为
B. A、B两质点可以一个在波峰,一个在波谷
C. 从时刻起,经历时间,质点A的位移为
D. 在时,质点B的位移为零
9. 离子推进器是我国新一代航天动力装置,它的工作原理是将氙气通入电离室后被电离为氙离子,利用加速电场加速氙离子,形成向外发射的粒子流,从而对航天飞机产生反冲力使其获得加速度的。某次测试中,氙气被电离的比例为,氙离子喷射速度为,推进器产生的推力为,已知氙离子的比荷为;计算时,取氙离子的初速度为零,忽略粒子之间的相互作用,下列判断正确的是( )
A. 氙离子的加速电压为B. 离子推进器发射功率为
C. 氙离子向外喷射形成的电流约为D. 每秒进入放电通道的氙气质量约为
10. 磁悬浮电梯是基于电磁学原理使电梯的轿厢悬停及上下运动的,如图甲所示,它主要由磁场和含有导线框的轿厢组成。其原理为:竖直面上相距为的两根绝缘平行直导轨,置于等距离分布的方向相反的匀强磁场中,磁场方向垂直于导轨平面,磁感应强度大小均为,每个磁场分布区间的长度都是,相间排列,如图乙所示。当这些磁场在竖直方向匀速平动时,跨在两导轨间的宽为、长为、总电阻为的导线框(固定在轿厢上)将受到安培力。当磁场平动速度为时,轿厢悬停;当磁场平动速度为时,轿厢最终竖直向上做匀速运动。重力加速度为,下列说法中正确的是( )
A. 速度和方向都是竖直向上
B. 速度的方向竖直向上,速度的方向竖直向下
C. 导线框和电梯轿厢的总质量为
D. 轿厢匀速上升的过程中,外界每秒钟提供给轿厢系统的总能量为
三、非选择题:本题共5小题,共56分。
11. 为了验证机械能守恒定律,小南设计了如图甲所示的实验装置。将细线一端固定于铁架台上O点,另一端连接一直径为d的小钢球,用刻度尺测得悬挂点O点到球心的距离为l,在O点正下方固定一光电门,将光电门高度调节到合适高度。实验时,将小钢球拉至O点等高位置,并使细线处于伸直状态,由静止释放小钢球,测得小钢球经过光电门的时间为。已知当地重力加速度为g。
(1)实验中,用螺旋测微计测量小钢球直径,测量结果如图乙所示,则小钢球的直径______。
(2)为验证机械能守恒,应满足的表达式为:__________(用题中所给的物理量表示)。
(3)若实验中测得动能增加量大于重力势能的减少量,则可能的原因有:___________。
A.空气阻力的影响
B.小球经过光电门时,球心没有正对出光孔
C.悬挂点O到球心的距离l的测量值偏大
D.螺旋测微计使用前没有校零导致小钢球直径测量偏大
12. 某同学打算用如图甲所示的电路测量电源电动势E和内阻r,已知定值电阻阻值为
A:闭合,,调节滑动变阻器,此时电流表示数为,接着断开,读出电流表示数。
B:改变变阻器阻值,多次重复,记录,,作
C:同时闭合,,,读出
(1)下列滑动变阻器阻值范围最合适的是______
A. B. C.
(2)若图乙中直线斜率为,则______,______
(3)该实验是否有系统误差?若有,分别指出电动势和内阻的误差,结果是偏大还是偏小;若没有,请说明理由。( )
13. 如图所示,横截面积均为S的两导热汽缸A、B通过一段体积可忽略的细管相连接,在细管中间安装有一个阀门D,两汽缸中各有一个质量为m的活塞,汽缸B中的活塞与一个轻弹簧相连接。阀门D关闭时,轻弹簧处于原长,汽缸B中气柱长度恰为L,汽缸A中的活塞处于静止状态时,气柱长度为3L。已知大气压强,弹簧的劲度系数,重力加速度为g,活塞可在汽缸内无摩擦滑动但不漏气。现将一个质量为m的重物C轻轻地放到汽缸A中的活塞上,并打开阀门D,保持环境温度不变,待系统稳定后,求弹簧的形变量和汽缸A中活塞向下移动的距离。
14. 如图所示,质量为m的小球穿过竖直杆,与一自然长度为L轻质弹性绳相连。弹性绳跨过M处的光滑小滑轮,右端固定在N点,O、M、N处于同一水平线上且。从O点静止释放小球,小球可以到达最低点P,其中。已知小球与竖直杆之间的摩擦因数为μ,弹性绳劲度系数为k始终在弹性限度内,弹性势能(x为形变量),最大静摩擦力等于滑动摩擦力,重力加速度为g,空气阻力不计。求:
(1)小球从O点释放时的加速度大小a;
(2)小球从O点运动到P点过程中弹性绳做功W;
(3)若O点下方有一Q点且,则小球第一次经过Q点时的动能。
15. 利用磁场实现离子偏转是科学仪器中广泛应用的技术。如图所示,在平面内存在有区域足够大的方向垂直纸面向里的匀强磁场,磁感应强度大小为。位于坐标原点处的离子源能在平面内持续发射质量为、电荷量为的负离子,其速度方向与轴夹角的最大值为,且各个方向速度大小随变化的关系为,式中为未知定值。且的离子恰好通过坐标为(,)的点。不计离子的重力及离子间的相互作用,并忽略磁场的边界效应。
(1)求关系式中值;
(2)离子通过界面时坐标的范围;
(3)为回收离子,今在界面右侧加一定宽度且平行于轴的匀强电场,如图所示,电场强度。为使所有离子都不能穿越电场区域且重回界面,求所加电场的宽度至少为多大?
湖南省衡阳市第八中学2024届高三下学期模拟预测物理试题(Word版附解析): 这是一份湖南省衡阳市第八中学2024届高三下学期模拟预测物理试题(Word版附解析),文件包含湖南省衡阳市2024届第八中学高三下学期模拟预测物理试题Word版含解析docx、湖南省衡阳市2024届第八中学高三下学期模拟预测物理试题Word版无答案docx等2份试卷配套教学资源,其中试卷共32页, 欢迎下载使用。
2024届河北省邢台市五岳联盟高三下学期模拟预测物理试题(原卷版+解析版): 这是一份2024届河北省邢台市五岳联盟高三下学期模拟预测物理试题(原卷版+解析版),文件包含2024届河北省邢台市五岳联盟高三下学期模拟预测物理试题原卷版docx、2024届河北省邢台市五岳联盟高三下学期模拟预测物理试题解析版docx等2份试卷配套教学资源,其中试卷共31页, 欢迎下载使用。
2024届湖南省衡阳市第八中学高三下学期模拟预测物理试题 解析版: 这是一份2024届湖南省衡阳市第八中学高三下学期模拟预测物理试题 解析版,共17页。试卷主要包含了选择题,实验题,解答题等内容,欢迎下载使用。

