黄金卷01(绵阳专用)-备战中考化学模拟卷(四川专用)
展开
这是一份黄金卷01(绵阳专用)-备战中考化学模拟卷(四川专用),文件包含黄金卷01绵阳专用原卷版docx、黄金卷01绵阳专用解析版docx、黄金卷01绵阳专用参考答案docx等3份试卷配套教学资源,其中试卷共20页, 欢迎下载使用。
一、选择题(本题包括9小题,每小题4分,共36分。每小题只有一个选项最符合题目要求)
二、非选择题
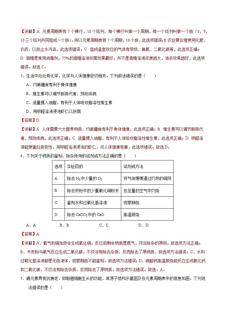
10.(14分)
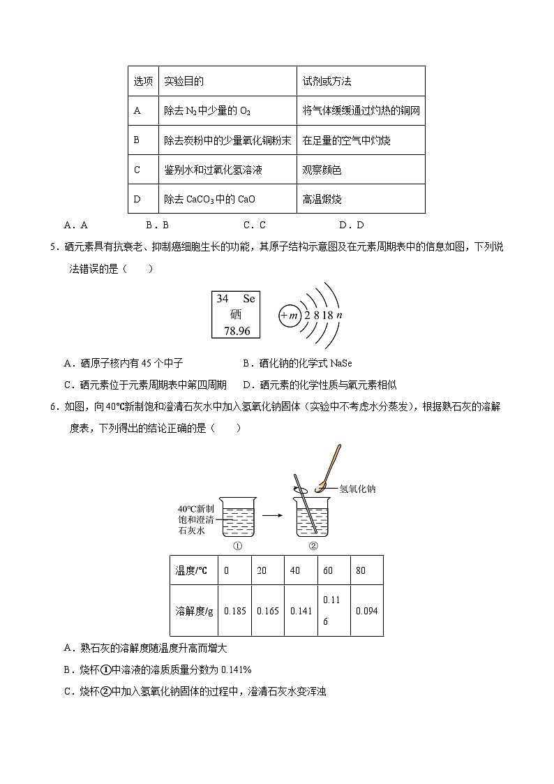
(1)天然材料
(2) 隔绝氧气 C B
(3) B 强大的抗拉能力
(4) 减少污染物的排放 +2
(5) 4.5 称量 加速氯化钠溶解
11.(14分)
(1)除去MgCl2
(2)
(3) 过滤 后 稀硫酸/稀H2SO4
(4) 出现较多固体时 防止因局部温度过高,造成液滴飞溅 没有除去反应生成的NaCl
(5)>
12.(14分)
(1) 酒精灯 分液漏斗
(2) AE B
(3) 可以控制反应的发生和停止 防止二氧化碳溶于水,与水反应
(4) 乙 相同条件下,反应物的接触面积越大,反应速率越快
13.(12分)
(1)B处粉末减少,C处黑色粉末变红
(2) 没有给试管预热就进行加热、试管外壁有水、或加热时试管与灯芯
接触
(3)B处未反应的CO2也能使D处石灰水变浑浊,干扰检验
(4) CaO和CaCO3 称量剩余固体的质量,若质量大于5.6g,则含有碳酸钙和氧化钙;若质量等于5.6g,则只含氧化钙。
14.(10分)
(1)BD
(2)5
(3)75%
(4)解:设共生成二氧化碳质量为x,
x=6.6g
答:大理石完全反应共生成二氧化碳质量为6.6g。
1
2
3
4
5
6
7
8
9
B
C
D
A
B
C
D
C
B
相关试卷
这是一份黄金卷(自贡专用)-备战中考化学模拟卷(四川专用),文件包含黄金卷01自贡专用原卷版docx、黄金卷01自贡专用解析版docx、黄金卷01自贡专用参考答案docx等3份试卷配套教学资源,其中试卷共20页, 欢迎下载使用。
这是一份黄金卷(南充专用)-备战中考化学模拟卷(四川专用),文件包含黄金卷01南充专用原卷版docx、黄金卷01南充专用解析版docx、黄金卷01南充专用参考答案docx等3份试卷配套教学资源,其中试卷共24页, 欢迎下载使用。
这是一份黄金卷02(绵阳专用)-备战中考化学模拟卷(四川专用),文件包含黄金卷02绵阳专用原卷版docx、黄金卷02绵阳专用解析版docx、黄金卷02绵阳专用参考答案docx等3份试卷配套教学资源,其中试卷共22页, 欢迎下载使用。

