高中数学竞赛标准教材18第十八章 组合【讲义】
展开一、方法与例题
1.抽屉原理。
例1 设整数n≥4,a1,a2,…,an是区间(0,2n)内n个不同的整数,证明:存在集合{a1,a2,…,an}的一个子集,它的所有元素之和能被2n整除。
[证明] (1)若n{a1,a2,…,an},则n个不同的数属于n-1个集合{1,2n-1},{2,2n-2},…,{n-1,n+1}。由抽屉原理知其中必存在两个数ai,aj(i≠j)属于同一集合,从而ai+aj=2n被2n整除;
(2)若n∈{a1,a2,…,an},不妨设an=n,从a1,a2,…,an-1(n-1≥3)中任意取3个数ai, aj, ak(ai,
ⅰ)若这n个数中有一个被n整除,设此数等于kn,若k为偶数,则结论成立;若k为奇数,则加上an=n知结论成立。
ⅱ)若这n个数中没有一个被n整除,则它们除以n的余数只能取1,2,…,n-1这n-1个值,由抽屉原理知其中必有两个数除以n的余数相同,它们之差被n整除,而a2-a1不被n整除,故这个差必为ai, aj, ak-1中若干个数之和,同ⅰ)可知结论成立。
2.极端原理。
例2 在n×n的方格表的每个小方格内写有一个非负整数,并且在某一行和某一列的交叉点处如果写有0,那么该行与该列所填的所有数之和不小于n。证明:表中所有数之和不小于。
[证明] 计算各行的和、各列的和,这2n个和中必有最小的,不妨设第m行的和最小,记和为k,则该行中至少有n-k个0,这n-k个0所在的各列的和都不小于n-k,从而这n-k列的数的总和不小于(n-k)2,其余各列的数的总和不小于k2,从而表中所有数的总和不小于(n-k)2+k2≥
3.不变量原理。
俗话说,变化的是现象,不变的是本质,某一事情反复地进行,寻找不变量是一种策略。
例3 设正整数n是奇数,在黑板上写下数1,2,…,2n,然后取其中任意两个数a,b,擦去这两个数,并写上|a-b|。证明:最后留下的是一个奇数。
[证明] 设S是黑板上所有数的和,开始时和数是S=1+2+…+2n=n(2n+1),这是一个奇数,因为|a-b|与a+b有相同的奇偶性,故整个变化过程中S的奇偶性不变,故最后结果为奇数。
例4 数a1, a2,…,an中每一个是1或-1,并且有S=a1a2a3a4+ a2a3a4a5+…+ana1a2a3=0. 证明:4|n.
[证明] 如果把a1, a2,…,an中任意一个ai换成-ai,因为有4个循环相邻的项都改变符号,S模4并不改变,开始时S=0,即S≡0,即S≡0(md4)。经有限次变号可将每个ai都变成1,而始终有S≡0(md4),从而有n≡0(md4),所以4|n。
4.构造法。
例5 是否存在一个无穷正整数数列a1,
例6 一个多面体共有偶数条棱,试证:可以在它的每条棱上标上一个箭头,使得对每个顶点,指向它的箭头数目是偶数。
[证明] 首先任意给每条棱一个箭头,如果此时对每个顶点,指向它的箭头数均为偶数,则命题成立。若有某个顶点A,指向它的箭头数为奇数,则必存在另一个顶点B,指向它的箭头数也为奇数(因为棱总数为偶数),对于顶点A与B,总有一条由棱组成的“路径”连结它们,对该路径上的每条棱,改变它们箭头的方向,于是对于该路径上除A,B外的每个顶点,指向它的箭头数的奇偶性不变,而对顶点A,B,指向它的箭头数变成了偶数。如果这时仍有顶点,指向它的箭头数为奇数,那么重复上述做法,又可以减少两个这样的顶点,由于多面体顶点数有限,经过有限次调整,总能使和是对每个顶点,指向它的箭头数为偶数。命题成立。
5.染色法。
例7 能否在5×5方格表内找到一条线路,它由某格中心出发,经过每个方格恰好一次,再回到出发点,并且途中不经过任何方格的顶点?
[解] 不可能。将方格表黑白相间染色,不妨设黑格为13个,白格为12个,如果能实现,因黑白格交替出现,黑白格数目应相等,得出矛盾,故不可能。
6.凸包的使用。
给定平面点集A,能盖住A的最小的凸图形,称为A的凸包。
例8 试证:任何不自交的五边形都位于它的某条边的同一侧。
[证明] 五边形的凸五包是凸五边形、凸四边形或者是三角形,凸包的顶点中至少有3点是原五边形的顶点。五边形共有5个顶点,故3个顶点中必有两点是相邻顶点。连结这两点的边即为所求。
7.赋值方法。
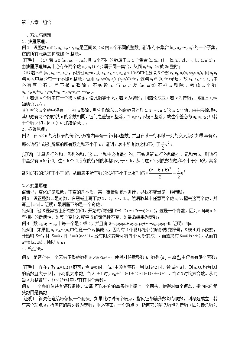
例9 由2×2的方格纸去掉一个方格余下的图形称为拐形,用这种拐形去覆盖5×7的方格板,每个拐形恰覆盖3个方格,可以重叠但不能超出方格板的边界,问:能否使方格板上每个方格被覆盖的层数都相同?说明理由。
[解] 将5×7方格板的每一个小方格内填写数-2和1。如图18-1所示,每个拐形覆盖的三个数之和为非负。因而无论用多少个拐形覆盖多少次,盖住的所有数字之和都是非负的。另一方面,方格板上数字的总和为12×(-2)+23×1=-1,当被覆盖K层时,盖住的数字之和等于-K,这表明不存在满足题中要求的覆盖。
8.图论方法。
例10 生产由六种颜色的纱线织成的双色布,在所生产的双色布中,每种颜色的纱线至少与其他三种颜色的纱线搭配过。证明:可以挑出三种不同的双色布,它们包含所有的颜色。
[证明] 用点A1,A2,A3,A4,A5,A6表示六种颜色,若两种颜色的线搭配过,则在相应的两点之间连一条边。由已知,每个顶点至少连出三条边。命题等价于由这些边和点构成的图中有三条边两两不相邻(即无公共顶点)。因为每个顶点的次数≥3,所以可以找到两条边不相邻,设为A1A2,A3A4。
(1)若A5与A6连有一条边,则A1A2,A3A4,A5A6对应的三种双色布满足要求。
(2)若A5与A6之间没有边相连,不妨设A5和A1相连,A2与A3相连,若A4和A6相连,则A1A2,A3A4,A5A6对应的双色布满足要求;若A4与A6不相连,则A6与A1相连,A2与A3相连,A1A5,A2A6,A3A4对应的双色布满足要求。
综上,命题得证。
二、习题精选
1.药房里有若干种药,其中一部分药是烈性的。药剂师用这些药配成68副药方,每副药方中恰有5种药,其中至少有一种是烈性的,并且使得任选3种药恰有一副药方包含它们。试问:全部药方中是否一定有一副药方至少含有4种烈性药?(证明或否定)
2.21个女孩和21个男孩参加一次数学竞赛,(1)每一个参赛者最多解出6道题;(2)对每一个女孩和每一个男孩至少有一道题被这一对孩子都解出。求证:有一道题至少有3个女孩和至少有3个男孩都解出。
3.求证:存在无穷多个正整数n,使得可将3n个数1, 2,…, 3n排成数表
a1, a2…an
b1, b2…bn
c1, c2…cn
满足:(1)a1+b1+c1= a2+b2+c2=…= an+bn+cn=,且为6的倍数。
(2)a1+a2+…+an= b1+b2+…+bn= c1+c2+…+cn=,且为6的倍数。
4.给定正整数n,已知克数都是正整数的k块砝码和一台天平可以称出质量为1,2,…,n克的所有物品,求k的最小值f(n)。
5.空间中有1989个点,其中任何3点都不共线,把它们分成点数各不相同的30组,在任何3个不同的组中各取一点为顶点作三角形。试问:为使这种三角形的总数最大,各组的点数应分别为多少?
6.在平面给定点A0和n个向量a1,a2,…,an,且使a1+a2+…+an =0。这组向量的每一个排列都定义一个点集:A1,A2,…,An=A0,使得
求证:存在一个排列,使由它定义的所有点A1,A2,…,An-1都在以A0为角顶的某个600角的内部和边上。
7.设m, n, k∈N,有4个酒杯,容量分别为m,n,k和m+n+k升,允许进行如下操作:将一个杯中的酒倒入另一杯中或者将另一杯倒满为止。开始时,大杯中装满酒而另3个杯子却空着,问:为使对任何S∈N,S
9.某班共有30名学生,每名学生在班内都有同样多的朋友,期末时任何两人的成绩都可分出优劣,没有相同的。问:比自己的多半朋友的成绩都要好的学生最多能有多少人?
-2
1
-2
1
-2
1
-2
1
1
1
1
1
1
1
-2
1
-2
1
-2
1
-2
1
1
1
1
1
1
1
-2
1
-2
1
-2
1
-2
高中数学竞赛标准教材15第十五章 复数【讲义】: 这是一份高中数学竞赛标准教材15第十五章 复数【讲义】,共7页。学案主要包含了基础知识,方法与例题,基础训练题,高考水平训练题,联赛二试水平训练题等内容,欢迎下载使用。
高中数学竞赛标准教材14第十四章 极限与导数【讲义】: 这是一份高中数学竞赛标准教材14第十四章 极限与导数【讲义】,共9页。
高中数学竞赛标准教材13第十三章 排列组合与概率【讲义】: 这是一份高中数学竞赛标准教材13第十三章 排列组合与概率【讲义】,共9页。学案主要包含了基础知识,方法与例题,基础训练题,高考水平训练题,联赛一试水平训练题,联赛二试水平训练题等内容,欢迎下载使用。

