所属成套资源:2024年中考生物一轮复习讲练测(全国通用)
专题12 人体内物质的运输(讲义)-中考生物一轮复习讲练测(全国通用)
展开
这是一份专题12 人体内物质的运输(讲义)-中考生物一轮复习讲练测(全国通用),文件包含专题12人体内物质的运输讲义原卷版docx、专题12人体内物质的运输讲义解析版docx等2份试卷配套教学资源,其中试卷共56页, 欢迎下载使用。
TOC \ "1-3" \n \h \u
\l "_Tc14419" 考点一 血液的成分和功能
\l "_Tc273" 考向01 辨别血液的组成和血细胞的种类
\l "_Tc18614" 考向02 识别血液报告单
\l "_Tc27628" 考点二 血管的种类、结构和功能
\l "_Tc9551" 考向01 判断三种血管
\l "_Tc15596" 考向02 探究实验--小鱼尾鳍内血液的流动
\l "_Tc31465" 考点三 心脏的结构及工作原理
\l "_Tc24824" 考向01 心脏的结构
\l "_Tc23679" 考向02 心脏工作原理
\l "_Tc12336" 考点四 血液循环
\l "_Tc2126" 考向01 区分体循环与肺循环
\l "_Tc1544" 考向02 血液循环过程中物质变化
\l "_Tc31978" 考点五 输血和血型
\l "_Tc30504" 考向01 输血和血型
考点一 血液的成分和功能
血浆 成分:水、蛋白质、葡萄糖、无机盐等。
1、 功能: 运载血细胞,运输养料和废物 。
血液的组成 红细胞 :呈两面凹的圆饼状、成熟的红细胞没有细胞核、数量最多。
血细胞 白细胞 :比红细胞大,有细胞核,数量最少。
血小板 :形态最小而且不规则、无细胞核,数量少。
观察血液的分层现象
试管中加入少量柠檬酸钠溶液(抗凝血剂),分层情况:上:血浆;下:血细胞。
试管中未加入抗凝血剂,分层情况:上:血清;下:血块。
2、血细胞的种类、特点及功能
3、血红蛋白的特性:在含氧高的地方容易与氧 结合 ,在含氧低的地方容易与氧 分离 。
1、贫血:红细胞或血红蛋白低于正常值,应多吃含铁和蛋白质的食物。
2、 炎症:白细胞数量高于正常值,伤口发炎流出的脓液主要是死亡的白细胞。
3、能穿过毛细血管的血细胞是白细胞。
4、人到高原后体内增多的细胞是红细胞。
5、成熟的红细胞和血小板中无细胞核所以寿命比较短,白细胞中有细胞核,所以在亲子鉴定时,最好选用白细胞,因为DNA主要存在于白细胞中。
6、白细胞吞噬细菌属于非特异性免疫中的第二道防线。
考向01 辨别血液的组成和血细胞的种类
【例1】(2023·四川资阳·中考真题)下列关于血液、血浆、红细胞三者之间的概念关系,正确的是( )
A B
C D
【答案】B
【解析】血液由血浆和血细胞组成,血细胞包括红细胞、白细胞和血小板。因此血浆和红细胞是并列关系,血液和血浆是包含关系,B正确。
【变式1】(2022·临沂·中考真题)如图是在显微镜下观察到的人血涂片示意图。下列分析正确的是( )
A.细胞①能释放与血液凝固有关的物质
B.细胞②的数量高于正常值,很有可能是身体有了炎症
C.细胞③因富含血红蛋白而呈红色
D.细胞②和③都不能用来做DNA亲子鉴定
【答案】B
【解析】A.③血小板是体积最小的血细胞,在显微镜下基本上看不到,无细胞核,形状不规则,有止血和凝血的作用。因此,细胞③血细胞能释放与血液凝固有关的物质,A不符合题意。
B.②是白细胞,白细胞又称为吞噬细胞,白细胞的功能是防御,当人体患有炎症时,人体血液中的白细胞会明显增多,某些白细胞能够穿过毛细血管壁进入组织,吞噬侵入人体的细菌和异物,对人体具有保护作用,B符合题意。
C.①是红细胞,红细胞是数量最多的血细胞,成熟的红细胞没有细胞核,呈两面凹圆饼状,富含血红蛋白,具有运输氧气的功能,也运输一部分二氧化碳,C不符合题意。
D.细胞①红细胞和③血小板都不能用来做DNA亲子鉴定,因为都无细胞核,②白细胞有细胞核可用来做DNA亲子鉴定,D不符合题意。
【变式2】(2021·营口·中考真题)下列关于血液成分的说法,不正确的是( )
A. 血浆具有运载血细胞和运输养料、废物的功能
B. 血细胞包括红细胞、白细胞和血小板
C. 可用于亲子鉴定的血细胞是白细胞
D. 血红蛋白在含氧量高的地方容易与氧分离
【答案】 D
【解析】A.血浆:淡黄色、半透明,主要成分为水(90%),还有血浆蛋白(7%),葡萄糖、氨基酸、无机盐等(3%)。有运载血细胞,运输营养物质和废物的功能,A不符合题意。
B.由分析可知:血细胞包括红细胞、白细胞和血小板,B不符合题意。
C.DNA分子主要存在于细胞核中,是长长的链状结构,外形很像一个螺旋形的梯子。红细胞、白细胞、血小板、血浆中具有细胞核的只有白细胞。所以,血液成分中可以用于亲子鉴定(鉴定DNA的相似程度)的是白细胞,C不符合题意。
D.血红蛋白是红细胞中一种红色含铁的蛋白质。血红蛋白的特性是:在氧含量高的地方容易与氧结合,在氧含量低的地方容易与氧分离。血红蛋白的这一特性,使红细胞具有运输氧的功能,D符合题意。
【变式3】(2023·福建·中考真题)下列人体细胞具有运输氧气功能的是( )
A. 红细胞B. 白细胞C. 肌肉细胞D. 神经细胞
【答案】A
【解析】A.红细胞是数量最多的血细胞,成熟的红细胞没有细胞核,呈两面凹圆饼状,富含血红蛋白,具有运输氧气的功能,A正确。
B.白细胞是数量最少的血细胞,有细胞核,但比红细胞大,能吞噬病菌,有防御保护功能,B错误。
C.肌肉组织主要由肌细胞构成,具有收缩、舒张功能,使机体产生运动,C错误。
D.神经元(又叫神经细胞)是神经系统结构和功能的基本单位。神经元的基本结构包括细胞体和突起两部分,D错误。
故选A。
【变式4】(2023·黑龙江绥化·中考真题)血液中能将病菌包围、吞噬的成分是( )
A.血浆B.红细胞C.血小板D.白细胞
【答案】D
【分析】血液是由血浆和血细胞(包括红细胞、白细胞、血小板)构成的。其中红细胞的功能是运输氧,白细胞的功能是吞噬病菌,血小板的功能是止血凝血。
【详解】A.血浆是血液中的液体部分,主要作用是运载血细胞,运输维持人体生命活动所需要的物质和体内产生的废物,A不符合题意。
B.红细胞富含血红蛋白,血红蛋白在含氧量高的地方容易与氧结合,在含氧低的地方又容易与氧分离,血红蛋白这一特性,使红细胞具有运输氧的功能,B不符合题意。
C.血小板的功能是止血凝血,血小板会在伤口处凝集,释放与血液凝固有关的物质,形成凝血块塞住伤口而止血,C不符合题意。
D.白细胞能吞噬病菌。因此个体大、数量少,当病菌侵入人体内,白细胞能穿过毛细血管壁,集中到病菌入侵的部位,将病菌包围、吞噬,D符合题意。
故选D。
【变式5】(2023·湖北鄂州·中考真题)血浆是血液中的液态部分。血浆的90%是水,其余的是溶解在血浆中的各种物质。下列物质中,不属于血浆成分的是( )
A.血红蛋白B.葡萄糖C.无机盐D.尿素
【答案】A
【分析】血液由血浆和血细胞组成,血细胞包括红细胞、白细胞和血小板。
血浆的主要成分是水,血浆中含有多种维持人体生命活动所必需的营养物质,如蛋白质、葡萄糖、无机盐等,另外血浆中还含有一些体内产生的废物,如二氧化碳、尿素等。其主要功能是运载血细胞,运输养料和废物。
【详解】A.血红蛋白是红细胞上的特殊蛋白质,有携带运输氧气的功能,血浆中没有血红蛋白,A符合题意。
B.葡萄糖是溶解在血浆中通过血液来运输的,B不符合题意。
C.无机盐是溶解在血浆中通过血液来运输的,C不符合题意。
D.尿素等代谢废物也是通过血浆运输的,D不符合题意。
故选A。
考向02 识别血液报告单
【例2】(2023·山东临沂·中考真题)下表是四位同学血常规检查中某一项目的检查结果。据表作出的初步诊断错误的是( )
A. 甲——贫血B. 乙——有炎症
C. 丙——血液不易凝固D. 丁——坏血病
【答案】D
【解析】A.血液中红细胞数量过少或红细胞中血红蛋白的含量过少称为贫血。因为供氧不足,人体会出现头晕、乏力等贫血症状。甲同学的红细胞计数低于正常值范围,甲同学患贫血症,A正确。
B.白细胞能做变形运动,游走于组织细胞之间,吞噬病菌,其功能是防御疾病,乙同学的白细胞计数高于正常值,可能患有炎症,B正确。
C.血小板的功能是凝血和止血,丙同学的血小板计数低于正常值,会影响血液凝固,C正确。
D.人体内红细胞少或者是血红蛋白含量低,都可能使人患贫血,丁同学的血红蛋白低于正常值,可能患贫血症,而坏血病是缺乏维生素C引起的,D错误。
故选D。
【变式1】(2023·四川广安·中考真题)最近一段时间以来,小明脸色苍白,经常精神不振,容易疲劳和头晕。妈妈带他去医院检查后,医生建议他多吃富含蛋白质和铁的食物。据此分析下列说法错误的是( )
A. 小明可能患有贫血症
B. 医生建议的依据可能是小明检验结果显示血红蛋白含量偏低
C. 小明可以适量多吃鸡蛋、鱼、豆腐等食物
D. 小明的检验结果中红细胞数量一定低于正常范围
【答案】D
【解析】AC.贫血患者是因血液内血红蛋白的数量过少或红细胞的含量过少而造成的,血红蛋白是一种红色含铁的蛋白质,血红蛋白的特性是:在氧含量高的地方,与氧容易结合;在氧含量低的地方,又与氧容易分离,贫血患者血液运输氧的能力低,影响体内各器官的正常生理活动,因而表现出精神不振、疲劳、头晕、面色苍白等症状,缺铁易患贫血,一般的贫血患者,应多吃一些含蛋白质和铁质丰富的食物,所以小明可能患有贫血症,可以适量多吃鸡蛋、鱼、豆腐等食物,故AC正确。
B.正常情况下男性的血红蛋白含量是120~160克/升,女性的血红蛋白含量是110—150克/升,贫血是指血液中红细胞数量或血红蛋白含量低于正常值,所以医生建议的依据可能是小明检验结果显示血红蛋白含量偏低,故B正确。
D.贫血患者是因血液内血红蛋白的数量过少或红细胞的含量过少而造成的,说明小明患有贫血,其检验结果中红细胞数量可能低于正常范围,也可能是血红蛋白低于正常范围,或者两者的数值均低于正常范围,故D错误。
故选D。
【变式2】(2023·四川成都·中考真题)某同学手臂受伤后,伤口出现红肿发炎的现象。观察他的血液涂片(如图)可以发现数量明显增高的细胞是( )
A. ①B. ③C. ①②D. ②③
【答案】B
【解析】血液分为两部分:血浆和血细胞,血细胞包括红细胞、白细胞、血小板。①红细胞无细胞核,数量最多,具有运输氧气的功能。②血小板无细胞核,具有止血和血凝的功能。③白细胞的体积最大,有细胞核,数量最少,具有吞噬病菌和防御保护的作用,体内有炎症白细胞的数量增加。因此,某同学手臂受伤后,伤口出现红肿发炎的现象。观察他的血液涂片(如图)可以发现数量明显增高的细胞是③白细胞。
故选B。
【变式3】(2023·西藏·中考真题)很多疾病危害人类的健康,影响经济社会发展。下列关于疾病的认识错误的是( )
A.白细胞数量过多身体可能有炎症
B.幼年时期生长激素分泌过少可能引起巨人症
C.艾滋病是严重危害人类健康的病毒性传染病
D.食物中缺少含铁的无机盐容易引起缺铁性贫血
【答案】B
【分析】1.生长激素具有促进人体生长发育的作用,当生长激素分泌异常时会出现不同的症状。
2.血液包括血浆和血细胞,血细胞包括红细胞、白细胞、血小板,其中成熟的红细胞无细胞核,呈两面凹的圆饼状,红细胞具有运输氧的功能;白细胞有多种,有细胞核,比红细胞大,数量少,对人体起着防御和保护的功能。
【详解】A.白细胞有吞噬病菌、防御和保护作用,当人体某处发炎时,白细胞会穿透毛细血管壁,聚集在伤口处吞噬病菌,因此人体内白细胞明显增多,说明人体内患有急性炎症,A正确。
B.幼年时期生长激素分泌不足会得侏儒症,幼年时期分泌过多会得巨人症,B错误。
C.艾滋病是由人类免疫缺陷病毒(HIV)侵入人体后所引起的一种传播迅速、病死率极高的严重传染病,C正确。
D.无机盐在人体内的含量很少,但无机盐对人体很重要,如果缺乏,也会引起相应的病症,如缺铁会造成缺铁性贫血,D正确。
故选B。
【变式4】(2023·吉林长春·中考真题)下列关于人的血液成分的叙述,错误的是( )
A.红细胞数目减少,运氧能力降低B.白细胞数目越多身体越健康
C.血小板有止血和加速凝血的作用D.血浆可以运输营养物质和废物
【答案】B
【分析】血液的成分包括血浆和血细胞,血细胞包括红细胞、白细胞和血小板。
【详解】A.红细胞具有运输氧气的功能,因此其数目减少,运氧能力降低,A正确。
B.白细胞是人体与疾病斗争的“卫士”,白细胞能够做变形运动,当细菌侵入人体后,白细胞能穿过毛细血管壁进入组织,并将细菌吞噬,因此白细胞有防御疾病的作用。人体内白细胞的数量高于正常值,很可能是身体有了炎症,B错误。
C.血小板的主要功能是止血和加速凝血,血小板减少会影响人体止血和凝血的功能,C正确。
D.血浆的主要作用是运载血细胞、运输养料和废物,D正确。
故选B。
【变式5】(2022·成都·中考真题)长期营养不良的人可能会出现贫血。贫血患者常出现面色苍白、头晕、疲乏等症状,可能的原因是( )
A.红细胞数量过少,运输葡萄糖的能力降低
B.白细胞数量过少,运输氨基酸的能力降低
C.血小板数量过少,凝血和止血的能力降低
D.血红蛋白含量过少,运输氧气的能力降低
【答案】D
【解析】血液中红细胞的数量过少或血红蛋白的含量过低都叫贫血。铁是构成血红蛋白的一种成分,人体缺铁会使血红蛋白的合成发生障碍,从而使人体内血红蛋白的含量过低,运输氧气的能力降低,会出现头晕、乏力等贫血症状。患贫血的病人,需要在食物中增加的营养成分是铁和蛋白质。
【变式6】(2022·湖北十堰·中考真题)下面是肖阳血常规检查的化验单,结论不科学的是( )
A.抽血时,针应刺入静脉
B.肖阳身体很可能有炎症
C.肖阳可能患贫血
D.输液时药到肺,至少经心脏2次
【答案】D
【解析】血常规化验单中有红细胞、白细胞、血红蛋白、血小板等的数量,可通过与正常值对比了解患者的健康状况。
A.抽血时,针刺入静脉,静脉血管分布较浅,血流速度较慢,便于扎针和止血,A正确。
B.白细胞具有吞噬病菌的作用,白细胞正常值为(4.0~10)×109个/L,而测定值为13×109个/L,所以肖阳身体很可能有炎症,B正确。
C.红细胞正常值为(4.0~5.5)×1012个/L,测定值为3.56×1012个/L,低于正常值,可能患有贫血,C正确。
D.输液时,药物经上腔静脉流回右心房,进入右心室,再进入肺动脉,到达肺部毛细血管。所以,输液时药到肺,至少经心脏1次,D错误。
故选D。
考点二 血管的种类、结构和功能
1、血管的种类(血液流向:心脏→动脉→毛细血管→静脉→心脏)
出血症状及止血方法
1.动脉出血:血色鲜红,呈喷射状。止血方法是在伤口的近心端指压止血或止血带压迫止血。
2.静脉出血:血色暗红,出血时一股一股往外冒。止血方法是在伤口的远心端指压止血或止血带压迫止血。
3.毛细血管出血:一点一点往外渗,止血方法是把伤口处理干净后,自然止血或贴创可贴。
4.中医上“把”的“脉”实际上是手臂上的桡动脉;“青筋”指的是静脉。注射药物的血管是静脉 。
5.抽血、输液时,用橡胶管捆扎手臂的近心端。使血管鼓起,便于针刺入。
6.被毒蛇咬伤的伤口,用绷带捆扎伤口的近心端。避免毒液向心脏扩散。
考向01 判断三种血管
【例1】(2023·四川资阳·中考真题)a、b、c三图分别代表人体三种类型的血管,箭头代表血管内血液流动方向,下列描述错误的是( )
A.血流方向是a→c→b
B.血流最慢的血管是c,有利于物质交换
C.血管a为动脉,血流方向是从身体各处流回心脏
D.四肢的血管b中通常有瓣膜,能防止血液倒流
【答案】C
【解析】根据血流方向,可判断a由主干流向分支,表示动脉;b由分支流向主干,为静脉;c内红细胞单行通过,是毛细血管。故血流方向是a动脉→c毛细血管→b静脉,A正确。毛细血管的内径很小,只允许红细胞单行通过;管内血流速度最慢,管壁薄,便于血液与组织细胞充分进行物质交换,B正确。血管a为动脉,将血液从心脏输送到身体各部分,C错误。在人的四肢静脉内通常具有防止血液倒流的静脉瓣,D正确。
【变式1】(2023·湖南邵阳·中考真题)如图是人体三种类型血管内血流速度变化示意图,下列叙述正确的是( )
A. 血管I为动脉,内流动脉血
B. 血管Ⅱ内血流速度最慢,红细胞单行通过
C. 血管Ⅲ内都有瓣膜,可防止血液倒流
D. 受外伤,血管Ⅲ破裂出血,可按压近心端止血
【答案】B
【解析】A.Ⅰ是动脉血管,不一定内流动脉血,如肺动脉内流静脉血,A错误。
B.Ⅱ毛细血管管壁薄,血流速度慢,红细胞单行通过,B正确。
C.在我们人的四肢的静脉内表面通常具有防止血液倒流的静脉瓣,但不是所有静脉内都有瓣膜,C错误。
D.Ⅲ静脉是将全身的血液收集流入心脏的血管,静脉出血的特点:颜色暗红,血流较慢,在远心端止血,D错误。
故选B。
【变式2】(2022·成都·中考真题)医院进行抽血化验时,常在手臂上位置较浅的“青筋”处抽血(如图)。抽血的血管和抽出的血液分别是( )
A.动脉,动脉血B.动脉,静脉血
C.静脉,静脉血D.静脉,动脉血
【答案】C
【解析】大多动脉分布在身体较深的部位。静脉有的埋藏较深,有的埋藏较浅,在体表容易看到,管壁较薄、弹性小,管内流动的血液含氧较少、颜色暗红,呈“青色”,俗称“青筋”。因此,手臂上抽血的血管是静脉。手臂静脉内流动的血液是由手臂处的毛细血管汇聚而来,经过毛细血管处的营养物质和气体交换,血液变为含氧少、颜色暗红的静脉血。
【变式3】(2023·黑龙江龙东·中考真题)以下为人体三种血管图,便于血液与组织细胞充分进行物质交换的血管是( )
A.aB.bC.cD.都不是
【答案】C
【分析】血管类型和特点:
①动脉,管壁较厚、弹性大,血流速度快,主要是将血液从心脏输送到身体各部分。
②静脉,管壁较薄、弹性小,血流速度慢,主要是将血液从身体各部分送回到心脏。
③毛细血管,管壁最薄,只由一层扁平上皮细胞构成,管的内径十分小,只允许红细胞单行通过。血流速度最慢,是连通于最小的动脉和静脉,便于血液与组织细胞充分地进行物质交换。
【详解】血管是血液流经的管道,包括静脉血管、动脉血管和毛细血管。动脉的功能是把心脏的血液输送到全身各处,静脉的功能是把全身各处的血液送回心脏,毛细血管的功能是进行物质交换。题图中,a的静脉血管、b的动脉血管、c是毛细血管。可见,便于血液与组织细胞充分进行物质交换的血管是c。故C正确,ABD错误。
故选C。
【变式4】(2022·怀化·中考真题)下列血管内具有瓣膜的是( )
A.主动脉B.肺动脉C.四肢静脉D.毛细血管
【答案】C
【解析】A.在左心室和主动脉之间有动脉瓣,动脉里没有瓣膜,A不符合题意。
B.右心室和肺动脉之间有动脉瓣,动脉里没有瓣膜,B不符合题意。
C.在人的四肢的静脉内表面通常具有防止血液倒流的静脉瓣,C符合题意。
D.毛细血管中没有瓣膜,D不符合题意。
【变式5】(2023·四川眉山·中考真题)毛细血管是连通于最小的动脉与静脉之间的血管,其数量多、分布广泛,遍布全身各种组织中。下列相关叙述中错误的是( )
A. 毛细血管壁仅由一层扁平上皮细胞构成,有利于物质交换的进行
B. 毛细血管内血流速度最慢,有利于血液与细胞间充分进行物质交换
C. 血液流经肾脏内的毛细血管后,尿素等废物的含量明显减少
D. 饭后血液流经小肠的毛细血管后,营养成分含量维持相对稳定
【答案】D
【解析】A.毛细血管在体内数量很多,分布很广;其管壁最薄,只有一层扁平上皮细胞构成,有利于物质交换的进行,A正确。
B.毛细血管的内径十分小,只允许红细胞单行通过;管内血流速度最慢,有利于血液与细胞间充分进行物质交换,B正确。
C.绝大部分水、无机盐和尿素等废物以尿的形式通过泌尿系统排出。故血液流经肾脏内的毛细血管后,尿素等废物的含量明显减少,C正确。
D.小肠是消化食物和吸收营养物质的主要场所,饭后血液流经小肠的毛细血管后,营养成分含量明显增多,D错误。
故选D。
【变式6】(2022·盐城·中考真题)下图是人体某处血液流速变化示意图,图中I、II、Ⅲ分别代表人体内三种不同类型的血管。据图分析,下列说法正确的是( )
A.I内血液流速快,是静脉
B.II内血液流速最慢,是动脉
C.Ⅲ内血液流速较慢,是毛细血管
D.II内血液流速最慢,有利于物质交换
【答案】D
【解析】A、根据图中曲线可以看出, I内血液流速最快,是动脉,A说法错误。
B、 II内血液流速最慢,是毛细血管,只允许红细胞单行通过,B说法错误。
C、 Ⅲ内血液流速较慢,是静脉,C说法错误。
D、 II内血液流速最慢,属于毛细血管,管腔小,血流速度最慢,只允许红细胞单行通过,管壁最薄,只有一层上皮细胞构成,有利于物质交换,可见D说法正确。
考向02 探究实验--小鱼尾鳍内血液的流动
【例2】(2023·山东临沂·中考真题)下图为“观察小鱼尾鳍内血液的流动”实验时,显微镜下观察到的视野图像,①②③表示血管。请判断标号③所指的血管是( )
A. 小动脉B. 小静脉
C. 毛细血管D. 血流速度最快的血管
【答案】B
【解析】图中①是从主干流向分支的血管是动脉,②是红细胞单行通过的是毛细血管,是毛细血管,③是由分支流向主干的血管是静脉,B正确。
故选B。
【变式1】(2023·湖南衡阳·中考真题)下图是人体血管的图示,箭头为血流方向。请据图判断,表示毛细血管的是( )
A. B. C. D.
【答案】C
【解析】A.观图可知,从主干流向分支的血管是动脉,A错误。
B.观图可知,从分支流向主干的血管是静脉,B错误。
C.红细胞单行通过的是毛细血管,C正确。
D.观图可知,D项表示血管中血液流动,不能得出毛细血管,D错误。
故选C。
【变式2】(2022·临沂·中考真题)如图为“观察小鱼尾鳍内血液的流动”实验时,显微镜下观察到的物像,①②③表示血管。下列叙述错误的是( )
A.为了便于观察,应选取尾鳍色素少的活的小鱼
B.①是毛细血管,判断依据是红细胞单行通过
C.②是小动脉,判断依据是血液由主干血管流向分支血管
D.血管中的血流速度由快到慢依次是③①②
【答案】D
【解析】A.小鱼尾鳍内含色素,颜色深,视野较暗,因此观察小鱼尾鳍内的血液流动应该选择小鱼尾鳍含色素少,不符合题意。
B.毛细血管的特点是:管腔最细,只允许红细胞单行通过,①是毛细血管,判断依据是红细胞单行通过,不符合题意。
C.从较粗的主干流向较细的分支的血管是动脉,由图的血流方向可知:②是小动脉,不符合题意。
D.动脉是从主干流向分支的血管,血流速度最快;毛细血管只允许红细胞单行通过,血流速度最慢;静脉是从分支流向主干的血管,血流速度比较慢。三种血管中的血流速度由快到慢依次是动脉、静脉和毛细血管,应是②③①,符合题意。
【变式3】(2023·湖北十堰·中考真题)如图是三种血管的示意图,“→”表示血流方向,下列叙述错误的是( )
A.血液流动方向是甲→丙→乙
B.流回心脏的血液为静脉血
C.丙的内径很小,只允许红细胞单行通过
D.乙血管内有瓣膜,保证血液单向流动
【答案】B
【分析】血管分为动脉、静脉和毛细血管三种,血液从主干流向分支的血管是动脉,血液由分支流向主干的血管是静脉,红细胞单行通过的是毛细血管。其中毛细血管的特点是:管腔最细,只允许红细胞单行通过;管壁最薄,只由一层上皮细胞构成;血流速度最慢;这些特点都有利于血液与组织细胞间进行物质交换。甲由主干流向分支是动脉血管,乙由分支流向主干是静脉,丙红细胞单行通过是毛细血管。
【详解】A.血液在血管内的流动方向是:动脉→毛细血管→静脉,因此血液流动的方向是甲→丙→乙,A正确。
B.流回心脏的血管为静脉,肺静脉中流动脉血,B错误。
C.丙是毛细血管,内径很小,只允许红细胞单行通过,C正确。
D.乙是静脉血管,四肢静脉中存在有静脉瓣,保证血液只能由静脉流向心房,而不能倒流,D正确。
故选B。
【变式4】(2023·湖南怀化·中考真题)根据“观察小鱼尾鳍内血液的流动”实验及在显微镜下观察到的视野图像,请回答下列问题:
(1)用浸湿的棉絮将小鱼头部的鳃盖和躯干部包裹起来的理由:___________。
(2)为了便于观察,应选择尾鳍色素___________的活的小鱼。(填“少”或“多”)
(3)现有10×和40×两种物镜镜头,实验时应选择___________物镜镜头。
(4)判断图二中的②为毛细血管的依据是___________。
(5)实验结束后,如何处理小鱼?___________。
【答案】(1)维持小鱼正常呼吸
(2)少
(3)10×
(4)只允许红细胞单行通过
(5)放回小鱼适宜生活的环境中
【解析】题图中:①动脉:由干流流向支流,干流是动脉血管。②毛细血管:只允许红细胞单行通过。③静脉:由支流流向干流,干流是静脉血管。
(1)鱼用鳃呼吸,在实验过程中用浸湿的棉絮将小鱼头部的鳃盖和躯干部包裹起来是为了能维持小鱼正常呼吸。
(2)小鱼尾鳍的血管较细,需要用低倍显微镜观察,应该选择尾鳍色素少的小鱼,光透过性好,便于观察。
(3)本实验需要再低倍显微镜下观察尾鳍内血液流动,因此实验应选择10×的物镜镜头。
(4)②血管中只允许红细胞单行通过,因此②血管是毛细血管。
(5)实验结束后,应放回小鱼到适宜生活的环境中。
考点三 心脏的结构及工作原理
1、心脏的结构
(1)心室的壁比心房的壁厚,左心室的壁比右心室的厚。左心室壁最厚。
(2)房室瓣:
位置:心房与心室之间,左右各一个,能开闭的瓣膜,但只能朝向心室开放
作用:防止血液倒流。只能心房→ 心室。
动脉瓣:
位置:心室与动脉之间,能开闭的瓣膜,但只能朝动脉开放。
作用:防止血液倒流。只能心室→动脉。
上房下室,左右相反,
上下相通,左右相隔;
房连静,室连动,
左房肺静,右房上下静,
左室主动,右室肺动。
2、心脏工作原理
用一离体心脏,把下腔静脉扎住,往上腔静脉罐水,水从肺动脉流出。
往肺静脉罐水,水从主动脉流出。
往主动脉罐水,水从主动脉流出。
往肺动脉罐水,水从肺动脉流出。
考向01 心脏的结构
【例1】(2023·新疆·中考真题)如图是人体心脏结构模式图。下列叙述不合理的是( )
A. ②的腔壁比①的腔壁厚B. ②收缩,将血液泵至肺动脉
C. ③和④间的瓣膜可防止血液倒流D. ③和④内流的是静脉血
【答案】B
【解析】A.体循环输送血液路线最长,需要压力最大。左心室是体循环的起点,所以在心脏的四个腔中,壁最厚、收缩能力最强的是左心室。可见,②左心室的腔壁比①左心房的腔壁厚,A正确。
B.②左心室收缩,将血液泵至主动脉;④右心室收缩,将血液泵至肺动脉,B错误。
C.同侧心房和心室之间有朝向心室的房室瓣,房室瓣有防止血液倒流的作用,使血液只能由心房流向心室。可见,③右心房和④右心室间的瓣膜可防止血液倒流,C正确。
D.心脏左侧为左心房和左心室,左心房连肺静脉,左心室连主动脉,都流含氧丰富的动脉血;心脏右侧为右心房和右心室,右心房连上、下腔静脉,右心室连肺动脉,都流含氧较少的静脉血。可见,③右心房和④右心室内流的是静脉血,D正确。
故选B。
【变式1】(2023·山东泰安·中考真题)如图是哺乳动物心脏解剖图。下列叙述正确的一组是( )
①[I]动脉瓣可防止静脉血逆流回[b]左心室
②[II]房室瓣可防止动脉血逆流回[a]右心房
③[b]左心室壁最厚与将血液泵入[3]主动脉并运送至全身相适应
④扎紧[2]下腔静脉,向[1]上腔静脉注水,水从[4]肺动脉流出
A. ①②B. ③④C. ①④D. ②③
【答案】B
【解析】①图中Ⅰ位于主动脉和左心室之间,为动脉瓣,可防止动脉血逆流回b左心室,说法错误;
②Ⅱ位于右心房和右心室之间,为房室瓣,可防止静脉血逆流回a右心房,说法错误;
③心脏有四个腔,其中左心室收缩把血液输送到全身各处,距离最远,需要的动力最大,因此左心室壁最厚,故b左心室壁最厚与将血液泵入3主动脉并运送至全身相适应,说法正确;
④心脏注水过程中,扎紧下腔静脉,从上腔静脉灌水入心脏,水在心脏内流动的途径是:上腔静脉→右心房→右心室→肺动脉→流出,故扎紧2下腔静脉,向1上腔静脉注水,水从4肺动脉流出,说法正确;
因此ACD错误,B正确。
故选B。
【变式2】(2023·四川广安·中考真题)下图为某同学学习“人体内的物质运输”后整理的部分笔记,其中错误的一处是( )
A. ①B. ②C. ③D. ④
【答案】A
【解析】A.①是右心房,左心室壁最厚,输送血液路线最长,压力最大,A错误。
B.②是毛细血管,管壁只由一层上皮细胞构成,血流速度慢,利于物质交换,B正确。
C.③是房室瓣,位于心房和心室之间,朝向心室开,使血液只能从心房流向心室,而不能倒流,C正确。
D.④是动脉,管腔小,管壁厚,弹性大,D正确。
故选A。
【变式3】(2023·云南·中考真题)下图表示人体心脏结构示意图,其中左心室是( )
A. aB. bC. cD. d
【答案】D
【解析】A.a是右心房,与上下腔静脉相通,内流静脉血,故A不符合题意。
B.b右心室,与肺动脉相连,内流静脉血,故B不符合题意。
C.c左心房,与肺静脉相连,内流动脉血,故C不符合题意。
D.d左心室,与主动脉相连,内流动脉血,并且左心壁最厚,因为左心室内的血液要输送到全身处各,需要较大的动力,故D符合题意。
故选D。
【变式4】(2023·湖南怀化·中考真题)输送血液的泵一心脏。如图所示,有关叙述正确的是( )
A. ①为主动脉,内流静脉血B. ④⑤之间具有防止血液倒流的瓣膜
C. ⑥是右心室,其壁最厚D. ⑦为右心房,是肺循环的起点
【答案】B
【解析】A.由分析可知:①为主动脉,内流动脉血,A错误。
B.④左心房、⑤左心室之间有防止血液倒流的瓣膜——房室瓣,B正确。
C.心房收缩是将血液送入到心室,输送血液的距离很短,因此心房壁较厚,⑥右心室的收缩把血液输送到肺,路线短,⑤左心室的收缩把血液输送到全身,运送血液的路线更长,因此左心室壁最厚,C错误。
D.肺循环的路线是:⑥右心室→肺动脉→肺部毛细血→肺静脉→④左心房,D错误。
故选B。
【变式5】(2023·黑龙江绥化·中考真题)人体心脏的四个腔分别有血管与它相通。与右心室相通的血管是( )
A.下腔静脉B.上腔静脉C.肺动脉D.肺静脉
【答案】C
【分析】心脏为人体的血液循环提供动力,心脏主要由心肌组成,心脏壁主要由肌肉组织构成。心脏有四个腔,左心房、左心室、右心房、右心室。
【详解】心脏有四个腔,左心房、左心室、右心房、右心室。心脏的四个腔分别与不同的血管相连。左心房连通肺静脉、左心室连通主动脉、右心房连通上下腔静脉、右心室连通肺动脉。故C符合题意,ABD不符合题意。
故选C。
考向02 心脏工作原理
【例2】(2023·山东滨州·中考真题)心房和心室之间、心室和动脉之间都有防止血液倒流的瓣膜,保证血液只能向一个方向流动。下列相关描述正确的是( )
A. 心房收缩、心室舒张时,房室瓣关闭动脉瓣打开
B. 心室收缩、心房舒张时,房室瓣打开动脉瓣关闭
C. 心房和心室同时舒张时,房室瓣打开动脉瓣关闭
D. 心房和心室同时舒张时,房室瓣关闭动脉瓣打开
【答案】C
【解析】A.心房收缩、心室舒张时,心房内的血液流向心室,这时房室瓣打开,动脉瓣关闭,故A错误。
B.心室收缩、心房舒张时,心室内的血液压向动脉,此时房室瓣关闭,动脉瓣打开,这样保证血液不会倒流到心房,故B错误。
CD.心房和心室都舒张,房室瓣打开,动脉瓣关闭,血液由静脉进入心房,由心房进入心室,故C正确,D错误。
故选C。
【变式1】(2022·山东聊城·中考真题)血液循环的动力来自心脏。图是心脏的结构示意图,有关叙述错误的是( )
A.D是左心室,其壁最厚,内流动脉血
B.当B、D收缩时,B与2、D与1之间瓣膜张开
C.静脉注射青霉素后,最先应在C中发现该药物
D.A与B之间,C与D之间具有防止血液倒流的瓣膜
【答案】C
【解析】分析图可知:A右心房、B右心室、C左心房、D左心室。1主动脉、2肺动脉、3肺静脉、4上腔静脉、5下腔静脉,据此答题。
A.D左心室的壁最厚,这是与左心室收缩把血液输送到全身、输送血液的距离最长相适应的;左心室流动脉血,A正确。
B.心脏工作原理:①左右心房收缩,分别将血液压至左心室和右心室,此时,房室瓣打开,动脉瓣关闭;②左右心室收缩,分别将血液泵至主动脉和肺动脉,此时,房室瓣关闭,动脉瓣打开;③全心舒张,血液经静脉被吸进心房,此时,房室瓣打开,动脉瓣打开。因此,当B、D收缩时,B与2、D与1之间瓣膜张开,B正确。
C.静脉注射青霉素后,药物到达病部位置经过的途径是:静脉→上下腔静脉→右心房→右心室→肺动脉→肺部毛细血管→肺静脉→左心房→左心室→主动脉→各级动脉→病变部位,药物最先到达A右心房,C错误。
D.在左心房和左心室之间,右心房和右心室之间有房室瓣,心室和动脉之间有动脉瓣,作用是防止血液倒流,保证血液只能由心房流向心室,心室流向动脉,而不能倒流,D正确。
故选C。
【变式2】(2022·海南·中考真题)下图是心脏工作示意图,下列分析错误的是( )
A.甲图中,心房收缩,心室舒张,血液由心房流向心室
B.乙图中,心室收缩,心房舒张,血液由心室流向动脉
C.丙图中,心房心室均收缩,血液充满四个心腔
D.心脏工作过程中,心脏内的瓣膜总是交替开闭的
【答案】C
【解析】心脏跳动一次,就是心脏收缩和舒张各一次。心脏每次跳动的过程是先两个心房收缩,此时两个心室舒张,房室瓣处开放状态,而动脉瓣处于关闭状态;接着两个心房舒张两个心室收缩,心脏房室瓣处于关闭状态,而动脉瓣处于开放状态;然后两个心房和两个心室舒张,心脏房室瓣处于开放状态,而动脉瓣处于关闭状态。心脏就是这样周而复始的跳动着。
图甲表示左、右心房收缩,左、右心室舒张,血液被压入心室。图乙表示左、右心室收缩,分别将血液压入主动脉和肺动脉;左、右心房同时舒张,血液流回心房。图丙表示心房、心室均舒张,血液流回左、右心房。因此C符合题意。
故选C。
考点四 血液循环
1、血液循环的途径
右心房 左心房
右心室 左心室
体
2、体循环和肺循环的对比
3、血液循环过程中物质交换情况
描述某物质运输路径
1、阑尾炎,在手臂静脉输液,写出药液到达患处的的途径:
手臂静脉→上腔静脉→右心房→右心室→肺动脉→肺部毛细血管→肺静脉→左心房→左心室→主动脉→各级动脉→阑尾处毛细血管
2、消化道中的葡萄糖若要被头部的组织细胞所利用,其运输途径:
消化道中的葡萄糖→小肠处毛细血管→肝脏→下腔静脉→右心房→右心室→肺动脉→肺部毛细血管→肺静脉→左心房→左心室→主动脉→各级动脉→脑部毛细血管
下肢骨骼肌运动产生的二氧化碳被运出体外的途径:
二氧化碳→骨骼肌处毛细血管→下腔静脉→右心房→右心室→肺动脉→肺部毛细血管→肺泡→体外
心肌细胞所需要的营养运输路径:
营养物质→小肠处毛细血管→肝脏→下腔静脉→右心房→右心室→肺动脉→肺部毛细血管→肺静脉→左心房→左心室→主动脉→冠状动脉→心脏内的毛细血管→冠状静脉脉→右心房
5、人体注射或口服药物及吸收营养物质总是先经过体循环进入心脏的右心房,继而进入右心室;然后经过肺循环到达左心房;再经过体循环到达身体相应部分的毛细血管网。
6、药物和营养物质到达某器官(除肺部外)之前,经过心脏两次,经过肺一次。经过心脏各腔的顺序是:右心房→右心室→左心房→左心室。
考向01 区分体循环与肺循环
【例1】(2023·四川成都·中考真题)血液循环为人体各个组织细胞不断运来营养物质和氧,运走二氧化碳等废物。如图是人体血液循环示意图,其中甲~丁代表心脏的四个腔,①-④代表血管。下列叙述错误的是( )
A. 心脏的四个腔中,心肌最发达的是丁
B. 在心脏内血液由甲流到丙、由乙流到丁
C. 血管②中是静脉血,血管③中是动脉血
D. 小肠吸收的水分运输到心脏时,首先进入甲
【答案】C
【解析】A.心脏是血液循环的动力器官,主要由心肌构成,心脏的四个腔中,心肌最发达的是丁左心室,将血液输送到全身各处,行程较长,需要较大的压力,故A正确。
B.血液在心脏和全部血管所组成的管道系统中的循环流动叫做血液循环,根据循环途径的不同,血液循环分为体循环和肺循环两部分。
分析可知,在心脏内血液由甲右心房流到丙右心室、由乙左心房流到丁左心室,故B正确。
C.通过B项分析可知,血管②肺静脉中是动脉血,血管③上下腔静脉中是静脉血,故C错误。
D.小肠吸收的水分通过下腔静脉,运输到心脏时,首先进入甲右心房,故D正确。
故选C。
【变式1】(2023·四川内江·中考真题)(黄帝内经》谈到“心主身之血脉,脉者,血之府也,经脉流行不止,环周不休。”下图是人体血液循环途径示意图,其中①、②、③、④表示与心脏直接相连的血管,甲、乙表示不同部位的毛细血管网。下列有关说法错误的是( )
A. 图中包括体循环和肺循环,体循环的起点是在左心室
B. 图中②④为动脉,其中②内流动的是静脉血
C. 心房和心室之间、心室和动脉之间都有防止血液倒流的瓣膜
D. 若图中毛细血管网乙位于小肠处,则④中营养物质高于③
【答案】D
【解析】A.图中包括体循环和肺循环,体循环的起点是在左心室,A正确。
B.②是肺动脉、④是主动脉,其中②肺动脉内流动的是静脉血,B正确。
C. 心房和心室之间、心室和动脉之间都有防止血液倒流的瓣膜,作用是防止血液倒流,C正确。
D.若图中毛细血管网乙位于小肠处,则③中营养物质高于④,D错误
故选D。
【变式2】(2023·黑龙江龙东·中考真题)遇到雾霾天气时,空气中的灰尘小颗粒,最先在心脏的哪个腔被发现( )
A.⑦B.⑤C.⑥D.③
【答案】D
【分析】图中:①主动脉,②肺动脉,③左心房,④房室瓣,⑤左心室,⑥右心房,⑦右心室。
【详解】肺是呼吸系统的主要器官,空气中的及小的灰尘颗粒进入肺后,由肺泡扩散到血液里,途径是:肺部毛细血管→肺静脉→左心房→左心室→主动脉→各级动脉→组织细胞周围的毛细血管网。可见,这些小颗粒会最先在心脏的③左心房被发现。故D正确,ABC错误。
故选D。
【变式3】(2022·自贡·中考真题)胃炎患者经输液治疗后,病情可得到好转。药液从手臂上的“青筋”处出发,流到胃部经历的循环路径依次为( )
A.肺循环→体循环→体循环B.肺循环→体循环→肺循环
C.体循环→肺循环→肺循环D.体循环→肺循环→体循环
【答案】D
【解析】药液从手臂上的“青筋”处出发,流到胃部经历的循环路径为:经上腔静脉→右心房→右心室→肺动脉→肺部毛细血管→肺静脉→左心房→左心室→主动脉→各级动脉动脉→胃部的毛细血管→胃,所以药液从手臂上的“青筋”处出发,流到胃部经历的循环路径依次为:体循环→肺循环→体循环,D符合题意。
故选D。
考向02 血液循环过程中物质变化
【例2】(2023·福建·中考真题)下图①、③表示人体血管,②表示某器官,箭头代表血液流动的方向。下列叙述正确的是( )
A.若②为皮肤,③中葡萄糖比①中多
B.若②为脑,③中含氧量比①中多
C.若②为胃,③中二氧化碳比①中多
D.若②为肾脏,③中尿素比①中多
【答案】C
【分析】血液流经各器官后,血液中各种成分的一般变化是:
(1)当血液流过肾脏后尿素减少,流过其他各器官后,尿素等废物增加。
(2)当血液流过肺后(肺循环)二氧化碳减少,氧气增加,流过其他各器官后,二氧化碳增加,氧气减少。
(3)当血液流过小肠后营养物质增加,流过其他各器官后,营养物质减少。
【详解】ABC.组组织细胞进行生理活动要消耗葡萄糖等营养物质和氧气,产生尿素等代谢废物和二氧化碳。因此,血液流经组织细胞后,血液内的葡萄糖等营养物质、氧气都会相应减少,而尿素等代谢废物、二氧化碳会增多。可见,若②为皮肤,③中葡萄糖比①中少;若②为脑,③中含氧量比①中少;若②为胃,③中二氧化碳比①中多,AB错误、C正确。
D.血液流经肾脏时,经过肾小球的过滤作用和肾小管的重吸收作用,一部分尿素随尿液排出,因此血液流经肾脏后尿素明显减少。可见,若②为肾脏,③中尿素比①中少,D错误。
故选C。
【变式1】(2023·陕西·真题)下列关于人体内血管和血液的叙述,正确的是( )
A. 动脉内一定流动着动脉血B. 静脉内一定流动着静脉血
C. 动脉血的氧含量比静脉血高D. 静脉血的二氧化碳含量比动脉血低
【答案】C
【解析】A.动脉内不一定流动着动脉血,如肺动脉内流静脉血,A错误。
B.静脉内不一定流动着静脉血,如肺静脉内流动脉血,B错误。
CD.动脉血含氧气较多,含二氧化碳较少,静脉血含氧气较少,含二氧化碳较多。动脉血的氧含量比静脉血高,静脉血的二氧化碳含量比动脉血高,C正确,D错误。
故选C。
【变式2】(2022·邵阳·中考真题)如图为人体内血液流经某部位的示意图,a、b表示相关血管,“→”表示血流方向。根据图示分析,以下推断正确的是( )
A.若a为动脉,则b一定是静脉
B.若X为胃,则b内氧气含量会降低
C.若X为肾脏,则b内尿素含量会上升
D.若a为上腔静脉,则X为左心房
【答案】B
【解析】A、肾小球的一端连着入球小动脉,另一端是出球小动脉,入球小动脉、肾小球、出球小动脉里流的都是动脉血。A不符合题意。
B、人体内血液流经胃时在组织细胞处消耗氧,产生二氧化碳,因此若X为胃,则b内氧气含量会降低,B符合题意。
C、肾脏的功能是形成尿液,血液流经肾脏后,尿素随尿液一起排出,因此若X为肾脏,则b内尿素含量会下降,C不符合题意。
D、若a为上腔静脉,则X为右心房,D不符合题意。
【变式3】(2023·山东滨州·中考真题)如图表示人体某部位血管及血流方向,相关叙述正确的是( )
A. 若C内流动脉血,则B一定是肺部毛细血管
B. 若B为大脑内毛细血管,则A内二氧化碳含量高于C处
C. 若B为小肠内毛细血管,则C内血液含丰富的养料和氧气
D. 若B处被毒蛇咬伤,则应捆扎C处,避免蛇毒扩散到全身
【答案】D
【解析】A.若C内流动脉血,则B可能是肾小球,A错误。
B.若B为大脑内毛细血管,则A内为动脉血,C内为静脉血,A内二氧化碳含量低于C处,B错误。
C.小肠是吸收营养物质的主要器官,若B为小肠内毛细血管,则C内血液含丰富的养料,但是C内为静脉血,氧气含量低,C错误。
D.若B处被毒蛇咬伤,根据血液流动的方向(A→B→C→心脏),则应捆扎C处,避免蛇毒扩散到全身,D正确。
故选D。
考点五 输血和血型
1、输血和血型
(1)血量
成年人的血量占体重的 7%~8% ,一个健康人一次失血超过血液总量的 30% ,会有生命危险。
(2)血型
ABO血型系统可分为 A型、B型、AB型和O型 。
(3)输血的原则
应以输入 同型血 为原则。
(4)异型血输血
会出现 红细胞 凝集现象。
2、输血关系表
O 型血:万能输血者; AB 型血:万能受血者。
3、成分输血--缺什么补什么
(1)大面积烧伤患者:输入 血浆 ,因为烧伤时主要丢失的是血液中的水分和组织液等。
(2)严重贫血患者:只输入浓缩 红细胞 悬液,因为他们体内的红细胞过少或血红蛋白含量过低。
(3)出血性疾病患者:只输入浓缩的 血小板 悬液,以促进止血。
考向01 输血和血型
【例1】(2023·云南·中考真题)一位A型血患者因大量失血被送往医院急救,医院应给他输入的血液是( )
A. A型血B. B型血C. AB型血D. 以上血型均可
【答案】A
【解析】输血时应该以输同型血为原则。一位A型血患者因大量失血被送往医院急救,医院应给他输入的血液是A型血,A正确。
故选A。
【变式1】(2023·湖南常德·中考)人体内的物质运输离不开血液。下列有关血液和血型的说法正确的是( )
A.B型血患者失血过多,可输入大量O型血
B.O型血的血清中无凝集素
C.输血时应以输同型血为原则
D.血液由红细胞和血浆组成
【答案】C
【分析】血液由血浆和血细胞组成,血细胞由红细胞、白细胞、血小板组成。血液的功能:①运输功能;②防御和保护功能。
【详解】AC.输血以输同型血为原则。例如:正常情况下A型人输A型血,B型血的人输B型血。但在紧急情况下,如果实在没有同型血,AB血型的人可以接受任何血型,但输的时候要慢而少,O型血可以输给任何血型的人,但O型血的人只能接受O型血,B型血患者,可输入少量O型血,A错误,C正确。
B.O型血的红细胞膜上无A和B两凝集原,血清中却有抗A和抗B两种凝集素,B错误。
D.血液由血浆和血细胞组成,血细胞由红细胞、白细胞、血小板组成,D错误。
故选C。
【变式2】(2023·湖南益阳·中考)每年6月14日是世界献血日。关于献血与输血的叙述错误的是( )
A. 献血时应从静脉血管采血B. 严重贫血的人应输入血小板治疗
C. 异型输血容易导致红细胞凝集D. 健康成人每次献血200-300毫升不影响健康
【答案】B
【解析】A.献血时应从静脉血管采血。因为静脉的管壁较薄、弹性小,血流速度慢,A正确。
B.血液中红细胞数量过少或红细胞中血红蛋白的含量过少称为贫血。因此严重贫血的人应输入红细胞治疗,B错误。
C.输血时,如果受血者和献血者的血型不合,输血后受血者的红细胞会凝集成团,阻碍血液循环,而给受血者带来严重的后果,甚至死亡。因此,安全输血非常重要,安全输血以输同型血为原则,C正确。
D.一个健康的成年人每次献血200~300mL不会影响身体健康,而且还有利于提高自身造血器官的造血功能,D正确。
故选B。
【变式3】(2023·广东·中考)如图为某志愿者的电子献血证(部分),下列叙述正确的是( )
A. 该血样可输给A型血患者B. 全血中含有血细胞和血浆
C. 献血时针头插入的是动脉D. 针眼处起凝血作用的是白细胞
【答案】B
【解析】A.输血需遵循输同型血原则,否则会引起红细胞凝集成团阻碍血液循环而引起生命危险。依据电子献血证可知,该献血者为AB型血,可输给AB型血患者,A错误。
B.献全血是指抽取献血者体内血液的全部成分,即包括血细胞和血浆,B正确。
C.献血时针头插入的是静脉,不是动脉,C错误。
D.针眼处起凝血作用的是血小板,白细胞的作用是吞噬病菌,起防御和保护作用,D错误。
故选B。
【变式4】(2023·云南·中考真题)一位A型血患者因大量失血被送往医院急救,医院应给他输入的血液是( )
A. A型血B. B型血C. AB型血D. 以上血型均可
【答案】A
【解析】输血时应该以输同型血为原则。一位A型血患者因大量失血被送往医院急救,医院应给他输入的血液是A型血,A正确。
故选A。
【变式5】(2023·湖南怀化·中考真题)17世纪时,医生为抢救大出血的病人,曾尝试将动物的血输入病人的血管中,但是都没有成功。后来,又尝试给病人输人血,结果多数病人输血后却产生严重的反应甚至死亡,有的病人输入了别人的血液后“起死回生”了。这是因为大量输血时应遵循的原则是( )
A. 输新鲜血B. 成分输血C. 输异型血D. 输同型血
【答案】D
【解析】输血以输同型血为原则。例如:正常情况下A型人输A型血,B型血的人输B型血.但在紧急情况下,如果实在没有同型血,AB血型的人可以接受任何血型,但输的时候要慢而,O型血可以输给任何血型的人,但O型血的人只能接受O型血,所以输血的原则首选的是输同型血。
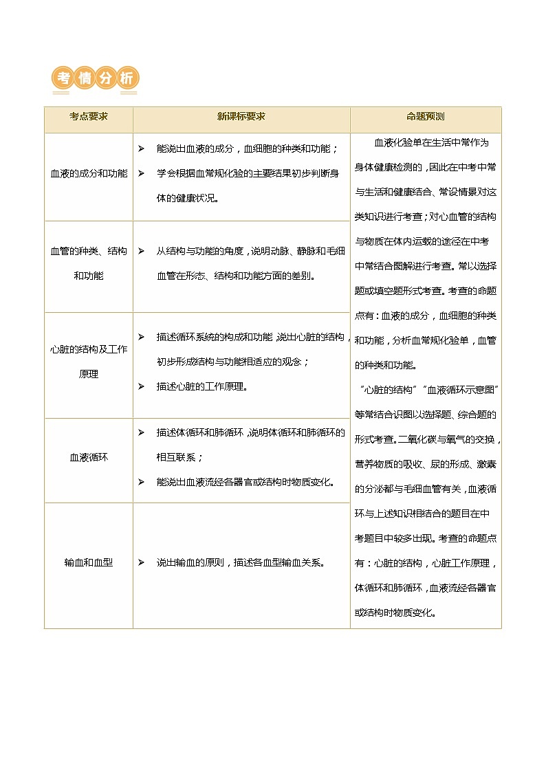
故选D。考点要求
新课标要求
命题预测
血液的成分和功能
能说出血液的成分,血细胞的种类和功能;
学会根据血常规化验的主要结果初步判断身体的健康状况。
血液化验单在生活中常作为身体健康检测的,因此在中考中常与生活和健康结合、常设情景对这类知识进行考查;对心血管的结构与物质在体内运载的途径在中考中常结合图解进行考查。常以选择题或填空题形式考查。考查的命题点有:血液的成分,血细胞的种类和功能,分析血常规化验单,血管的种类和功能。
“心脏的结构”“血液循环示意图”等常结合识图以选择题、综合题的形式考查。二氧化碳与氧气的交换,营养物质的吸收、尿的形成、激素的分泌都与毛细血管有关,血液循环与上述知识相结合的题目在中考题目中较多出现。考查的命题点有:心脏的结构,心脏工作原理,
体循环和肺循环,血液流经各器官或结构时物质变化。
血管的种类、结构和功能
从结构与功能的角度,说明动脉、静脉和毛细血管在形态、结构和功能方面的差别。
心脏的结构及工作原理
描述循环系统的构成和功能,说出心脏的结构,初步形成结构与功能相适应的观念;
描述心脏的工作原理。
血液循环
描述体循环和肺循环,说明体循环和肺循环的相互联系;
能说出血液流经各器官或结构时物质变化。
输血和血型
说出输血的原则,描述各血型输血关系。
数量
细胞核
形状
功能
红细胞
最多
成熟的红细胞没有 细胞核
两面凹的圆盘状
运输氧
过少: 贫血
白细胞
较少(体积大)
有
易变形
防御保护
过多:有 炎症
血小板
最少
无
形状不规则
进止血、加速凝血
过少:血流不止
过多:血栓
性别
检查项目
检查结果
正常值
甲
女
红细胞计数
3.0×1012个/L
3.5×1012~5.0×1012个/L
乙
女
白细胞计数
15×109个/L
4.0×109~10.0×109个/L
丙
女
血小板计数
0.5×1011个/L
1.0×1011~3.0×1011个/L
丁
女
血红蛋白
90g/L
110~150g/L
姓名:肖阳性别:男
项目
测定值
参考值
RBC(红细胞)
3.56×1012个/L
(4.0~5.5)×1012个/L
WBC(白细胞)
13×109个/L
(4.0~10)×109个/L
Hb(血红蛋白)
127g/L
120~160g/L
PLT(血小板)
1.4×1011个/L
(1~3)×1011个/L
种类
功能
判断依据
结构特点
动脉
把血液从 心脏 输送到身体各部分去的血管
血液由 主干流向分支
管壁 厚 ,弹性 大 ,管腔 小 ,血流速度 快
静脉
把血液从身体各部分送回 心脏 的血管
血液由 分支流向主干
管壁 薄 ,弹性 小 ,管腔 大 ,四肢静脉内有静脉瓣,血流速度 慢
毛细血管
连通最小动脉和最小静脉之间的血管
物质交换的场所
红细胞单行通过
多:数量 多 ,分布广
细:只允许 红细胞单行通过
薄:管壁极薄,由 一层上皮细胞 构成
慢:血流速度 最慢
项目
心房
收缩
舒张
舒张
心室
舒张
收缩
舒张
瓣膜
房室瓣 打开 ,动脉瓣 关闭
房室瓣 关闭 ,动脉瓣 打开
房室瓣 打开 ,动脉瓣 关闭
血流
由心房压至心室
由心室泵至动脉
由静脉流入心房再流入心室
体循环
肺循环
起点
左心室
右心室
终点
右心房
左心房
血液变化
动脉血变静脉血
静脉血变动脉血
功能
为组织细胞运来氧气和养料、把二氧化碳等废物运走。
与肺泡进行气体交换,获得氧气,把二氧化碳给肺泡。
联系
在心脏汇合成一条完整循环途径,承担物质运输的功能。
共同规律
心室→动脉→ 毛细血管→静脉→心房
血液流经部位
血液成分变化
血液性质变化
肺
氧气含量增多,二氧化碳含量减少
静脉血变为动脉血
组织细胞
氧气减少,二氧化碳增多,营养物质减少
动脉血变为静脉血
小肠
氧气含量减少,二氧化碳含量增多,营养物质含量增加
动脉血变为静脉血
肾小球
葡萄糖、无机盐和尿素含量减少
都是动脉血
肾小管
氧气含量减少,二氧化碳含量增多,尿素浓度减小
动脉血变为静脉血
肾脏(皮肤)
氧气含量减少,二氧化碳含量增多,无机盐和尿素含量减少
动脉血变为静脉血
内分泌腺
氧气含量减少,二氧化碳含量增多,相应腺体分泌的激素含量增多
动脉血变为静脉血
肝脏
从小肠流入肝脏的是静脉血,从肝脏流出的也是静脉血
心脏
左侧流入和流出的都是 动脉血 ,右侧流入和流出的都是 静脉血
某人的血型
A
B
AB
O
可接受的血型
A、O
B、O
AB、A、B、O
O
可输给的血型
A、AB
B、AB
AB
O、A、B、AB
相关试卷
这是一份专题15 健康地生活(讲义)-中考生物一轮复习讲练测(全国通用),文件包含专题15健康地生活讲义原卷版docx、专题15健康地生活讲义解析版docx等2份试卷配套教学资源,其中试卷共47页, 欢迎下载使用。
这是一份专题14 人体生命活动的调节(讲义)-中考生物一轮复习讲练测(全国通用),文件包含专题14人体生命活动的调节讲义原卷版docx、专题14人体生命活动的调节讲义解析版docx等2份试卷配套教学资源,其中试卷共40页, 欢迎下载使用。
这是一份专题12 人体内物质的运输(练习,5大考点)-中考生物一轮复习讲练测(全国通用),文件包含专题12人体内物质的运输练习原卷版docx、专题12人体内物质的运输练习解析版docx等2份试卷配套教学资源,其中试卷共44页, 欢迎下载使用。

