湖南省常德市津市市第一中学2023-2024学年高一下学期4月份生物月考试题(原卷版+解析版)
展开一、单项选择题(每小题2分,共40分)
1. 下列关于糖类和脂质的叙述,正确的是( )
A. 脂肪和性激素都属于生物体内的能源物质
B. 某些无机盐是组成磷脂和纤维素的重要成分
C. 性激素属于固醇类物质,由C、H、O三种元素构成
D. 糖原、淀粉、蔗糖彻底水解的产物都是葡萄糖
【答案】C
【解析】
【分析】乳糖是动物体内常见的二糖,蔗糖、麦芽糖是植物体内的二糖;蔗糖的水解产物是葡萄糖和果糖;脂肪中氧元素含量低,碳和氢元素比例较高,而糖类则相反,同质量的脂肪比淀粉在氧化分解时耗氧多。
【详解】A、性激素不属于生物体内的能源物质,A错误;
B、纤维素是有葡萄糖脱水缩合而成的,不含有无机盐,B错误;
C、性激素是脂质,是固醇类化合物,由C、H、O三种元素构成,C正确;
D、糖原、淀粉彻底水解的产物都是葡萄糖,而蔗糖水解后是葡萄糖和果糖,D错误。
故选C。
2. 下列关于细胞结构的叙述,正确的是
A. 中心体的有无可作为区别动植物细胞的依据
B. 生物膜中磷脂分子的磷酸基团具有疏水性
C. 细胞骨架是指由生物膜相连形成的网状支撑结构
D. 活细胞中线粒体可以定向运动到代谢旺盛的部位
【答案】D
【解析】
【分析】本题考查细胞结构相关知识,意在考查学生识记所列知识点。中心体存在于动物和某些低等植物细胞中,磷脂双分子层是构成细胞膜的基本骨架,一个磷脂分子头部含有磷酸基,磷酸基是亲水基团,尾部是烷羟基链,具有疏水性,细胞骨架是由蛋白质组成的网状结构,线粒体是有氧呼吸的主要场所,能为生命活动提供能量。
【详解】中心体存在于动物和某些低等植物细胞中,所以中心体的有无不可作为区别动植物细胞的依据,A错误。
磷脂双分子层是构成细胞膜的基本骨架,一个磷脂分子头部含有磷酸基,磷酸基是亲水基团,尾部是烷羟基链,具有疏水性,B错误。
细胞骨架是由蛋白质组成的网状结构,C错误。
线粒体能为生命活动提供能量,因此活细胞中的线粒体可以定向地运动到代谢比较旺盛的部位,D正确
【点睛】本题考查生物膜、基细胞骨架、细胞器的功能等知识,要求考生识记相关内容,学会进行归纳总结,再结合所学的知识做出准确的判断。
3. 下列关于细胞中能量代谢的叙述,错误的是
A. 分泌蛋白形成过程需要细胞中ATP水解供能
B. 细胞分解葡萄糖释放的能量大部分以热能散失
C. ATP合成所需的能量来自细胞代谢中的吸能反应
D. 硝化细菌可利用化学能将CO2和H2O合成糖类
【答案】C
【解析】
【分析】本题考查细胞呼吸、化能合成作用、以及分泌蛋白形成的相关知识,学生要明确动植物细胞中合成ATP的能量来源不同,动物细胞中来源于呼吸作用,即糖类等物质的氧化分解,植物细胞中来源于光合作用中光能和细胞呼吸中糖类等有机物中的化学能。
【详解】在分泌蛋白的合成、运输、加工和分泌过程中,需要大量的能量,该能量直接来自于ATP水解,A正确。
细胞呼吸过程中释放的能量大部分以热能形式散失,一部分转移到ATP中,供各种生命活动的需要,B正确。
动植物细胞中合成ATP的能量来源不同,动物细胞中来源于呼吸作用,即糖类等物质的氧化分解,植物细胞中来源于光合作用中光能和细胞呼吸中糖类等有机物中的化学能,C错误。
硝化细菌属于自养生物,可利用化学能将CO2和H2O合成糖类,D正确。
【点睛】本题意在考查学生的识记能力和判断能力,运用所学知识综合分析问题和解决问题的能力,学生掌握其知识点可准确做答。
4. 非洲猪瘟是由非洲猪瘟病毒(ASFV)感染引起的一种急性、热性、高度接触性传染病。该病不是人畜共患病,但猪感染后,发病率和死亡率可高达100%。下列关于非洲猪瘟病毒的叙述正确的是( )
A. ASFV属于生物,可以同时感染动物细胞和植物细胞
B. 在人工配制的培养基上能培养非洲猪瘟病毒,灭活后可制备疫苗
C. 非洲猪瘟病毒寄生宿主的活细胞中导致细胞衰老
D. 健康猪可通过接触或采食被病毒污染的物品、饲料、饮水感染
【答案】D
【解析】
【分析】病毒是一类没有细胞结构的特殊生物,只有蛋白质外壳和内部的遗传物质构成,不能独立的生活和繁殖,只有寄生在其他生物的活细胞内才能生活和繁殖,一旦离开了活细胞,病毒就无法进行生命活动。
【详解】A、病毒为专性寄生,非洲猪瘟病毒可以感染动物细胞,不可以感染植物细胞,A错误;
B、病毒没有细胞结构,不能独立代谢,必须寄生在活细胞中,故不能用培养基直接培养,B错误;
C、非洲猪瘟病毒寄生在宿主的活细胞中可导致宿主细胞坏死,C错误;
D、非洲猪瘟是由非洲猪瘟病毒(ASFV)感染引起的一种急性、热性、高度接触性传染病,健康猪可通过接触或采食被病毒污染的物品、饲料、饮水感染,D正确。
故选D。
5. 人体在饥饿时,肠腔的葡萄糖通过SGLT1载体蛋白逆浓度梯度进入小肠上皮细胞;进食后,由于葡萄糖浓度升高,小肠上皮细胞通过 GLUT2载体蛋白顺浓度梯度吸收葡萄糖,速率比通过SGLT1快数倍。下列有关叙述错误的是( )
A. 人体成熟红细胞膜上无 SGLT1载体蛋白
B. 上述两种吸收葡萄糖的方式都需要消耗ATP
C. 上述两种吸收葡萄糖的方式都可以体现细胞膜的选择透过性
D. 两种载体蛋白的合成、加工与核糖体、内质网、高尔基体有关
【答案】B
【解析】
【分析】本题以信息给予的形式考查物质跨膜运输的相关知识,旨在考查考生的信息获取能力与知识的综合运用能力,明确物质跨膜运输的特点是解题关键。
【详解】人体成熟红细胞吸收葡萄糖是协助扩散,而SGLT1载体是主动运输葡萄糖的载体,故人体成熟红细胞膜上无 SGLT1载体蛋白,A正确;由题干信息可知,小肠上皮细胞吸收葡萄糖是顺浓度梯度,属于协助扩散,不消耗ATP,B错误;上述两种运输方式都需要载体蛋白协助,可体现细胞膜的选择透过性,C正确;两种载体蛋白均分布在细胞膜上,故两种载体蛋白的合成、加工与核糖体、内质网、高尔基体有关,D正确。
【点睛】解答本题的关键是根据题干信息判断出两种葡萄糖的吸收方式分别是主动运输与协助扩散,进而根据选项分析作答。
6. 下列与细胞相关的叙述中正确的是( )
A. 蓝藻和黑藻含有的光合色素相同,都能进行光合作用
B. 动物细胞没有原生质层,因此不能发生渗透作用
C. 构成细胞膜的磷脂分子和大多数蛋白质是可以运动的
D. 衰老细胞的体积及细胞核体积都比正常细胞的小
【答案】C
【解析】
【分析】1、蓝藻的光合色素是叶绿素和藻蓝素,绿藻的光合色素是叶绿素和类胡萝卜素。
2、细胞衰老的特征:(1)水少:细胞内水分减少,结果使细胞萎缩,体积变小,细胞新陈代谢速率减慢;(2)酶低:细胞内多种酶的活性降低;(3)色累:细胞内的色素会随着细胞衰老而逐渐累积,它们会妨碍细胞内物质的交流和传递,影响细胞正常的生理功能;(4)核大:细胞内呼吸速度减慢,细胞核的体积增大,核膜内折,染色质收缩,染色加深;(5)透变:细胞膜通透性功能改变,物质运输功能降低。
【详解】A、蓝藻是原核生物,虽然无叶绿体,但是有叶绿素和藻蓝素,可以进行光合作用,黑藻是真核生物,有叶绿体含有叶绿素和类胡萝卜素,可光合作用,二者含有的光合色素不完全相同,A错误;
B、动物细胞也能发生渗透作用,在高渗溶液中会渗透失水皱缩,在低渗溶液中会渗透吸水膨胀,B错误;
C、构成细胞膜的磷脂分子和大多数蛋白质是可以运动的,体现细胞膜具有一定流动性,C正确;
D、细胞内水分减少,结果使细胞萎缩,体积变小,但细胞核变大,D错误。
故选C。
7. 下列关于酶与ATP的叙述,正确的是( )
A. 有氧呼吸和无氧呼吸的每一过程中都有ATP的生成
B. 酶的空间结构一旦被破坏其生物活性就会失去
C. 只有代谢旺盛的细胞才能进行ADP与ATP的相互转化
D. 酶既能降低化学反应的活化能又能提供化学反应所需的能量
【答案】B
【解析】
【详解】A.无氧呼吸的第二阶段不释放能量,不产生ATP;A错误。
B.酶的活性与其空间结构息息相关,空间结构破坏,酶活性受到影响;B正确。
C.细胞只要进行生命活动,就需要能量,需要ATP和ADP的相互转化;C错误。
D.酶只能降低活化能,不提供能量;D错误。
考点:本题考查细胞呼吸过程、酶、ATP与ADP的转化等相关知识,意在考查学生能理解所学知识的要点,把握知识间的内在联系,形成知识网络结构的能力。
8. 取生理状态相同的某种植物新鲜叶片若干,去除主脉后剪成大小相同的小块,随机均分成三等份,分别放入三种浓度的蔗糖溶液(甲、乙、丙)中,一定时间后测得甲的浓度变小,乙的浓度不变,丙的浓度变大。假设蔗糖分子不进出细胞,下列说法正确的是( )
A. 实验前,三种蔗糖溶液浓度大小关系是丙>乙>甲
B. 乙浓度不变是因为细胞内蔗糖浓度与乙的浓度相等
C. 甲、丙浓度变化是水在细胞与蔗糖溶液间移动引起的
D. 实验中,细胞与蔗糖溶液间的水分移动都必须依赖通道蛋白
【答案】C
【解析】
【分析】分析题意可知:将生理状态相同的某种植物新鲜叶片剪成大小相同的小块,随机分成三等份,之后分别放入三种浓度的蔗糖溶液(甲、乙、丙)中,一定时间后得甲的浓度变小,乙的浓度不变,丙的浓度变大,说明甲溶液吸水,即甲浓度>细胞液浓度,乙的浓度不变说明乙浓度=细胞液浓度,丙的浓度变大,丙溶液失水,则丙浓度<细胞液浓度,据此答题。
【详解】A、根据试题分析,生理状态相同的叶片的细胞液浓度是相同的,甲浓度>细胞液浓度,乙浓度=细胞液浓度,丙浓度<细胞液浓度,则实验前甲的浓度>乙的浓度>丙的浓度,A错误;
B、乙的浓度不变是因为细胞内细胞液浓度与乙的浓度相等,B错误;
C、甲、丙的浓度变化是有渗透作用引起的,是由水分在细胞与蔗糖溶液间移动引起的,C正确;
D、水分移动属于自由扩散,D错误。
故选C。
9. 下列分析正确的是( )
A. 该图为光学高倍显微镜下所观察到的植物细胞结构图
B. 外界溶液浓度大于③内液体浓度时,可能发生质壁分离现象
C. 该细胞中能产生ATP的部位是⑤、⑥、⑨和⑩
D. 该细胞可能取自茎尖分生区或根尖成熟区
【答案】B
【解析】
【分析】据图分析,图中①是细胞壁,②是细胞膜,③是液泡,④是细胞核,⑤是叶绿体,⑥是内质网,⑦是核糖体,⑧是高尔基体,⑨是线粒体,⑩是细胞质基质。
【详解】该图属于高等植物细胞的亚显微结构示意图,需要在电子显微镜下才能观察到,A错误;③是液泡,含有细胞液,当外界溶液浓度大于细胞液时,细胞失水发生质壁分离现象,B正确;该细胞可以产生ATP的场所有⑩细胞质基质、⑨线粒体和⑤叶绿体,而⑥内质网消耗ATP,C错误;茎尖分生区的细胞不含叶绿体和大液泡,根尖成熟区的细胞不含叶绿体,D错误。
【点睛】解答本题的关键是准确判断图中各个数字代表的细胞结构的名称,进而结合各个结构的功能和题干要求分析答题。
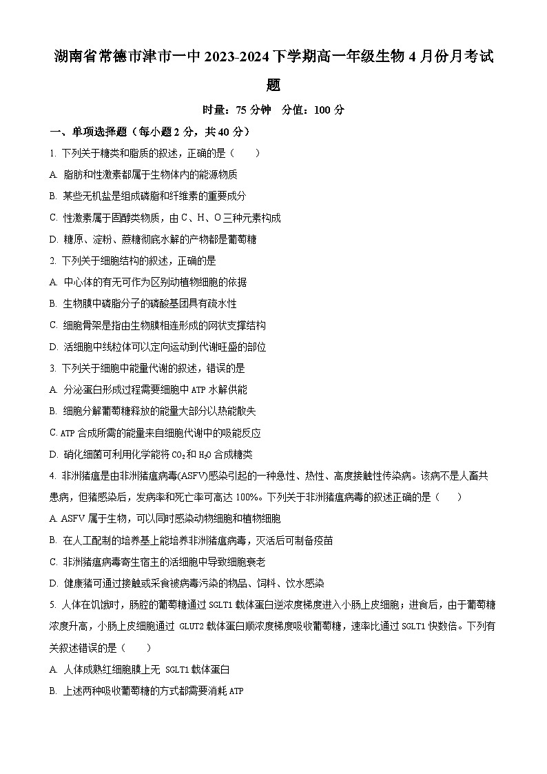
10. 在普通光镜下观察北苍术根尖细胞有丝分裂,观察到如图①~⑤的图象。对观察结果的分析,正确的是( )
A. 制作根尖临时装片的步骤依次是解离—染色—漂洗—制片
B. 在细胞①和②中DNA的数目和染色体数目均加倍
C. 观察染色体形态、数目最佳时期为细胞③所处时期
D. 联会后同源染色体的相互分离发生在细胞④中
【答案】C
【解析】
【分析】分析图可知:①处于分裂间期,②处于分裂前期,③处于分裂中期,④处于分裂后期,⑤处于分裂末期。
【详解】A、制作根尖临时装片的步骤依次是:取材—解离—漂洗—染色—制片,A错误;
B、①处于分裂间期,②处于分裂前期,分裂间期完成了DNA复制和有关蛋白质的合成,分裂前期核膜解体核仁消失,出现散乱的染色体,DNA的数目相同但染色体数目均为2n,未加倍,B错误;
C、③处于细胞分裂的中期,染色体数目清晰,排列在赤道板的中央,所以是观察染色体形态、数目最佳时期,C正确;
D、联会发生在减数分裂,根尖细胞只进行有丝分裂,D错误。
故选C。
【点睛】
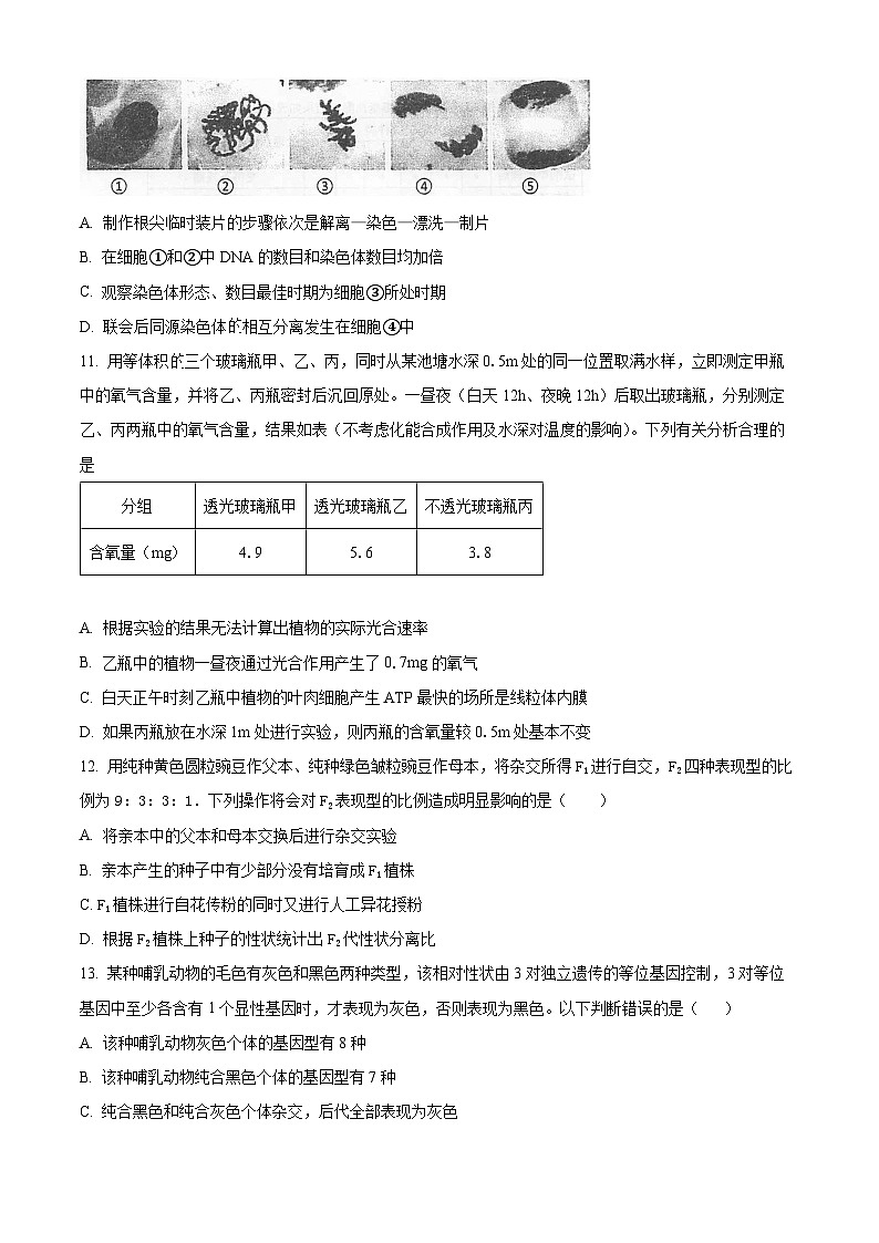
11. 用等体积的三个玻璃瓶甲、乙、丙,同时从某池塘水深0.5m处的同一位置取满水样,立即测定甲瓶中的氧气含量,并将乙、丙瓶密封后沉回原处。一昼夜(白天12h、夜晚12h)后取出玻璃瓶,分别测定乙、丙两瓶中的氧气含量,结果如表(不考虑化能合成作用及水深对温度的影响)。下列有关分析合理的是
A. 根据实验的结果无法计算出植物的实际光合速率
B. 乙瓶中的植物一昼夜通过光合作用产生了0.7mg的氧气
C. 白天正午时刻乙瓶中植物的叶肉细胞产生ATP最快的场所是线粒体内膜
D. 如果丙瓶放在水深1m处进行实验,则丙瓶的含氧量较0.5m处基本不变
【答案】D
【解析】
【分析】从题中实验设计可以看出,甲瓶中的氧气含量可作为乙和丙的对照,乙中氧气浓度增加,是由于光合作用大于呼吸作用,产生的净光合作用量的积累;由于丙为不透光的玻璃瓶,丙瓶中则只进行呼吸作用而不进行光合作用,因此消耗的氧气可代表植物的呼吸消耗。
【详解】A、根据甲瓶、丙瓶可以计算出植物的呼吸速率,根据甲瓶、乙瓶可以计算出植物的净光合速率,二者相加就是实际光合速率,A错误;
B、在一昼夜内,乙瓶中生产者实际光合作用释放的氧气量约=净光合作用释放+呼吸作用消耗=5.6-4.9+1.1=1.8mg,B错误;
C、白天正午时刻乙瓶中的植物光合速率大于呼吸速率,所以产生ATP最多的场所是叶绿体类囊体薄膜,C错误;
D、丙玻璃瓶不透光,所以该瓶不受光照强度的影响,瓶子放在更深处光照强度会降低,但不影响丙瓶的细胞呼吸,所以丙瓶中的含氧量基本不变,D正确。
故选D。
12. 用纯种黄色圆粒豌豆作父本、纯种绿色皱粒豌豆作母本,将杂交所得F1进行自交,F2四种表现型的比例为9:3:3:1.下列操作将会对F2表现型的比例造成明显影响的是( )
A. 将亲本中的父本和母本交换后进行杂交实验
B. 亲本产生的种子中有少部分没有培育成F1植株
C. F1植株进行自花传粉的同时又进行人工异花授粉
D. 根据F2植株上种子的性状统计出F2代性状分离比
【答案】D
【解析】
【分析】孟德尔两对相对性状的杂交实验:纯种黄色圆粒豌豆(YYRR)×纯种绿色皱粒豌豆(yyrr)→F1均为黄色圆粒(YyRr),F1自交得到的F2中表现型及比例为黄色圆粒(Y_R_):黄色皱粒(Y_rr):绿色圆粒(yyR_):绿色皱粒(yyrr)=9:3:3:1.据此答题.
【详解】如果两对性状由2对独立遗传的等位基因控制,亲本正交和反交子二代的表现型比例都是9:3:3:1,A错误;亲本产生的种子即子一代,基因型相同,部分不能形成子一代个体,不会影响子二代9:3:3:1的分离比,B错误;子一代基因型相同,自花授粉与人工异花授粉不会影响9:3:3:1的分离比,C错误;子二代植株上种子的性状是子三代,统计的分离比不是9:3:3:1,D正确,综上所述,选D项。
【点睛】本题考查基因自由组合定律的相关知识,意在考查学生的识记能力和判断能力,运用所学知识综合分析问题和解决问题的能力。
13. 某种哺乳动物的毛色有灰色和黑色两种类型,该相对性状由3对独立遗传的等位基因控制,3对等位基因中至少各含有1个显性基因时,才表现为灰色,否则表现为黑色。以下判断错误的是( )
A. 该种哺乳动物灰色个体的基因型有8种
B. 该种哺乳动物纯合黑色个体的基因型有7种
C. 纯合黑色和纯合灰色个体杂交,后代全部表现为灰色
D. 纯合黑色的异性个体杂交,后代不可能出现灰色个体
【答案】D
【解析】
【分析】根据信息:“3对等位基因中至少各含有1个显性基因时,才表现为灰色,否则表现为黑色” 假定三对等位基因分别是P、p,Q、q,R、r。说明基因型和性状关系为:
【详解】A、根据题意,灰色个体的基因型为P_Q_R_,共8种基因型,A正确;B、纯合黑色个体基因型有:ppqqr、PPqqrr,ppQQrr、ppqqRR、PPQQrr、ppQQRR.PPqqRR共7种,B正确;
C、纯合黑色和纯合灰色杂交,后代基因型为P_Q_R_,表现为灰色,C正确;
D、纯合黑色个体间杂交,后代可能出现灰色个体,如PPqqrr和ppQQRR的后代为PpQqRr,D错误。
故选D。
【点睛】本题考查基因自由组合定律的实质及应用,要求考生识记基因自由组合定律的实质,能根据题干信息准确基因型与表现型之间的对应关系,再运用逐对分析法解题。
14. 图为某植株自交产生后代过程的示意图,下列有关叙述错误的是( )
A. a与B、b的自由组合发生在过程①B. 过程②发生雌、雄配子的随机结合
C. 该植株测交后代性状分离比为1:1:1:1D. M、N、P分别代表16、9、3
【答案】C
【解析】
【分析】题意分析,由后代的表现比例12:3:1,说明控制该性状的两对等位基因遵循基因的自由组合定律,故此题图中M代表16个组合;N表示9种基因型;P表示3种表现型。①表示减数分裂产生配子的过程;②表示雌雄配子随机结合的过程;③表示受精卵经过分裂、分化发育成后代个体的过程。
【详解】A、减数分裂过程是自由组合定律的细胞学基础,故A、a与B、b的自由组合发生在①过程中,A正确;
B、由分析可知,雌、雄配子在②过程随机结合,B正确;
C、由F2的性状分离比,双显类型和其中的一种单显类型表现为一种性状,故测交后代中的表现型要进行相应的组合,据此推测该植株测交后代性状分离比为2:1:1,C错误;
D、由分析可知,M代表16个组合;N表示9种基因型;P表示3种表现型,D正确。
故选C。
【点睛】
15. 如图是某二倍体生物体内某个细胞连续变化的过程图。下列说法错误的是( )
A. 该二倍体生物是雌性动物B. 丁细胞可能是卵细胞
C. 甲细胞中具有4对同源染色体D. 图示涉及两种分裂方式和至少三次细胞分裂
【答案】B
【解析】
【分析】根据题意和图示分析可知:甲细胞含有同源染色体,且着丝点分裂,处于有丝分裂后期;乙细胞含有同源染色体,且同源染色体正在分离,处于减数第一次分裂后期;丙细胞不含同源染色体,染色体排列在赤道板上,处于减数第二次分裂中期;丁细胞不含同源染色体,不含染色单体,且染色体数目减半,处于减数第二次分裂末期。
【详解】A、乙细胞呈现的特点是:同源染色体分离,处于减数第一次分裂后期,又因其细胞膜从偏向细胞一极的部位向内凹陷,所以是初级卵母细胞,该二倍体生物是雌性动物,A正确;
B、丙细胞不含同源染色体,且每条染色体的着丝点排列在赤道板上,处于减数第二次分裂中期,再结合乙细胞中的染色体的形态及其行为特点可推知:丙细胞为次级卵母细胞,与丙细胞同时产生的(第一)极体经过减数第二次分裂后形成的极体为丁细胞所示,B错误;
C、甲细胞含有同源染色体,呈现的特点是:着丝点分裂后形成的两条子染色体分别移向细胞两极,据此可判断处于有丝分裂后期,因此甲细胞中具有4个染色体组,4对同源染色体,C正确;
D、综上分析,图示涉及两种分裂方式(有丝分裂与减数分裂)和至少三次细胞分裂(一次有丝分裂、减数第一次分裂与减数第二次分裂各一次),D正确。
故选B。
16. 如图是某生物进行有性生殖的过程,下列有关叙述正确的是( )
A. 精子的头部进入卵细胞时,卵细胞膜发生复杂的变化与糖蛋白成分有关
B. 受精卵中的遗传物质由精子和卵细胞各提供一半
C. 精子和卵细胞结合成受精卵的过程中体现了基因的自由组合
D. 精子和卵细胞均是未分化的细胞,所以都具有较高的全能性
【答案】A
【解析】
【分析】受精作用指的是精子和卵细胞融合成受精卵的过程,具体过程是精子的头部进入卵细胞,尾部留在外面,紧接着,在卵细胞细胞膜的外面出现一层特殊的膜,以阻止其他精子再进入。精子的头部进入卵细胞后不久,里面的细胞核就与卵细胞的细胞核相遇,使彼此的染色体会合在一起。受精作用的结果:受精卵的染色体数目恢复到体细胞的数目,其中有一半的染色体来自精子(父亲),一半的染色体来自卵细胞(母亲);细胞质主要来自卵细胞。
【详解】A、受精时,精子的头部进入卵细胞时,精子和卵细胞的细胞膜相互识别和融合,该过程依赖细胞膜上的糖蛋白发挥作用,A正确;
B、受精卵的核遗传物质由精子和卵细胞各提供一半,而细胞质遗传物质几乎都来自卵细胞,B错误;
C、自由组合发生减数分裂形成配子时,精子和卵细胞结合成受精卵的过程即受精作用,不能体现基因的自由组合,C错误;
D、精子和卵细胞均是高度分化的细胞,D错误。
故选A。
17. 下图为高等动物的部分细胞分裂示意图。下列叙述正确的是
A. 甲产生的子细胞一定是精细胞
B. 乙产生的子细胞一定是次级精母细胞
C. 丙为次级卵母细胞或极体
D. 丙中的M、m为一对同源染色体
【答案】B
【解析】
【分析】图甲和图丙细胞无同源染色体,且染色体向细胞两极移动,处于减数第二次分裂后期;图乙细胞同源染色体分离,处于减数第一次分裂后期。
【详解】A、甲细胞均等分裂,产生的子细胞可能是精细胞或极体,A错误;
B、乙细胞均等分裂,该细胞为初级精母细胞,产生的子细胞一定是次级精母细胞,B正确;
C、丙细胞不均等分裂,为次级卵母细胞,C错误;
D、丙中的M、m由一对姐妹染色单体分开形成,不是一对同源染色体,D错误。
故选B。
【点睛】依据细胞质的分配方式判断减数分裂中的细胞类型
18. 椎实螺是雌雄同体动物,一般进行异体受精但分开饲养时,它们进行自体受精。已知椎实螺外壳的旋向是由一对核基因控制的,右旋(D)对左旋(d)为显性,旋向的遗传规律是子代旋向只由其母本核基因型决定,与其自身基因型无关,这种现象在遗传学上称之为母性效应。以下杂交实验过程错误的是( )
A. ♀DD×♂dd,F1全为右旋,F2中右旋:左旋=3:1
B. ♀Dd×♂dd,F1全为右旋,F2中右旋:左旋=1:1
C. ♀dd×♂DD,F1全为左旋,F2全是右旋
D. ♀dd×♂Dd,F1全为左旋,F2中右旋:左旋=1:1
【答案】A
【解析】
【分析】根据题意分析可知:后代的性状受母本影响,取决于母本的基因型所决定的性状。
实验一:♀DD×♂dd→F1:Dd,由于亲本母方是DD,表现型是右旋;F2是F1的自交后代,有三种基因型,即DD:Dd:dd=1:2:1。F1代基因型是Dd决定的是右旋螺,故F1自交的子代F2全是右旋螺;F3代表现出右旋:左旋=3:1的比例。
实验二:♀dd×♂DD→F1:Dd,由于亲本母方是dd,表现型是左旋;F2是F1的自交后代,有三种基因型,即DD:Dd:dd=1:2:1。F1代基因型是Dd决定的是右旋螺,故F1自交的子代F2全是右旋螺;F3代表现出右旋:左旋=3:1的比例。
【详解】A、旋向的遗传规律是子代旋向只由其母本核基因型决定,这样就形成了母本的基因型控制子代的表现型的现象(只控制子代)。若母本的基因型为DD,父本的基因型是dd,F1的基因型Dd全是右旋,F2的基因型DD、Dd和dd受母性影响,表现全是右旋,A错误;
B、若母本的基因型为Dd,父本的基因型是dd,F1的基因型Dd、dd全是右旋,这样F2中以Dd为母本的个体出现右旋性状,以dd为母本的个体出现左旋性状,且比例为1:1,B正确;
C、若母本的基因型为dd,父本的基因型是DD,F1的基因型Dd全是左旋,F2的基因型DD、Dd和dd受母性影响,表现全是右旋,C正确;
D、若母本的基因型为dd,父本的基因型是Dd,F1的基因型Dd、dd全是左旋,这样F2中以Dd为母本的个体出现右旋性状,以dd为母本的个体出现左旋性状,且比例为1:1,D正确。
故选A。
19. 鸡的性别决定方式属于ZW型,现有一只纯种雌性芦花鸡与一只纯种雄性非芦花鸡交配多次,F1中雄性均为芦花鸡,雌性均为非芦花鸡。据此推测正确的是( )
A. 控制芦花和非芦花性状的基因位于W染色体上
B. 雌鸡中非芦花鸡的比例要比雄鸡中的相应比例大
C. 让F1中的雌雄鸡自由交配,F2中雌鸡的表现型只有一种
D. 将F2中的芦花鸡雌雄交配,产生的F3中非芦花鸡占
【答案】B
【解析】
【分析】鸡的性别决定方式属于ZW型,雌鸡的性染色体组成是ZW,雄鸡的性染色体组成是ZZ,根据题意一只纯种雌性芦花鸡与一只纯种雄性非芦花鸡交配多次,F1中雄的均为芦花形,雌的均为非芦花形,表现出母本与雄性后代相同,父本与雌性后代相同,说明控制该性状的基因不在W染色体上而在Z染色体上,若A/a表示这对等位基因,则母本芦花鸡是ZAW,父本非芦花鸡是ZaZa。
【详解】A、由题意分析可知芦花鸡与非芦花鸡在雌性和雄性中都有出现,说明控制该性状的基因不在W染色体上,则应该在Z染色体上,A错误;
B、根据鸡的性染色体组成可知雄鸡只有当两个Z上都是隐性基因时才表现为非芦花鸡,而雌鸡只要有一个隐性基因就表现为非芦花鸡了,所以雌鸡的非芦花鸡比例比雄鸡大,则雄鸡中芦花鸡的比例比雌鸡中的相应比例大,B正确;
C、由题干可知,若A/a表示这对等位基因,则母本芦花鸡是ZAW,父本非芦花鸡是ZaZa,则F1中的雌雄鸡基因型分别是ZaW、ZAZa,所以产生的F2雄鸡为ZaZa和ZAZa,雌鸡为ZAW和ZaW,可见雌鸡和雄鸡都有两种表现型,C错误;
D、已知F2雄鸡为ZaZa和ZAZa,雌鸡为ZAW和ZaW,将F2中的芦花鸡雌雄交配,即ZAW与ZAZa杂交,则产生的F3中芦花鸡占,D错误。
故选B。
20. 猴痘病毒可通过飞沫和接触等途径传播,感染后常见症状有发热、头痛、皮疹、肌肉痛等。猴痘病毒由DNA和蛋白质构成。研究者分别利用35S或32P标记猴痘病毒,之后侵染未标记的宿主细胞,短时间保温后,搅拌、离心,检查上清液和沉淀物中的放射性,探究猴痘病毒的遗传物质。下列相关叙述正确的是( )
A. 在分别含有放射性35S和32P的细菌培养液中培养以获得猴痘病毒
B. 搅拌、离心的目的是让吸附在宿主细胞表面的DNA与蛋白质分离
C. 采用32P标记一组实验,保温培养时间过长时,上清液中放射性增强
D. 若用15N标记猴痘病毒,则上清液和沉淀物中都能检测到放射性物质
【答案】C
【解析】
【分析】病毒是一类没有细胞结构的特殊生物,只有蛋白质外壳和内部的遗传物质构成,不能独立的生活和繁殖,只有寄生在其他生物的活细胞内才能生活和繁殖。
【详解】A、病毒营寄生生活,培养病毒不能直接培养,需要在分别含有放射性同位素35S和32P的培养基中培养宿主细胞,再用宿主细胞培养猴痘病毒,A错误;
B、搅拌的目的是让吸附在宿主细胞表而的猴痘病毒与宿主细胞分离,离心的目的是让上清液和沉淀物分层,B错误;
C、用32P标记的一组实验,保温时间过长时,子代猴痘病毒释放出来,使上清液中放射性增强,C正确;
D、猴痘病毒的蛋白质外壳和DNA,都含有氮元素,但15N没有放射性,则上清液和沉淀物中都不能检测到放射性物质,D错误。
故选C。
二、不定向选择题(每小题4分,共 20 分)在每小题给出的四个选项中,有的只有一项符合题目要求,有的有多项符合题目要求。全部选对的得 4分,选对但不全的得2 分,有选错的得0分。
21. 已知牛的体色由一对等位基因(A、a)控制,其中基因型为AA的个体为红褐色,aa为红色,在基因型为Aa的个体中,雄牛为红褐色,雌牛为红色。现有一群牛,只有AA、Aa两种基因型,其比例为1∶1,且雌∶雄=1∶1。若让该群体的牛分别进行自交(基因型相同的雌雄个体交配)和自由交配,则子代的表型及比例分别是( )
A. 自交红褐色∶红色=1∶1;自由交配红褐色∶红色=4∶5
B. 自交红褐色∶红色=3∶1;自由交配红褐色∶红色=8∶1
C. 自交红褐色∶红色=2∶1;自由交配红褐色∶红色=3∶1
D. 自交红褐色∶红色=3∶1;自由交配红褐色∶红色=3∶1
【答案】D
【解析】
【分析】根据牛群中AA、Aa两种基因型,其比例为1∶1,且雌∶雄=1∶1,可知群体中雌牛AA:Aa=1:1,产生的雌配子A:a=3:1,雄牛AA:Aa=1:1,产生的雄配子A:a=3:1,通过计算自交和自由交配的后代,并根据基因型为AA的个体为红褐色,aa为红色,在基因型为Aa的个体中,雄牛为红褐色,雌牛为红色,统计子代表现型的比值。
【详解】雌牛AA:Aa=1:1,雄牛AA:Aa=1:1, 1/2AA自交后代全为红褐色(雌、雄),1/2Aa自交后代1/8AA全为红褐色(雌、雄),1/2×1/2×1/2=1/8Aa表现红褐色(雄),1/2×1/2×1/2=1/8Aa表现红色(雌),1/8aa全为红色(雌、雄),所以让该群体的牛自交后代红褐色的比例为1/2+1/8+1/1=3/4,即自交后代红褐色:红色=3:1;群体中产生的雌配子A:a=3:1,产生的雄配子A:a=3:1,自由交配的后代aa为1/4×1/4=1/16,表现为红色,后代Aa表现为红色的比例为2×1/4×3/4×1/2=3/16,故自由交配的后代中表现红色的为1/16+3/16=1/4,表现为红褐色的比例为1-1/4=3/4,所以自由交配的后代表现型红褐色:红色=3:1,综上分析,D正确、ABC错误。
故选D。
22. 控制某植物果实重量三对等位基因A/a、B/b和C/c独立遗传,且基因A、B、C对果实重量的增重效果相同。已知基因型为aabbcc的果实重120 g,基因型为AABBCC的果实重210 g。现有植株甲和乙杂交,F1的果实重为150~180 g。下列说法正确的是( )
A. 植株甲和植株乙的基因型可能相同,如AAbbCc×AAbbCc
B. F1中果实重150 g和180 g植株所占的比例可能相同
C. 该植物种群中,果实重150 g的植株的基因型有5种
D. 若植株甲的基因型为AABBcc,则植株乙可能为纯合子
【答案】AB
【解析】
【分析】根据题意可知,基因型为aabbcc的果实重120g,基因型为AABBCC的果实重210g,因此6个显性基因能够增重90g,则每个显性基因能够增重15g,而无显性基因时果实重120g,因此,根据F1的果实重为150~180g可知,F1有2~4个显性基因。
【详解】A、根据题意可知,基因型为aabbcc的果实重120g,基因型为AABBCC的果实重210g,因此6个显性基因能够增重90g,则每个显性基因能够增重15g,而无显性基因时果实重120g。植株甲和植株乙的基因型可能相同,如两者的基因型均为AABbcc或AAbbCc等,也可能不同,如基因型为AABbcc和AAbbCc,A正确;
B、若植株甲和植株乙的基因型均为AAbbCc,则F1果实重量为150g和180g植株所占的比例均为1×1×(1/4)=1/4,B正确;
C、该植物种群中,果实重150g的植株中应含有2个显性基因,有AAbbcc、aaBBcc、abbCC、AaBbcc、AabbCc、aaBbCc,6种,C错误;
D、若植株甲的基因型为AABBcc,配子中含2个显性基因,则植株乙的配子中应含0~2个显性基因,其基因型可能为AaBbcc、AabbCc或aaBbCc,均为杂合子,D错误。
故选AB。
23. 致死现象可分为合子致死和配子致死,完全致死和不完全致死等。现有两对自由组合关系的杂合子个体AaBb自交,子代中出现了特殊的分离比。下列叙述正确的是( )
A. 分离比6:3:2:1,可能是AA合子致死,也可能是A雄配子50%致死
B. 分离比5:3:3:1,可能是AaBb合子致死,也可能是AB雄配子完全致死
C. 分离比7:3:1:1,可能是AaBB和Aabb合子致死,也可能是Ab雄配子完全致死
D. 分离比8:2:2:0,可能是ab雄配子完全致死
【答案】ACD
【解析】
【分析】基因分离定律和自由组合定律的实质:进行有性生殖的生物在进行减数分裂产生配子的过程中,位于同源染色体的等位基因随同源染色体分离而分离,分别进入不同的配子中,随配子独立遗传给后代,同时位于非同源染色体上的非等位基因进行自由组合。按照自由组合定律,正常情况下基因型为AaBb的个体产生的配子类型及比例是AB:Ab:aB:ab=1:1:1:1,自交后代的基因型及比例是A_B_:A_bb:aaB_:aabb=9:3:3:1。
【详解】A、分离比6:3:2:1,可拆成(2:1)×(3:1),则可能是AA合子致死,若A雄配子50%致死,则A:a=1:2,亲本产生的四种雄配子及比例为AB:Ab:aB:ab=1:1:2:2,雌配子及比例为AB:Ab:aB:ab=1:1:1:1,利用棋盘法后得到的分离比是6:3:2:1,A正确;
B、杂合子个体AaBb自交得到的后代的表现性及比例为5:3:3:1,出现这特殊比例的原因不可能是AaBb合子致死,否则亲本的杂交组合也不存在,B错误;
C、分离比7:3:1:1,少了2个单显,即杂合的单显致死,可能是AaBB和Aabb合子致死,也可能是Ab雄配子完全致死,则死亡的四份个体分别是AABb、AAbb、AaBb、Aabb,C正确;
D、ab雄配子完全致死,则死亡的个体的基因型是AaBb、Aabb、aaBb、aabb,各死一份,则后代的分离比为8:2:2:0,D正确。
故选ACD。
24. 人的X染色体和Y染色体大小、形态不完全相同,但存在着同源区(Ⅱ)和非同源区(Ⅰ、Ⅲ),如图所示。下列有关叙述正确的是( )
A. 若某病是由位于非同源区Ⅲ上的致病基因控制的,则患者均为男性
B. 若某病是由位于非同源区Ⅰ上的隐性基因控制的,则男性患病概率大于女性
C. 若某病是由位于非同源区Ⅰ上的显性基因控制的,则男性患者的女儿一定患病
D. 若X、Y染色体上存在一对等位基因,则该对等位基因控制性状遗传与性别无关
【答案】ABC
【解析】
【分析】据图分析,I片段是位于X染色体上的非同源区段,隐性基因控制的遗传病为伴X染色体隐性遗传病,男性患病率高于女性;同源区段Ⅱ上存在等位基因,Ⅱ片段上基因控制的遗传病,男性患病率可能不等于女性;Ⅲ片段是位于Y染色体上的非同源区段,Ⅲ片段上基因控制的遗传病为伴Y遗传,患病者全为男性。
【详解】A、Ⅲ片段上基因控制的遗传病,由于只在Y染色体上,所以只有男性患病,患病者中没有女,A正确;
B、Ⅰ片段上隐性基因控制的遗传病,例如红绿色盲、血友病等,男性的X染色体携带致病基因就会发病,而女性两条X染色体均含有致病基因才发病,因此男性患病概率大于女性,B正确。
C、位于非同源区Ⅰ上的显性基因控制的,则男性患者一定会将带有致病基因的X染色体遗传给他女儿,因此男性患者的女儿一定患病,C正确;
D、X、Y染色体上的基因控制的性状遗传均与性别有关,因此若X、Y染色体上存在一对等位基因,则该对等位基因控制的性状遗传与性别有关,D错误。
故选ABC。
25. 肺炎链球菌S型与R型菌株,都对青霉素敏感(青霉素能抑制细菌细胞壁的形成,从而抑制其增殖)。在多代培养的S型细菌中分离出一种抗青霉素的S型细菌,记为PenrS型。现用PenrS型细菌和R型细菌进行如图所示的实验。下列分析正确的是( )
A. 若组1甲中部分小鼠患败血症,通过注射青霉素治疗后可康复
B. 组2培养基中可能会出现R型和S型两种菌落
C. 组3培养基中出现菌落是因为PenrS型细菌的DNA转移到了R型细菌中
D. 组4培养基中观察不到R型菌落和S型菌落
【答案】BCD
【解析】
【分析】S型菌的DNA为转化因子,可使R型菌转化形成S型菌,PenrS型为抗青霉素菌株,而肺炎链球菌S型与R型菌株,都对青霉素敏感。因此在含有青霉素的培养基上只有抗青霉素的PenrS型菌能生存。
【详解】A、抗青霉素的S型(PenrS型)细菌的DNA是转化因子。在组1中,将加热杀死的PenrS型细菌与活的R型活细菌混合注射到小鼠体内,部分活的R型细菌会转化为PenrS型细菌,PenrS型细菌会使小鼠患败血症,注射青霉素治疗后,体内有抗青霉素的S型菌存在的小鼠不能康复,A错误;
B、抗青霉素的S型(PenrS型)细菌的DNA是转化因子。在组2中,将PenrS型细菌的DNA与活的R型活细菌混合注射到小鼠体内,部分活的R型细菌会转化为PenrS型细菌,在普通培养基上,PenrS型细菌和R型菌均可以生长,因此组2培养基中可能会出现R型和S型两种菌落,B正确;
C、PenrS型细菌的DNA与活的R型活细菌混合注射到小鼠体内,部分活的R型细菌会转化为PenrS型细菌,在组3含青霉素的培养基上R型菌不能生活,只有PenrS型细菌能生存,且PenrS型菌是由于PenrS型菌的DNA转移到了R型菌中形成PenrS型菌,再经过繁殖形成菌落,C正确;
D、组4中因为PenrS型菌的DNA被DNA酶催化水解而无转化功能,且活的R型细菌不抗青霉素,因此培养基中无菌落生长,D正确。
故选BCD。
三、非选择题(每空2分,共40分)
26. 下图1表示某植物叶肉细胞中发生的某些生理过程,其中Ⅰ、Ⅱ、Ⅲ表示物质,①~⑥表示气体的转移途径,图2表示该植物在不同光照强度下光合作用速率(用CO2吸收速率表示)的变化。请据图回答:
(1)图1中物质Ⅰ分子结构简式为____。物质Ⅲ是____,其生成的具体场所是____。
(2)图1中能同时吸收红光和蓝紫光的色素是____。
(3)该植物处于图2中B点状态时,该植物葡萄糖的生成速率____(大于、等于、小于)分解速率;如果该植物处于图2中A点状态时,图1中气体转移途径有____(用数字表示)。
(4)图2中,当光照强度达到C点后,限制光合作用主要外界因素可能是____。(答对两项即可)
【答案】(1) ①. A-P~P~P ②. 水 ③. 线粒体内膜
(2)叶绿素(叶绿素a和叶绿素b)
(3) ①. 等于 ②. ③⑤
(4)CO2浓度、温度(或矿质元素和水)
【解析】
【分析】据图分析:图1表示某植物叶肉细胞中发生的光合作用和呼吸作用,图中Ⅰ、Ⅱ、Ⅲ分别表示ATP、能量、水。图2表示在不同光照强度下光合作用速率,图中A点表示只进行呼吸作用,B点表示光合作用等于呼吸作用,C点为光饱和点。
小问1详解】
图1中物质Ⅰ表示ATP,ATP的分子结构简式为A-P~P~P。物质Ⅲ表示有氧呼吸第三阶段[H]和氧气结合生成的水,该阶段发生的场所是线粒体内膜。
【小问2详解】
图1中能同时吸收红光和蓝紫光的色素是叶绿素包括叶绿素a和叶绿素b。
【小问3详解】
图2中B点时植物二氧化碳的吸收速率等于释放速率,所以植物的光合作用速率等于呼吸作用速率,即该植物葡萄糖的生成速率等于分解速率;若该植物处于图2中A点状态时,A点只进行呼吸作用,因此图1气体转移途径只有③⑤。
【小问4详解】
图2中,当光照强度为C时,为光饱和点,光照强度不再是限制光合作用的因素,限制光合作用强度不再增加的外界因素可能是温度、CO2浓度、矿质元素和水等。
27. 某动物(染色体数为2N=4,基因型为AaXBXb)的某些细胞在分裂过程中染色单体数与同源染色体对数如图甲所示,细胞分裂过程中每条染色体上的DNA数量关系如图乙所示。
(1)图甲中①所示分裂时期为________,②时期的细胞名称为______,若不考虑变异,②所示时期细胞的基因型有_______种可能。
(2)下图A是该动物产生的一个生殖细胞,根据染色体的类型和数目,判断图B中可能与其来源于同一个性原细胞的细胞有________。若该个体减数分裂时产生了一个基因型为AaXB的子细胞,则与其同时产生的其余细胞中,染色体数目正常的细胞所占比例为________。
(3)若图乙表示雄果蝇的减数分裂的完整过程,则基因的分离定律和自由组合定律发生在_______(用字母表示)时期,c-d段的细胞中含有_______个Y染色体。
【答案】(1) ①. 有丝分裂后期 ②. 次级卵母细胞、(第一)极体 ③. 4
(2) ①. ①③ ②. 0
(3) ①. b-c ②. 0、1、2
【解析】
【分析】1、图甲①含有2N对同源染色体,没有染色单体,可能处于有丝分裂后期;②中含有2N条染色单体,没有同源染色体,其处于减数第二次分裂的前期和中期。
2、若图乙表示减数分裂,则a-b表示减数第一次分裂前的间期,b-c段表示减数第一次分裂和减数第二次分裂前期、中期,c-d段表示减数第二次分裂后期、末期。
【小问1详解】
某动物的基因型为AaXBXb,为雌性。图甲①中染色单体数为0,同源染色体对数为4,即8条染色体,故处于有丝分裂后期;图②中染色单体数为4,不含同源染色体,其处于减数第二次分裂的前期和中期,②时期的细胞名称为次级卵母细胞、(第一)极体;②所示时期细胞的基因型有4种可能,分别为AAXbXb、aaXBXB、aaXbXb、AAXBXB。
【小问2详解】
来自同一个性原细胞的两个生殖细胞所含染色体应该相同(若发生交叉互换,则只有少数部分不同)或“互补”,因此与图A细胞来自同一个性原细胞的是图B中的③,①的两条染色体都是黑色的,是其同源染色体(“互补”),所以也是来自于同一个性原细胞;一个基因型为AaXBXb的卵原细胞,减数分裂时产生了一个AaXB的子细胞,由于A和a属于等位基因,位于同源染色体,因此说明常染色体的同源染色体在减数第一次分裂时未分离,则产生的两个子细胞(次级卵母细胞和第一极体)分别为AAaaXBXB和XbXb,因此减数分裂结束后产生的4个细胞的基因型为AaXB、AaXB、Xb、Xb,染色体数目正常的细胞所占比例为0。
【小问3详解】
若图乙表示雄果蝇的减数分裂的完整过程,a-b表示减数第一次分裂前的间期,b-c段表示减数第一次分裂和减数第二次分裂前期、中期,c-d段表示减数第二次分裂后期、末期。基因的分离定律和自由组合定律发生在减数第一次分裂后期(b-c),c-d段表示减数第二次分裂后期、末期,故c-d段的细胞中可能含有0、1、2个Y染色体。
28. 果蝇的翻翅与正常翅、红眼与白眼是两对相对性状,分别受等位基因A/a、B/b控制,这两对等位基因独立遗传且均不在Y染色体上。从野生型果蝇种群中随机选取若干相应性状的个体杂交,F1个体都能正常存活且雌雄果蝇数量相当,结果如表所示。回答下列问题:
(1)若只研究翅型性状,根据表中数据判断______是显性性状,母本中杂合子占比为_____。
(2)本实验中母本可产生_______种基因型的配子,父本产生的配子同时携带a和b基因的概率为_____。
(3)若F1中的翻翅白眼雌,雄果蝇随机交配,则F2中出现正常翅白眼雌果蝇的概率为______;若F1所有雌雄个体相互交配,仅考虑眼色,则F2红眼雌果蝇中纯合子所占比例为____。
【答案】(1) ①. 翻翅 ②. 1/3
(2) ①. 4 ②. 1/3
(3) ①. 1/8 ②. 5/17
【解析】
【分析】分析表格数据,F1雌果蝇中红眼:白眼=2:1,正常翅:翻翅=1:5;F1雄果蝇中红眼:白眼=1:1,正常翅:翻翅=1:5;子代中红眼与白眼在子代雌雄果蝇中有差异,故可判断控制这一性状的基因位于X染色体上,且红眼对白眼为显性;子代中翻翅与正常翅在子代雌雄果蝇中没有差异,故可判断控制这一性状的基因位于常染色体上,且翻翅对正常翅为显性;
【小问1详解】
从野生型果蝇种群中随机选取若干相应性状的个体杂交,F1雌果蝇中正常翅:翻翅=1:5,F1雄果蝇正常翅:翻翅=1:5,子代中翻翅与正常翅在子代雌雄果蝇中没有差异,故可判断控制这一性状的基因位于常染色体上,且翻翅对正常翅为显性;
亲本正常翅雄果蝇的基因型为aa,翻翅雌果蝇的基因型为AA或Aa,雄果蝇提供a的精子,翻翅雌果蝇提供A或a的卵子,根据测交的特点,根据子代中正常翅:翻翅=1:5,故可判断雌果蝇提供的卵子a:A=1:5,即雌果蝇中AA占2/3,Aa占1/3。
【小问2详解】
F1雄果蝇中红眼:白眼=1:1,由于子代雄性的X染色体来自他的母亲,可推测亲本红眼雌果蝇提供了XB和Xb两种类型的卵子,亲本红眼雌果蝇的基因型为XBXb,结合上一小题,雌果蝇中AA占2/3,Aa占1/3,A/a和B/b这两对等位基因独立遗传,母本可产生4种基因型的配子。
亲本正常翅雄果蝇的基因型为aa,提供a的精子;F1雌果蝇中红眼:白眼=2:1,即F1白眼雌果蝇(XbXb)占1/3,由于亲本红眼雌果蝇的基因型为XBXb,提供基因型Xb卵子占1/2,可推出含X染色体的精子中基因型Xb的精子占2/3,即亲本雄果蝇XbY占2/3,XBY占1/3,因此父本产生的配子同时携带a和b基因的概率为1×2/3×1/2=1/3。
【小问3详解】
根据以上的推断F1中的翻翅白眼雌、雄果蝇的基因型分别为AaXbXb、AaXbY,F2中出现正常翅白眼雌果蝇(aaXbXb)的概率为1/4×1/2=1/8。
根据以上的推断,仅考虑眼色,亲本红眼雌果蝇的基因型为XBXb,亲本红眼雄果蝇XbY占2/3,XBY占1/3,则F1红眼雌果蝇XBXb占2/3×1/4+1/3×1/4=1/4,XBXB占1/3×1/4=1/12,XbXb占2/3×1/4=1/6,而F1雄果蝇中红眼(XBY):白眼(XbY)=1:1,F1雌果蝇产生的卵子XB占1/4×1/2+1/12=5/24,Xb占19/24,F1雄果蝇产生的含X的精子XB占1/2,Xb占1/2,因此后代红眼雌果蝇有XBXB占5/24×1/2=5/24,XBXb占5/24×1/2+19/24×1/2=1/2,红眼雌果蝇有共占5/24+1/2=17/24,其中红眼雌果蝇中纯合子占5/17。分组
透光玻璃瓶甲
透光玻璃瓶乙
不透光玻璃瓶丙
含氧量(mg)
4.9
5.6
3.8
P_Q_R_
P_Q_rr、P_qqR_、ppQ_R_、P_qqrr、ppQ_rr、ppqqR_、ppqqrr
灰色
黑色
母本
多只翻翅红眼雌果蝇
父本
多只正常翅雄果蝇,眼色有的为红眼,有的为白眼
F1雌
正常翅红眼:翻翅红眼:正常翅白眼:翻翅白眼=4:20:2:10
F1雄
正常翅红眼:翻翅红眼:正常翅白眼:翻翅白眼=3:15:3:15
湖南省常德市第一中学2023-2024学年高二下学期第一次月考生物试题(原卷版+解析版): 这是一份湖南省常德市第一中学2023-2024学年高二下学期第一次月考生物试题(原卷版+解析版),文件包含湖南省常德市第一中学2023-2024学年高二下学期第一次月考生物试题原卷版docx、湖南省常德市第一中学2023-2024学年高二下学期第一次月考生物试题解析版docx等2份试卷配套教学资源,其中试卷共32页, 欢迎下载使用。
湖南省岳阳市岳阳县第一中学2023-2024学年高一下学期3月月考生物试题(原卷版+解析版): 这是一份湖南省岳阳市岳阳县第一中学2023-2024学年高一下学期3月月考生物试题(原卷版+解析版),文件包含湖南省岳阳市岳阳县第一中学2023-2024学年高一下学期3月月考生物试题原卷版docx、湖南省岳阳市岳阳县第一中学2023-2024学年高一下学期3月月考生物试题解析版docx等2份试卷配套教学资源,其中试卷共25页, 欢迎下载使用。
2024届湖南省常德市高三模拟考试生物试题(原卷版+解析版): 这是一份2024届湖南省常德市高三模拟考试生物试题(原卷版+解析版),文件包含2024届湖南省常德市高三模拟考试生物试题原卷版docx、2024届湖南省常德市高三模拟考试生物试题解析版docx等2份试卷配套教学资源,其中试卷共32页, 欢迎下载使用。

