2024贵阳一中高二下学期期中考试生物含解析
展开第Ⅰ卷(选择题,共48分)
注意事项:
1.答题前,考生务必用黑色碳素笔将自己的姓名、准考证号、考场号、座位号在答题卡上填写清楚。
2.每小题选出答案后,用2B铅笔把答题卡上对应题目的答案标号涂黑。如需改动,用橡皮擦干净后,再选涂其他答案标号。在试题卷上作答无效。
一、选择题(本大题共16小题,每小题3分,共48分。在每小题给出的四个选项中,只有一项是符合题目要求的)
1.下列有关激素、酶、抗体与神经递质的说法,正确的是
A.动物激素既不参与构成细胞结构,也不提供能量,但对生命活动发挥重要的调节作用
B.酶是由活细胞产生的具有催化能力的一类特殊蛋白质,能合成激素的细胞一定能合成酶
C.在发生二次免疫时,记忆B细胞可迅速合成大量抗体以消灭入侵机体的抗原
D.神经递质的受体是位于突触前膜上的蛋白质,能与递质结合从而改变突触后膜的通透性
2.马拉松运动过程中运动员会出现不同程度的呼吸加快、加深,出汗增加甚至会出现脱水、休克等现象。下列关于运动员运动过程中生理状况的叙述正确的是
A.对于脱水、休克运动员,立即补充大量水可恢复内环境稳态
B.会产生大量乳酸,血浆pH会显著下降
C.血浆渗透压升高,抗利尿激素分泌增加,尿量增加
D.交感神经兴奋性增强,胃肠平滑肌舒张,蠕动减弱
3.下列关于人体生命活动调节的叙述,错误的是
A.体液免疫过程中,B细胞活化需要两个信号的刺激
B.促甲状腺激素只作用于甲状腺,甲状腺细胞膜上只存在促甲状腺激素的受体
C.下丘脑产生的抗利尿激素增多,可导致血浆渗透压下降
D.胰高血糖素的靶器官主要是肝脏
4.当免疫机能受损,机体正常的功能会发生紊乱。下列关于免疫失调的说法正确的是
A.过敏是由过敏原刺激机体使浆细胞产生组织胺引起一系列反应
B.艾滋病、类风湿关节炎、风湿性心脏病等都属于免疫缺陷病
C.因为过敏不会破坏组织细胞,也不会引起组织严重损伤,所以不会危及生命
D.艾滋病患者最终常常死于复合感染或者恶性肿瘤
5.“唤醒沉睡的种子,调控幼苗的生长。引来繁花缀满枝,瓜熟蒂落也有。”下列对于上述现象的分析,错误的是
A.环境因素能通过改变赤霉素的作用来促进种子的萌发
B.适当喷2,4-D能延长繁花缀满枝的时间
C.乙烯和脱落酸协同调节了瓜熟蒂落的过程
D.这一现象是多种植物激素相互作用的结果
6.将小球藻在光照下培养,以探究种群数量变化规律。下列相关叙述正确的是
A.振荡培养的主要目的是增大培养液中的溶氧量
B.取等量藻液滴加到血细胞计数板上,盖好盖玻片,稍待片刻后再计数
C.培养瓶上层小球藻较少,底层小球藻较多,计数时应取中层溶液
D.为了分析小球藻种群数量变化总趋势,需连续统计多天的数据
7.群落是一定时空条件下不同物种的天然群聚。根据群落的外貌和物种组成等方面的差异,可以将陆地的群落分为不同类型。在不同的群落中,生物适应环境的方式不尽相同。下列关于群落的叙述,正确的是
A.群落中两种动物的食性相同,它们的生态位一定相同
B.群落中种群密度大的就是该群落的优势种
C.群落外貌和结构相对稳定且不会随季节发生变化
D.在自然演替过程中,群落通常是向结构复杂、稳定性强的方向发展
8.如图是某生态系统的食物网,其中字母表示不同的生物,箭头表示能量流动的方向。下列归类正确的是
A.a、c是生产者 B.c、f是杂食动物 C.b、d是植食性动物 D.e、f是肉食性动物
9.某人工鱼塘的部分能量流动关系如图,下列分析正确的是
A.图甲中A,、A。和图乙中E都可以表示呼吸作用散失的能量
B.图甲中第二营养级到第三营养级能量的传递效率是D2/(A2+B2+C2)
C.链鱼用于自身生长发育和繁殖的能量可用图乙中的B表示
D.乌鳞捕食链鱼后剩余的食物残渣中的能量可用图乙中的A表示
10.传统发酵技术在生活生产实践中广泛应用。下列有关叙述错误的是
A.果酒发酵的主要微生物属于真核生物,果醋发酵菌种属于原核生物
B.果酒、果醋发酵过程中都可以通过控制发酵温度实现对微生物类型的控制
C.果醋制作过程中发酵液pH逐渐降低,果酒制作过程中情况相反
D.泡菜制作的过程中,乳酸菌能在缺氧条件下产生乳酸
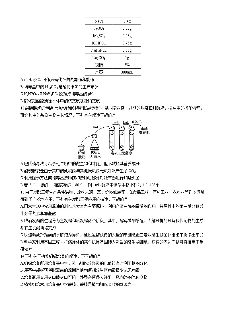
11.硝化细菌是化能自养菌,通过的氧化过程获取菌体生长繁殖所需的能量,在水产养殖中具有重要作用。下表是分离硝化细菌的培养基配方。下列说法错误的是
A.(NH4)2SO4可作为硝化细菌的氨源和能源
B.培养基中的Na2CO3是硝化细菌的主要碳源
C.K2HPO4和NaH2PO4能维持培养基的pH
D.硝化细菌能清除水体中的铵态氮及亚硝态氮
12.袋装酸奶的包装上通常都会注明“胀袋勿食”。某同学选择一过期的胀袋密封酸奶,按图中的操作流程,研究其中的某微生物生长情况,下列有关叙述正确的是
A.巴氏消毒法可以杀死牛奶中的微生物和芽孢,但不破坏其营养成分
B.酸奶胀袋是由于其中的乳酸菌与其他厌氧菌无氧呼吸产生了CO2
C.利用图示方法向培养基接种前和接种后都要对涂布器进行灼烧灭菌
D.若3个平板的平均菌落数是180个,则1mL酸奶中该微生物个数为1.8×106个
13.由于发酵工程生产条件温和、原料来源丰富、价格低廉等,在食品工业、医药工业、农牧业等许多领域得到了广泛地应用,下列有关发酵工程应用的描述,正确的是
A.日常生活中食用酱油的制作以大麦为主要原料,利用产蛋白酶的霉菌的作用,将原料中的蛋白质分解成小分子的肽和氨基酸
B.啤酒发酵的过程分为主发酵和后发酵两个阶段,其中,酵母菌的繁殖、大部分糖的分解和代谢物的生成都在主发酵阶段完成
C.以淀粉或纤维素的水解液为原料,通过发酵获得的大量的单细胞蛋白是从微生物菌体细胞中提取出来的
D.科学家利用基因工程,将病原体的某个抗原基因转入适当的微生物细胞,获得的表达产物可直接用于免疫治疗
14.下列关于植物组织培养的叙述,不正确的是
A.组织培养所用培养基中生长素与细胞分裂素的比值较高时利于根的分化
B.用茎尖能够获得脱毒苗的原因是植物顶端分生区病毒极少或无病毒
C.培养瓶用专用封口膜封口可防止外界杂菌侵人并阻止瓶内外的气体交换
D.植物组培常用培养基中含蔗糖,蔗糖是植物细胞吸收的碳源之一
15.使用高效的细胞毒素类药物进行化疗可以有效杀伤肿瘤细胞,为了减小药物的毒副作用,将单克隆抗体与相应药物偶联结合,制成“生物导弹”来定向治疗癌症。如图为制备单克隆抗体的过程,所制得的抗体为鼠源性抗体。下列有关叙述正确的是
A.图中的多种B淋巴细胞可在小鼠的胸腺中获取
B.②过程在选择培养基中生长繁殖的细胞均能分泌所需抗体
C.图示过程获得的鼠源性抗体可直接与药物结合用于人体疾病的治疗
D.利用“生物导弹”治疗癌症可减轻药物对正常细胞的伤害
16.下列有关细胞工程的叙述,正确的有
①植物体细胞杂交技术,能克服远缘杂交不亲和的障碍
②动物细胞培养时不能用机械的方法将组织分散成单个细胞
③利用动物细胞培养技术和细胞融合技术可以制备单克隆抗体
④利用核移植技术可以培育试管婴儿
⑤卵子是否受精的标志是卵细胞膜和透明带之间是否出现两个极体
⑥桑甚胚从透明带中伸展出来的过程称为“孵化”
⑦胚胎移植一般只包括从供体、受体的选择到移植结束,而不包括后续的检查过程
A.2项 B.3项 C.4项 D.5项
第Ⅱ卷(非选择题,共52分)
注意事项:
第Ⅱ卷用黑色碳素笔在答题卡上各题的答题区域内作答,在试题卷上作答无效。
二、简答题(本大题共5小题,共52分)
17.(10分)由于工业废水的任意排放和使用含铜量较高的农药、饲料、化肥等,使得铜离子在农田中积累,造成土壤铜污染,从而影响植物生长。为探究2,4-表油菜素内酯(EBR,人工合成的油菜素内酯类似物)缓解铜离子胁迫对葡萄幼苗根系总长度的影响,进行了相关实验。实验结果如图,回答下列问题:
(1)实验中的对照组1和对照组2的处理方式是_______________________。
(2)依据上图得到的实验结论是_______________________。
(3)为了减少浪费,需要先进行__________以确定正式实验过程中施加的2,4-表油菜素内酯浓度。
(4)油菜素内酯是一种植物激素,一般来说,植物激素对植物生长发育的调控,是通过调控__________(答出两点即可)等方式实现的。
18.(8分)湿地被誉为地球的“肾脏”。党的十八大以来,习近平总书记十分重视湿地的保护和恢复,我国建立了许多湿地公园,贵阳市的小车河城市湿地公园就是其中之一。回答下列问题:
(1)湿地生态系统具有涵养水源、净化水质、蓄洪抗旱、调节气候等功能,体现了生物多样性的间接价值,生物多样性的间接价值主要体现在_______________________。
(2)近年来贵阳市政府采取多种干预措施,使小车河城市湿地生态系统得以恢复。从群落水平来说,该生态系统得以恢复依据的原理是群落演替,影响该群落演替的因素有_______________________。(写出两点)。
(3)现在小车河城市湿地公园的植物已经增加到800多种,使植物群落的垂直分层现象更为复杂,显著地提高了群落________________的能力。该湿地生态系统在恢复过程中,鸟类等消费者也在增加,消费者的作用是_______________________。
19.(10分)尿素是一种重要的农业氮肥,但尿素并不能直接被农作物吸收,只有当土壤
中的细菌将尿素分解成氨之后,才能被植物利用。如图6是研究人员从红棕壤中筛选高效分解尿素细菌的过程示意图,请回答下列问题:
(1)步骤②的目的是______________________________。
(2)步骤3采用的接种方法是______________________________。
(3)如何确定该培养基能够对土壤中微生物起到筛选作用?______________________________。
(4)统计的菌落数往往比活菌的实际数目低,除了上述的活菌计数法外,___________也是测定微生物数量的常用方法。
(5)步骤④如何鉴定和比较细菌分解尿素的能力?______________________________。
20.(12分)花椰菜易受黑腐病菌的危害而患黑腐病。黑芥具有黑腐病的抗性基因。用一定剂量的紫外线处理黑芥原生质体可使其染色体片段化,并丧失再生能力。再利用此原生质体作为部分遗传物质的供体与完整的花椰菜原生质体融合,以获得抗黑腐病杂种植株。流程如图。
据图回答下列问题:
(1)过程①所需的酶是________________________。
(2)过程②后,在显微镜下观察融合的活细胞中有供体的________________________存在,这一特征可作为初步筛选杂种细胞的标志。最后鉴定需要对杂种植株进行黑腐病菌接种实验,可筛选出具有高抗性的杂种植株。
(3)植物细胞融合完成的标志:融合的原生质体再生_____________,进而脱分化形成愈伤组织,在植物组织培养时,应从____________________________________(至少答出2点)等方面制定措施,减少污染。
(4)若分析再生植株的染色体变异类型,应剪取再生植株和双亲(花椰菜和黑芥)植株的____________________,通过____________、漂洗、染色和制片等过程制成装片,然后在显微镜下观察比较染色体的形态和数目。
21.(12分)科学家通过诱导黑鼠体细胞去分化获得诱导性多能干细胞(iPS),继而利用iPS细胞培育出与黑鼠遗传特性相同的克隆鼠,流程如图,请回答下列问题:
(1)黑鼠体细胞培养,培养装置应置于__________中培养。培养的细胞在贴壁生长至充满培养皿底时停止分裂,这种现象称为_______________。
(2)图中2细胞胚胎可用人工方法从灰鼠输卵管内获得;也可用__________处理灰鼠,从灰鼠体内取出更多卵子,再通过体外受精后进行早期胚胎培养获得。
(3)图中重组囊胚通过__________技术移入白鼠子宫内继续发育,此技术对代孕受体的要求是__________。若想进一步提高胚胎的利用率,可采用____________技术。
(4)小鼠胚胎干细胞(简称ES细胞)可由囊胚的_______________分离培养获得。
(NH4)2SO4
0.5g
NaCl
0.4g
FeSO4
0.03g
MgSO4
0.03g
K2HPO4
0.75g
NaH2PO4
0.25g
Na2CO3
1g
琼脂
5%
定容
1000mL
贵阳一中2022级高二年级教学质量监测卷(三)
生物学参考答案
第Ⅰ卷(选择题,共48分)
一、选择题(本大题共16小题,每小题3分,共48分。在每小题给出的四个选项中,只有一项是符合题目要求的)
【解析】
1.动物激素既不参与构成细胞结构,也不提供能量,但对生命活动发挥重要的调节作用,A正确。多数酶的化学本质是蛋白质,少数酶的化学本质是RNA,B错误。二次免疫时,记忆B细胞迅速增殖分化成浆细胞,从而合成大量抗体,C错误。神经递质的受体位于突触后膜上,D错误。
2.脱水、休克运动员不仅丢失水,还有无机盐,只补充水还会导致细胞外液渗透压降低,内环境不能维持稳态,A错误。人体剧烈运动时产生乳酸,由于血浆中有缓冲物质存在,故血浆pH值不会显著下降,B错误。血浆渗透压升高,抗利尿激素分泌增加,促进肾小管和集合管对水的重吸收,尿量减少,C错误。剧烈运动会使交感神经兴奋,交感神经兴奋会导致胃肠平滑肌舒张,蠕动减弱,D正确。
3.体液免疫过程中,B细胞活化需要两个信号的刺激,还需要细胞因子的作用,A正确。甲状腺细胞膜上除存在促甲状腺激素的受体,还有其他激素的受体,如胰岛素受体,B错误。下丘脑产生的抗利尿激素增多时,促进肾小管和集合管对水的重吸收增强,从而导致血浆渗透压下降,C正确。胰高血糖素能促进肝糖原的分解和非糖物质的转化,因而其靶器官主要是肝脏,D正确。
4.浆细胞产生抗体,组织胺不是浆细胞产生的,一般是由肥大细胞产生,A错误。艾滋病属于免疫缺陷病,而类风湿关节炎、风湿性心脏病等都属于自身免疫病,B错误。过敏反应一般不会破坏组织细胞,也不会引起组织细胞的严重损伤,但是有时会危及生命,C错误。艾滋病患者的免疫能力几乎全部丧失,所以艾滋病病人的直接死因往往是多种病原体引起的复合感染或者恶性肿瘤等疾病,D正确。
5.环境因素能够改变激素的合成、含量等,进而影响植物生命活动,无法改变激素的作用,A错误。一定浓度的2,4−D能防止落花落果,所以能延长“繁花缀满枝”的时间,B正确。乙烯可促进果实的成熟,脱落酸可促进果实的脱落,所以说乙烯和脱落酸协同调节了“瓜熟蒂落”的过程,C正确。植物的生命活动是在多种植物激素相互作用、共同调节下进行的,D正确。
6.振荡培养的主要目的是加速二氧化碳溶解于培养液中,增大培养液中的溶二氧化碳量,A错误。在血细胞计数板上,盖好盖玻片,取等量藻液滴加到盖玻片边缘,让其自行渗入计数室,稍待片刻后再计数,B错误。吸取培养液进行计数前,需将试管轻轻振荡几次,目的是使培养液中的小球藻均匀分布,减少误差,C错误。为了分析小球藻种群数量变化总趋势,需连续统计多天的数据,D正确。
7.生态位是指一个物种在群落中的地位或作用,包括所处的空间位置,占用资源的情况,以及与其他物种的关系等,因此食性相同的两种动物,生态位不一定完全相同,A错误。优势种不仅数量很多,它们对群落中其他物种的影响也很大。B错误。群落外貌和结构相对稳定,但是会随阳光、温度和水分等季节性变化而有规律地变化。C错误。在自然演替过程中,群落通常是向结构复杂、稳定性强的方向发展,D正确。
8.a在食物链的起点,是生产者,c能捕食b等,属于消费者,A错误。c和f都能捕食生产者a、b,也都能捕食消费者e,所以c和f属于杂食动物,B正确。b在食物链的起点,是生产者,C错误。f属于杂食动物,D错误。
9.图甲中A1、A2和图乙中E都可以表示呼吸作用散失的能量,A正确。图甲第二营养级的同化量为D1(D1=A2+B2+C2+D2),第三营养级的同化量为D2,B错误。鲢鱼用于自身生长发育和繁殖的能量可用图乙中的C表示,C错误。乌鳢捕食鲢鱼后剩余的食物残渣中的能量可用图乙中的D表示,D错误。
10.果酒发酵的菌种是酵母菌,酵母菌属于真核生物,果醋发酵菌种是醋酸菌,属于原核生物,A正确。果酒、果醋发酵的菌种生活的温度条件不同,可以通过控制发酵温度实现对微生物类型的控制,B正确。果醋制作过程中,醋酸菌有氧呼吸产生CO2和水,CO2溶于水形成碳酸,随着CO2浓度的增加,溶液的pH逐渐降低;果酒制作过程中,酵母菌无氧呼吸产生CO2与酒精,CO2溶于水形成碳酸,随着CO2浓度的增加,溶液的pH逐渐降低,因此果酒、果醋制作过程中溶液的pH都是逐渐降低的,C错误。泡菜发酵的实验原理是乳酸菌在无氧条件下将糖分解为乳酸,D正确。
11.结合题干信息分析表格,硝化细菌通过的氧化过程获取能量,通过分析培养基成分可知(NH4)2SO4可作为硝化细菌的氮源和能源,A正确。硝化细菌为自养型生物,能利用二氧化碳合成糖类,故硝化细菌的主要碳源是二氧化碳,B错误。分析培养基成分,其中K2HPO4和NaH2PO4可维持培养基的pH,C正确。硝化细菌能将氧化成,进而将氧化成,故可用硝化细菌清除水体中的铵态氮及亚硝态氮,D正确。
12.消毒是指使用较为温和的物理或化学方法杀死物体表面或内部的部分微生物(不包括芽孢和孢子),巴氏消毒法不能杀死芽孢,A错误。乳酸菌进行无氧呼吸的产物是乳酸而非CO2,B错误。图示方法只用0.2mL培养液进行接种,使用的工具是涂布器,接种前和接种后都要对涂布器进行灼烧灭菌,C正确。利用公式C÷V×M,可以计算1mL酸奶中该微生物数量为180÷0.2×104=9×106,D错误。
13.大麦的主要成分为淀粉,制作酱油的主要原料是大豆,A错误。啤酒发酵的过程分为主发酵和后发酵两个阶段,但酵母菌的繁殖、大部分糖的分解和代谢物的生成都在主发酵阶段完成,主发酵结束后在低温、密闭环境下储存一段时间属于后发酵,B正确。单细胞蛋白是以淀粉或纤维素的水解液、制糖工业的废液等为原料,通过发酵工程生产的微生物菌体,C错误。科学家利用基因工程,将病原体的某个抗原基因转入适当的微生物细胞,获得的表达产物为抗原,可用于疫苗接种预防疾病,但不可用于免疫治疗,D错误。
14.组织培养所用培养基中生长素与细胞分裂素的比值较高时利于根的分化,A正确。植物的分生区病毒极少甚至无病毒,因此可将马铃薯茎尖接种在培养基中,经过人工培养可获得脱毒苗,B正确。培养瓶用专用封口膜封口的目的是防止杂菌污染,并不影响气体交换,C错误。植物组织培养过程中,蔗糖可作为碳源并有助于维持渗透压,蔗糖并非唯一碳源,D正确。
15.用特定的抗原对小鼠进行免疫后,从小鼠的脾中得到能产生特定抗体的B淋巴细胞,而胸腺中主要是T细胞发育和成熟的场所,A错误。②过程能在选择培养基中生长繁殖的细胞均为杂交瘤细胞,但不一定能分泌所需抗体,B错误。由题图过程获得的单克隆抗体属于鼠源性抗体,直接与药物结合作用于人体可能会被人体的免疫系统识别,诱发人体免疫反应,C错误。细胞毒素类药物对正常细胞也有杀伤作用,“生物导弹”可定向治疗癌症,减轻药物对正常细胞的伤害,D正确。
16.①植物体细胞杂交技术,能克服远缘杂交不亲和的障碍,正确;②在进行细胞培养时,将动物组织分散成单个细胞,可采用机械的方法,或用胰蛋白酶、胶原蛋白酶等处理一段时间,错误;③制备单克隆抗体的过程利用了动物细胞培养技术和细胞融合技术,正确;④利用体外受精、胚胎移植技术可以培育试管婴儿,错误;⑤卵子是否受精的标志是卵细胞膜和透明带之间是否出现两个极体,受精完成的标志是雌雄原核融合,正确;⑥囊胚从透明带中伸展出来的过程称为“孵化”,错误;⑦胚胎移植一般包括从供体、受体的选择到移植结束,以及后续的检查过程,错误。归纳:①、③、⑤正确,共三项正确。
第Ⅱ卷(非选择题,共52分)
二、简答题(本大题共5小题,共52分)
17.(除特殊标注外,每空2分,共10分)
(1)对照组1不做任何处理;对照组2用120μM铜离子溶液处理(4分)
(2)一定浓度的EBR可以缓解铜离子胁迫对葡萄幼苗根系生长的抑制,且一定浓度范围内,随浓度增加缓解作用增强,超过一定浓度,随浓度增加缓解作用减弱(合理叙述即可)
(3)预实验
(4)细胞分裂、细胞伸长、细胞分化和细胞死亡(答出两点即可)
【解析】实验组:接受自变量处理的组;对照组:没有经过自变量处理的组。对照组1不做任何处理;对照组2用120μM铜离子溶液处理,通过对照组2与实验组的对比,可以知道EBR的效果。将铜离子胁迫+EBR处理组的数据与对照组2对比可知,一定浓度的EBR可以缓解铜离子胁迫对葡萄幼苗根系总长度的影响。为了减少浪费,需要先进行预实验确定正式实验过程中施加的2,4−表油菜素内酯浓度。植物激素对植物生长发育的调控,是通过调控细胞分裂、细胞伸长、细胞分化和细胞死亡等方式实现的。
18.(每空2分,共8分)
(1)调节生态系统的功能
(2)群落外界环境的变化或生物的迁入和迁出或群落内部种群相互关系的发展变化或人类的活动
(3)利用光能等环境资源加快生态系统的物质循环,对于植物的传粉和种子的传播等具有重要作用
【解析】(1)生物多样性的价值:包括直接价值、间接价值、潜在价值。间接价值是对生态系统起重要调节作用的价值(生态功能)。
(2)该过程中群落的丰富度和物种数目不断增多,影响该群落演替的因素有群落外界环境的变化、生物的迁入和迁出、群落内部种群相互关系的发展变化、人类的活动。
(3)群落的垂直结构能够显著提高群落利用光能等资源的能力;消费者在生态系统中的作用有:加快生态系统的物质循环、帮助植物的传粉和种子的传播。
19.(每空2分,共10分)
(1)增加目的菌的浓度
(2)稀释涂布平板法
(3)使用完全培养基作对照,如果接种后的完全培养基上的菌落数明显多于选择培养基上的菌落数,说明选择培养基起到了筛选作用(合理叙述即可)
(4)显微镜直接计数法
(5)在培养基中加入酚红指示剂,细菌分解尿素能力越强,pH越高,溶液颜色越红(合理叙述即可)
【解析】在液体选择培养基中培养的目的是增加目的菌的浓度。步骤③平板中的菌落分散分布,采用的接种方法是稀释涂布平板法。要确定该培养基能够对土壤中微生物起到筛选作用,可使用完全培养基作对照,如果接种后的完全培养基上的菌落数明显多于选择培养基上的菌落数,说明选择培养基起到了筛选作用。除了上述的活菌计数法外,显微镜直接计数也是测定微生物数量的常用方法。能分解尿素的微生物能产生脲酶,脲酶催化尿素分解成氨使培养基碱性增强,向培养基中加入酚红指示剂,酚红变红。
20.(每空2分,共12分)
(1)纤维素酶和果胶酶
(2)叶绿体
(3)细胞壁;外植体消毒、培养基及器械灭菌
(4)根尖或根尖分生组织;解离
【解析】(1)要得到植物细胞的原生质体,需要用纤维素酶和果胶酶处理细胞,使细胞壁分解。
(2)由于要培养的是抗黑腐病的花椰菜,所以需要供体含有黑腐病抗性基因,供体是由光照培养的黑芥苗提供的,所以供体一定含有叶绿体。
(3)原生质体经过细胞壁再生,才能进行分裂分化;在植物组织培养时,应从外植体消毒,培养基及器械灭菌、实验人员无菌操作等方面制定措施,减少污染。
(4)要分析再生植株染色体变异类型需要观察再生植株与双亲的染色体差异:观察染色体最简便是观察根尖分生组织细胞,制作装片的操作是解离、漂洗、染色和制片过程。
21.(除特殊标注外,每空2分,共12分)
(1)CO2培养箱;接触抑制
(2)促性腺激素
(3)胚胎移植(1分);同种、生理状态相同的其他雌性动物胚胎分割(1分)
(4)内细胞团
【解析】(1)动物细胞培养过程中,保证培养环境pH值相对稳定,培养装置应置于一定浓度(5%)CO2气体环境中,所以放置在CO2培养箱培养。培养的细胞在贴壁生长至充满培养皿底时停止分裂,这种现象称为接触抑制。
(2)用促性腺激素处理,使其排出更多的卵子。
(3)重组囊胚通过胚胎移植技术移入白鼠子宫内继续发育,此技术对代孕受体的要求是同种、生理状态相同的其他雌性动物。若想进一步提高胚胎的利用率,可采用胚胎分割技术。
(4)囊胚的内细胞团保留分裂和分化能力,小鼠胚胎干细胞(ES)可由囊胚的内细胞团分离培养获得。题号
1
2
3
4
5
6
7
8
9
10
11
12
13
14
15
16
答案
A
D
B
D
A
D
D
B
A
C
B
C
B
C
D
B
贵州省贵阳市一中2023-2024学年高二下学期期中考试生物试题: 这是一份贵州省贵阳市一中2023-2024学年高二下学期期中考试生物试题,文件包含贵阳一中2022级高二年级教学质量监测卷三生物pdf、贵阳一中2022级高二年级教学质量监测卷三生物-答案pdf等2份试卷配套教学资源,其中试卷共11页, 欢迎下载使用。
贵州省贵阳市一中2023-2024学年高二下学期期中考试生物试题: 这是一份贵州省贵阳市一中2023-2024学年高二下学期期中考试生物试题,共10页。
2024贵阳一中高三下学期一模考试生物含解析: 这是一份2024贵阳一中高三下学期一模考试生物含解析,文件包含贵州省贵阳市第一中学2023-2024学年高三下学期一模考试生物答案docx、贵州省贵阳市第一中学2023-2024学年高三下学期一模考试生物docx等2份试卷配套教学资源,其中试卷共29页, 欢迎下载使用。

