2024年吉林省长春市中考一模生物试题(原卷版+解析版)
展开本试卷包括选择题和非选择题,共6页。全卷满分50分。考试时间为50分钟。考 试结束后,将答题卡交回。
注意事项:
1. 答题前,考生务必将自己的姓名、准考证号码填写在答题卡上,并将条形码准确 粘贴在条形码区域内。
2. 选择题必须使用2B 铅笔填涂;非选择题必须使用0.5毫米黑色字迹的签字笔书 写,字体工整、笔迹清楚。
3. 请按照题号顺序在答题卡各题目的答题区域内作答,超出答题区域书写的答案无 效;在草稿纸、试卷上答题无效。
4. 保持卡面清洁,不要折叠,不要弄破、弄皱,不准使用涂改液、修正带、刮纸刀。
一、选择题(本题包括20道小题,每小题只有一个正确答案,每题1分,共20分)
1. 谷雨是春天的最后一个节气,有“谷雨,雨生百谷”的说法。这体现了( )
A. 生物对环境的影响B. 环境对生物的适应
C. 环境对生物的影响D. 生物对环境的适应
2. 人的精子与卵细胞结合的场所是( )
A. 卵巢B. 阴道C. 子宫D. 输卵管
3. 关于使用显微镜“观察草履虫”的实验,下列叙述不正确的是( )
A. 甲中若选用10倍物镜,显微镜的放大倍数为100倍
B. 要使看到的物像更加清晰应转动甲中结构 a
C. 从草履虫培养液的表层吸一滴培养液用于观察
D. 乙中棉花纤维的作用是限制草履虫的运动
4. 长白松又称美人松,下列与长白松同属于裸子植物的是( )
A. 银杏B. 卷柏C. 苹果D. 海带
5. 为了预防骨质疏松症,在饮食上我们要适量食用的无机盐和维生素种类分别是( )
A. 锌、维生素AB. 磷、维生素B1
C 碘、维生素CD. 钙、维生素D
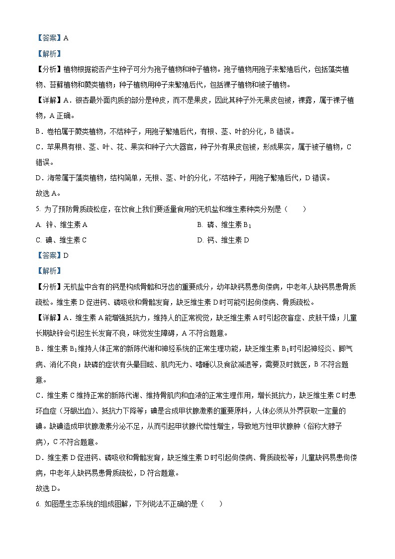
6. 如图是生态系统的组成图解,下列说法不正确的是( )
A. ① 为生产者,蘑菇属于该部分
B. ② 表示动物,猫头鹰属于该部分
C. ③ 为分解者,可参与物质循环
D. ④ 表示阳光、空气、温度和水等
7. 下列关于生物体的结构层次叙述正确的是( )
A. 细胞分裂时变化最明显的是细胞膜
B. 动物体具有保护组织、肌肉组织等
C. 绿色开花植物的根、茎、叶是生殖器官
D. 植物体与动物体相比缺少“系统”层次
8. 将芹菜叶柄插入滴有红墨水的清水中。一段时间后取叶片横切,制成切片,用显微镜观察呈红色的部位是
A. 表皮B. 叶肉C. 叶脉D. 气孔
9. 当发生沙尘暴时,在户外活动的人容易吸入尘埃,部分尘埃由呼吸道进入肺依次通过的结构是( )
A. 口、鼻、喉、气管、支气管
B. 鼻、喉、咽、支气管、气管
C. 鼻、咽、喉、气管、支气管
D 口、咽、喉、支气管、气管
10. 如图,甲是加入抗凝剂人体血液分层图,乙是人血涂片示意图,下列叙述正确的是( )
A. 甲 中C 部分对应乙中的1
B. 甲 中A 部分的主要作用是运输氧
C. 甲中 B 层有白细胞和血小板
D. 乙中的2起防御和保护作用
11. 中医讲“五脏之真,唯肾为根”。肾脏是形成尿液的器官,尿的形成过程如图所示,下列相关叙述正确的是( )
A. 形成尿液的肾单位由①②③组成
B. 结构④是输尿管,具有重吸收的作用
C. ⑤与①中的血液相比,尿素减少
D. 尿液中出现蛋白质一定是②发生病变
12. 蛔虫、蚯蚓、血吸虫分别属于( )
A. 线形动物、环节动物、扁形动物
B. 环节动物、节肢动物、腔肠动物
C 线形动物、节肢动物、环节动物
D. 线形动物、两栖动物、软体动物
13. “眼观六路,耳听八方”,我们从外界获取的信息主要来自视觉与听觉。人体感受光线刺激和声波刺激的部位分别位于( )
A. 脉络膜和鼓室B. 视网膜和耳蜗
C. 角膜和鼓膜D. 虹膜和前庭
14. 人体是一部精密的仪器,其结构与功能是相适应的。下列叙述不正确的是( )
A. 小肠内表面有许多皱襞和绒毛,有利于吸收营养物质
B. 右心室壁比左心室壁厚,可将血液输送到全身各处
C. 肺泡壁由一层上皮细胞构成,便于进行气体交换
D. 四肢静脉内表面通常有静脉瓣,可防止血液倒流
15. 下列关于四种野生动物的特征叙述正确的是( )
A. 中国林蛙幼体用鳃和皮肤呼吸
B. 棕黑蝮蛇皮肤裸露,体温高而恒定
C. 中华秋沙鸭有气囊辅助肺呼吸
D. 白山羊的牙齿有门齿和犬齿的分化
16. 利用泡菜坛制作泡菜时,既要加盖,还要用水来封口,这样做是为乳酸菌提供( )
A. 干燥环境B. 清洁环境
C. 黑暗环境D. 缺氧环境
17. 学习了染色体的结构后,某同学利用一根长绳和小球制作了如图所示的模型。该模型中的长绳代表( )
A. 基因B. 蛋白质C. DNAD. 染色体
18. 下列关于鸟卵的部分结构与其功能对应正确的是( )
A. 卵壳——保护卵的内部结构
B. 卵白——胚胎发育的主要营养来源
C. 胚盘——能为胚胎发育提供营养物质
D. 卵黄——是将来孵化成雏鸟的重要结构
19. 下列有关生物进化的叙述正确的是( )
A. 生物产生的变异都是有利的
B. 生物进化的趋势是由陆生到水生
C. 生物进化是人工选择的结果
D. 化石是研究生物进化的重要证据
20. 关于健康地生活,下列说法正确的是( )
A. 青少年应坚持体育锻炼,按时作息
B. 非处方药需要凭医师处方才能购买
C. 中药没有副作用,过期后仍可服用
D. 动脉出血应按压伤口的远心端止血
二、非选择题(本题包括6道小题,每空1分,共30分)
21. 玉米是我国第三大粮食作物,也经常用作实验材料。某生物学兴趣小组用玉米种子做了一系列实验,请结合相关图示回答问题。
(1)取一粒浸软的玉米种子,用刀片沿着图甲中的____(填字母)线位置剖开,即可得到如图乙所示的剖面。
(2)当玉米种子萌发时,最先突破种皮的结构是图乙中的____(填序号)。
(3)图丙表示用萌发的玉米种子探究呼吸作用的过程, 一段时间后,澄清的石灰水变浑浊,说明种子萌发时放出了____
(4)图丁为显微镜下观察到的玉米根尖结构的视野,据图可判断这部分区域是根尖的____区。要想在视野中观察到根冠的结构特点,应向____方移动玻片。
22. 在欣赏龙年春晚创意年俗秀《别开生面》后,同学们想尝试制作面食感受传 统饮食文化的魅力,他们最终选择制作馒头并设计实验进行探究活动。请根据同学 们的制作及探究过程,回答相关问题。
(1)同学们在制作馒头的过程中,发现面团中有淡淡的酒味,这是因为____(一种微生物)发酵时产生了酒精,之后在蒸熟过程中就逐渐挥发了。
(2)同学们对咀嚼馒头时逐渐感觉有甜味这一变化进行了探究,将制作好的馒头取大小相等的三块,切碎后分别放入三支试管内并进行下表所示处理:
①表格中“?”处应填____。
②通过对1 号和3号两支试管滴加碘液后现象的分析,可以得出结论:唾液淀粉酶 消化淀粉需要适宜的____
③为遵循单一变量原则,实验中采取的措施有____(答出一点即可)。
④探究实验后,同学们通过继续学习得知:馒头变甜是因为馒头中的淀粉被唾液淀 粉酶分解为____。
23. 为了让人们提前品尝到美味可口的香瓜,在2月份,长春市某香瓜温室大棚里,瓜农们已经开始劳作,他们将香瓜幼苗嫁接在哈密瓜砧木上,这种方式使香瓜具有产量高、抗病害等优点。图甲为香瓜植株部分结构示意图(A 代表生理活动,a、b代表进出的两种气体),图乙为植物细胞结构模式图,图丙为1、2号棚昼夜平均温度情况,请回答下列问题。
(1)瓜农将香瓜幼苗嫁接在哈密瓜砧木上,这种生殖方式属于____(填“有性生殖”或“无性生殖”)。
(2)香瓜幼苗不断发育,经开花、传粉和受精后,花结构中____发育成果实。
(3)香瓜果实美味可口,主要是因为香瓜的细胞液中含有较多的糖分,这些细胞液存在于图乙的____(填序号)所示结构中。
(4)为了提高香瓜的产量,瓜农在温室大棚中进行合理密植,从而有效提高了A 活动,请推测 b 为____。
(5)在光照条件和栽培措施基本相同的情况下,1号棚香瓜更甜,据图丙分析其原因是:____
24. 2024年3月16日,在荷兰鹿特丹举行的2024年短道速滑世锦赛男子1500 米决赛中,长春籍选手获得金牌。图甲是人脑结构图,图乙是关节示意图,图丙是人体循环路线图,请据图回答下列问题。
(1)短道速滑是对速度、力量、平衡性要求很高的一项运动,人体协调运动,维持身体平衡的器官主要是图甲中的____(填序号)。
(2)运动时,需要关节参与完成各种动作,图乙中____(填序号)内的滑液,可以减少骨与骨之间的摩擦。
(3)合理的饮食可以帮助运动员在比赛中有最佳表现,图丙中B 是构成____系统的器官之一,是食物中蛋白质初步分解的场所。
(4)运动员比赛中需要消耗大量的氧气,氧气的吸入由A 到达 C 依次经过的路径是:A→____(用图丙中的序号和箭头表示)→C最后在细胞的____内被利用。
25. 果蝇主要以腐烂的水果为食,是遗传学中常用的实验材料,被誉为“培养”诺贝尔奖得主的小昆虫。图甲、乙、丙依次表示果蝇的分类地位、体细胞的染色体组成和杂交实验示意图,请据图回答问题。
(1)图甲中,与黑腹果蝇亲缘关系较近是____(写序号),图中还缺少的一个主要分类等级是____
(2)果蝇的发育属于完全变态,经过卵、幼虫、____、成虫四个时期。
(3)果蝇体细胞中有4对染色体,性别决定与人类相似。图乙可表示____性果蝇的染色体组成。
(4)果蝇的长翅和残翅是一对相对性状,据图丙可以判断出____是显性性状。
26. 汤飞凡(1897-1958)是中国微生物学的奠基者,也是享有世界声誉的微生物学家。请阅读他的事迹资料,回答有关问题。
资料一:1941年正值我国抗战最艰苦的时期,许多受伤将士因伤口发炎而死去。汤飞凡了解到青霉素具有较强的杀菌作用,便决心研制青霉素为抗战出力。最终,他分离出一株能产生青霉素的菌种,在我国首次提取出青霉素。
资料二:天花是由天花病毒引起的在人际间传播的烈性传染病。新中国成立初期,汤飞凡改进生产方法,快速研制出大量优质的牛痘疫苗,并推动全国普种牛痘,使我国消灭了天花病毒,领先世界上其他国家16年。
资料三:沙眼是世界性的传染病。早在19世纪末,各国的生物学家就开始了对该病病因的研究,但几十年都没有结果。直到1955年,汤飞凡率领研究团队成功分离出引起沙眼的微生物,其细胞内没有成形的细胞核,是一种衣原体。
(1)资料一中横线处提到的菌种,可以通过产生大量的____来繁殖后代。
(2)根据寄生细胞的不同,资料二中的天花病毒在分类上属于____病毒;通过接种牛痘疫苗的方法可使人获得对天花病毒的免疫力,这是人体免疫的第____道防线在发挥作用。
(3)由资料三可知,沙眼衣原体属于____(填“原核生物”或“真核生物”)。从传染病的角度分析,沙眼衣原体属于____。试管
加入的物质(充分搅拌)
温度(℃)
时间(分钟)
加碘液后的现象
1
馒头碎屑+2毫升唾液
37
10
不变蓝
2
馒头碎屑+2毫升清水
37
10
?
3
馒头碎屑+2毫升唾液
4
10
变蓝
2024年吉林省吉林市永吉县中考一模生物试题(原卷版+解析版): 这是一份2024年吉林省吉林市永吉县中考一模生物试题(原卷版+解析版),文件包含2024年吉林省吉林市永吉县中考一模生物试题原卷版docx、2024年吉林省吉林市永吉县中考一模生物试题解析版docx等2份试卷配套教学资源,其中试卷共21页, 欢迎下载使用。
2024年广东省中考一模生物试题(原卷版+解析版): 这是一份2024年广东省中考一模生物试题(原卷版+解析版),文件包含2024年广东省中考一模生物试题原卷版docx、2024年广东省中考一模生物试题解析版docx等2份试卷配套教学资源,其中试卷共35页, 欢迎下载使用。
2023年吉林省长春市绿园区中考二模生物试题(解析版): 这是一份2023年吉林省长春市绿园区中考二模生物试题(解析版),共20页。试卷主要包含了选择题,非选择题等内容,欢迎下载使用。

