七年级地理下学期期中真题分类汇编(人教版)
展开(考试时间:60分钟 试卷满分:100分)
第Ⅰ卷
一、选择题:本题共25个小题,每小题2分,共50分。在每小题给出的四个选项中,只有一项是符合题目要求的。
(22-23七年级下·广东深圳·期中)认识大洲的基本方法。读亚洲简图,完成下面小题。
1.下列描述符合亚洲地形特征的是( )
A.地形以高原、山地为主B.地势四周高,中间低
C.山脉多分布在南、北两侧D.平原多分布在大陆的内部
2.受亚洲地势的影响,亚洲河流的流向为( )
A.自南向北流B.自西向东流
C.自四周向中部流D.自中部向四周流
3.图中的亚洲文明古国( )
A.均分布在河流的上游B.都诞生于大河的冲积平原
C.地处中高纬度地区D.都位于低纬度高原地区
【答案】1.A 2.D 3.B
【解析】1.结合所学知识,亚洲地形以高原、山地为主,地势中间高、四周低,A正确、B错误;亚洲的山脉主要分布在中部地区,C错误;平原多分布在大陆的边缘,D错误。故选A。
2.结合所学知识,亚洲地势中部高,四周低,受地势的影响,亚洲河流呈放射状由中间向四周奔流入海。A、B、C错误,D正确。故选D。
3.由图可知,亚洲的文明古国均分布在河流的中下游地区,A错误;都诞生于大河的冲积平原,B正确;没有文明古国分布在高纬度地区,C错误;亚洲文明古国基本上都位于中纬度地区,而且只有中国发源于高原地区,D错误。故选B。
(22-23六年级下·山东威海·期中)亚洲南部三大半岛隶属于东南亚、南亚和中东地区,读“亚洲南部局部示意图”,据图,完成下面小题。
4.甲、乙、丙半岛对应的名称正确的是( )
A.甲——阿拉伯半岛B.乙——中南半岛
C.丙——印度半岛D.甲——马来半岛
5.暑假到了,黄华的朋友Tim在朋友圈“晒”出了下面几张旅游照片,他可能去了上图( )
A.甲——中东地区B.乙——印度
C.丙——东南亚D.以上都不是
6.甲半岛是世界最大的半岛,其丰富的____资源集中在波斯湾及其沿岸地区,该资源属于( )
A.煤炭、可再生资源B.铁、不可再生资源
C.水资源、可再生资源D.石油、不可再生资源
7.乙半岛面积最大国家一印度,典型的热带季风气候,其正确的气温曲线和降水柱状图是( )
A.B.
C.D.
【答案】4.A 5.C 6.D 7.B
【解析】4.根据三个半岛位置可以判断,甲为阿拉伯半岛,乙为印度半岛,丙为中南半岛。A正确,BCD错误。故选A。
5.读图可知,黄华的朋友Tim在朋友圈“晒”出了几张旅游照片,分别位于泰国、越南和柬埔寨,这些国家都位于东南亚地区,C正确,ABD错误。故选C。
6.阿拉伯半岛是世界最大的半岛,其丰富的石油资源集中在波斯湾及其沿岸地区。石油属于非可再生资源。D正确,ABC错误。故选D。
7.乙半岛为印度半岛,为典型的热带季风气候,全年高温,降水分为旱雨两季,读图可知,B图正确;A图终年高温多雨,为热带雨林气候;C图雨热不同期,为地中海气候;D图为温带季风气候。故选B。
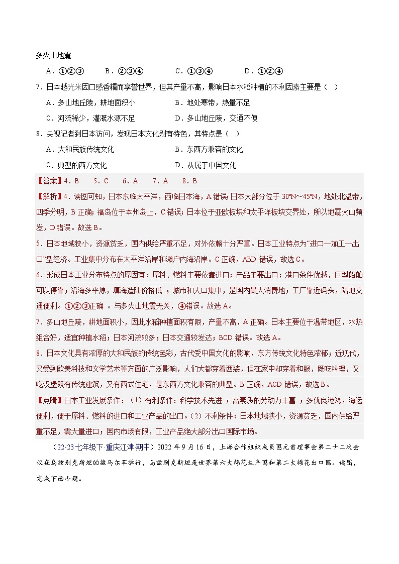
(22-23七年级下·贵州黔南·期中)第32届夏季奥林匹克运动会于2021年7月23日—8月8日在日本东京举行。下图是本州岛地图和日本樱花开放日期等值线图。读下图,完成下列小题。
8.关于日本的叙述,正确的是( )
A.是太平洋东部的群岛国家B.多火山、地震, 属于温带海洋性气候
C.地势低,多平原,耕地面积广D.文化具有东西方兼容的特点
9.日本东京( )
A.海运便利,利于运动员乘船参赛B.地势平坦,利于建造众多体育场馆
C.地处热带, 适合举办夏季奥运会D.远离地震带, 避免地震带来的危害
10.运动员村广场由来自日本不同地区的4万根木头搭建而成,可拆卸再利用; 奖牌从淘汰的笔记本电脑、手机等小家电中提炼而成。这体现出日本( )
A.矿产、森林资源丰富B.资源丰富、物尽其用
C.土地、森林资源匮乏D.注重资源循环利用
11.20世纪80年代至今,日本在美国投资已达1万亿美元,雇佣了近7万美国人,涉及到钢铁、汽车、电力及电子等工业部门.对日本采取这种发展方式原因的描述,不正确的是( )
A.日本国内资源贫乏B.日本土地供应紧张,国内需求减少
C.日本人口老龄化严重,劳动力短缺D.美国劳动力资源丰富,价格低廉
12.日本被誉为樱花之国。为了感受樱花的魅力,如果在5月初去日本看樱花,应去( )
A.本州岛B.北海道岛C.九州岛D.四国岛
【答案】8.D 9.B 10.D 11.D 12.B
【解析】8.日本是太平洋西北部的群岛国家,A错误;日本位于环太平洋火山地震带上,气候以温带季风气候和亚热带季风气候为主,B错误;日本地形以山地、丘陵为主,平原面积狭小,耕地面积小,C错误;日本文化既有浓厚的大和民族的传统色彩,又有强烈的西方气息,是东西方文化兼容的典型,D正确。故选D。
9.东京海运便利,但各国运动员大都是选择航空运输来东京参赛的,A错误;东京位于关东平原上,地势平坦,利于建造众多体育场馆,B正确;日本地处北温带,适合举办夏季奥运会,C错误;日本东京位于环太平洋火山地震带上,多火山、地震,D错误。故选B。
10.运动员村广场由来自日本不同地区的4万根木头搭建而成,可拆卸再利用;奖牌从淘汰的笔记本电脑、手机等小家电中提炼而成,这体现出日本注重资源循环利用,不浪费资源,D正确,ABC错误。故选D。
11.20世纪80年代,日本工业发展面临一系列的问题,例如,劳动力价格显著提高,人口老龄化致使劳动力短缺现象日益显露,环境污染、土地紧张状况加剧,国内需求减少等,发展速度放缓;许多日本企业依靠资金、技术等优势,加速扩大海外投资,利用世界各地的自然资源、劳动力等,建立海外的生产与销售基地,ABC正确;美国劳动力资源丰富,但价格较高,D错误。结合题意,故选D。
12.读图可知,如果在5月初去日本看樱花,应去北海道岛,其纬度较高,樱花盛开较晚。B正确,ACD错误。故选B。
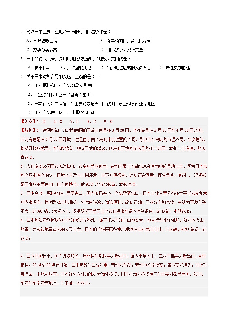
(22-23七年级下·山东菏泽·期中)古老、神秘的东南亚有着独特的魅力。下图为东南亚地区简图。读图完成下列小题。
13.东南亚的范围包括( )
A.中南半岛和马来群岛B.中南半岛和阿拉伯半岛
C.菲律宾群岛和马来群岛D.苏门答腊岛和爪哇岛
14.甲半岛城市分布的主要特征是( )
A.沿湖泊分布B.沿铁路分布C.沿河流分布D.沿国界线分布
15.连接亚洲和大洋洲、太平洋和印度洋的咽喉要道A是( )
A.苏伊士运河B.马六甲海峡C.霍尔木兹海峡D.土耳其海峡
【答案】13.A 14.C 15.B
【解析】13.结合所学知识,东南亚位于亚洲东南部,包括中南半岛和马来群岛两大部分。A正确,B、C、D错误。故选A。
14.由图可知,图中甲半岛是中南半岛,该半岛的城市主要分布在河流沿岸及河口三角洲地区,因为这些地区地形平坦、水源充足、土壤肥沃、农业发达。A、B、D错误、C正确。故选C。
15.由图可知,A地位于马来半岛和苏门答腊岛之间,沟通了印度洋和太平洋,是连接亚洲和大洋洲、太平洋和印度洋的咽喉要道,所以为马六甲海峡。A、C、D错误、B正确。故选B。
(22-23七年级下·江苏徐州·期中)南亚因喜马拉雅山脉等高大的山体而与亚洲其他地区隔开,形成一个相对独立的地理单元,被称为南亚次大陆,印度是南亚最大的国家。读印度主要农作物分布图,完成下面小题。
16.结合图中信息,下列说法正确的是( )
A.北部山地,中部高原,南部平原B.德干高原东高西低
C.东北部种植黄麻D.西北部地区种植水稻
17.结合图中信息,判断正确的是( )
A.字母A表示东北季风B.字母B表示西南季风
C.当受A风向影响时,南亚进入热季D.当受B风向影响时南亚进入凉季
18.印度农作物分布具有明显的区域性,这种分布的主要原因是( )
A.适应不同地区农民的种植习惯B.符合不同地区居民的消费习惯
C.有利于实施机械化、专门化生产D.充分利用各地气候、地形等自然条件
19.下列城市最可能是印度最大棉织工业中心的是( )
A.孟买B.加尔各答C.新德里D.金奈
20.下列建筑奇迹位于印度的是( )
A.①B.②C.③D.④
【答案】16.C 17.D 18.D 19.A 20.C
【解析】16.北部山地,中部平原,南部高原,A错;德干高原,地势西高东低,B错;读图可知,东北部种植黄麻,C对;西北部地区主要种植小麦,D错;故选C。
17.读图可知,A风从海洋吹向陆地,为西南季风,B为东北冬季风,AB错;当受A风向影响时,南亚进入雨季,C错;当受B风向影响时南亚进入凉季,D对;故选D。
18.农业发展的原则是因地制宜。印度农作物分布具有明显的区域性,主要是充分利用各地气候、地形等自然条件。故排除ABC,选择D。
19.结合所学知识,孟买是印度最大棉纺织工业中心,A正确;加尔各答是印度的麻纺织工业中心,B错误;新德里是印度的首都,C错误;金奈是泰米尔纳德邦的首府,印度第四大都市,D错误。故选A。
20.长城位于中国,古罗马竞技场位于意大利,泰姬陵位于印度,狮身人面像位于埃及,故选C。
(22-23七年级下·四川成都·期中)下图是某国局部地区“人口分布及工业区分布”示意图,读图,完成下列小题。
21.据左图分析影响该地人口分布的自然因素主要是( )
A.地形B.气温C.河流D.降水
22.该地区的河流主要注入( )
A.太平洋B.大西洋C.北冰洋D.印度洋
23.右图中A、B、C三条河流流程数千米,但航运价值低,自然原因之一是河流( )
A.水量小B.含沙量大C.流速快D.结冰期长
24.近年来中俄贸易频繁,交往密切,下列商品,中国从俄罗斯大量进口的是( )
A.玩具B.石油C.服装D.家用电器
25.右图中D是石油输出管道,东端向南主要输送的国家是( )
A.中国B.蒙古C.新加坡D.美国
【答案】21.B 22.C 23.D 24.B 25.A
【解析】21.读图可知,该国为俄罗斯,人口主要分布在纬度较低的南部地区,气温较高,故影响该地人口分布的自然因素主要是气温,B正确;地形、河流、降水不是主要因素,ACD错误。故选B。
22.该地区的主要河流,如鄂毕河、叶尼塞河自南向北注入北冰洋,C正确,ABD错误。故选C。
23.俄罗斯东部地区有许多大河,例如A鄂毕河、B叶尼塞河、C勒拿河等。这些河流都位于高纬度地区,冬季漫长而寒冷,河流的封冻期很长,再加上河流沿岸经济落后,人烟稀少,所以河流的航运价值不高,D正确;河流水量较大,含沙量小,流速较平缓,ABC错误。故选D。
24.俄罗斯煤炭、铁矿、油气等矿产资源丰富,利用丰富的矿产资源发展钢铁、机械、军工、造船、飞机等发达的重工业,并对外大量出口;但是俄罗斯日常生活用品、服装、玩具、电子等生活消费品工业比较落后,需要大量进口。中国和俄罗斯经贸往来,俄罗斯向中国出口石油、天然气,中国向俄罗斯出口服装、玩具、家用电器等产品。B正确,ACD错误。故选B。
25.图中D是石油输出管道,东端向南主要输送的国家是中国。中国从俄罗斯进口石油和天然气时,均是通过管道运输,中俄油气合同全面实现后,将通过中俄天然气管线把天然气引入中国,并通过国内已有的西气东输工程管线将天然气输送到能源消费量大的东部地区。故选A。
第II卷
二、综合题:本题共5题,共50分。
26.(22-23七年级下·河北沧州·期中)读“亚洲人口分布略图”,完成下列问题。
(1)亚洲的纬度位置:北部深入 (特殊纬线)内,南部延伸到 以南,地跨北寒带、 、热带。
(2)亚洲的海陆位置:东临A (大洋),南临B (大洋),西南与C (大洲)为邻,东北隔 (海峡)与 望。
(3)图中M地人口稀少的最主要原因是 。
(4)亚洲东部主要分布的人种是 色人种。
【答案】(1) 北极圈 赤道 北温带
(2) 太平洋 印度洋 非洲 白令海峡 北美洲
(3)气候寒冷
(4)黄
【分析】本大题以亚洲人口分布略图为材料设置试题,涉及亚洲的位置范围、人口等相关内容,考查学生区域认知的地理素养和对课本知识的掌握。
【详解】(1)据图可知,亚洲的北部深入北极圈内,南部延伸到了赤道以南,亚洲地跨了北寒带、北温带和热带。
(2)亚洲东部A大洋为太平洋;亚洲南部B大洋为印度洋;亚洲西南部与C非洲相邻;亚洲东北隔白令海峡与北美洲相望。
(3)据图可知,M地位于北极圈内,其气候较为寒冷,不适合人类居住。
(4)根据所学知识可知,亚洲东部主要分布的人种是黄色人种。
27.(22-23七年级下·内蒙古赤峰·期中)阅读图文材料,回答下列问题。
当地时间2022年2月13日晚,日本福岛市附近海域发生了7.3级地震。受此次地震影响,丰田汽车公司位于福岛县的汽车悬挂系统零部件供应商受灾严重,供货困难,丰田公司位于日本国内的14条整车生产线暂停运转。
(1)日本由四大岛及其附近的一些小岛组成,四大岛中,面积最大的岛是 岛。
(2)日本是一个多火山、地震的国家,因其地处 板块与 板块交界处,地壳活跃。应对地震,日本采取了哪些措施? (列出一点即可)
(3)日本国内资源短缺,工业制成品大量 (填“进口”或“出口”),其经济以外向型为主,主要工业区集中分布在 洋及濑户内海沿岸。
(4)试分析丰田汽车悬挂系统零部件供应商在福岛县建厂的原因是 。(答出一点即可)
(5)日本和服与“洋”服并存、和食与“洋”餐并存、和屋与“洋”房并存,这反映了日本的文化特点是 。
【答案】(1)本州
(2) 亚欧 太平洋 建造房屋多采用质地较轻的建材,进行防震演练等等
(3) 出口 太平
(4)福岛县临海,交通便利、沿海平原集中,建厂成本较低、便于进口原料和燃料
(5)东西方兼容的文化
【分析】本题以日本地理位置图和板块分布图为材料,共设5个小题,主要考查同学们对日本的地理位置、地形地势、板块运动等相关知识点的掌握程度。
【详解】(1)日本位于亚洲东部、太平洋西北部,是一个多山的岛国,由北海道岛、本州岛、四国岛、九州岛4个大岛、数千个小岛及附近的海域组成,其中四大岛中,面积最大的岛是本州岛。
(2)结合所学知识,日本位于亚欧板块和太平洋板块的交界处,地壳运动活跃,多火山地震。应对地震,日本采取了建造房屋多采用质地较轻的建材,进行防震演练等措施。
(3)日本国内资源短缺,工业原料需要大量进口,工业制成品大量出口,其经济以外向型为主,主要工业区集中分布在海运极为便利的太平洋及濑户内海沿岸。
(4)结合所学知识,福岛县位于日本东北地区最南部,东临太平洋,丰田汽车悬挂系统零部件供应商在福岛县建厂的原因主要有工厂靠近码头,交通便利、沿海平原集中,建厂成本较低、便于进口原料和燃料等。
(5)结合所学知识,日本文化具有浓厚的大和民族的传统色彩,古代受中国文化的影响,东方传统文化特色浓郁;近现代,又受到欧美科技和文学艺术等方面的广泛影响。日本和服和“洋”服并存、和食和“洋”快餐并存、和屋和“洋”房并存,这反映了日本东西方兼容的文化特点。
28.(22-23七年级下·四川宜宾·期中)读东南亚地图、曼谷气候图和文雯同学的东南亚“新马泰”旅游日记,回答问题。
时间:2022.8.1 地点:中国广州
明天就要去东南亚了,那里的气候和广州有什么不同呢,先上网看看……
(1)文雯上网查阅的气候资料如图所示,发现泰国曼谷的气候类型是 气候。
(2)你认为文雯最不需要准备的物品是( )
A.雨伞B.御寒衣物C.摄像机D.地图
时间:2022.8.2 地点:新加坡
经过4个小时飞行,来到了“花园城市”新加坡,这里港口十分繁忙……
(3)文雯来到新加坡,发现这里的居民大多是 种人,他们和我们习俗相同、语言相通,因为东南亚是世界上 人和 分布最集中的地区。
时间:2022.8.3 地点:马来西亚
听导游说马来西亚的热带经济作物很多,是该国重要的出口物资……
(4)文雯在马来西亚观光,随处可见( )
A.油棕、橡胶树B.柑橘、橄榄树C.胡杨、枣椰树D.樱花、苹果树
(5)东南亚成为世界上重要的热带经济作物产地的主要自然原因是( )
A.平原为主,地势平坦B.种植历史悠久、生产技术高
C.热量、水分充足D.市场需求量大
时间:2022.8.4 地点:泰国
今天我从泰国湾上岸,在曼谷的水上市场购物,别有一番风味……
(6)在中南半岛上,文雯看到了东南亚最长的河流是 。在泰国曼谷,文雯在位于 河上“水上市场”品尝到了许多美食。
(7)近年来,东南亚成为中国人出国旅游目的地的优势条件有哪些?(提示:可从距离、景观、语言文化三方面来分析)
① ;② ;③ 。
【答案】(1)热带季风
(2)B
(3) 黄
华 华侨
(4)A
(5)C
(6) 湄公河 湄南
(7) 距离较近,路途耗时短 旅游资源丰富 华人华侨多,语言沟通障碍小、文化习俗相近
【分析】本题以东南亚为材料,涉及东南亚的气候类型、人口、旅游业、农业生产特点、河流等相关知识点,考查学生对东南亚的掌握程度。
【详解】(1)由泰国曼谷气候资料图可以看出,该国的气候类型是热带季风气候,其特点是全年高温,降水分雨旱两季。
(2)东南亚以热带季风气候和热带雨林气候为主,终年高温,去东南亚旅游最不需要携带的是御寒衣物,雨伞、摄像机和地图有必要携带,排除ACD,故选B。
(3)新加坡地处马来半岛南端,这里的居民多为黄色人种,这里的许多居民与我们习俗相同、语言相通,因为这里是世界上华人和华侨分布最集中的地区。
(4)东南亚绝大部分位于热带,湿热的气候条件,使其成为世界上重要的热带作物生产基地之一,是世界上天然橡胶、油棕、椰子和蕉麻的最大产地,因此,小花在马来西亚观光,随处可见油棕、椰子树。BCD选项的农作物主要分布在温带,排除BCD,故选A。
(5)东南亚成为世界上重要的热带经济作物产地的主要自然原因是主要属于热带季风“气候和热带雨林气候,热量和水分充足,排除ABD,故选C。
(6)中南半岛上最长的河流是湄公河,也是亚洲流经国家最多的河流;曼谷水上市场位于湄南河上,湄南河是泰国第一大河,自北而南地纵贯泰国全境。
(7)近年来东南亚成为中国人出境旅游的主要目的地之一,人们选择东南亚游的理由有:距离较近,其北部与中国的广西、云南两省相接,交通便利,路途耗时短;旅游资源丰富,如自然景观的海岛、热带沙滩、原始森林,人文景观如帝王宫殿、宗教寺塔等具有吸引力;华人华侨多,语言沟通障碍小,有亲切感和文化认同感等。
29.(22-23七年级下·湖北恩施·期中)阅读下列图文材料,回答问题:
材料1: 2015年4月25日,在尼泊尔(28.2°N,84.7°E)发生8.1级强烈地震,紧接着又于5月12日发生7.5级地震,造成重大人员、财产损失。
材料2:“印度地形图”(图1)和“印度农作物、矿产、城市分布图”(图2)
(1)印度的地形区名称:北部是 ,中部是 ,南部是 。
(2)请你叙述尼泊尔发生强烈地震的原因 。
(3)印度的水稻主要分布在半岛沿海平原及 ,小麦主要分布在德干高原的 及恒河中上游地区。
(4)孟买是印度最大的棉纺织工业中心,其周围盛产棉花;加尔各答是印度钢铁工业集中分布区,其附近有丰富的煤铁锰等矿产资源;印度工业在分布上的一个共同特点是靠近 产地。印度的信息技术发源地是 。该国发展服务外包产业的有利条件有 。(至少回答两点)
【答案】(1) 喜马拉雅山地 恒河平原 德干高原
(2)位于印度洋板块和亚欧板块交界处,地壳运动活跃
(3) 恒河平原 西北部
(4) 原料 班加罗尔 人力资源丰富、劳动力成本低、英语普及、信息技术发展较早
【分析】本题以印度为材料,涉及印度的地形、农作物分布、工业发展特点及尼泊尔多地震的原因等知识点,考查学生对南亚及印度的掌握程度。
【详解】(1)印度的地形区分别是北部的喜马拉雅山,中部的恒河平原和南部的德干高原。
(2)尼泊尔因位于欧亚板块与印度洋板块的挤压碰撞处,地壳活动频繁,多火山地震灾害。
(3)由图可知,印度的水稻主要分布在半岛沿海平原及恒河平原,这些地区地势低平、降水丰富;小麦主要分布在德干高原的西北部及恒河中上游地区,这些地区降水较少,以旱地为主。
(4)印度工业在分布上的一个共同特点是靠近原料产地;印度的班加罗尔以生产计算机软件而闻名于世,被称为“南亚硅谷”,是印度信息技术的发源地,该国发展服务外包产业的有利条件有:人口众多、人力资源丰富、劳动力成本低;英语普及、信息技术发展较早,国家的支持等。
30.(22-23七年级下·辽宁朝阳·期中)读俄罗斯图,回答下列问题
(1)俄罗斯位置:俄罗斯北部有 (纬线)穿过,所以大多数地区位于高纬度,气温 ,农业 。
(2)俄罗斯东临① 洋,北临② 洋,西临③ 。
(3)俄罗斯是一个地跨亚、欧两洲的国家,图中M 山,⑩ 河,④ 海,L 山,是亚洲与欧洲的分界一部。
(4)俄罗斯以 气候为主。冬季 夏季 。
【答案】(1) 北极圈 低 落后
(2) 太平洋 北冰洋 波罗的海
(3) 乌拉尔山 乌拉尔河 里海 大高加索山
(4) 温带大陆性气候 寒冷而漫长 温暖而短促
【分析】本题以俄罗斯图为材料,涉及俄罗斯的位置、范围以及俄罗斯的自然地理环境特征等知识点,考查读图分析能力以及对相关知识的识记能力。
【详解】(1)读图可知,北极圈穿过俄罗斯北部,俄罗斯大部分地区位于高纬度,纬度高,吸收的太阳辐射少,气温低,热量不足,农业落后,水平不高。
(2)俄罗斯位于亚欧大陆北部,北临北冰洋,东临太平洋,西临波罗的海。
(3)俄罗斯是一个地跨亚、欧两洲的国家,图中M山为亚欧的界山乌拉尔山,⑩为亚欧的界河乌拉尔河;④是世界最大的湖泊里海;L为大高加索山。
(4)俄罗斯纬度较高,主要的气候类型为温带大陆性气候,冬季寒冷漫长,夏季温暖而短促。
热身卷02 期中热身卷(二)-【好题汇编】备战2023-2024学年七年级地理上学期期中真题分类汇编(人教版)(原卷版): 这是一份热身卷02 期中热身卷(二)-【好题汇编】备战2023-2024学年七年级地理上学期期中真题分类汇编(人教版)(原卷版),共10页。试卷主要包含了本试卷分第I卷两部分,关于乙点位置叙述正确的是,酒泉介于,“神十六”成功发射当日,酒泉等内容,欢迎下载使用。
热身卷02 期中热身卷(二)-【好题汇编】备战2023-2024学年七年级地理上学期期中真题分类汇编(人教版)(解析版): 这是一份热身卷02 期中热身卷(二)-【好题汇编】备战2023-2024学年七年级地理上学期期中真题分类汇编(人教版)(解析版),共14页。试卷主要包含了本试卷分第I卷两部分,关于乙点位置叙述正确的是,酒泉介于,“神十六”成功发射当日,酒泉等内容,欢迎下载使用。
热身卷01 期中热身卷(一)-【好题汇编】备战2023-2024学年七年级地理上学期期中真题分类汇编(人教版)(解析版): 这是一份热身卷01 期中热身卷(一)-【好题汇编】备战2023-2024学年七年级地理上学期期中真题分类汇编(人教版)(解析版),共15页。试卷主要包含了本试卷分第I卷两部分,此时,等内容,欢迎下载使用。

