【期中讲练测】湘教版八年级下册地理-期中押题卷03.zip
展开(考试时间:60分钟 试卷满分:100分)
注意事项:
1.本试卷分第Ⅰ卷(选择题)和第Ⅱ卷(非选择题)两部分。答卷前,考生务必将自己的姓名、准考证号填写在答题卡上。
2.回答第Ⅰ卷时,选出每小题答案后,用2B铅笔把答题卡上对应题目的答案标号涂黑。如需改动,用橡皮擦干净后,再选涂其他答案标号。写在本试卷上无效。
3.回答第Ⅱ卷时,将答案写在答题卡上。写在本试卷上无效。
4.考试结束后,将本试卷和答题卡一并交回。
第Ⅰ卷
一、选择题(本大题共25小题,每小题2分,共50分.在每小题给出的四个选项中,只有一个选项是符合题目要求的)
北京天通苑小区是我国乃至亚洲最大的生活小区。据不完全统计,天通苑小区里聚集着40万人左右,如果加上地下室和群租房,大概会有70万人左右。为了到北京市里上班,每天早晚高峰期成千上万人挤在同一个地铁口,人山人海,一眼望不到尽头。据此完成下面小题。
1.天通苑成为北漂一族聚集地的原因是( )
①距离北京市里较近 ②基础设施较完善 ③房价相对低廉 ④科技水平高
A.①③④ B.①②④ C.②③④ D.①②③
2.住在这里的大多都是北漂一族,一间150平米的房间可能就住了十几个人,人口密度很大,这对北京及其周边的影响是( )
①交通堵塞 ②缓解劳动力不足 ③人口老龄化 ④促进产业结构调整
①③④ B.①②④ C.②③④ D.①②③
【答案】1.D 2.B
【解析】1.天通苑成为北漂一族聚集地的原因是:距离北京市里较近,基础设施较完善,房价相对低廉,方便上下班等,与科技水平高无关,故①②③正确。故选D。
2.北京天通苑小区人口密度很大,这对北京及其周边的影响是交通堵塞,缓解劳动力不足,促进产业结构调整。与人口老龄化无关,故①②④正确,故选B。
“雨涝流泥浆,冲成万条沟,肥土顺水流,籽苗连根丢……”这首陕北民歌描述了黄土高原严重的水土流失现象。据此完成下面小题。
3.黄土高原为我国水土流失最严重的地区,造成该地区水土流失的原因主要有( )
①黄土土质疏松 ②夏季降水集中,多暴雨 ③引黄河水灌溉
④地表裸露,植被破坏严重 ⑤围湖造田
A.①②④ B.①②③ C.②③⑤ D.①④⑤
4.图中,针对黄土高原水土流失采取的治理措施,错误的是( )
A.① B.② C.③ D.④
【答案】3.A 4.D
【解析】3.结合所学知识,黄土高原位于我国北方地区,是我国水土流失最严重的地区,造成该地区水土流失的原因主要有黄土土质疏松;夏季降水集中,多暴雨;地表裸露,植被破坏严重等,①②④ 正确。引黄河水灌溉、围湖造田不是导致黄土高原水土流失的主要原因,③⑤错误。故选A。
4.结合所学知识,防治黄土高原水土流失的措施有工程措施、农业技术措施和生物措施,在平坦的①地区合理安排生产活动,发展生态农业、节水农业,在②缓坡修建水平梯田,在③沟里建坝拦蓄泥沙、打坝淤地,在④陡坡植树造林、种草以保持水土等。ABC正确,D错误。故选D。
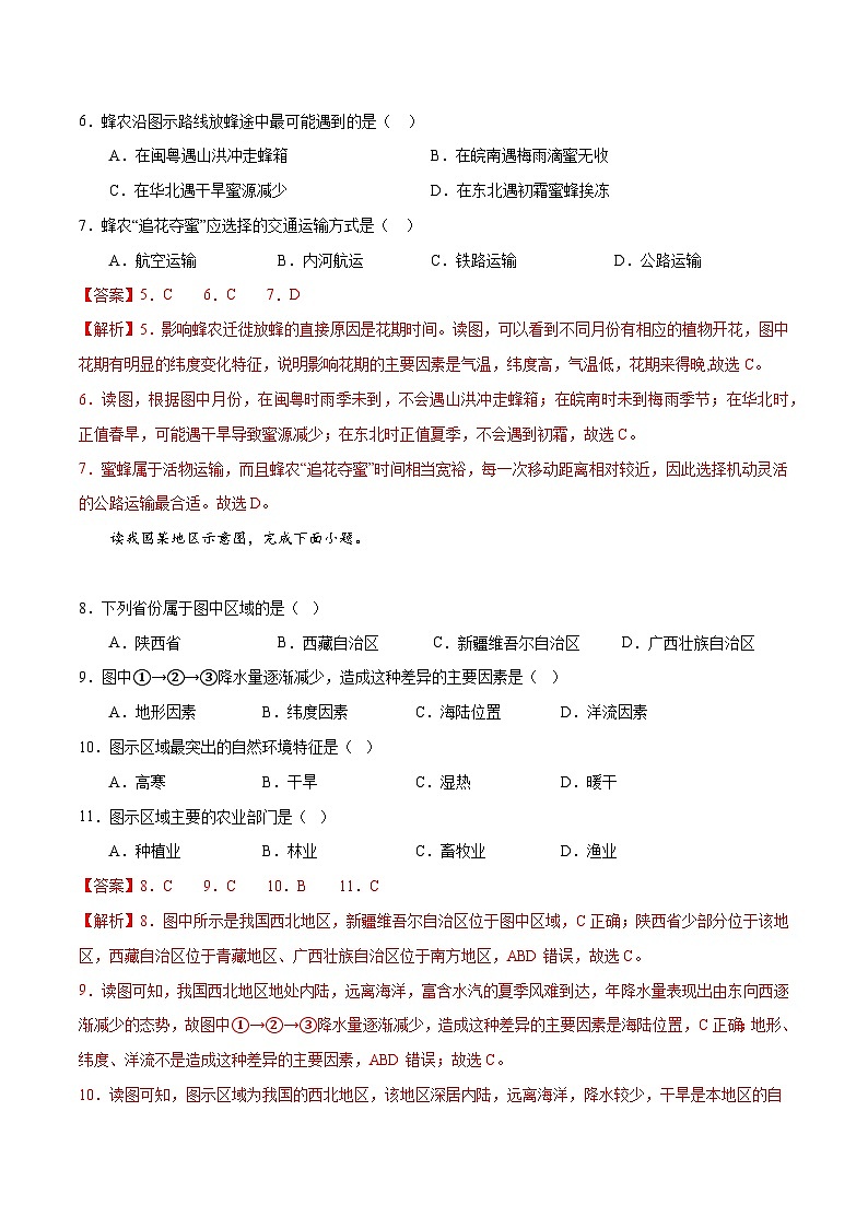
蜂农为了“追花夺蜜”,往往要不停地迁徙放蜂。下图示意我国东线放蜂线路,读图完成下面小题。
5.影响蜂农迁徙放蜂的最主要因素是( )
A.光照 B.降水 C.气温 D.市场
6.蜂农沿图示路线放蜂途中最可能遇到的是( )
A.在闽粤遇山洪冲走蜂箱 B.在皖南遇梅雨滴蜜无收
C.在华北遇干旱蜜源减少 D.在东北遇初霜蜜蜂挨冻
7.蜂农“追花夺蜜”应选择的交通运输方式是( )
A.航空运输 B.内河航运 C.铁路运输 D.公路运输
【答案】5.C 6.C 7.D
【解析】5.影响蜂农迁徙放蜂的直接原因是花期时间。读图,可以看到不同月份有相应的植物开花,图中花期有明显的纬度变化特征,说明影响花期的主要因素是气温,纬度高,气温低,花期来得晚,故选C。
6.读图,根据图中月份,在闽粤时雨季未到,不会遇山洪冲走蜂箱;在皖南时未到梅雨季节;在华北时,正值春旱,可能遇干旱导致蜜源减少;在东北时正值夏季,不会遇到初霜,故选C。
7.蜜蜂属于活物运输,而且蜂农“追花夺蜜”时间相当宽裕,每一次移动距离相对较近,因此选择机动灵活的公路运输最合适。故选D。
读我国某地区示意图,完成下面小题。
8.下列省份属于图中区域的是( )
A.陕西省 B.西藏自治区 C.新疆维吾尔自治区 D.广西壮族自治区
9.图中①→②→③降水量逐渐减少,造成这种差异的主要因素是( )
A.地形因素 B.纬度因素 C.海陆位置 D.洋流因素
10.图示区域最突出的自然环境特征是( )
A.高寒 B.干旱 C.湿热 D.暖干
11.图示区域主要的农业部门是( )
A.种植业 B.林业 C.畜牧业 D.渔业
【答案】8.C 9.C 10.B 11.C
【解析】8.图中所示是我国西北地区,新疆维吾尔自治区位于图中区域,C正确;陕西省少部分位于该地区,西藏自治区位于青藏地区、广西壮族自治区位于南方地区,ABD错误,故选C。
9.读图可知,我国西北地区地处内陆,远离海洋,富含水汽的夏季风难到达,年降水量表现出由东向西逐渐减少的态势,故图中①→②→③降水量逐渐减少,造成这种差异的主要因素是海陆位置,C正确;地形、纬度、洋流不是造成这种差异的主要因素,ABD错误;故选C。
10.读图可知,图示区域为我国的西北地区,该地区深居内陆,远离海洋,降水较少,干旱是本地区的自然特征,制约西北地区农业生产的主要因素就是水源不足,B正确,故选B。
11.我国西北地区深居内陆,远离海洋,降水较少,干旱是本地区的自然特征,制约西北地区农业生产的主要因素就是水源不足,为此西北地区最适宜的农业生产部门是畜牧业,C正确,故选C。
12.哪些能源是青藏地区特有的洁净能源( )
A.石油、铀矿 B.煤、水能 C.秸秆、天然气 D.太阳能、地热能
【答案】12. D
【详解】青藏高原的水能、太阳能、可燃冰、天然气、地热能等5种能源都是洁净无污染的能源,青藏高原被喻为“离太阳最近的地方”,这里年日照时间超过3000小时,太阳能资源极为丰富。在西藏,太阳能不仅被用于做饭、烧水,还被用于发电、照明、取暖等,由此可见青藏高原最丰富的洁净能源是太阳能。所以本题选择D选项。故选D。
《中国诗词大会》以其清流般的文化气韵引发收视热潮,古诗词中也不乏描述地理现象、揭示地理规律的诗句。结合材料,回答下面小题。
13.“才从塞北踏冰雪,又向江南看杏花”,诗中描述的现象的主要影响因素是
A.地形因素 B.海陆位置 C.人类活动 D.纬度位置
14.“黄梅时节家家雨,青草池塘处处蛙”,描述的是我国江淮地区夏初时节经常出现的( )天气
A.寒潮 B.台风 C.梅雨 D.沙尘暴
【答案】13.D 14.C
【解析】13.纬度位置是形成我国南北温差悬殊的一个重要原因;冬季,太阳光直射在南半球,对北半球来说,纬度越高,正午太阳高度越低,白昼越短,得到的太阳光热也就越少,因而气温愈低;反之,纬度越低,气温则越高。我国位于北半球,而且幅员辽阔,南北所跨近50个纬度,气温相差很大,因此出现了“才从塞北踏冰雪,又向江南看杏花”的差异;结合题意。故选D。
14.夏初,我国江淮地区(长江中下游地区)常常阴雨连绵。因为这时正值梅子黄熟的季节,人们习惯称之为“梅雨”。“黄梅时节家家雨,青草池塘处处蛙”描述的就是我国长江中下游地区的景象;结合题意。故选C。
15.纪录片《航拍中国》以航拍俯瞰视角,呈现祖国大地无与伦比的美:960万平方千米的辽阔,300万平方千米的浩瀚,四季轮转,冰火交融……据此完成,《航拍中国•黑龙江》能拍摄到的场景是( )
A.阳光沙滩、蓝天白云,椰树婆娑
B.林海、雪原壮美辽阔,冰灯、冰雕美轮美奂
C.雄伟的长城在群山中逶迤延伸,枫叶红了,群山片片嫣红
D.东方明珠塔高耸入云,外滩灯火璀璨,夜景迷人
【答案】15. B
【解析】黑龙江省,位于中国东北部,中国国土的最北端与最东端均位于省境。由于黑龙江省纬度较高,冬季漫长而寒冷,林海、雪原壮美辽阔,冰灯、冰雕美轮美奂。A选项描述的是海南省,C选项描述的是北京,D选项描述的是上海,故选B。
港珠澳大桥连接香港、珠海、澳门,是世界最长的跨海大桥。读图回答下面小题。
16.对香港、澳门的叙述,正确的是( )
A.分别位于珠江口东、西两侧,与广东省相邻 B.目前广东省和香港的合作模式是“前店后厂”
C.均为世界重要的金融中心 D.经济支柱都是博彩、旅游业
17.港珠澳大桥东西人工岛附近以海底隧道代替桥梁,其主要原因是( )
A.保障飞机起降安全 B.保障主航道通航能力
C.避免气象灾害的影响 D.减少泥沙淤积
【答案】16.A 17.B
【解析】16.香港位于珠江口的东侧,澳门位于珠江口的西侧,两地都与广东省相邻,故A正确;目前香港和广东省的合作为“粤港合作模式”,故B错误;香港是世界重要的金融中心,澳门不是,故C错误;澳门的经济支柱是博彩旅游业,香港的经济支柱是对外贸易,故D错误。故选A。
17.世界最长的跨海大桥--港珠澳大桥于10月24日正式通车,集桥、岛、隧于一体。该大桥东西人工岛附近以海底隧道代替桥梁,其主要原因是保障主航道通航能力,故选项B符合题意。
2024年,“成渝地区双城经济圈”建设步入第五个年头。刚刚过去的2023年,“成渝地区双城经济圈”GDP达到81986.67亿元,迈上8万亿元新台阶!读长江三角洲地区和成渝地区示意图,完成下面小题。
18.与长江三角洲地区相比,成渝地区的突出优势是( )
A.水陆交通便利 B.矿产资源丰富 C.资金优势明显 D.科技力量发达
19.成渝地区的人们喜爱吃麻辣火锅,主要原因是( )
A.宗教信仰及传统饮食习惯 B.自然条件特别适宜种植辣椒、花椒
C.气候潮湿,辛辣可祛湿 D.昼夜温差大,吃火锅可御寒
20.为加强“成渝地区双城经济圈”内的经济协作,首先应加快( )
A.交通建设 B.工厂建设 C.生态保护 D.农业发展
【答案】18.B 19.C 20.A
【解析】18.长江三角洲地区位于江海交汇之处,海陆交通便利,故水陆交通便利不属于川渝地区的突出优势,故A错误;长江三角洲地区矿产资源短缺,工业需要的原料大多来自海外进口,川渝地区分布有丰富的煤矿、金属矿、天然气资源,故B正确;目前,长江三角洲地区是我国城市分布最密集、经济发展水平最高的地区,形成了我国最大的城市群一长江三角洲城市群,故CD错误。故选B。
19. 川渝地区的人们喜爱吃麻辣火锅与宗教信仰无关,故A错误; 川渝地区地处四川盆地,气候潮湿,适宜辣椒和花椒的种植,是国内辣椒和花椒的主产区,但并不是川渝地区的人们喜爱吃麻辣火锅的主要原因,故B错误;川渝地区非常的潮湿,吃辣椒可以让毛细血管变粗,使血液流动速度加快,身体也会感觉热乎乎的,祛湿的效果显著,故C正确;川渝地区气候炎热,不需要吃火锅御寒,故D错误。故选C。
20.成渝地区地形崎岖,交通不便,为加强“成渝地区双城经济圈”内的经济协作,首先应加快交通建设。交通的发展才能更好的促进区域经济协作,A正确;工厂建设和农业发展与经济协作关系不大,不是首先应加快的,排除BD;区域经济建设应注意生态保护,但生态保护并不是首先要考虑的,且与“成渝地区双城经济圈”内的经济协作关系不大,排除C。故选 A。
2023年11月4日,我国首艘国产大型邮轮“爱达·魔都号”正式命名交付,标志着我国成为可同时建造航空母舰、大型液化天然气运输船、大型邮轮的国家,2024年1月1日至7日,“爱达·魔都号”顺利完成具有里程碑意义的商业首航,图为“爱达·魔都号”商业首航线路示意图。读图,完成下面小题。
21.此次商业首航,“爱达·魔都号”邮轮主要经过亚洲东部的甲海域是( )
A.渤海 B.东海 C.黄海 D.南海
22.随着“爱达·魔都号”的正式命名交付,上海已当之无愧地成为我国大型液化天然气运输船建造中心,上海造船业发达的原因有( )
①造船技术先进 ②矿产资源丰富 ③劳动力充足 ④消费市场广大
A.①②③ B.①②④ C.②③④ D.①③④
【答案】21.B 22.D
【解析】21.读图可知,图中甲海域位于长江口北岸的启东嘴与韩国济州岛西南角之间的连线以南,属于东海海域,B正确,ACD错误。故选B。
22.结合所学知识,可知上海市工业基础雄厚,造船技术先进,人口密集,劳动力充足,消费市场广大,因此造船业发达,①③④正确;上海市所处的长江三角洲地区矿产资源匮乏,②错误。D正确,ABC错误,故选D。
某公司生产的番茄汁深受人们喜爱,该公司总部设在杭州,其原材料番茄来自我国番茄主产区——塔里木盆地。图示意塔里木盆地及番茄资料卡。完成下面小题。
23.番茄主要分布在( )
A.塔里木河沿岸 B.天山北部山麓 C.沙漠中心地带 D.盆地北部边缘
24.塔里木盆地番茄种植的水源主要来自( )
A.冰雪融水 B.大气降水 C.湖泊水 D.地下水
25.塔里木盆地番茄茄红素高的主要原因是( )
A.日照时间长 B.降水丰富 C.昼夜温差小 D.土壤肥沃
【答案】23.D 24.A 25.A
【解析】23.由图可知,新疆主要属于温带大陆性气候,光照充足,昼夜温差大,番茄种植条件优越。结合图示,新疆番茄种植基地主要分布在盆地北部边缘,有高山冰雪融水,灌溉水源充足,D正确,ABC错误。故选D。
24.新疆深居亚欧大陆腹地,高山环绕,海洋水汽不易到达,干旱少雨,属于典型的温带大陆性气候。新疆绝大部分河流为内流河,河流主要依靠高山冰雪融水,新疆番茄种植的水源主要来自冰雪融水,A正确,BCD错误。故选A。
25.新疆属于温带大陆性气候,降水少,夏季光照充足、昼夜温差大,有利于养分的积累,因而新疆番茄品质高,茄红素含量高,A正确,C错;塔里木盆地降水稀少,土壤肥沃不是茄红素高的主要原因,BD错误;故选A。
第Ⅱ卷
二、解答题(50分)
26.读下图南方地区图,回答下列问题。(18分)
(1)写出下列地理事物的名称:A 盆地 B 海 C 高原
(2)南方地区有我国第一大河— (河流名称),还有我国著名的“鱼米之乡”— 平原。
(3)南方地区气候湿热,耕地类型多为 ,主要粮食作物是 。
(4)人们常用“四季无寒暑”来描述C地形区的气候特点。根据图中信息分析,C地形区冬季温暖的原因是________
①纬度较低 ②蒸发量大 ③北部有高山阻挡,受冬季风影响小 ④降水稀少
A.①②B.③④C.①③D.②④
(5)茶是中国人最喜爱的饮品之一,南方地区盛产的黄山毛峰、庐山云雾、武夷岩茶等名茶全国驰名。结合图文资料分析,南方地区名茶产区的优势自然条件有 。
【答案】(1)四川 黄 云贵
(2)长江 长江中下游
(3)水田 水稻
(4)C
(5)亚热带季风气候为主,纬度低,气候温暖,降水丰富,空气湿度大
【解析】(1)读图可知,A位于我国四川省,属于四川盆地;B位于长江入海口的北侧,是我国的黄海;C位于我国西南部,属于云贵高原。
(2)根据所学知识可知,长江是我国第一大河,位于我国南方地区,长江中下游平原地势低平,土壤肥沃,河湖密布,气候温暖湿润,是我国著名的“鱼米之乡”。
(3)根据所学知识可知,南方地区以亚热带季风气候为主,降水丰富,耕地类型多以水田为主,雨热同期的季风气候适宜水稻生长,主要的粮食作物是水稻。
(4)C位于我国云贵高原地区,位于我国南方地区,纬度较低,并且云贵高原的北边有高大的山脉阻挡冬季风,受冬季风影响小,冬季温度高,①③正确,C正确;与蒸发量无关,排除②,排除AD;以亚热带季风气候为主,降水丰富,排除④,排除B;故选C。
(5)南方地区以亚热带季风气候为主,纬度低,气候温暖,降水丰富,空气湿度大,利于茶叶生长。
27.中国幅员辽阔,自然环境差异显著,人类活动各具特色。读黄土高原地区相关资料,回答下列问题。(18分)
材料一:黄土高原地区相关资料
(1)读图可知,黄土高原位于 以北,属于北方地区,耕地类型以 为主;
(2)黄土高原古老的文明和独特的自然环境孕育了特色的民风民俗,请你列举一例“黄土风情”: ;
材料二:如图2为黄河某河段剖面示意图,图3为某高原景观图,图4为实验探究图。
(3)图2所示的黄河景观,出现在 (上游、中游或下游)河段,该河段素有“ ”之称;
(4)图3所示高原的地表景观特征是 ;
实验探究:水土流失与地表植被的关系。
(5)读图4,甲、乙、丙的烧杯中沙土最多的是 ,
结论:同等降雨量,同等坡度,植被越稀疏,水土流失越 ,因此,为了治理水土流失,可采取的生物措施是 。
【答案】(1)秦岭 旱地
(2)白羊肚毛巾
(3)下游 地上河
(4)千沟万壑
(5)丙 严重 植树造林
【解析】(1)由左图知,黄土高原南部的山脉是秦岭,秦岭-淮河以北的北方地区年降水量小于800mm,因此以旱地为主,以南的南方地区年降水量大于800mm则是水田为主。
(2)由中图、右图知,黄土高原地区降水较少,夏季气温高,因此多用白羊肚毛巾遮阳、防风沙。
(3)图2中景观是由于黄河中游泥沙多,在下游平坦地区淤积使河床高于地面,形成独特的地理现象“地上河”
(4)黄土高原由于水土流失严重,流水侵蚀作用强形成千沟万壑支离破碎的地表形态。
(5)图4中甲乙丙中降水强度、坡度一致,但植被覆盖率甲至丙逐渐减少,沙土更容易被冲走,因此植被越少,水土流失越严重,所以丙中沙土最多;针对水土流失的治理,可以采取植树造林、退耕还林、植树种草等生态措施。
28.阅读材料,回答下面问题。(14分)
2024年是京津冀协同发展上升为国家战略十周年。北京某中学的同学们开展了探究“京津冀”的活动。读京津冀地区示意图及京津冀地区城市发展定位图,完成下列探究。
第一小组:探究京津冀的自然条件
(1)京津冀地区位置优越,处于华北平原西北端,东临我国的内海—— 。
(2)京津冀自然地理条件优越,地缘相近,山水相连。京津冀地区有我国的京津唐工业基地,分析该地发展工业的优势条件。
第二小组:探究京津冀发展遇到的问题
(3)京津冀地区区域发展差距 ,缺少具有国际竞争力的产业集群。京津冀“建立朋友圈”,可发挥北京的首都优势、天津的港口优势、河北的 优势,加强区际联系,缓解北京市和天津市由于人口密度 (填“大”或“小”)、城市规模庞大而产生的 (填“劳动力”或“水资源”)短缺、环境污染严重等问题。
第三小组:探究京津冀协同发展的措施
某同学在活动日志上记下了自己的收获:“我了解了京津冀之间的交通联系,有高速公路和高铁贯通、有黄骅港和天津港,还有机场和无人机产业园,太方便了!还知道了京津冀地区生态环境的联合治理措施,建了太阳能发电站和京津冀防护林、湿地公园等,环境越来越美了!”
(4)请结合日志,联系地理学习,概括京津冀协同发展采取的有效措施。
【答案】(1)渤海
(2)煤炭石油等矿产资源丰富、海陆等交通便利、国家政策支持、科技水平高、劳动力丰富。
(3)较大(或悬殊) 资源(或矿产或劳动力) 大 水资源
(4)建立现代化交通体系,保护当地生态环境,加强产业联系。
【解析】(1)我国有四大海域,从北到南依次为渤海、黄海、东海和南海。 读图可知,京津冀地区位置优越,处于华北平原西北端,东临我国的内海-渤海。
(2)京津冀自然地理条件优越,地缘相近,山水相连。京津冀地区是我国主要的高新技术和重工业基地,据图可知,发展工业的优势条件:有煤炭、石油等矿产资源丰富、临海,多条铁路经过,海陆交通运输便利、科技力量雄厚、有充足的劳动力、有国家政策支持等。
(3)读图可知,京津冀地区区域发展差距大,缺少具有国际竞争力的产业集群。京津冀“建立朋友图”,可发挥北京的首都优势、天津的港口优势、河北的资源优势,加强区际联系,缓解北京市和天津市由于人口密度大、城市规模庞大而产生的交通拥挤资源短缺、环境污染严重等问题。
(4)京津冀协同发展的有效措施是,坚持生态优先为前提,推进产业结构调整,建设绿色、可持续的人居环境;建立现代化交通体系,促进城镇功能合理分工,优化城镇规模结构,着力培育区域次中心城市和沿海新开发地区,加强产业联系等。
【期中讲练测】湘教版八年级下册地理-(考点清单): 这是一份【期中讲练测】湘教版八年级下册地理-(考点清单),共21页。试卷主要包含了秦岭—淮河线的地理意义有哪些?,东北地区地理位置有哪些重要性?,富有特色的重要城市有哪些?,位于哪里?云贵高原东部等内容,欢迎下载使用。
【期中讲练测】湘教版八年级下册地理-猜想02+重难点(72题15考点).zip: 这是一份【期中讲练测】湘教版八年级下册地理-猜想02+重难点(72题15考点).zip,文件包含期中讲练测湘教版八年级下册地理-猜想02重难点72题15考点原卷版docx、期中讲练测湘教版八年级下册地理-猜想02重难点72题15考点解析版docx等2份试卷配套教学资源,其中试卷共57页, 欢迎下载使用。
【期中讲练测】湘教版八年级下册地理-期中押题卷02.zip: 这是一份【期中讲练测】湘教版八年级下册地理-期中押题卷02.zip,文件包含期中讲练测湘教版八年级下册地理-期中押题卷02原卷版docx、期中讲练测湘教版八年级下册地理-期中押题卷02解析版docx等2份试卷配套教学资源,其中试卷共18页, 欢迎下载使用。

