福建省仙游县度尾中学2023-2024学年高一下学期4月月考地理试题(原卷版+解析版)
展开注意事项:
1.答题前填写好自己的姓名、班级、考号等信息
2.请将答案正确填写在答题卡上
第I卷(选择题)每题2分,共50分
一、选择题
1. 以下属于乡村用地主要类型的有( )
①耕地②林地③草地④建设用地
A. ②③④B. ①③④C. ①②④D. ①②③
【答案】D
【解析】
【详解】乡村用地主要有耕地、林地、草地、农田水利用地、养殖用地等。建设用地属于城市用地。①②③正确,排除④。故选D。
2. 上海为了建立和完善住房保障制度,改善中低收入住房困难家庭居住条件,选择在郊区建造廉租房和经济适用房,影响该选择的主导因素是
A. 交通条件B. 土地价格C. 土地效益D. 支付能力
【答案】B
【解析】
【详解】影响该决策的主导因素是土地价格,因为郊区土地价格低,是经济因素造成的。城市地价高,B对。交通条件、土地利用效益、支付能力是重要因素,不是主导因素,A、C、D错。故选B。
3. 20世纪80年代以来,影响我国人口迁移的根本因素是( )
A. 社会文化因素B. 政治因素C. 生态环境因素D. 经济因素
【答案】D
【解析】
【详解】20世纪80年代以来,我国东部沿海与内陆地区经济发展水平差距增大,为了更好的工作环境,工资收入,发展前途,我国人口从内陆地区向沿海发达区迁移,所以影响我国人口迁移的主要因素是经济因素,D对。社会文化因素、政治因素。生态环境因素不是人口迁移到东部沿海地区的主要原因,A、B、C错。
4. 2014年末,北京人口数为2151万。2015年3月,北京公布了“严控人口数量”的新目标:2025年人口数量控制在 2300万以内,该人口数量主要是根据北京水资源的承载力计算出来的。完成2020年的人口数量2300万是北京的( )
A. 户籍人口数量B. 外来人口数量C. 人口合理容量D. 区域资源环境承载力
【答案】D
【解析】
【分析】
【详解】环境承载力的大小用环境人口容量来衡量。环境人口容量指一国或一地区在可以预见的时期内,利用该地的能源和其他自然资源及智力、技术等条件,在保证符合社会文化准则的物质生活水平条件下,所能持续供养的最大人口数量。由材料可知2020年人口数量根据北京水资源的承载力计算出来的,所以2300万应该是表示北京的环境人口容量,而不是人口合理容量,更不是户籍人口和外来人口数量,故D选项正确,ABC选项错误。故选D。
【点睛】
下图为某城市功能区分布示意图,据此回答下列各题。
5. 图例①、②、③代表的功能区分别是( )
A. 商业区、工业区、住宅区
B. 住宅区、商业区、工业区
C. 工业区、商业区、住宅区
D. 商业区、住宅区、工业区
6. 对②功能区布局影响最小的因素是( )
A. 地租水平B. 交通运输
C. 人口数量D. 生态环境
7. 该市进行城市功能区布局时,充分考虑了盛行风的影响。则该城市的主导风向为( )
A. 偏东风B. 偏南风
C. 偏西风D. 偏北风
【答案】5. B 6. D 7. D
【解析】
5题详解】
住宅区是城市最广泛的利用方式①的面积最大,应为住宅区;②位于市中心和交通干线两侧应为商业区;③主要分布在①之外和河流的下游地区,应该为工业区。本题B选项符合题意。
【6题详解】
②功能区位于占地面积小,主要分布在公路沿线及十字路口,交通便利,人流量大,大多位于①住宅区内,应该是商业区,其支付地租能力强。因此对其影响最小的应该是生态环境,本题D选项符合题意。
【7题详解】
该地区工业位于城区东南方向,为避免工业所带来的大气污染,工业区应该位于城区的下风向,因此该地盛行风向应该是偏北风为主。D选项正确。
8. 第二次世界大战后,下列地区或国家属于人口迁入地的是( )
①西欧
②拉丁美洲
③美国、加拿大
④西亚、北非
A. ①②B. ②③C. ①③D. ②④
【答案】C
【解析】
【分析】此题主要考查人口迁移特点。
【详解】西欧二战前为人口迁出地,二战后为人口迁入地,故①正确。拉丁美洲二战前为人口迁入地,二战后为人口迁出地,故②错误。美国和加拿大在二战前后都是人口迁入地,故③正确。西亚和北非在二战前后都是人口迁出地,故④错误。故选C项。
【点睛】第二次世界大战后,国际人口迁移的新特点是永久性移民的比例明显减少,迁移形式也更趋向于多样化。国际人口迁移的流向发生很大变化。由于美洲对劳动力的需求减少,大批欧洲人从原先的殖民地返回故乡;西欧各国由于经济的发展和人口压力减轻,迁出的人口日益减少。这些使得欧洲从原先的人口迁出变成人口迁入地区。美国仍然是世界上外来人口的主要迁入国,但人口的来源发生了地区性变化;欧洲移民减少,拉丁美洲和亚洲成为移民的主要来源。新兴城市出现而引发的人口不断涌入,旅游业等新兴产业的发展,也造成了人口的迁入。
下图为北京城市空间扩张示意图,读图完成下面小题。
9. 图中反映出北京地区城市化的标志为
A. 城市人口数量增加B. 城市用地面积增加
C. 城市人口比重增加D. 城市道路密度增加
10. 北京城市化过程中出现的主要问题是
A. 城市交通拥堵严重B. 城市数量减少
C. 文物古迹普遍受到破坏D. 城市绿化面积缩小
【答案】9. B 10. A
【解析】
【9题详解】
城市化的主要标志有:城市人口增加、城市用地规模扩大、城市人口在总人口中的比重上升,图只能反映城市用地面积不断增加,B正确,看不出城市人口数量、城市人口比重、城市道路密度的变化,A、C、D都错。故选B。
【10题详解】
北京作为我国首都,在城市化过程中,出现过城市人口激增、资源紧张、交通拥挤、住房紧张、环境污染、区域发展不平衡等问题,A正确。城市数量没有减少,B错误。文物古迹普遍保存完好,C错误。由于科学规划,北京城市绿地面积没有缩小,还呈上升趋势,D错误。故选A。
【点睛】第一题,学生在熟悉城市化主要标志的基础上,还要认真领会题意,从图中获取相关信息。第二题,还要城市化过程中,由于城市人口增加,常常会出现交通拥挤、住房紧张、环境恶化、社会秩序混乱、城市环境质量下降等问题。
11. 若某地的四类要素测得的各自所能供养的人口数量分别为:6000、12000、8000、5500,则该地的环境人口容量为( )
A 6000B. 8000C. 5500D. 12000
【答案】C
【解析】
【分析】
【详解】根据“木桶效应”,此地所能供养的人口数量取决于四类要素中所能供养的人口数量最少的一个;由于四类要素测得的各自所能供养的人口数量分别为:6000人、12000人、8000人、5500人,最小的是5500人,所以该地的环境人口容量为5500人,C正确。故选C。
【点睛】
12. 城市化的主要标志是( )
A. 城市用地扩展B. 第二、三产业的发展和集聚
C. 城镇密度加大D. 城市人口占总人口比重上升
【答案】D
【解析】
【详解】城市用地扩展、第二、三产业的发展和集聚、城镇密度加大和城市人口占总人口比重上升都是城市化的表现,其中最主要的标志是城市人口占总人口比重上升,D正确,ABC错误。故选D。
13. 地域文化对城镇的影响非常广泛,包括城镇建筑、交通工具、道路、饮食、服饰、居民心理、习俗等,但最能体现地域文化特征的还是城镇中的建筑。完成美国大城市市中心摩天大楼高耸入云,而西欧城市市中心一般很少见到摩天大楼,对这一现象的叙述,正确的是( )
A. 美国技术先进、经济发达B. 美国城市用地紧张
C. 西欧城市地质条件差,多地质灾害D. 西欧城市发展历史悠久
【答案】D
【解析】
【详解】欧洲发达国家众多,与美国相比,技术和经济方面差异小,A错误;与西欧城市相比,美国城市用地并不紧张,B错误:西欧地质条件较为稳定,C错误;结合所学知识可知,西欧城市发展历史悠久,城市中心多古建筑,由于城市古建筑的保护及建筑风格的统一,因此市中心少见摩天大楼,D正确。故选D。
14. 通过智能电网数据实时了解一个城市每个功能区的用电负荷曲线,可以推断其用地性质。下图为一个城市某功能区的某日用电负荷曲线。图示反映的功能区最有可能是
A. 文教区B. 住宅区
C. 工业区D. 风景区
【答案】B
【解析】
【详解】由图示可知,用电负荷最大是在18:00−22:00间,这个时间段是人们下班在家休闲时间,该功能区最可能是住宅区。故B正确。文教区、工业区、风景区是人们上班、上学或者游览的地方,用电负荷最大值往往在白天,与图示不符,故ACD错误。
故选B
【点睛】住宅小区也称“居住小区”是由城市道路以及自然支线(如河流)划分,并不为交通干道所穿越的完整居住地段。住宅小区一般设置一整套可满足居民日常生活需要的基层专业服务设施和管理机构。
15. 天安门广场位于北京市中心,交通运输便捷,但广场上很少有高楼大厦和大型商场,形成这种状况的主要原因是( )
A. 自然地理条件B. 经济发展水平C. 历史文化因素D. 交通运输因素
【答案】C
【解析】
【分析】
【详解】北京是中国的古都,天安门广场、故宫都是具有悠久历史的古老建筑,如果在广场周围建起高楼大厦,必然会破坏故宫这一古建筑的风格,与保留历史这一原则不符;此外,北京还是全国的政治中心,天安门广场是中国的象征,为了保证政治中心的安全,也不宜建高层建筑。C正确,ABD错误。所以选C。
【点睛】影响城市功能区的主要因素:1、历史因素:继承与发展(北京故宫); 2、经济因素:几何最优为原则(地租),交通最优为原则;3、社会因素:社会地位、生活方式(宗教); 4、行政因素:政策与规划;5、自然因素等。
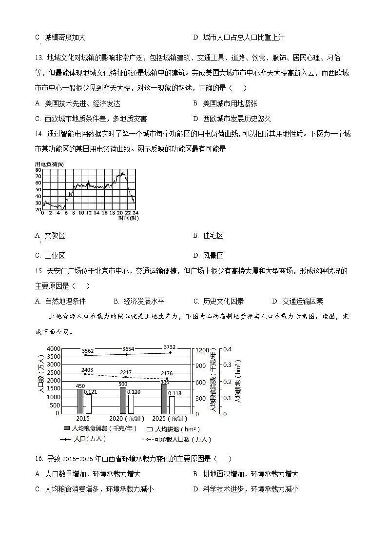
土地资源人口承载力的核心就是土地生产力,下图为山西省耕地资源与人口承载力示意图。读图,完成下面小题。
16. 导致2015-2025年山西省环境承载力变化的主要原因是( )
A. 人口数量增加,环境承载力增大B. 耕地面积增加,环境承载力增大
C. 人均粮食消费增多,环境承载力减小D. 科学技术进步,环境承载力减小
17. 提高土地资源人口承载力的关键是( )
A. 推广科技,提高单产B. 退耕还林,缩减耕地
C. 限制消费,降低需求D. 控制人口,鼓励外迁
【答案】16. C 17. A
【解析】
【16题详解】
结合图可以看出,人口承载力数值在变小,表明环境承载力减小,A、B错误;从图可看出人均粮食消费量增多,环境承载力减小,C正确;科学技术进步,会使环境承载力增大,D错误;故选C。
【17题详解】
土地资源人口承载力反映环境人口容量,而制约环境人口容量的首要因素是资源,推广科技,提高单产可以增加土地资源人口承载力,A正确;退耕还林,缩减耕地会减少耕地资源,从而减少土地资源人口承载力,B错误;限制消费,降低需求不能提高土地资源人口承载力,C错误;控制人口,鼓励外迁不能提高土地资源人口承载力,D错误;故选A。
【点睛】环境人口容量受多个因素的共同影响:其与资源、科技发展水平、人口受教育水平、地区开放程度等成正相关,与人们的生活和文化消费水平呈负相关,其中资源是制约环境人口容量的首要因素。
18. 《史记五帝本纪》中写到:“一年而所成聚,二年成邑,三年成都。” 聚是村落,是乡村;邑是居民点,有市之邑是城市的雏形;都是早期的城市。通过以上所述:乡村和城市的联系是( )
A. 乡村的规模较小,城市的规模较大
B. 乡村以农业人口为主,城市以非农业人口为主
C. 乡村以农业活动为主,城市以制造业、服务业为主
D. 乡村是城市的母体,城市一般由乡村发展而来
【答案】D
【解析】
【详解】乡村与城市的区别主要体现在生产活动上,乡村以农业活动为主,而城市以非农业活动为主,但注意题目要求为“乡村与城市的联系”,一般来说城市是由乡村发展而来的。故选D。
小明五岁时,爸爸就从贵州乡下到广东工作,妈妈和他留守在老家。小学时每年寒假,小明都随妈妈去广东度假。2008年夏天,妈妈也到广东工作,小明随妈妈去广东上初中。2014年夏天,小明以优异的成绩考入北京大学。今年暑假小明准备去西藏旅游。完成下面小题。
19. 材料所述小明的经历属于人口迁移的为( )
①小学时去广东度假②到广东上初中③到北京上大学④去西藏旅游
A. ①②B. ②③C. ③④D. ①④
20. 影响小明爸爸去广东工作的主要因素可能是( )
A. 宗教因素B. 灾害因素C. 政策因素D. 经济因素
【答案】19. B 20. D
【解析】
【19题详解】
①从贵州乡下去广东度假,居住地没有长期性的改变,不属于人口迁移,①错误;②从贵州乡下到广东上初中,居住地由贵州乡下迁到广东,属于人口迁移,②正确;③到北京上大学,居住地迁到北京,属于人口迁移,③正确;④去西藏旅游,居住地没有长期性的改变,不属于人口迁移,④错误。②③正确,故B正确,A、C、D错误。故选B。
【20题详解】
贵州乡下经济落后,工作机会少,收入低,广东经济发达,就业机会多,收入高,因此影响小明爸爸去广东工作的主要因素可能是经济因素,D正确;材料中没有涉及到宗教、灾害和政策因素相关内容,A、B、C错误,故选D。
【点睛】人口迁移是指人们变更定居地的空间流动行为。判断方法:是否发生了地域上的移动(即行政区位的改变);是否有居住地的改变;变更定居地的时间长短(通常为一年)。
农村劳动力向城镇转移是我国当前重要的人口流动方向,其特征表现为流动而不定居,转移而不迁移。推进农村转移劳动力的城镇融合,是我国新型城镇化发展面临的重要任务。据此完成下面小题。
21. 下列因素中与农村转移劳动力定居率呈负相关的是( )
①城市就业收入②城市房价③农村劳动力受教育程度④农村劳动力年龄
A. ①②B. ③④C. ①③D. ②④
22. 为促进农村劳动力永久性迁移,提高我国城镇化水平,下列措施可行的是( )
A. 加强城乡间的交通建设B. 建设农村保障性住房
C. 健全制度保障农地流转D. 提高城市户籍准入门槛
【答案】21. D 22. C
【解析】
【21题详解】
城市收入越高,劳动力就越能够获得更好的生活条件,从而增强定居的概率;农村劳动力受教育程度越高,越是城市需要的人才,获得就业的机会更多,从而定居的概率更高,因此①③与农村转移劳动力定居率呈正相关。城市房价越高,劳动力生活成本越高,降低定居的概率;年龄越大,迁移的可能性降低,由此②④与农村转移劳动力定居率呈负相关。故选D。
【22题详解】
加强城乡间的交通建设有利于城乡间的交流,缩短城乡间通勤时间,会减少农村劳动力永久性迁移,A与题意不符;建设农村保障性住房有利于提升乡村的吸引力,不会促进农村劳动力永久性迁移,B与题意不符;健全制度保障农地流转有利于农民摆脱农村束缚,从而更有利于进城打工,C正确;提高城市户籍准入门槛,加大了入城的难度,不利于农村劳动力永久性迁移,D与题意不符。故选C。
【点睛】城乡流动人口推力与拉力因素:城市拉力:就业机会多,交通便利,社会福利保障程度高,文化设施齐全。 农村推力:人口增长快对土地压力大,自然灾害,收入低社会服务短缺等。
加里宁格勒面积1.51万平方公里,与俄罗斯相隔千里,孤独地站立在波罗的海旁,是俄罗斯仅有的两个不冻港之一。境内大部分为平原,湖泊、沼泽众多,自然资源缺乏,畜牧、家禽业较为发达。原苏联解体后,成为飞地,人口不断下降,现在不足百万。完成下面小题。
23. 导致加里宁格勒人口不断下降的主要原因是( )
A 气候寒冷B. 资源贫乏C. 经济落后D. 生育率低
24. 未来能促进加里宁格勒地区经济腾飞的主导区位条件可能是( )
A. 地形平坦B. 农业发展C. 港口优良D. 旅游开发
【答案】23. C 24. C
【解析】
【分析】
【23题详解】
由材料信息”原苏联解体后,成为飞地“可知,由于政治变革,加里宁格勒经济不断衰退,导致人口不断下降的主要原因,C正确。该地人口聚集是由于优良的港口位置优势,所以纬度较高,气候寒冷、资源贫乏、生育率低不是人口下降的主要原因,A、B、D错误。故选C。
【24题详解】
由材料及图示信息可知,加里宁格勒地处波罗的海沿岸,俄罗斯仅有的两个不冻港之一,是重要的海运中转中心,所以加里宁格勒地区经济腾飞的主导区位条件是借助港口的优势,C正确。地形平坦不是加里宁格勒地区经济腾飞的原因,A错误。畜牧、家禽业较为发达,农业相对落后,也不能促进加里宁格勒地区经济腾飞,B错误。加里宁格勒由于面积小,与俄罗斯相隔千里,旅游开发缺少国家政策的支持,不能促进加里宁格勒地区经济腾飞,D错误。故选C。
【点睛】本题主要考查了加里宁格勒人口问题原因及促进经济腾飞的条件。
25. 如图是中国共产党第一次全国代表大会会址和毛泽东旧居景观图。完成图中景观反映出两地( )
①经济发展水平不同②建筑风格相似③生态环境问题相同④地域文化差异
A. ①②B. ①④C. ②③D. ③④
【答案】B
【解析】
【详解】中国共产党第一次全国代表大会会址位于上海,右图毛泽东旧居根据建筑特色可知位于陕西延安。两地的经济发展水平不同,上海经济发展水平较好,①正确;两地建筑风格不同,左图为较为现代的洋楼,右图为传统的窑洞,②错误;建筑风格的不同,反映了地域文化差异,④正确;两地的生态环境问题不同,上海为环境污染为主,陕西为水土流失等生态破坏为主,③错误,故排除ACD,选B。
第II卷(非选择题)共50分
二、综合题(26题6分;27题15分;28题17分;29题11分)
26. 下图为“某城市用地示意图”。读图问答下列问题。
(1)从城市功能区看,甲、乙、丙、丁、四地中最有可能形成商业区的是_____,最有可能形成高级住宅区的是________。
(2)工业区布局在城市外围主要是为了______、_______等。
(3)随着当地城市化的发展,可能给当地带来的不利影响有______、______、等。
【答案】 ①. 甲 ②. 丙 ③. 降低生产成本 ④. 保护城市环境 ⑤. 交通拥挤 ⑥. 住房紧张、就业困难环境污染等
【解析】
【分析】图中甲地有多条公路经过,交通便利,丙地有湖泊分布,靠近旅游景点,环境优美;乙处靠近铁路,丁处位于城市边缘;城市规模不断扩大,导致当地环境污染、交通拥挤、住房紧张、就业困难、社会治安、耕地面积不断减少。
【详解】(1)商业区一般位于城市的中心或者交通干线的两侧及街角路口,图中甲地有多条公路经过,交通便利,最可能形成商业区;高级住宅区一般与高坡、风景区、文化区联系,图中丙地有湖泊分布,靠近旅游景点,环境优美,最可能形成高级住宅区;乙处靠近铁路,最可能形成工业区,丁处位于城市边缘,交通不便,不适宜布局高级住宅区及商业区。
(2)乙地为工业区,占地面积较大,环境污染严重,布局在城市外围可降低成本,保护城市环境。
(3)随着城市规模不断扩大,人口增多,可能导致当地环境污染、交通拥挤、住房紧张、就业困难、社会治安等问题,此外由于城市用地规模的扩展,导致耕地面积不断减少。
【点睛】本题考查城市功能区的分布、工业区布局在城市外围的目的、城市化对地理环境的影响。商业区一般位于城市的中心或者交通干线的两侧及街角路口,交通便利的地区。
27. 阅读图文材料,完成下列要求。
卡塔尔国土面积约1.15万平方千米,大部分地区被沙漠覆盖,有丰富的石油和天然气资源。2022年最新数据显示,卡塔尔人口数量为288万人,其中卡塔尔本地居民约占15%,外籍人口主要来自印度、巴基斯坦、东南亚等国家和地区。人口与城市主要分布在沿海地区,其中首都多哈占全国一半以上人口。多哈百年前为渔港与采珠船集中港,目前是波斯湾沿岸的著名港口,卡塔尔的政治、经济、文化、交通中心。有人担心,随着卡塔尔人口的增加,当地已经容纳不了那么多人了。下图为卡塔尔位置示意图。
(1)简述卡塔尔人口主要分布在沿海地区的主要原因。
(2)简述卡塔尔外来移民主要来自印度、巴基斯坦、东南亚等国家和地区的主要原因。
(3)指出限制卡塔尔人口容量的主要自然因素并围绕该因素提出解决措施。
【答案】(1)卡塔尔气候全年炎热干燥,沿海地区相对凉爽湿润,适宜人类居住;沿海地区地形平坦;沿海地区海运便利,便于对外交往与联系。
(2)卡塔尔经济发达,就业机会多(或印度、巴基斯坦、东南亚等国家和地区经济较落后。居民收入低);卡塔尔人均收入高,部分产业对本国劳动力缺乏吸引力;印度、巴基斯坦、东南亚等国家和地区距卡塔尔较近。
(3)水资源是制约卡塔尔人口容量的主要自然因素。措施淡化海水;回收再利用水资源;节约用水,发展节水农业工业等。
【解析】
【分析】本题以卡塔尔为材料设置试题,涉及人口分布、人口迁移以及人口容量的相关知识点,考查学生材料信息提取能力、地理知识调用分析能力,体现了区域认知、综合思维以及地理实践力的地理学科核心素养。
【小问1详解】
卡塔尔属于热带沙漠气候,全年炎热干燥,降水稀少,大部分地区不适宜人类居住;只有沿海地区候相对湿润,适合人口居住;地形平坦,利于城市的建设和人类的生产生活等,且临近海港,交通便利,较适宜人类居住,因此人口主要分布在沿海。
【小问2详解】
移民通常是因为经济的原因,另外一点就是移民的两个地区交通较为方便。卡塔尔经济发达,就业机会多,工资相对较高,卡塔尔人均收入高,部分产业对本国劳动力缺乏吸引力;而印度、巴基斯坦、东南亚等国家和地区经济落后,居民经济收入低,因此卡塔尔对这些外来务工人员有很大吸引力;此外印度、巴基斯扭、 东南亚等国家和地区距卡塔尔较近,地缘关系较近,方便往来,便于移民等。
【小问3详解】
卡塔尔属于热带沙漠气候,降水少,水资源较为短缺,所以水资源是制约卡塔尔环境人口容量的自然因素。解决措施可以从开源和节流两个角度就进行分析,开源:利用海水进行海水淡化;回收冷凝水、雨水、中水,甚至再利用建筑脱水活动中的水和再处理的污水等。节流:节约用水,发展节水农业和节水工业,提高水资源的利用效率等。
28. 阅读图文材料,回答下列问题。
材料一:下图为我国南方沿海某城市总体规划示意图。
材料二:该城市的城市化水平近年来飞速发展,下图为该城市2002年与2011年产业结构变化图。
(1)甲、乙、丙、丁四地中,哪个区域最适合建设高级住宅区?请说明理由。
(2)结合示意图,分析仓储用地规划合理的原因。
(3)针对该市人口的不断增加,请你谈谈该市应该如何实现城市的更好发展。
【答案】(1)丁。靠近湖泊、绿地,环境优美;靠近公路,交通便利。
(2)①仓储用地规模很大;②而图中仓储用地分布在城市郊区,土地规模大,土地租金较低;③有铁路经过,交通便利。
(3)建立卫星城和开发新区,分散中心城区人口;调整产业结构,控制人口规模,提高人口素质;加强对外来移民的管理,完善相应的社会福利体系等。
【解析】
【分析】本题以某城市总体规划示意图为背景材料,涉及了城市功能分区、城市化对地理环境的影响等知识点,考查学生获取和解读地理信息,调动和运用地理知识的能力,同时考查学生的区域认识水平和综合思维和地理实践力的核心素养。
【小问1详解】
读图可知,图中甲地、乙地和丙地都临近工业区,环境污染大,而且丙地还靠近铁路,噪音污染大,不适合建设高级住宅区;丁地因靠近湖泊、绿地,而且远离工业区,环境优美;且丁地靠近公路,交通便利,因此丁地最适合建设高级住宅区
【小问2详解】
根据所学知识可知,仓储用地规模很大,而且仓储经济效益较低,因此图中仓储用地分布在城市郊区,土地规模大,土地租金较低;仓储用地需要货物的存储和调运,需要有便利的交通条件,图中的仓储用地有铁路经过,临近公路线,交通便利。并且仓储用地临近工业区,方便货物的存储和调运。因此图中仓储用地规划比较合理。
【小问3详解】
随着城市化的发展,城市出现了环境恶化,住房紧张,交通拥堵等问题,为了缓解这些问题可以建立卫星城和开发新区,分散中心城区人口,缓解中心城区的压力;调整产业结构,发展旅游业和第三产业,促进产业升级;将人口控制在合理规模内,提高人口素质;加强对外来移民的管理,完善相应的社会福利体系,提升幸福感;优化城市环境,改善人居环境。
29. 读中国人口分布示意图,完成下列要求。
(1)描述图示我国的人口空间分布特征。
(2)简述甲地区人口密度小的原因。
(3)指出制约人口大规模向黑河—腾冲一线以西地区迁移的因素。
【答案】(1)人口空间分布不均;黑河一腾冲一线以东人口密度大,以西人口密度小;东部沿海地区人口密度最大
(2)甲位于青藏高原地区,海拔高,气候严寒,不适宜大规模人类居住;交通落后,经济发展缓慢,人口流出较多。
(3)气候、土壤、水源、交通、科技水平、环境承载力。
【解析】
【分析】本题主要考查我国人口分布特征及其影响因素。
【详解】(1)读图可知,颜色越深,表示人口密度越大,以黑河-腾冲为界,我国东部人口分布稠密,西部人口稀疏,人口分布不均,且东部沿海地区人口密度最大。
(2)本题主要结合当地自然和社会经济条件进行分析,甲地区为西藏自治区,位于青藏高原,由于海拔较高,气候寒冷,不适宜人类居住,自然条件恶劣,交通不便,经济发展缓慢,人口分布稀疏。
(3)影响人口迁移的因素主要包括自然因素和社会经济因素,自然环境因素:气候、淡水、土壤、矿产、自然灾害;社会经济因素:交通和通信、文化教育事业、婚姻和家庭;政治因素:政策、战争、政治变革。制约我国人口大规模向西迁移的原因主要是因为西部地区自然条件较差,经济较落后,交通不便,环境承载力较小等因素。
【点睛】
福建省厦门双十中学2023-2024学年高一下学期4月月考地理试题(原卷版+解析版): 这是一份福建省厦门双十中学2023-2024学年高一下学期4月月考地理试题(原卷版+解析版),文件包含福建省厦门双十中学2023-2024学年高一下学期4月月考地理试题原卷版docx、福建省厦门双十中学2023-2024学年高一下学期4月月考地理试题解析版docx等2份试卷配套教学资源,其中试卷共26页, 欢迎下载使用。
福建省仙游县度尾中学2023-2024学年高一下学期4月月考地理试题: 这是一份福建省仙游县度尾中学2023-2024学年高一下学期4月月考地理试题,共6页。试卷主要包含了请将答案正确填写在答题卡上,对②功能区布局影响最小的因素是等内容,欢迎下载使用。
福建省德化第二中学2023-2024学年高一下学期3月月考地理试题(原卷版+解析版): 这是一份福建省德化第二中学2023-2024学年高一下学期3月月考地理试题(原卷版+解析版),文件包含福建省德化第二中学2023-2024学年高一下学期3月月考地理试题原卷版docx、福建省德化第二中学2023-2024学年高一下学期3月月考地理试题解析版docx等2份试卷配套教学资源,其中试卷共25页, 欢迎下载使用。

