内蒙古自治区鄂尔多斯市达拉特旗达拉特旗第一中学2023-2024学年高一下学期4月月考生物试题(原卷版+解析版)
展开总分:100分;考试时间:75分钟
注意事项:
1.答卷前,考生务必将自己的班级、姓名填写在答题卡上,并在指定位置粘贴条形码。
2.回答选择题时,选出每小题答案后,用铅笔把答题卡上对应题目的答案标号涂黑。如需改动,用橡皮擦干净后再选涂其他答案标号。回答非选择题时,应使用0.5毫米的黑色墨水签字笔将答案写到答题卡上,且必须在题号所指示的答题区域作答,超出答题区域书写的答案无效,在试卷、草稿纸上答题无效。
一、选择题:本题共15个小题,每小题2分,共30分。在每小题给出的四个选项中,只有一项是符合题目要求的.
1. 下列关于细胞核结构与功能统一性的叙述,正确的是( )
A. 真核细胞核膜上有核孔,DNA等大分子物质可以通过核孔进入细胞质
B. 原核细胞的核膜也具有两层膜,有利于控制物质的进出
C. 核仁是细胞代谢的控制中心
D. 细胞分裂时核膜和核仁会出现周期性的消失和重现
【答案】D
【解析】
【分析】细胞核包括核膜、染色质、核仁。核膜上的核孔的功能是实现核质之间频繁的物质交换和信息交流。细胞核内的核仁与某种 RNA(rRNA)的合成以及核糖体的形成有关。细胞核是遗传信息库,是细胞代谢和遗传的控制中心。
【详解】A、真核细胞核膜上有核孔,RNA等大分子物质可以通过核孔进入细胞质,DNA不能,A错误;
B、原核细胞没有核膜包被的细胞核,B错误;
C、细胞核中含有染色体,染色体主要由DNA和蛋白质组成,DNA中有遗传信息,因此细胞核是细胞代谢的控制中心,C错误;
D、细胞分裂时核膜和核仁会出现周期性的消失和重现,其在有丝分裂前期消失,在有丝分裂末期重现,D正确。
故选D。
2. 下图是细胞中糖类合成与分解过程示意图,下列叙述正确的是( )
A. 过程①和②均有水的参与或生成
B. 过程①产生的能量全部储存在ATP中
C. 过程①只在线粒体中进行,过程②只在叶绿体中进行
D. 过程①产生的(CH2O)中的氧全部来自H2O
【答案】A
【解析】
【分析】据图分析可知,图中①过程是有氧呼吸,包括三个阶段;②过程是光合作用,包括光反应阶段和暗反应阶段。
【详解】A、过程①表示有氧呼吸,在第三阶段,氧气与[H]反应生成水,即有水的生成,过程①表示光合作用,光反应阶段进行水的光解,即有水的参与,A正确;
B、过程①表示有氧呼吸,所产生的能量绝大多数以热能的形式散失掉了,少数的能量储存在ATP中,B错误;
C、过程①表示有氧呼吸,真核细胞进行有氧呼吸的场所为细胞质基质和线粒体中,少数原核生物也能进行有氧呼吸,但是没有线粒体,图中过程②表示光合作用,真核细胞进行光合作用的场所为叶绿体,但是蓝藻(蓝细菌)没有叶绿体也能进行光合作用,C错误;
D、过程①表示有氧呼吸,消耗的(CH2O)中的氧通过丙酮酸,全部到了CO2,D错误。
故选A
3. 细胞是生物体结构和功能的基本单位,下列叙述正确的是
A. 细胞不能无限增大只受细胞表面积与体积的比例限制
B. 细胞凋亡是有害的,会破坏多细胞生物内部环境的稳态
C. 细胞分化后导致不同细胞中细胞器种类和数量相同
D. 某生物在有丝分裂过程中染色体数量最多的是处于有丝分裂后期和末期的细胞
【答案】D
【解析】
【分析】1、细胞不能无限长大的原因:
(1)细胞中细胞核所控制的范围有限,所以一般细胞生长到一定体积就会分裂;
(2)细胞的表面积与体积的比值叫做相对表面积,细胞越小该比值越大,细胞与外界的物质交换速率越快,有利于细胞的生长。
2、细胞凋亡是由基因决定的细胞编程序死亡的过程。细胞凋亡是生物体正常的生命历程,对生物体是有利的,而且细胞凋亡贯穿于整个生命历程。细胞凋亡是生物体正常发育的基础、能维持组织细胞数目的相对稳定、是机体的一种自我保护机制。在成熟的生物体内,细胞的自然更新、被病原体感染的细胞的清除,是通过细胞凋亡完成的。
3、细胞分化是指在个体发育中,由一个或一种细胞增殖产生的后代,在形态、结构和生理功能上形成稳定性差异的过程,其实质是遗传信息在不同细胞的执行情况不同,即基因选择性表达。
【详解】A、细胞不能无限增大受到细胞表面积与体积的比例(相对表面积)和核质比的限制,A错误;
B、细胞凋亡是正常的生命现象,有利于维持多细胞生物体内部环境的稳态,B错误;
C、细胞分化后导致不同细胞中细胞器种类和数量不同,C错误;
D、某生物在有丝分裂过程中染色体数量最多的是处于有丝分裂后期和末期的细胞,此时细胞内染色体数量加倍,是正常体细胞内染色体数的2倍,D正确。
故选D。
【点睛】本题考查了细胞增殖、细胞分化和细胞凋亡的有关知识,考查学生对相关知识的理解、记忆和分析能力。
4. 儿童早衰症是遗传病患者(儿童)貌像老人,器官亦很快衰退,造成生理机能下降,大多患儿只能活到17至20岁。早衰症的病因是
A. 细胞不再进行分裂B. 细胞分化速率降低
C 细胞衰老速度过快D. 细胞新陈代谢速度过慢
【答案】C
【解析】
【分析】衰老细胞的特征:(1)细胞内水分减少,细胞萎缩,体积变小,但细胞核体积增大,染色质固缩,染色加深;(2)细胞膜通透性功能改变,物质运输功能降低;(3)细胞色素随着细胞衰老逐渐累积;(4)有些酶的活性降低;(5)呼吸速度减慢,新陈代谢减慢。
【详解】对多细胞生物而言,细胞的衰老不代表个体的衰老,但两者必然存在一定联系,个体衰老应为个体细胞整体衰老所致。故细胞衰老速度过早导致早衰症的出现。
故选C。
【点睛】本题要求学生能够理解个体衰老和细胞衰老的关系,细胞衰老不一定个体会衰老,而个体的衰老是身体中大部分细胞的衰老。
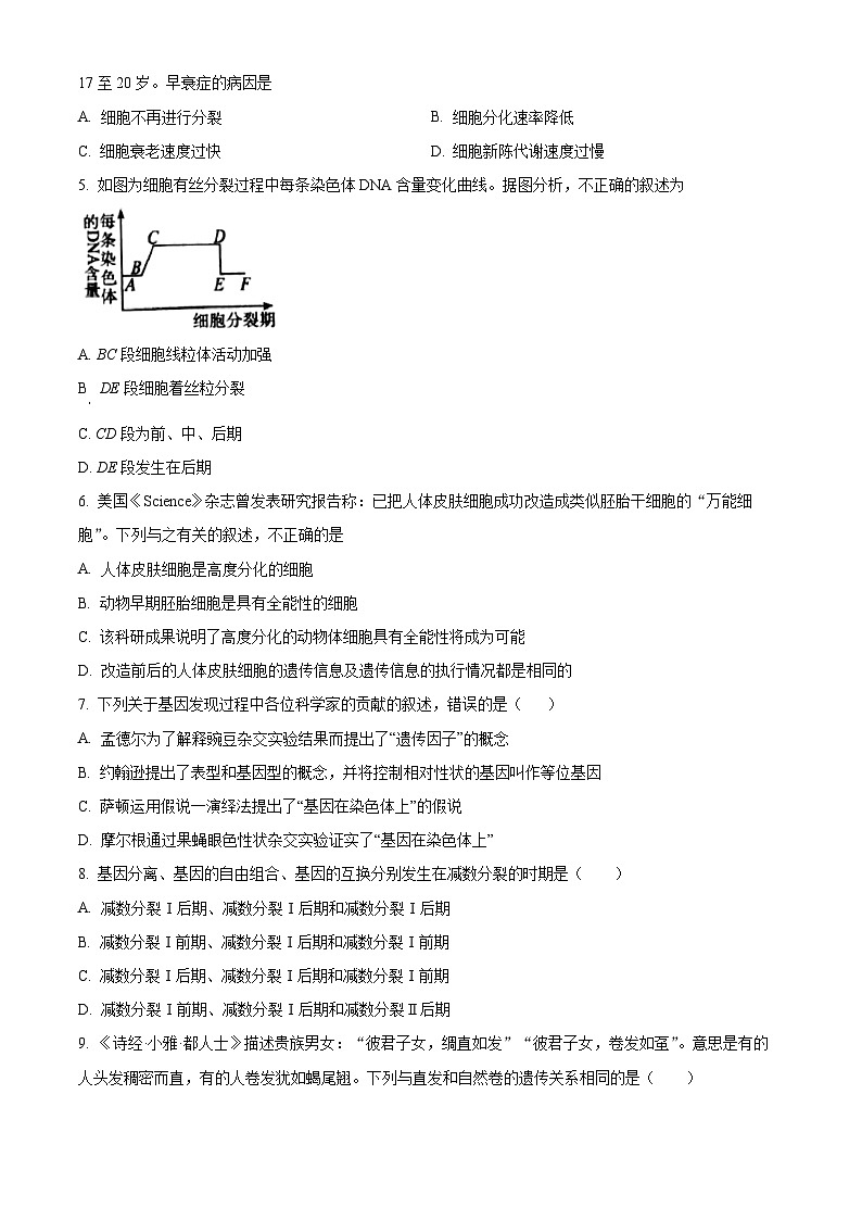
5. 如图为细胞有丝分裂过程中每条染色体DNA含量变化曲线。据图分析,不正确的叙述为
A. BC段细胞线粒体活动加强
B. DE段细胞着丝粒分裂
C. CD段为前、中、后期
D. DE段发生在后期
【答案】C
【解析】
【分析】题图分析:横轴表示细胞分裂的各个时期,纵轴表示每条染色体的DNA含量,AB段表示体细胞中每条染色体含一个DNA的状态;BC段表示间期DNA复制的过程,经过复制后每条染色体含有两个DNA分子;CD段可表示处于有丝分裂前期、中期的细胞;DE段表示有丝分裂后期着丝点分裂,染色体数目加倍的状态,此时每条染色体含一个DNA分子;EF段可表示细胞有丝分裂的末期。
【详解】A、BC段表示有丝分裂的间期,此时细胞中进行着DNA的复制和有关蛋白质的合成,故细胞线粒体活动加强,A正确;
B、由分析可知:DE段细胞着丝粒分裂,B正确;
C、CD段为前、中期,不能表示后期,C错误;
D、DE段表示有丝分裂后期着丝点分裂,D正确。
故选C。
6. 美国《Science》杂志曾发表研究报告称:已把人体皮肤细胞成功改造成类似胚胎干细胞的“万能细胞”。下列与之有关的叙述,不正确的是
A. 人体皮肤细胞是高度分化的细胞
B. 动物早期胚胎细胞是具有全能性的细胞
C. 该科研成果说明了高度分化的动物体细胞具有全能性将成为可能
D. 改造前后的人体皮肤细胞的遗传信息及遗传信息的执行情况都是相同的
【答案】D
【解析】
【分析】1、细胞分化是指在个体发育中,由一个或一种细胞增殖产生的后代,在形态,结构和生理功能上发生稳定性差异的过程.细胞分化的实质:基因的选择性表达。
2、细胞的全能性是指已经分化的细胞形成完整个体的潜能.细胞全能性是以细胞形成个体为标志的。
【详解】A、改造前的皮肤细胞是高度分化的细胞,A正确;
B、动物早期胚胎细胞具有发育成完整的个体的能力,是具有全能性的细胞,B正确;
C、该成果表明高度分化的细胞有可能成为全能性细胞,C正确;
D、改造后的具有全能性的细胞再分化时由于基因选择性表达,其遗传信息的执行情况与改造前可能不同,D错误。
故选D。
【点睛】本题考查细胞分化、细胞的全能性等知识,识记细胞分化的概念,掌握细胞分化的实质;识记细胞全能性的概念,明确细胞全能性是以细胞形成个体为标志的。
7. 下列关于基因发现过程中各位科学家的贡献的叙述,错误的是( )
A. 孟德尔为了解释豌豆杂交实验结果而提出了“遗传因子”的概念
B. 约翰逊提出了表型和基因型的概念,并将控制相对性状的基因叫作等位基因
C. 萨顿运用假说一演绎法提出了“基因在染色体上”的假说
D. 摩尔根通过果蝇眼色性状杂交实验证实了“基因在染色体上”
【答案】C
【解析】
【分析】1、孟德尔发现遗传定律用了假说—演绎法,其基本步骤:提出问题→作出假说→演绎推理→实验验证(测交实验)→得出结论。2、萨顿运用类比推理的方法提出基因在染色体的假说,摩尔根运用假说—演绎法证明基因在染色体上。
【详解】A、孟德尔为解释豌豆杂交结果,提出了“生物的性状是由遗传因子控制的”的假说,A正确;
B、1909年,约翰逊用“基因”一词代替了孟德尔的“遗传因子”,并提出了基因型和表现型的概念,并将控制相对性状的基因叫作等位基因,B正确;
C、萨顿运用类比推理法提出了“基因在染色体上”的假说,C错误;
D、摩尔根通过果蝇眼色性状杂交实验,采用假说—演绎法证实了“基因在染色体上”,D正确。
故选C。
8. 基因分离、基因的自由组合、基因的互换分别发生在减数分裂的时期是( )
A. 减数分裂Ⅰ后期、减数分裂Ⅰ后期和减数分裂Ⅰ后期
B. 减数分裂Ⅰ前期、减数分裂Ⅰ后期和减数分裂Ⅰ前期
C. 减数分裂Ⅰ后期、减数分裂Ⅰ后期和减数分裂Ⅰ前期
D. 减数分裂Ⅰ前期、减数分裂Ⅰ后期和减数分裂Ⅱ后期
【答案】C
【解析】
【分析】减数分裂过程:
(1)减数第一次分裂前间期:染色体的复制;
(2)减数第一次分裂:①前期:联会,同源染色体上的非姐妹染色单体互换;②中期:同源染色体成对的排列在赤道板上;③后期:同源染色体分离,非同源染色体自由组合;④末期:细胞质分裂;
(3)减数第二次分裂过程:①前期:染色体杂乱分布;②中期:染色体形态固定、数目清晰;染色体的着丝粒排列在赤道板上;③后期:着丝粒分裂,姐妹染色单体分开成为染色体,并均匀地移向两极;④末期:核膜、核仁重建、纺锤体和染色体消失。
【详解】在减数分裂过程中,等位基因的分离是随着同源染色体的分离而分离的,发生在减数第一次分裂后期;在同源染色体分离的同时,非同源染色体自由组合,与此同时非同源染色体上的非等位基因也自由组合,故非同源染色体上非等位基因的自由组合发生在减数第一次分裂后期;在减数第一次分裂前期,同源染色体联会,形成四分体,同源染色体上的非姐妹染色单体互换,即基因的互换发生在减数第一次分裂前期,C正确,ABD错误。
故选C。
9. 《诗经·小雅·都人士》描述贵族男女:“彼君子女,绸直如发”“彼君子女,卷发如虿”。意思是有的人头发稠密而直,有的人卷发犹如蝎尾翘。下列与直发和自然卷的遗传关系相同的是( )
A. 豌豆花的顶生与腋生
B. 果蝇的黑檀体与残翅
C. 狗的长毛与卷毛
D. 小麦的光颖与皱粒
【答案】A
【解析】
【分析】相对性状是指一种生物的同一种性状的不同表现类型。人的直发和自然卷属于相对性状。
【详解】A、人的直发和自然卷属于相对性状,大豆花的顶生与腋生属于同一生物同一性状的不同表现类型,属于相对性状,A正确;
B、果蝇的黑檀体与残翅不符合“同一性状”一词,不属于相对性状,B错误;
C、狗的长毛与卷毛不符合“同一性状”一词,不属于相对性状,C错误;
D、小麦的光颖与皱粒不符合“同一性状”一词,不属于相对性状,D错误。
故选A。
10. 下列关于纯合子和杂合子的叙述,正确的是( )
A. 纯合子基因型中可能会同时出现显性基因和隐性基因
B. 杂合子和纯合子杂交的后代都是杂合子
C. 纯合子和纯合子杂交的后代都是纯合子
D. 杂合子基因型中不可能出现一对或多对基因纯合现象
【答案】A
【解析】
【分析】杂合子是指同源染色体同一位点上的两个等位基因不相同的基因型个体,如 Aa 。纯合子又称纯合体,同型结合体,指二倍体中同源染色体上相同位点等位基因相同的基因型个体。
【详解】A、纯合子基因型中不会同时出现同一对等位基因中的显性基因和隐性基因,但可以出现不同对等位基因中的如基因型AAbb,A正确;
B、杂合子和纯合子杂交的后代会出现纯合子,如基因型Aa和aa的杂交后代中既有杂合子Aa也有纯合子aa,B错误;
C、纯合子和纯合子杂交的后代不一定都是纯合子,如基因型为AA和aa自交,后代为杂合子Aa,C错误;
D、杂合子基因型中可以出现一对或多对基因相同现象,如基因型AABb、AABBCc,D错误。
故选A。
11. 某种自花传粉植物,花粉的育性受等位基因R、r控制,其中含r的花粉50%不育,其余可育。下列有关叙述正确的是( )
A. 基因R与基因r为控制不同种性状的两个基因
B. 基因型为rr的植株能产生可育雌配子,不能产生可育雄配子
C. 将基因型为Rr的亲本自花传粉,子代基因型RR的比例为1/4
D. 将基因型为Rr的亲本进行测交,子代中rr个体占1/2或1/3
【答案】D
【解析】
【分析】基因分离定律的实质:进行有性生殖的生物在进行减数分裂产生配子的过程中,位于同源染色体上的等位基因随同源染色体分离而分离,分别进入不同的配子中,随配子独立遗传给后代。
【详解】A、构成基因R与基因r是一对等位基因,是控制同一种性状的两个基因,A错误;
B、含r的花粉50%不育,其余可育,因此基因型为rr的植株能产生可育雌配子,也能产生可育雄配子,B错误;
C、将基因型为Rr的亲本自花传粉,雌配子为R和r,分别占1/2,雄配子也为R和r,分别占2/3和1/3,因此子代基因型RR的比例为1/3,C错误;
D、将基因型为Rr的亲本进行测交,若Rr植株为雌株,则产生的雌配子R:r=1:1,测交子代rr个体占1/2,若Rr植株为雄株,则产生的雌配子R:r=2:1,测交子代rr个体占1/3,D正确。
故选D。
12. 已知豌豆的黄色(Y)对绿色(y)为显性,圆粒(R)对皱粒(r)为显性。选择两株豌豆杂交,对其配子种类进行检测,结果如表所示。据表预测,这两株豌豆杂交所得F1中黄色圆粒、黄色皱粒、绿色圆粒、绿色皱粒之间的数量比为( )
注:“+”表示含有,“-”表示不含有。
A. 3:1:3:1B. 3:3:1:1
C. 9:3:3:1D. 1:1:1:1
【答案】B
【解析】
【分析】基因自由组合定律的实质是:位于非同源染色体上的非等位基因的分离或自由组合是互不干扰的;在减数分裂过程中,同源染色体上的等位基因彼此分离的同时,非同源染色体上的非等位基因自由组合。
【详解】根据表中信息可知,父本能够产生YR、Yr、yR、yr四种配子,基因型为YyRr,母本能够产生Yr、yr两种配子,基因型为Yyrr,F1中黄色圆粒:黄色皱粒:绿色圆粒:绿色皱粒=3:3:1:1,B正确,ACD错误。
故选B。
13. 鸡不仅擅长产下鲜美营养的蛋,还能为我们提供肉质鲜嫩的佳肴,无疑是大自然赐予我们的珍贵食材。现有一只纯种雌性芦花鸡与一只纯种雄性非芦花鸡交配多次,F1中雄性均为芦花鸡,雌性均为非芦花鸡。据此推测正确的是( )
A. 正常情况下,公鸡体细胞有丝分裂后期,含有2条Z染色体
B. 雌鸡中非芦花鸡的比例要比雄鸡中的相应比例大
C. 让F1中的雌雄鸡自由交配,F2中雌鸡的表现型只有一种
D. 将F2中的芦花鸡雌雄自由交配,产生的F3中非芦花鸡占3/4
【答案】B
【解析】
【分析】鸡的性别决定方式属于ZW型,雌鸡的性染色体组成是ZW,雄鸡的性染色体组成是ZZ。根据题意一只纯种雌性芦花鸡与一只纯种雄性非芦花鸡交配多次,F1中雄性均为芦花形,雌性均为非芦花形,表现出母本与雄性后代相同,父本与雌性后代相同,说明控制该性状的基因不在W染色体上而在Z染色体上,则母本芦花鸡是ZAW,父本非芦花鸡是ZaZa。
【详解】A、公鸡的性染色体组成为ZZ,有丝分裂后期,着丝粒分裂,染色体数目加倍,因此正常情况下,公鸡体细胞有丝分裂后期,含有4条Z染色体,A错误;
B、根据题意一只纯种雌性芦花鸡与一只纯种雄性非芦花鸡交配多次,F1中雄性均为芦花形,雌性均为非芦花形,表现出母本与雄性后代相同,父本与雌性后代相同,说明控制该性状的基因不在W染色体上而在Z染色体上,则母本芦花鸡是ZAW,父本非芦花鸡是ZaZa,根据鸡的性染色体组成可知雄鸡只有当两个Z上都是隐性基因a时才表现为非芦花鸡,而雌鸡只要有一个a基因就表现为非芦花鸡了,所以雌鸡中非芦花鸡的比例要比雄鸡中的相应比例大,B正确;
C、已知母本芦花鸡是ZAW,父本非芦花鸡是ZaZa,则F1中的雌雄鸡基因型分别是ZaW、ZAZa,所以产生的F2雄鸡为ZaZa和ZAZa,雌鸡为ZAW和ZaW,可见雌鸡和雄鸡都有两种表现型,C错误;
D、已知F2雄鸡为ZaZa和ZAZa,雌鸡为ZAW和ZaW,将F2中的芦花鸡雌雄交配,即ZAW与ZAZa杂交,则产生的F3中芦花鸡占3/4,非芦花鸡占1/4,D错误。
故选B。
14. 果蝇的红眼基因(R)对白眼基因(r)为显性,位于X染色体上;长翅基因(B)对残翅基因(b)为显性,位于常染色体上。现有一只红眼长翅果蝇与一只白眼长翅果蝇交配,F1代的雄果蝇中约有1/8为白眼残翅。下列叙述错误的是( )
A. 亲本雌果蝇的基因型为BbXRXr
B. 亲本产生的配子中含Xr的配子占1/2
C. F1代出现长翅雄果蝇的概率为3/16
D. 白眼残翅雌果蝇能形成bbXrXr类型的次级卵母细胞
【答案】C
【解析】
【分析】由题意知,长翅果蝇交配后代出现残翅果蝇,亲本都是杂合子,基因型为Bb,子代中残翅果蝇的概率是bb=1/4,又因为F1代的雄果蝇中约有1/8为白眼残翅,因此F1代的白眼果蝇的概率是1/2,所以亲代雌果蝇是杂合子,基因型为XRXr,所以亲本中红眼长翅果蝇的基因型为BbXRXr,白眼长翅果蝇BbXrY。
【详解】A、从题目中F1的雄果蝇中约有1/8为白眼残翅(bbXrY),再结合亲本的表现型可知,红眼长翅果蝇的基因型为BbXRXr,白眼长翅果蝇的基因型为BbXrY,A正确;
B、亲本雌果蝇产生的配子中1/2含Xr,亲本雄果蝇产生的配子中也有1/2含Xr ,B正确;
C、 Fl代出现长翅果蝇(B_)的概率是3/4,出现雄果蝇的概率为1/2,所以出现长翅雄果蝇的概率为3/4×1/2=3/8,C错误;
D、白眼残翅雌果蝇的基因型为bbXrXr,减数第一次分裂过程中同源染色体分离,染色体数目减半,但是由于一条染色体上含有2个染色单体、2个DNA分子,减数第二次分裂后期着丝点分裂,染色体暂时加倍,因可以此形成基因型为bbXrXr的次级卵母细胞,D正确。
故选C。
15. 拟南芥的茎和叶上长有细胞突出形成的毛。一般野生型叶片上的一根毛发生两次分支,但基因T缺陷的突变体t中毛的分支次数会减少,而基因R缺陷的突变体r中毛的分支次数会增多。T和R皆缺陷的双重突变体tr中毛的分支次数将会和突变体t发生相同程度的减少。据此推测T与R的功能,正确的是( )
A. T促进分支,而R抑制T的作用
B. T抑制分支,而R促进T的作用
C. T抑制分支,而R抑制T的作用
D. T促进分支,而R促进T的作用
【答案】A
【解析】
【分析】基因自由组合定律实质:位于非同源染色体上的非等位基因的分离或组合是互不干扰的;在减数分裂过程中,同源染色体上的等位基因彼此分离的同时,非同源染色体上的非等位基因自由组合。
【详解】据题意可知:毛的分支这一性状受两对等位基因控制,当基因型为ttR_时毛的分支次数减少,说明R基因存在时抑制分支次数 ;当基因型为T_rr时,毛的分支次数增多,说明T基因促进分支;当基因型为ttrr和基因型为ttR_毛的分支次数减少程度相同;当基因型为T_R_时毛的分支次数为2,说明R基因存在会抑制T基因的作用,A正确。
故选A。
二、选择题:本题共5小题,每小题3分,共15分,在每小题给出的四个选项中,有一项或多项是符合题目要求的。全部选对的得3分,选对但不全的得1分,有选错的得0分。
16. 下列关于豌豆细胞有丝分裂过程的叙述,正确的是
A. 分裂后期,着丝粒分裂,染色体和DNA数目加倍
B. 分裂前期,两组中心粒之间发出星射线形成纺锤体
C. 分裂间期,进行DNA的复制和蛋白质的合成
D. 分裂末期,染色体形态比较稳定,数目比较清晰,便于观察
【答案】C
【解析】
【分析】有丝分裂过程:
(1)间期:进行DNA的复制和有关蛋白质的合成;
(2)前期:核膜、核仁逐渐解体消失,出现纺锤体和染色体;
(3)中期:染色体形态固定、数目清晰;
(4)后期:着丝点分裂,姐妹染色单体分开成为染色体,并均匀地移向两极;
(5)末期:核膜、核仁重建、纺锤体和染色体消失。
【详解】A、着丝粒分裂,染色体数目加倍,DNA数量不变,A错误;
B、豌豆属于高等植物,无中心体,分裂前期,由两极发出纺锤丝形成纺锤体,B错误;
C、分裂间期主要进行DNA的复制和相关蛋白质的合成,C正确;
D、分裂中期,染色体形态比较稳定,数目比较清晰,便于观察,D错误。
故选C。
17. 下列各项中能根据测交结果判断的是( )
A. 被测个体的基因型
B. 被测个体产生的配子种类
C. 相对性状的显隐性
D. 被测个体产生配子比例
【答案】ABD
【解析】
【分析】测交是指杂交产生的子一代个体与隐性个体交配的方式。
【详解】测交是指杂交产生的子一代个体与隐性个体交配的方式,测交可以判断被测个体的基因型、配子种类及比例,但无法判断显隐性,C错误,ABD正确。
故选ABD。
18. 若一个卵原细胞的基因组成为AaBbCc,形成的一个极体的基因组成为ABC,且形成过程中无突变、染色体互换发生,则其同时形成的卵细胞的基因组成可能是( )
A. ABCB. AbCC. abcD. aBc
【答案】AC
【解析】
【分析】一个精原细胞经过减数分裂, 可以产生4个精子;一个卵原细胞经过减数分裂,只产生一个卵细胞, 同时形成三个极体。
【详解】由一个卵原细胞形成四个子细胞中,由次级卵母细胞形成的两个子细胞基因组成相同,由第一极体形成的两个子细胞基因组成相同,次级卵母细胞和第一极体的基因组成互补, 已知卵原细胞的基因型是AaBbCc,且卵细胞的基因型是ABC,故另外三个子细胞的基因组成分别是ABC(与卵细胞相同,来自次级卵母细胞分裂而来)、abc、abc,AC正确,BD错误。
故选AC。
19. 在对某单基因遗传病调查中发现,Ⅱ2 的母亲和儿子是患者,其丈夫、女儿及父亲和妹妹都正常。其妹妹与一表型正常男性结婚,未生育(见图),不考虑 X、Y 同源区段遗传。对该女性及其家系的分析,正确的是( )
A. 该病可能是伴 X 染色体隐性遗传
B. 若Ⅱ1 没有该病致病基因,则该病一定为伴 X 染色体显性遗传病
C. 若该病为常染色体隐性遗传,则Ⅱ3 有可能会生出患该病的孩子
D. 若Ⅱ2 与Ⅱ1 再生一个孩子,则其患病的概率为 1/2
【答案】CD
【解析】
【分析】分析题意:该女性患者的母亲和儿子是患者,其丈夫、女儿及父亲、妹妹都正常,故该病不可能是伴X染色体隐性遗传病,该病可能是伴X染色体显性遗传病、常染色体隐性遗传病或常染色体显性遗传病。
【详解】A、Ⅱ2的父亲正常,可知该遗传病一定不是伴X染色体隐性遗传病,A错误;
B、若Ⅱ1没有致病基因,子代患病,该病可能是伴X染色体显性遗传病或常染色体显性遗传病,B错误;
C、若该病为常染色体隐性遗传病,假设用A、a表示,则I2为aa,那么Ⅱ3为显性杂合子,若其丈夫Ⅱ4也是携带者时,后代也可能患病,C正确;
D、该病若为常染色体显性遗传病,则Ⅱ1为aa,Ⅱ2为Aa,那么生患病孩子Aa的概率为1/2;该病若为常染色体隐性遗传病,Ⅱ1为Aa,Ⅱ2为aa,那么生患病孩子aa的概率为1/2;该病若为伴X染色体显性遗传病,Ⅱ1为XaY,Ⅱ2为XAXa,那么生患病孩子XAXa和XAY的概率为1/2;无论哪种情况,子代患病概率都是1/2,D正确。
故选CD。
20. 人的某条染色体上A、B、C三个基因紧密排列,不发生互换。这三个基因各有上百个等位基因(例如:A1~An均为A的等位基因)。父母及孩子的基因组成如下表。下列叙述正确的是( )
A. 基因A、B、C的遗传方式是伴X染色体遗传
B. 母亲的其中一条染色体上基因组成是A3B44C9
C. 基因A与基因B的遗传符合基因的自由组合定律
D. 若此夫妻第3个孩子的A基因组成为A23A24,则其C基因组成为C4C5
【答案】B
【解析】
【分析】根据题目信息,染色体上A、B、C三个基因紧密排列,三个基因位于一条染色体上,不发生互换,连锁遗传给下一代,不符合自由组合定律;基因位于X染色体上时,男孩只能获得父亲的Y染色体而不能获得父亲的X染色体。
【详解】A、儿子的A、B、C基因中,每对基因各有一个来自于父亲和母亲,如果基因位于X染色体上,则儿子不会获得父亲的X染色体,而不会获得父亲的A、B、C基因,A错误;
B、三个基因位于一条染色体上,不发生互换,由于儿子的基因型是A24A25B7B8C4C5,其中A24B8C5来自于母亲,而母亲的基因型为A3A24B8B44C5C9,说明母亲的其中一条染色体基因型是A3B44C9,B正确;
C、根据题目信息,人的某条染色体上A、B、C三个基因紧密排列,不发生互换,不符合自由组合定律,位于非同源染色体上的非等位基因符合自由组合定律,C错误;
D、根据儿子的基因型A24A25B7B8C4C5推测,母亲的两条染色体是A24B8C5和A3B44C9;父亲的两条染色体是A25B7C4和A23B35C2,基因连锁遗传,若此夫妻第3个孩子的A基因组成为A23A24,则其C基因组成为C2C5,D错误。
故选B。
三、非选择题:本题共5小题,共55分。
21. 下图为细胞重要的生命活动图解。请据图回答下面的问题。
(1)A、B、C、D中,染色体结构动态变化主要发生在____过程中。
(2)细胞分化是个体发育的基础,就同一个个体来说,乳腺细胞与心肌细胞的遗传信息____(相同/不同),形态、结构和生理功能不同,这是因为____。
(3)李白有诗云:“君不见高堂明镜悲白发,朝如青丝暮成雪。”导致这种变化的原因是____。
(4)细胞凋亡是由____所决定的细胞自动结束生命的过程。
(5)该图可以用来表示下列哪些生物的细胞重大生命活动?____(填写序号)。
①噬菌体 ②酵母菌 ③乳酸菌 ④变形虫 ⑤海带 ⑥蚯蚓 ⑦玉米 ⑧蘑菇
【答案】(1)A (2) ①. 相同 ②. 不同细胞的遗传信息执行情况不同(基因的选择性表达)
(3)细胞的衰老,酶的活性降低
(4)基因 (5)⑤⑥⑦⑧
【解析】
【分析】题图分析:图示为细胞重要的生命活动图解,其中A表示细胞增殖,该过程能增加细胞的数量,但不能增加细胞的种类;B为细胞分化,该过程能增加细胞的种类,但不会增加细胞的数量;C为细胞衰老;D为细胞凋亡过程。这四种都是正常的生命活动,对生物体都是有利的。
【小问1详解】
染色体结构的动态变化主要发生在细胞增殖过程中,即图中的A过程中。
【小问2详解】
细胞分化是个体发育的基础,就同一个个体来说,乳腺细胞与心肌细胞的遗传信息相同,因为它们都是由同一个受精卵细胞经过有丝分裂、分化形成的,而这些细胞形态、结构和生理功能不同的原因是细胞分化的结果,细胞分化的本质是细胞中遗传信息执行情况不同导致的,即基因的选择性表达引起的。
【小问3详解】
“君不见高堂明镜悲白发,朝如青丝暮成雪。”描述的是衰老现象,导致这种变化的原因是细胞中多数酶的活性降低,进而表现为代谢速率变慢,导致细胞衰老。
【小问4详解】
细胞凋亡是由基因决定的细胞自动结束生命的过程(编程性死亡)。
【小问5详解】
图中四种重要的生命活动是增殖、分化、衰老和凋亡,只有多细胞生物才能完成这些过程。①噬菌体是非细胞生物,②酵母菌、③乳酸菌和④变形虫是单细胞生物,⑤海带、⑥蚯蚓、⑦玉米和⑧蘑菇是多细胞生物,这些生物体内会发生图示的过程,故选⑤⑥⑦⑧。
22. 下图1表示某动物(2n=4)器官内正常的细胞分裂图,图2表示不同时期细胞内染色体(白)、染色单体(阴影)和核DNA(黑)数量的柱形图,图3表示细胞内染色体数目变化的曲线图。请回答下列问题:
(1)根据图1中的____细胞可以判断该动物的性别,甲细胞的名称是____。
(2)图1中乙细胞的前一时期→乙细胞的过程对应于图2中的____(用罗马数字和箭头表示)。
(3)图3中代表减数分裂Ⅱ的区段是____,图中DE、HI、JK三个不同时间点的染色体数目加倍原因____(都相同/各不相同/不完全相同)。
(4)若图1丙细胞基因型为AaBb,则该生物体产生配子的基因型是____。
【答案】(1) ①. 丙 ②. 次级精母细胞
(2)Ⅱ→Ⅰ (3) ①. CG ②. 不完全相同
(4)AB、Ab、aB、ab
【解析】
【分析】图1细胞甲无同源染色体,着丝粒分裂,可推知其处于减数第二次分裂后期;细胞乙有同源染色体,着丝粒分裂,可推知其处于有丝分裂后期;细胞丙有正在进行同源染色体分离,可推知其处于减数第一次分裂后期,此时细胞质均等分裂,说明该细胞为初级精母细胞,该动物为雄性动物。图3中AG段代表减数分裂,HI段代表受精作用;IM段代表有丝分裂。
【小问1详解】
依据图示信息,图1细胞丙正在进行同源染色体分离,所以正处于减数第一次分裂后期,此时细胞质均等分裂,说明该细胞为初级精母细胞,该动物为雄性动物。细胞甲无同源染色体,着丝粒分裂,可推知其处于减数第二次分裂后期,所以为次级精母细胞。
【小问2详解】
图1中乙细胞处于有丝分裂后期,其前一时期为有丝分裂中期,该时期染色体数目为4条,染色单体数目为8条,DNA数目为8个,从前一时期→乙细胞的过程发生了着丝粒分裂,染色单体消失变为0,染色体数目加倍变为8条,DNA数目仍为8个,因此从前一时期→乙细胞的过程可对应图2中Ⅱ→Ⅰ。
【小问3详解】
图3中BC段发生同源染色体分离进入减数第二次分裂,DE代表减数第二次分裂后期发生着丝粒分裂,FG细胞一分为二,说明AG段代表减数分裂,其中CG段代表减数第二次分裂;DE、HI、JK三个时间点的染色体数目加倍原因分别是减数第二次分裂后期发生着丝粒分裂、受精作用、有丝分裂后期着丝粒分裂,因此其原因不完全相同。
【小问4详解】
若图1丙细胞基因型为AaBb,则随着减数分裂的进行,会发生同源染色体的分离,同源染色体上的等位基因分离(A、a分离,B、b分离),非同源染色体上的非等位基因(A与B、b,a与B、b)自由组合,所以该生物体产生配子的基因型是AB、Ab、aB、ab。
23. 有一种甜瓜果皮底色有绿色和黄色,受等位基因A/a控制,果皮覆纹分有覆纹和无覆纹,受等位基因E/e,F/f控制。科研人员用纯种的绿色无覆纹和黄色无覆纹亲本杂交,F1全为绿色有覆纹,F1经自交得到F2,结果绿色有覆纹果皮:绿色无覆纹果皮:黄色无覆纹果皮的植株数量比9∶3∶4。不考虑变异和致死等情况,回答下列问题。
(1)果皮颜色的显性性状是____。
(2)控制果皮覆纹的两对等位基因(E/e,F/f)____(遵循或不遵循)自由组合定律,控制果皮底色和果皮覆纹性状基因(A/a,E/e,F/f)____(是/否)都遵循自由组合定律。
(3)F1的基因型为____,F2中无覆纹果皮的植株中杂合子所占比例是____。
【答案】(1)绿色 (2) ①. 遵循 ②. 否
(3) ①. AaEeFf ②. 4/7
【解析】
【分析】自由组合定律的实质:进行有性生殖的生物在进行减数分裂产生配子的过程中,位于同源染色体上的等位基因随同源染色体分离而分离,分别进入不同的配子中,随配子独立遗传给后代,同时位于非同源染色体上的非等位基因进行自由组合。
【小问1详解】
依据题意,用纯种的绿色无覆纹和黄色无覆纹亲本杂交,F1全为绿色有覆纹,说明绿色是显性性状。
【小问2详解】
F1全为绿色有覆纹,F1经自交得到F2,结果绿色有覆纹果皮:绿色无覆纹果皮:黄色无覆纹果皮的植株数量比9∶3∶4,有覆纹果皮:无覆纹果皮=9∶7,是9:3:3:1的变式,说明控制果皮覆纹的两对等位基因(E/e,F/f)遵循自由组合定律;控制果皮底色和果皮覆纹性状基因(A/a,E/e,F/f)子代的分离比是9∶3∶4,不符合三对等位基因独立遗传的分离比,故控制果皮底色和果皮覆纹性状基因(A/a,E/e,F/f)不是都遵循自由组合定律。
【小问3详解】
F1经自交得到F2,结果绿色有覆纹果皮:绿色无覆纹果皮:黄色无覆纹果皮的植株数量比9∶3∶4,其中绿色∶黄色=3∶1,说明F1是Aa,有覆纹果皮:无覆纹果皮=9∶7,说明F1是EeFf,故F1的基因型为AaEeFf;子代中黄色只出现无覆纹,说明有连锁现象,依据题意可判断,A和E连锁,a和e连锁,而F、f独立遗传,F2中基因型为A-E-的为3/4,aaee的为1/4,F2中绿色有覆纹(A_E_F_)、绿色无覆纹果皮(A_E_ff)、黄色无覆纹果皮(aaeeF_、aaeeff)的植株数量比是(3/4×3/4):(3/4×1/4):(1/4×3/4+1/4×1/4)=9:3:4,其中无覆纹果皮共7份,纯合子占3份,则杂合子所占比例是4/7。
24. 图1是甲(致病基因用A或a表示)、乙(致病基因用B或b表示)两种单基因遗传病的系谱图,现家系成员中没有突变的发生且其中一种为伴性遗传。请完成以下问题:
(1)甲病是____遗传病。
(2)5号的基因型是____。
(3)我国法律禁止近亲结婚,但若7号与9号个体结婚,生育的儿子只患一种病的概率为____。
(4)7号和8号均患有遗传病,从优生的角度分析,3号和4号个体最好生育____孩。
(5)若想知道9号个体是否含有乙病的致病基因,对家系中的6号、9号、10号个体与乙病有关基因进行基因检测(结果见图2),则9号个体关于乙病的基因型为____。
【答案】(1)常染色体隐性
(2)AaXBXb (3)5/12
(4)女 (5)XBXb
【解析】
【分析】由遗传系谱图可知,5号和6号都正常,但其女儿9号患甲病,可知甲病为常染色体隐性遗传病;现家系成员中没有突变的发生且其中一种为伴性遗传,故乙病为伴X染色体遗传病,由于2号患有乙病,4号患病而5号正常,则乙病为伴X染色体隐性遗传病。
【小问1详解】
由遗传系谱图可知,5号和6号都正常,但其女儿9号患甲病,可知甲病为常染色体隐性遗传病。
【小问2详解】
依据小问一可知,甲病为常染色体隐性遗传病,现家系成员中没有突变的发生且其中一种为伴性遗传,故乙病为伴X染色体遗传病,由于2号患有乙病,4号患病而5号正常,则乙病为伴X染色体隐性遗传病。9号甲病基因型为aa,故5号甲病基因型为Aa,2号乙病基因型为XbY,而5号正常,故5号基因型为AaXBXb。
【小问3详解】
5号基因型为AaXBXb,6号基因型为AaXBY,9号基因型为:1/2aaXBXB、1/2aaXBXb,依据系谱图,Ⅲ8号个体患甲病,则Ⅱ3、Ⅱ4的基因型为Aa,则7号基因型为1/3AAXbY、2/3AaXbY,若7号与9号个体结婚,生育的儿子只患一种病的情况为:1/2aaXBXB与2/3AaXbY、1/2aaXBXb与1/3AAXbY、1/2aaXBXb与2/3AaXbY,故生育的儿子只患一种病的概率为1/2×2/3×1/2+1/2×1/3×1/2+1/2×2/3×1/2×1/2+1/2×2/3×1/2×1/2=5/12。
【小问4详解】
7号和8号均患有遗传病,3号基因型为AaXBY,4号基因型为AaXbXb,从优生的角度分析,3号和4号个体最好生育女孩,避免乙病的发生。
【小问5详解】
5号基因型为AaXBXb,6号基因型为AaXBY,9号基因型为:1/2aaXBXB、1/2aaXBXb,对家系中的6号、9号、10号个体与乙病有关基因进行基因检测(结果见右图),故基因长度为7.9表示B基因,基因长度为9.5表示b基因,则9号个体关于乙病的基因型为XBXb。
25. 果蝇的直刚毛、焦刚毛为一对相对性状,由等位基因D/d控制。果蝇的体色受两对等位基因B/b、F/f的控制,其中基因B/b位于2号常染色体上。已知基因B、F同时存在时,果蝇表现为黑色,其余皆为灰色。用直刚毛(♀)和焦刚毛(♂)果蝇进行正交实验,得到的F1只有直刚毛;用直刚毛(♂)和焦刚毛(♀)果蝇进行反交实验,得到的F1雌果蝇全为直刚毛,雄果蝇全为焦刚毛(以上实验亲本均为纯合子,不考虑X、Y的同源区段)。回答下列问题:
(1)基因D/d与基因B/b的遗传符合____定律,理由是____。
(2)研究人员为了确定F/f(不在Y染色体上)与B/b的位置关系,选择一对灰色果蝇杂交,F1全部表现为黑色,F1中雌雄个体随机交配,统计F2的性状表现及比例。
①若后代____,说明F/f基因位于X染色体上;
②若后代____,说明F/f基因位于其他常染色体;
③若后代____,说明F/f基因位于2号染色体上。
【答案】(1) ①. (基因的分离与)自由组合 ②. 正反交结果不同说明D/d位于X染色体上,而B/b位于2号常染色体上,两对基因位于非同源染色体上
(2) ①. 黑色雌蝇:黑色雄蝇:灰色雌蝇:灰色雄蝇=6:3:2:5 ②. (无论雌雄果蝇)黑色:灰色=9:7 ③. (无论雌雄果蝇)黑色:灰色=1:1
【解析】
【分析】基因的自由组合定律的实质是:位于非同源染色体上的非等位基因的分离或组合是互不干扰的;在减数分裂过程中,同源染色体上的等位基因彼此分离的同时非同源染色体上的非等位基因自由组合。
【小问1详解】
果蝇的直刚毛、焦刚毛为一对相对性状,由等位基因D/d控制,用直刚毛(♀)和焦刚毛(♂)果蝇进行正交实验,得到的F1只有直刚毛,用直刚毛(♂)和焦刚毛(♀)果蝇进行反交实验,得到的F1雌果蝇全为直刚毛,雄果蝇全为焦刚毛,正反交结果不同,说明相关基因(D/d)位于X染色体,而基因B/b位于2号常染色体上,两对基因独立遗传,符合基因的自由组合定律。
【小问2详解】
题意显示,黑色个体的基因型为B_F_,灰色个体的基因型为bbF_、B_ff、bbff,选择一对灰色果蝇杂交,F1全部表现为黑色,已知基因B/b位于2号常染色体上,由于不确定F/f与B/b的位置关系,故亲本的基因型为BBff×bbFF或bbXFXF×BBXfY。
①如果F/f基因位于X染色体上,那么F1的基因型为BbXFXf、BbXFY,F2的性状表现及比例为黑色雌蝇∶黑色雄蝇∶灰色雌蝇∶灰色雄蝇=6∶3∶2∶5。
②如果F/f基因位于其他常染色体上,那么B/b基因、F/f基因分到位于两对同源染色体上,那么F1的基因型为BbFf,F2无论雌雌果蝇,黑色∶灰色=9∶7。
③如果F/f基因位于2号染色体上,那么B/b基因、F/f基因位于一时同源染色体上,那么F1的基因型为BbFf,B和f位于一条染色体上,b和F位于另一条染色体上,F2的基因型及比例为BBff∶BbFf∶bbFF=1∶2∶1,故子代无论雌雄果蝇,黑色∶灰色=1∶1。YR
Yr
yR
yr
父本
+
+
+
+
母本
-
+
-
+
野生型
突变体t
突变体r
双重突变体tr
毛分支次数
2
0~1
3~5
0~1
父亲
母亲
儿子
女儿
基因组成
A23A25B7B35C2C4
A3A24B8B44C5C9
A24A25B7B8C4C5
A3A23B35B44C2C9
内蒙古自治区通辽市科尔沁区通辽市第一中学2023-2024学年高一下学期4月月考生物试题(原卷版+解析版): 这是一份内蒙古自治区通辽市科尔沁区通辽市第一中学2023-2024学年高一下学期4月月考生物试题(原卷版+解析版),文件包含内蒙古自治区通辽市科尔沁区通辽市第一中学2023-2024学年高一下学期4月月考生物试题原卷版docx、内蒙古自治区通辽市科尔沁区通辽市第一中学2023-2024学年高一下学期4月月考生物试题解析版docx等2份试卷配套教学资源,其中试卷共30页, 欢迎下载使用。
福建省福州市鼓山中学2023-2024学年高一下学期3月考试生物试题(原卷版+解析版): 这是一份福建省福州市鼓山中学2023-2024学年高一下学期3月考试生物试题(原卷版+解析版),文件包含福建省福州市鼓山中学2023-2024学年高一下学期3月考试生物试题原卷版docx、福建省福州市鼓山中学2023-2024学年高一下学期3月考试生物试题解析版docx等2份试卷配套教学资源,其中试卷共28页, 欢迎下载使用。
内蒙古自治区赤峰市红山区赤峰第四中学2023-2024学年高一下学期4月月考生物试题(原卷版+解析版): 这是一份内蒙古自治区赤峰市红山区赤峰第四中学2023-2024学年高一下学期4月月考生物试题(原卷版+解析版),文件包含内蒙古自治区赤峰市红山区赤峰第四中学2023-2024学年高一下学期4月月考生物试题原卷版docx、内蒙古自治区赤峰市红山区赤峰第四中学2023-2024学年高一下学期4月月考生物试题解析版docx等2份试卷配套教学资源,其中试卷共33页, 欢迎下载使用。

