湖南省衡阳县大云中学2023-2024学年八年级下学期期中考试生物模拟卷
展开一、选择题(本题包括25小题,每题2分,共50分,每题只有1个选项符合题意)
1.下列植物繁殖的实例中,属于有性生殖的是( )
A.通过人工授粉培育杂交玉米B.利用嫁接扩大优质苹果产量
C.通过扦插枝条繁殖良种葡萄D.通过组织培养繁殖珍稀兰花
2.下列关于有性生殖和无性生殖的描述,错误的是( )
A.不经两性生殖细胞的结合,直接由母体产生新个体的生殖方式叫无性生殖
B.由受精卵发育成新个体的生育方式属于有性生殖
C.能进行无性生殖的植物,不能产生生殖细胞
D.利用植物的根、茎、叶等器官繁殖新个体的方式属于无性生殖
3.下列有关植物生殖的叙述中,不正确的是( )
A.①是嫁接,其成活的关键是接穗与砧木的形成层紧密结合
B.②是组织培养,可以有效的脱去病毒,从而获得更加健壮的植株
C.③中种子中的胚是由两性生殖细胞结合形成的受精卵发育而来
D.①是无性生殖,②③是有性生殖
4.开展精准扶贫以来,王大伯在政府的帮助下,通过养家蚕和牛蛙走上致富的道路。对二者生殖和发育描述正确的是( )
①发育过程都在水中进行
②个体发育的起点都是受精卵
③发育过程都有蛹期
④幼体和成体都有很大差异
⑤都属于变态发育
⑥进行的都是有性生殖。
A.①③⑤⑥B.①④⑤⑥C.②③⑤⑥D.②④⑤⑥
5.下列有关植物的生殖叙述中,错误的是( )
A.在扦插葡萄时,应该把枝条的下部插入土壤中
B.将红富士苹果的一段枝条嫁接到海棠果的砧木上,此枝条所结果实为红富士苹果
C.利用马铃薯块茎进行无性生殖时可以选择不带芽眼的小块
D.有性生殖产生的后代具有更强的变异性和适应环境的能力
6.果蝇(一种昆虫)的性别决定方式与人类相同,甲、乙两图分别表示果蝇的生殖发育过程和体细胞染色体组成。下列叙述错误的是( )
A.果蝇幼虫生长过程中有蜕皮现象B.果蝇的发育属于不完全变态发育
C.图乙表示雄性果蝇的染色体组成D.果蝇体细胞中染色体数目为 4 对
7.下列关于生殖发育的叙述,正确的是( )
①鸡卵中受精的胚盘将来发育成雏鸡,卵黄为其发育提供主要营养
②“试管婴儿”和克隆动物的生殖方式都属于无性生殖
③蝗虫在幼虫和成虫期都会对农作物造成危害,成虫期危害大
④求偶、交配、筑巢、产卵、孵卵和育雏都属于鸟类的繁殖行为
⑤雌雄蛙通过抱对完成体内受精
⑥胎儿的性别决定于精子和卵细胞结合的那一刻,与精子中的性染色体的种类无关
A.①③⑥B.②④⑥C.②④⑤D.①③④
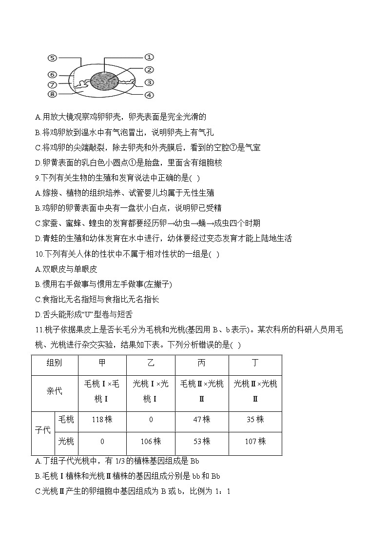
8.下列有关“观察鸡卵的结构”实验的叙述,正确的是( )
A.用放大镜观察鸡卵卵壳,卵壳表面是完全光滑的
B.将鸡卵放到温水中有气泡冒出,说明卵壳上有气孔
C.将鸡卵的尖端敲裂,除去卵壳和外壳膜后,看到的空腔⑦是气室
D.卵黄表面的乳白色小圆点①是胎盘,里面含有细胞核
9.下列有关生物的生殖和发育说法中正确的是( )
A.嫁接、植物的组织培养、试管婴儿均属于无性生殖
B.鸡卵的卵黄表面中央有一盘状小白点,说明卵已受精
C.家蚕、蜜蜂、蝗虫的发育都要经历卵→幼虫→蛹→成虫四个时期
D.青蛙的生殖和幼体发育在水中进行,幼体要经过变态发育才能上陆地生活
10.下列有关人体的性状中不属于相对性状的一组是( )
A.双眼皮与单眼皮
B.惯用右手做事与惯用左手做事(左撇子)
C.食指比无名指短与食指比无名指长
D.舌头能形成“U”型卷与短舌
11.桃子依据果皮上是否长毛分为毛桃和光桃(基因用B、b表示)。某农科所的科研人员用毛桃、光桃进行杂交实验,结果如下表。下列分析错误的是( )
A.丁组子代光桃中,有1/3的植株基因组成是Bb
B.毛桃Ⅰ植株和光桃Ⅱ植株的基因组成分别是bb和Bb
C.光桃Ⅱ产生的卵细胞中基因组成为B或b,比例为1:1
D.只有通过丁组数据,才能判断光桃为显性性状
12.下图为人体体细胞中的一对基因位于一对染色体上示意图。以下叙述中不正确的是( )
A.如果B来自父方,则b来自母方
B.基因组成为Bb的个体表现为基因B所控制的性状
C.基因b控制的性状不能在后代表现,也不能遗传
D.父母的基因组成都是Bb,则后代可能出现bb的概率为25%
13.下图是某家庭肤色遗传情况图解,下列说法不正确的是( )
A.根据1、2、6号可判断出白化病为隐性遗传病
B.1、4、7号基因组成相同
C.若图二中6号和7号个体是一对夫妇,所生孩子为肤色正常男孩的概率是50%
D.3号个体将白化病基因传给下一代的“桥梁”是精子
14.已知决定有耳垂的基因(A)是显性基因,决定无耳垂的基因(a)是隐性基因。结合图分析下列叙述错误的是( )
A.图中表示卵细胞的是③,表示精子的是④
B.如果③和④形成受精卵,后代表现为有耳垂
C.①中AA和②中Aa表现为有耳垂
D.图②产生的生殖细胞中,有的是AA基因,有的是Aa基因
15.自然界中生物的变异随处可见,下列属于可遗传变异的是( )
A.同种小麦,在肥沃土壤里长得健壮,在贫瘠土壤里长得瘦弱
B.经过训练的鹦鹉能学说人类语言
C.充足光照下的小麦比树荫下的小麦穗粒大
D.通过杂交选育出高产、抗倒伏的小麦新品种
16.下列关于实验与探究的叙述中,正确的是( )
A.在“模拟精子与卵细胞随机结合”时,每次取完棋子后,不可以将棋子放回
B.探究“花生果实大小的变异”时,要随机选择3粒花生
C.探究“花生果实大小的变异”时,可以计算两个品种的种子长度的平均值来比较
D.在“模拟精子与卵细胞随机结合”时,两个盒子中均各放入10枚黑棋子和10枚白棋子
17.脱发是目前常见的一种症状,医学研究表明,脱发的主要原因有遗传性脱发(控制脱发的基因位于常染色体上,受雄性激素影响,男性为显性遗传,女性为隐性遗传)和神经性脱发(精神压力过大)。下列推测不合理的是()
A.控制脱发的基因是具有遗传效应的DNA片段
B.控制脱发的基因能通过生殖细胞传给后代
C.如果爸爸、妈妈都脱发,则生下的男孩一定脱发,女孩可能脱发
D.神经性脱发不会遗传给后代
18.我国民法典规定:直系血和三代以内的旁系血亲之间禁止结婚。下列相关叙述中正确的是( )
A.近亲结婚,所生的孩子都患遗传病
B.所有相同姓氏的人都不能结婚
C.有血缘关系的后代之间结婚生育,后代患遗传病的概率会增加
D.一个家族中曾经有过某种隐性遗传病,后代就一定携带该致病基因
19.雌家鸽体细胞内有78条常染色体、1条Z染色体和1条W染色体,雄家鸽体内有78条常染色体和2条Z染色体,下列关于家鸽性别决定的说法不正确的是( )
A.家鸽的性别取决于细胞中是否含Z染色体
B.雌家鸽体细胞染色体可表示为39对+ZW
C.推家鸽可产生一种生殖细胞记作39条+Z
D.家鸽后代中雌性与雄性的大致比例是1:1
20.推测是指根据已有证据通过逻辑思维对未知事物的真相提出一定的看法。科学的推测需要有一定的证据做基础。下列证据与推测之间逻辑关系成立的是( )
A.AB.BC.CD.D
21.下列关于生命起源和生物进化的叙述正确的是( )
A.化石是研究生物进化的唯一证据
B.越古老地层里形成化石的生物越简单越低等
C.原始大气有甲烷、氨气、氧气、水蒸气等多种气体
D.米勒实验证明了原始地球上的环境条件下,可以形成原始生命
22.下列关于生物进化的叙述正确的是( )
A.脊椎动物的进化历程:鱼类→两栖类→爬行类→鸟类→哺乳类
B.在比较古老的地层中会存在哺乳类化石
C.比较不同种类生物的形态结构等可推断它们之间的亲缘关系
D.生物进化的总体趋势是由简单到复杂、低等到高等、陆生到水生
23.“幽兰迎雪至,玉兔踏春来”首届兰花展由国家植物园和华南国家植物园联袂举办。众多兰花中,皇后兜兰尤其吸引眼球,它们有两片长达1米的坠落至地面的花瓣,利于传粉后的昆虫顺利着陆。下列相关叙述正确的是( )
A.皇后兜兰花瓣变长是长期自然选择的结果
B.皇后兜兰花瓣长度的进化与遗传变异无关
C.授粉昆虫的出现导致皇后兜兰的花瓣越变越长
D.具有长花瓣和短花瓣的个体繁殖后代的机会相同
24.根据达尔文的自然选择学说,下列有关长颈鹿进化过程的解释,正确的是( )
①长颈鹿的祖先有的颈长,有的颈短
②在缺乏青草的环境中,颈长的能吃到高处的树叶而生存下来,颈短的则生存机会小
③在缺乏青草的环境中,必须尽力伸颈去吃高处的树叶,长颈鹿的颈因经常使用而长长
④逐代选择,有利变异个体的长颈逐代积累形成长颈鹿
⑤通过生存竞争,颈长的个体生存,颈短的个体被淘汰
A.①→③→④→⑤B.③→④→⑤→②
C.①→②→⑤→④D.③→①→④→⑤
25.某生物兴趣小组, 模拟保护色形成过程。在一张黑色大纸上,撒上各种颜色的小纸片作为猎物,三名学生为“捕食者”,要不假思索快速捡起小纸片,其余学生记录猎物体色、被捕获数量、捕获的先后顺序,剩余约10—20片停下,统计“幸存者”的颜色和数量。有关叙述错误的是( )
A.实验中具有暗淡颜色的小纸片更容易幸存,数量最多
B.实验中的“捕食者”对保护色的形成起到定向选择的作用
C.青蛙的保护色是长期自然选择的结果
D.桦尺蛾为了适应工业污染带来的环境改变,而产生了深色的体色变异
二、非选择题(本题包括5大题,共50分)
26. (10分)如图中所示是部分植物的生殖方式,请据图回答问题:
(1)图中所示的植物生殖方式中,与其他三种不属于同一类型的是图__________,两种生殖方式的主要区别是__________。
(2)现有A、B两种苹果品种,A品种的果实味道好,但它的根系不发达;B品种的果实味道差一些,但其根系发达。生活中最好采用如图中__________所示的方式繁殖,并选用A品种为__________。此繁殖方式成功的关键点是接穗与砧木的__________紧密结合,以确保接穗成活。
(3)若将甘蔗的嫩芽细胞直接培养成甘蔗苗,要采用图__________所示方式进行。
(4)葡萄一般用图[__]_______(填序号和名称)的方式繁殖,这种生殖方式的优点是__________。
27. (10分)生物界有许多奇妙的现象值得我们去探索,某社团同学选取了多种生物,对这些生物的生殖和发育的有关知识进行了探索,请回答下列问题:
(1)图甲中A所示嫁接的生殖方式属于______(填“有性生殖”或“无性生殖”)。如果1是蜜桃的枝条,2是山桃的树干,用该方式繁殖的桃树,所结出的果实为______。(填“蜜桃”或“山桃”)
(2)图甲中B图,精子与4卵细胞结合形成的细胞最终将发育成种子的______。
(3)图C中的M表示的发育过程称为______发育,蝗虫和菜粉蝶的外骨骼都不能随着身体的长大而生长,所以二者在生长过程中都有______现象。
(4)鸟类的受精方式是______受精。图D所示已受精鸡卵的结构中,______(填序号)可以发育成雏鸡。
(5)已知鸡受精卵中的染色体数为39对,则未受精的卵中染色体数为______条。
(6)现有一只基因组成为Aa的单冠母鸡⑤,与一只基因组成为aa的玫瑰冠公鸡④交配,遗传图解如图乙所示,则子代⑧的基因组成为______,若④与⑤所产下的卵全部孵化,理论上推算,这些小鸡长大后是玫瑰冠的概率为______。
28. (10分)将纯种红花牡丹和纯种白花牡丹(基因用G、g表示)与纯种红花豌豆和纯种白花豌豆(基因用A、a表示)的杂交实验现象有所不同,结果如图所示
(1)牡丹的红花与白花在遗传学上称为一对______,牡丹的杂交实验中子一代不表现为红花也不表现为白花而是粉红,如果子二代获得的牡丹共有372株,理论上粉红植株应有______株。
(2)豌豆的体细胞有7对染色体,其卵细胞中的染色体数目是______条,豌豆杂交实验中子二代红花植株体细胞中,染色体与控制花色的基因可以用图中______表示(填字母)。
(3)豌豆豆荚的绿色(H)对黄色(h)为显性,现将纯种黄色豌豆授以杂种绿色豌豆的花粉,则该植株所结豌豆豆荚的颜色及种子中胚的基因组成分别是______。
29. (8分)阅读下列材料,回答下列问题:
材料一 1974年,“杂交水稻之父”袁隆平用一种远亲的野生稻与栽培稻进行杂交,成功培育了中国第一个强优势杂交组合“南优2号”水稻。
材料二 2017年9月28日,袁隆平领衔的技术团队培育的“海水稻”最高亩产量达620.95kg。目前“海水稻”种植在盐碱地里,并用0.3%-0.6%的调制海水灌溉。同年10月16日,袁隆平培育的超级杂交水稻亩产再创新高,平均亩产达1149kg,刷新了世界水稻单产纪录。这种“巨型稻”株高达2.2m,具有抗倒伏、抗病虫害、耐淹涝、光合效率高等特点。
材料三 2018年7月22日,袁隆平“海水稻”团队试种的海水稻成熟,产量超出世界水稻平均亩产量。“海水稻”适宜在盐碱地大规模种植,不需施用肥料、农药,不需除草,稻米颜色呈胭脂红。
(1)材料一中“南优2号”通过杂交手段培育而成,该生殖方式属于______生殖。
(2)材料二中超级杂交水稻光合效率高的性状主要由染色体上的______控制。
(3)材料二在培育过程中,研究人员发现有些水稻能在“盐碱地”上生活,有些水稻则不能。说明水稻个体间存在差异,这在生物学上被称为______现象。
(4)材料三中海水稻的种子是红色的,因此“海水稻米”又被称为“红米”,红米种子是由海水稻花内的______发育而来的。
(5)另有科研人员利用转基因技术将抗病基因转入普通水稻中,获得抗病毒的水稻新品种,这种变异属于_____(填“可遗传的变异”或“不遗传的变异”)。
(6)大力发展海水稻种植的好处有_____(填字母)(多选)。
A.有利于缓解粮食危机
B.减少农药用量,有利于环境保护
C.解决了所有农作物在盐碱地种植的问题
(7)作为中学生,你能采取什么实际行动来纪念袁隆平爷爷?____________(写出一点即可)。
30. (12分)Ⅰ.达尔文发现远离大陆的印度洋南部的克格伦岛经常刮暴风,岛上的花草树木大都生得低矮。这里的昆虫有两种类型:一类是翅非常发达的,一类是无翅或翅小不能飞翔的。经过比较发现无翅或者翅小的昆虫数目要远远多于翅发达的昆虫。
Ⅱ.如图是以生命起源的化学进化学说为依据,结合地质学研究成果绘制的时间轴简图。
请回答:
(1)昆虫有两种类型:一类是翅非常发达的,一类是无翅或翅小不能飞翔的,这是生物界普遍存在的一种_______现象。
(2)生物进化的内在因素是_______。
(3)在生存竞争中,适者生存、不适者被淘汰的过程叫_______。
(4)米勒实验模拟的地球时期是_______(填图中字母),证实了在原始地球条件下,无机小分子物质在紫外线、闪电、高温等条件的作用下能形成有机小分子物质。
(5)请推测最初形成的生命是_______(填“需氧型的”或“不需氧型的”)。
(6)根据时间轴上植物类群出现的顺序,推测生物进化的总体趋势是从简单到复杂、从水生到陆生、_______。
答案以及解析
1.答案:A
解析:结合分析可知:“利用嫁接扩大优质苹果产量”、“通过扦插枝条繁殖良种葡萄”、“通过组织培养繁殖珍稀兰花”不需要两性生殖细胞的结合,都是由母体直接产生新个体,属于无性生殖;而“通过人工授粉培育杂交玉米 ”经过精子与卵细胞两性生殖细胞结合,属于有性生殖,故A正确,BCD错误。
故选A。
2.答案:C
解析:由亲本产生的有性生殖细胞,经过两性生殖细胞(例如精子和卵细胞)的结合,成为受精卵,再由受精卵发育成为新的个体的生殖方式,叫做有性生殖。无性生殖指的是不经过两性生殖细胞结合,由母体直接产生新个体的生殖方式,绿色开花植物利用营养器官繁殖新个体的生殖方式叫做营养生殖。营养生殖有利于保持母本的优良性状,加快繁殖的速度,营养繁殖没有出现两性生殖细胞,是无性生殖,进行无性生殖的植物也能进行有性生殖。
故选C。
3.答案:D
解析:A.①是嫁接,嫁接属于无性生殖的营养生殖方式的一种,嫁接时应当使接穗与砧木的形成层紧密结合,以确保接穗成活。接上去的枝或芽,叫做接穗,被接的植物体,叫做砧木,A正确。
B.②是组织培养,可以有效的脱去病毒,从而获得更加健壮的植株,B正确。
C.③中种子中的胚是由两性生殖细胞结合形成的受精卵发育而来,C正确。
D.①嫁接、②组织培养都属于无性生殖,③种子繁殖属于有性生殖,D错误。
故选D。
4.答案:D
解析:①家蚕属于节肢动物,发育不在水中进行;牛蛙的生殖和发育在水中进行,①错误。
②受精卵是新生命的起点,个体发育的起点都是受精卵,②正确。
③牛蛙属于两栖动物,发育过程是受精卵→蝌蚪→幼蛙→成蛙,没有蛹期,③错误。
④家蚕的发育经历卵、幼虫、蛹和成虫等4个时期,幼虫与成虫在形态构造和生活习性上明显不同,差异很大;牛蛙的发育过程是受精卵→蝌蚪→幼蛙→成蛙,蝌蚪和成蛙在生活习性、形态结构上差异很大,④正确。
⑤家蚕和牛蛙的发育都属于变态发育,⑤正确。
⑥家蚕和牛蛙的发育都经过两性生殖细胞的结合,都属于有性生殖,⑥正确。
因此ABC错误,D正确。
故选D。
5.答案:C
解析:扦插时,枝条的上端剪去大部分叶片,可以减少植物体的蒸腾作用,有利于植物成活。下端插入土壤中,可以更好地吸收水分。嫁接时,接穗和砧木的形成层紧密结合,可以减少二者之间的水分蒸发,有利于二者成活。利用马铃薯块茎进行无性生殖时,应该选择带有芽眼的小块,因为芽眼里有分生组织,有利于长出新的植株。有性生殖产生的后代具有更强的变异性和适应环境的能力。
6.答案:B
解析:A.果蝇幼虫的外骨骼不能随着身体的生长而生长,因此生长过程中有蜕皮现象,A正确。
B.果蝇的发育(如图甲)经过卵、幼虫、蛹和成虫四个阶段,属于完全变态发育,B错误。
C.图乙果蝇的性染色体是XY,因此是雄性果蝇的染色体,C正确。
D.根据图乙可知,果蝇的体细胞染色体是4对,生殖细胞中染色体有4条,D正确。
故选B。
7.答案:D
解析:①胚盘是卵黄表面中央一盘状小白点,含有细胞核,是胚胎发育的部位。未受精的卵,胚盘色浅而小;已受精的卵的胚盘色浓而略大,这是因为胚胎发育已经开始。所以,鸡卵中能发育为雏鸡的结构是胚盘。卵黄是鸡卵的主要营养部分,外面包裹着卵黄膜,①正确;
②“试管婴儿”是由精子和卵细胞在体外受精结合成受精卵发育成新个体的生殖方式,属于有性生殖,而“克隆动物”的生殖方式是核移植,利用细胞核的全能性发育为新个体,则属于无性生殖,②错误;
③蝗虫的幼虫期发育时间较短,食量较小,不能飞行,活动范围小;而成虫主要以禾本科农作物为食,食量大,消化能力强,具有翅能飞行,活动范围大。因此蝗虫危害禾本科农作物最严重的时期是成虫期,③正确;
④鸟类在生殖发育过程中的繁殖行为包括“求偶、交配、筑巢、产卵、孵卵、育雏”六个阶段,筑巢、孵卵、育雏可以例外,求偶、交配、产卵不能例外,④正确;
⑤在青蛙的繁殖季节,雄蛙先鸣叫吸引雌蛙,雌蛙来后雌雄蛙抱对,抱对行为可刺激雄蛙和雌蛙分别产生精子、卵细胞,精子和卵细胞在水中结合形成受精卵,这种受精方式叫做体外受精,⑤错误;
⑥在一般情况下,如果母亲的卵细胞(含X染色体)与父亲的含有X染色体的精子结合,受精卵的性染色体组成就是XX,那么此受精卵发育成的孩子就是女孩。如果母亲的卵细胞与父亲的含有Y染色体的精子结合,受精卵的性染色体组成就是XY,那么,此受精卵发育成的孩子就是男孩。因此,胎儿的性别决定于受精卵形成的那一刻,与精子中的性染色体的种类有关,⑥错误。
可见,ABC不符合题意,D符合题意。
故选D。
8.答案:B
解析:A.卵壳表面有气孔,卵壳表面凹凸不平,放大镜相对放大倍数较小,显微镜相对放大倍数较大,所以要观察“观察鸡卵结构”的实验中,为了能比较清楚地观察卵壳表面凹凸不平的特征用放大镜即可,故A错误。
B.在卵壳上面有气孔,可以使气体进出,所以将鸡卵放到温水中有气泡冒出,故B正确。
C.将鸡卵的钝端敲出裂痕,除去卵壳和外壳膜后,有一个空腔,它是⑦气室,它的功能是为胚胎发育提供氧气,故C错误。
D.鸟卵的卵黄表面中央有一盘状小白点是①胚盘,里面含有细胞核,内含有遗传物质,胚盘是进行胚胎发育的部位,故D错误。
故选B。
9.答案:D
解析:A.嫁接、植物的组织培养、克隆羊没有经过两性生殖细胞的结合,属于无性生殖,而试管婴儿经过了两性生殖细胞的结合,属于有性生殖,A错误。
B.鸡卵的卵黄表面中央有一盘状小白点是胚盘,无论鸡蛋是否受精,都有该结构。如果是受精卵,那么胚盘将来会吸收周围的营养物质,发育成雏鸡;未受精的鸡蛋,胚盘则不会发育,B错误。
C.家蚕、蜜蜂的发育经过受精卵→幼虫→蛹→成虫四个阶段,是完全变态发育,蝗虫的发育经过受精卵→幼虫→成虫三个阶段,属于不完全变态发育,C错误。
D.青蛙的发育过程是受精卵→蝌蚪→幼蛙→成蛙四个阶段,幼体生活在水中,用鳃呼吸,成体既能生活在水中也能生活在陆地上,主要用肺呼吸,属于变态发育,D正确。
故选D。
10.答案:D
解析:A.双眼皮和单眼皮是同一种生物同一性状的不同表现类型,是相对性状,故A不符合题意。
B.惯用右手做事与惯用左手做事(左撇子),属于同一种生物同一性状的不同表现类型,是相对性状,故B不符合题意。
C.食指比无名指短与食指比无名指长是同一种生物同一性状的不同表现类型,是相对性状,故C不符合题意。
D.人的舌头能形成“U”型卷与短舌是同一种生物的两种性状表现,不符合同一性状要求,不是相对性状,故D符合题意。
故选D。
11.答案:A
解析:A.丁组亲代都是光桃,子代出现毛桃,则新出现的毛桃隐性性状,亲代个体表现的性状,光桃是显性性状。
丁组遗传图解如下:
子代个体中:1BB、2Bb、1bb,基因组成BB、Bb的表现型是光桃,即丁组子代光桃中,有2/3的植株基因组成是Bb,A错误。
B.桃子依据果皮上是否长毛分为毛桃和光桃(基因用B、b表示),丙组中:由子代出现毛桃,基因组成是bb,故光桃必定遗传一个基因b给毛桃,则光桃Ⅱ的基因组成是Bb,毛桃(是隐性性状)I植株和光桃II植株的基因组成分别是bb和Bb,B正确。
C.在形成精子或卵细胞的细胞分裂过程中,染色体要减少一半,而且不是任意的一半,是每对染色体中的一条分别进入不同的精子或卵细胞中。故生殖细胞中的染色体是体细胞的一半。光桃II(基因组成是Bb)产生的卵细胞中基因组成为B或b,比例为1:1,C正确。
D.丁组亲代都是光桃,子代出现毛桃,毛桃是新出现的性状一定是隐性性状,亲代个体表现的性状,光桃是显性性状。其他三组,不能确定光桃为显性性状,D正确。
故选D。
12.答案:C
解析:A.在生物的体细胞中,染色体是成对存在的,基因也是成对存在的,分别位于成对的染色体上;在形成生殖细胞的过程中,成对的染色体分开,每对染色体中的一条进入精子或卵细胞中,基因也随着染色体的分离而进入不同的生殖细胞中;在形成受精卵的过程中,受精卵中的一对染色体一条来自父方,一条来自母方,因此如果B来自父方,则b来自母方,A正确。
B.当细胞内控制某种性状的一对基因,一个是显性、一个是隐性时,只有显性基因控制的性状才会表现出来,因此,因组成Bb的个体表现为基因B所控制的性状,B正确。
C.基因b是隐性基因,当细胞内控制某种性状的一对基因,一个是显性、一个是隐性时,只有显性基因控制的性状才会表现出来;但这个隐性基因会遗传给下一代,C错误。
D.父母都是Bb基因型,则后代可能出现bb基因型的概率为25%,D正确。
故选C。
13.答案:C
解析:A.根据遗传情况图解可以看出,第一代中1和2皮肤颜色都正常,子代中出现了白化病6,说明白化病为隐性性状,控制性状的基因在1和2体内没有表现,皮肤正常是显性性状,A正确。
B.若用A、a分别表示控制人肤色的显性基因和隐性基因,从图中看出第一代3号和4号所生第二代8号患病,而第二代8号从第一代3号和4号遗传来的基因是a,因此第一代4号的基因组成是Aa,7号的基因组成是Aa。同样道理可知患病6的基因aa分别来自亲代1和2,因此1、4、7号基因组成相同,B正确。
C.若图中6号和7号个体是一对夫妇,6号患病的基因组成是aa,7号的基因组成是Aa,遗传图解如图所示:
根据遗传图解可知,则6号和7号生一个肤色正常孩子的概率是50%,每次生男生女的几率是均等的,各是50%,因此生一个肤色正常女孩的概率是50%×50%=25%,C错误。
D.白化病这种性状的遗传实质上是亲代通过生殖细胞作为桥梁把控制白化病的基因传递给了子代,因此图中3号个体将白化病基因通过生殖细胞随染色体传递给8号个体,D正确。
故选C。
14.答案:D
解析:A.④精子,呈蝌蚪形,有长尾,能游动;③卵细胞,较大,呈圆球形,A正确。
B.如果③和④形成受精卵,基因型为Aa,后代表现为有耳垂,B正确。
C.分析可知,①中AA和②中Aa表现为显性性状有耳垂,C正确。
D.在形成生殖细胞的过程中,成对的染色体分开,每对染色体中的一条进入精子或卵细胞中,基因也随着染色体的分离而进入不同的生殖细胞中。因此,图②Aa产生的生殖细胞中,有的含A基因,有的含a基因,D错误。
故选D。
15.答案:D
解析:A.同种小麦因生长环境的不同,性状出现明显的差异,是由环境引起的、遗传物质没有发生变化的变异,属于不可遗传的变异,A不合题意。
B.经过训练鹦鹉能学说人类的语言,是由环境改变引起的变异,属于不可遗传的变异,B不合题意。
C.光照下的小麦比树荫下的小麦穗粒,是环境因素造成的,属于不可遗传的变异,C不合题意。
D.经过杂交选育出高产、抗倒伏的小麦新品种,是由遗传物质改变引起的变异,是可遗传的变异,D符合题意。
故选D。
16.答案:C
解析:A.利用围棋组合模拟精子与卵细胞随机结合,探究生男生女的机会是否均等。方法步骤:黑围棋子代表含Y染色体的精子,白围棋子代表含X染色体的精子和含X染色体的卵细胞;将10枚黑围棋子和10枚白围棋子放入一个纸盒中,表示精子;再将20枚白围棋子放入另一个纸盒中,表示卵细胞。学生三人一组,一位同学从装有“精子”的纸盒中随机取一枚棋子;另一位同学从装有“卵细胞”的纸盒中随机取一枚棋子;第三位同学记录两枚棋子代表的性染色体组成。每次取完后记录,再将棋子放回去,注意摇匀再取,记录10次,取平均值,A错误。
B.不能对检测对象逐一检查时,可以从检测对象总体中抽取少量个体作为样本,这样检测的结果能够反映总体的情况,这种方法叫做抽样检测法。为了使抽样检测的结果接近总体真实情况,抽样时应当尽量避免主观因素的影响。为了提高实验的准确性,样品要有足够的数量并随机取,建议不要少于30粒,B错误。
C.探究“花生果实大小的变异”时,计算两个品种的种子长度的平均值来比较,可以减少偶然性,C正确。
D.在“模拟精子与卵细胞随机结合”时,方法步骤:黑围棋子代表含Y染色体的精子,白围棋子代表含X染色体的精子和含X染色体的卵细胞;将10枚黑围棋子和10枚白围棋子放入一个纸盒中,表示精子;再将20枚白围棋子放入另一个纸盒中,表示卵细胞,D错误。
故选C。
17.答案:C
解析:控制遗传性脱发的基因位于常染色体上,男性为显性遗传,女性为隐性遗传,假如遗传性脱发受一对基因(B、b)控制,如果爸爸、妈妈都脱发,则爸爸的基因组成为BB或Bb,妈妈的基因组成为bb;①当爸爸的基因组成是BB时,孩子的基因组成是Bb,则生下的男孩一定脱发,女孩不脱发;②当爸爸的基因组成是Bb时,孩子的基因组成可能是Bb或bb,当孩子的基因组成是Bb时,生下的男孩脱发,女孩不脱发,当孩子的基因组成是b时,生下的男孩不脱发,女孩脱发,C错误。
18.答案:C
解析:近亲带有相同隐性遗传致病基因的可能性较大,所以近亲结婚所生的孩子患有遗传病的可能性较大。而一个家族中曾经有过某种隐性遗传病,后代也不一定携带该致病基因,故我国婚姻法规定直系血亲和三代以内的旁系血亲之间禁止结婚,因此ABD错误,C正确。
故选C。
19.答案:A
解析:A、雌家鸽体细胞内有78条常染色体、1条Z染色体和1条W染色体,雄家鸽体内有78条常染色体和2条Z染色体,家鸽性别取决于W染色体,A错误。BC、从含有的染色体来说,雌家鸽体细胞内有78条常染色体、1条Z染色体1条W染色体,雌性体细胞组成为39对+ZW,在亲代的生殖细胞形成过程中,经过减数分裂,染色体彼此分离,家鸽可产生一种生殖细胞,记作39条+Z,BC正确。
D、雄性产生11+0或11+X两种精子,雌性产生一种11+X卵细胞,精子和卵细胞结合均等,所以孵出雄性和雌性的机会均等的,D正确。
故选:A。
20.答案:C
解析:A.巴斯德鹅颈瓶实验说明了肉汤中的微生物来自瓶外原有的微生物,而不是瓶内自发产生的,是来自瓶外的空气,A错误。
B.观察孔子鸟的化石发现它的前肢变成翼,具有鸟的特征,翅膀上有利爪,有牙齿,具有爬行动物的特征,说明孔子鸟是爬行向鸟类进化的过渡类型,B错误。
C.米勒的实验试图向人们证实,生命起源的第一步,即从无机物形成有机小分子物质在原始地球的条件下是完全可能实现的,但还不能形成原始生命,C正确。
D.人、猿具有共同的祖先,人类与现代类人猿的脑容量有较大差别不能被认为是猿和人的共同祖先的证据之一,D错误。
故选C。
21.答案:B
解析:A、化石是由古代生物的遗体、遗物或生活痕迹等,由于某种原因被埋藏在地层中,经过漫长的年代和复杂的变化而形成的。不同的地层中埋藏着不同类型的生物化石,化石是研究地球上生物进化的非常重要的、直接的证据,但不是唯一证据,A错误;B、生物通过遗传、变异和自然选择不断进化,B正确;C、原始大气包括水蒸气、氢、氨、甲烷等,没有氧气,C错误;D、从生活环境分析,生物进化的趋势是从水生到陆生,D错误。故选:B。
22.答案:C
解析:A.由分析可知:古代鱼类→古代两栖类→古代爬行类→古代鸟类;古代爬行类→哺乳类,A错误。
B.化石在地层中出现有先后顺序,高等的哺乳类出现在较晚进的地层中,B错误。
C.生物学家不仅根据生物的形态结构特征进行分类,还根据营养方式、在生态系统中的作用以及在进化上的亲疏远近关系等进行分类,C正确。
D.化石在地层中出现的先后顺序,说明了生物的进化历程和进化趋势:由简单到复杂、由低等到高等、由水生到陆生逐渐进化而来的,D错误。
故选C。
23.答案:A
解析:A.花瓣变长利于传粉后的昆虫顺利着陆,增加了繁殖后代机会,皇后兜兰花瓣变长是长期自然选择的结果,A正确。
B.皇后兜兰花瓣有长有短,这是可遗传的变异,长花瓣利于传粉后繁殖后代,短花瓣不利于传粉被淘汰了,皇后兜兰花瓣长度的进化与遗传变异有关,B错误。
C.皇后兜兰花瓣变长是长期自然选择的结果,授粉昆虫的出现有利于皇后兜兰的繁殖,C错误。
D.长花瓣有利于传粉,繁殖后代的机会大;短花瓣的个体不利于传粉,繁殖后代的机会小,D错误。
故选A。
24.答案:C
解析:生物界普遍存在变异,古代的长颈鹿存在着颈长和颈短、前肢长和前肢短的变异,这些变异是可以遗传的,前肢和颈长的能够吃到高处的树叶,就容易生存下去,并且繁殖后代;前肢和颈短的个体,吃不到高处的树叶,当环境改变食物缺少时,就会因吃不到足够的树叶而导致营养不良,体质虚弱,本身活下来的可能性很小,留下后代的就会更小,经过许多代以后,前肢和颈短的长颈鹿就被淘汰了,这样,逐代选择,有利变异个体的长颈逐代积累形成长颈鹿,因此长颈鹿的长颈和高前肢的形成就是长期自然选择的结果。
故选C。
25.答案:D
解析:A.动物的体色与周围环境的颜色相似,从而不易被敌害发现,利于其避敌和捕食,这种体色叫做保护色。因此,实验中具有暗淡颜色的小纸片更容易幸存,数量最多,A正确。
B.“猎物”体色与环境颜色一致时,不易被“捕食者”发现,能够生存下来并产生后代,实验中的“捕食者”对保护色的形成起到定向选择的作用,B正确。
C.达尔文认为,在生存斗争中,具有有利变异的个体,容易在生存斗争中获胜而生存下去.反之,具有不利变异的个体,则容易在生存斗争中失败而死亡。因此,青蛙的体色与环境的颜色相一致,是环境对青蛙长期自然选择的结果,C正确。
D.桦尺蛾在自然条件下产生变异类型,其后代有浅色桦尺蛾和深色桦尺蛾。1850年前桦尺蛾所处的环境颜色是浅色的,因而灰桦尺蛾的体色是与环境颜色一致的,是一种不易被敌害发现的保护色;工业污染后使环境颜色变深,这时,浅色桦尺蛾的体色就与环境颜色形成了反差,成了易被敌害发现的体色,而深色桦尺蛾的体色这时反而成了保护色,不易被敌害发现。达尔文认为,自然条件是生物进化过程中的“选择者”,具体的自然条件不同,选择者就不同,选择的结果就不同,在这里,环境的颜色成为“选择者”,凡是具有有利变异(体色与环境颜色一致)的就被保留下来,具有不利变异(体色与环境颜色不一致)的就被淘汰,这就是自然选择。因此,造成这种变化的原因是自然选择,即外界环境的颜色对桦尺蛾的体色作出了选择,D错误。
故选D。
26.答案:(1)丙;有无两性生殖细胞的结合
(2)甲;接穗;形成层
(3)乙
(4)[丁]扦插;保持亲本的优良性状
解析:(1)甲嫁接、乙组织培养、丁扦插,不经过两性生殖细胞的结合,由母体直接产生新个体,是无性生殖,丙是由两性生殖细胞结合形成受精卵,再由受精卵发育成新个体的,属于有性生殖。故图中所示的植物生殖方式中,与其他三种不属于同一类型的是图丙,这两种生殖方式的本质区别是:是否有两性生殖细胞的结合。
(2)嫁接既能保持接穗品种的优良性状,又能利用砧木的有利特性,达到早结果、增强抗寒性、抗旱性、抗病虫害的能力。故生活中,为了使果实能更符合人们的需求,最好采用图中图甲嫁接方式繁殖,并选用A品种为接穗。此繁殖方式成功的关键点是确保接穗与砧木的形成层紧密结合在一起。因为形成层具有很强的分裂能力,能不断分裂产生新的细胞,使接穗和砧木生长到一起,以确保接穗成活。
(3)植物的组织是指在无菌的条件下,将植物的茎尖、茎段和叶片等切成小块,培养在特制的培养基上,通过细胞的增殖和分化,使它逐渐发育成完整的植物体的技术。利用组织培养这种技术,可以在短时间内大批量的培育出所需要的植物新个体。若将甘蔗的嫩芽细胞直接培养成甘蔗苗,要采用图乙组织培养方式进行。
(4)丁扦插一般是指把植物的茎进行切断,经过处理之后,插在土壤中,然后每一段枝条都可以生根发芽,长出一个新的植株。这种生殖方式的优点是具有母体的遗传特性。
27.答案:(1)无性生殖;蜜桃
(2)胚
(3)变态;蜕皮
(4)体内;2
(5)39
(6)Aa;50%
解析:(1)图甲中,A所示嫁接的生殖方式属于无性生殖,没有精子和卵细胞结合成受精卵的过程,后代一般不会出现变异,能保持嫁接上去的接穗优良性状的稳定,而砧木一般不会对接穗的遗传性产生影响。所以,如果1是蜜桃的枝条,2是山桃的树干,用该方式繁殖的桃树,所结出的果实为蜜桃。
(2)雌蕊子房中的卵细胞受精后形成受精卵,受精卵可发育成胚,胚是种子的主要部分,是幼小的生命体,它能发育成新的植物体。胚由胚轴、胚芽、胚根、子叶四部分组成。可见,图甲中B图,精子与4卵细胞结合形成的细胞是受精卵,最终将发育成种子的胚。
(3)图甲中,C图的M区域是三种动物都具有特征,蝗虫是不完全变态发育,家蚕是完全变态发育,青蛙是变态发育,都属于变态发育。蝗虫和菜粉蝶的发育过程中,幼虫都有蜕皮现象,这是因为外骨骼限制其生长,蜕掉旧的再由表皮细胞分泌形成新的,幼虫的身体就长大一些。
(4)凡在雌、雄亲体交配时,精子从雄体传递到雌体的生殖道,逐渐抵达受精地点(如子宫或输卵管),在那里精卵相遇而融合的,称体内受精。此方式大多发生在爬行类、鸟类、哺乳类。所以,鸟类的受精方式是体内受精。图D所示已受精鸡卵的结构中,2胚盘是卵黄表面中央一盘状小白点,含有细胞核,是胚胎发育的部位,能发育为雏鸟。
(5)在鸟类的体细胞中,染色体通常是成对存在。在形成精子或卵细胞的细胞分裂过程中,染色体要减少一半,而且不是任意的一半,是每对染色体中的一条分别进入不同的精子或卵细胞中。因此,生殖细胞中的染色体是体细胞的一半。所以,已知鸡受精卵(属于体细胞)中的染色体数为39对,则未受精的卵中染色体数为39条。
(6)现有一只基因组成为Aa的单冠母鸡⑤,与一只基因组成为aa的玫瑰冠公鸡④交配,遗传图解如下:
结合题图可知,子代⑧的基因组成为Aa;若④与⑤所产下的卵全部孵化,理论上推算,这些小鸡长大后是玫瑰冠的概率为50%。
28.答案:(1)相对性状;186
(2)7;AC
(3)黄色、Hh
解析:(1)牡丹的红花与白花是同种生物同一性状的不同表现,所以,在遗传学上称为一对相对性状。
遗传过程符合遗传图解:
可知,子二代中GG:Gg:gg=1:2:1,其中Gg(粉红色)所占比例是:1/2。如果子二代获得的牡丹共有372株,理论上粉红植株有372×1/2 =186(株)。
(2)豌豆的体细胞有7对染色体,形成生殖细胞时,染色体数目减少一半,所以,其卵细胞中的染色体数目是7条,豌豆杂交实验中子二代红花植株体细胞中,染色体成对存在,控制花色的基因组成为AA和Aa,所以可以用图中AC表示。
(3)植物的果实是由子房发育而成,其中子房壁发育成果皮,子房壁的基因组成没有发生变化,因此果皮的颜色和基因组成由母株的基因决定,与授的花粉没有关系。所以,“现将纯种黄色豌豆授以纯种绿色豌豆的花粉”,则该植株所结豌豆豆荚的颜色是黄色。“已知豆荚的绿色(H)对黄色(h)为显性”,现将纯种黄色豌豆授以纯种绿色豌豆的花粉,则绿色是基因型是HH,黄色的基因型是hh,则该植株所结豌豆种子中胚(由受精卵发育而来)的基因组成Hh。
29.答案:(1)有性
(2)基因
(3)变异
(4)胚珠
(5)不遗传的变异
(6)AB
(7)爱惜粮食,努力学习
解析:(1)杂交水稻“南优2号”是靠种子进行繁殖的,种子的胚是由受精卵发育成的,生殖过程中有两性生殖细胞的参与,故该生殖方式为有性生殖。
(2)基因决定生物的性状,超级杂交水稻光合效率高的性状主要由染色体上的基因控制的。
(3)变异是指亲子间和子代个体间在性状上的差异。在培育过程中,研究人员发现,有些水稻能在“盐碱地”上生活,有些水稻则不能,体现了亲子代间的差异,这种现象称为变异。
(4)果实是由子房发育而来的,胚珠发育成种子。因此红米种子是由海水稻花内的胚珠发育而来的。
(5)利用转基因技术将抗病基因转入普通水稻中,获得抗病毒的水稻新品种,是由遗传物质改变引起的,可以遗传给后代,都属于可遗传的变异。
(6)海水稻适宜在盐碱地大规模种植,不需施用肥料、农药,不需除草,因此大力发展海水稻种植的好处是:可减少农药用量,有利于环境保护;同时有利于缓解粮食危机,并不能解决所有农作物在盐碱地种植的问题,因此C错误,AB正确。
故选AB。
(7)袁隆平被誉为“杂交水稻之父”。作为中学生,为了纪念袁隆平,我们应该爱惜粮食,努力学习。
30.答案:(1)变异
(2)遗传和变异
(3)自然选择
(4)A
(5)不需氧型的
(6)从低等到高等
解析:(1)昆虫两种类型的翅向着不同的方向发展,说明生物界普遍存在一种变异现象。
(2)生物的遗传和变异是生物进化的内在因素。
(3)自然界中的生物通过激烈的生存竞争,适者生存、不适者被淘汰,这就是自然选择。
(4)米勒通过实验验证了化学起源学说的第一阶段,即原始大气中的无机小分子物质能够转变为有机小分子物质,模拟的是图中的A时期。
(5)原始大气中没有游离的氧,因此推测最初形成的生命是不需氧型的。
(6)生物进化的总体趋势是从简单到复杂、从水生到陆生、从低等到高等。
题序
一
二
总分
结分人
核分人
得分
组别
甲
乙
丙
丁
亲代
毛桃Ⅰ×毛桃Ⅰ
光桃Ⅰ×光桃Ⅰ
毛桃Ⅱ×光桃Ⅱ
光桃Ⅱ×光桃Ⅱ
子代
毛桃
118株
0
47株
35株
光桃
0
106株
53株
107株
选项
证据
推测
A
巴斯德鹅颈瓶中的肉汤常温储存超一年不
变质
导致肉汤变质的微生物是自然发生的
B
孔子鸟化石同时具有爬行类和鸟类的某些
特征
地球上现存的脊椎动物来自共同的
祖先
C
米勒模拟原始地球环境得到了氨基酸等物质
原始地球能产生构成生物体的有机物
D
人类与现代类人猿的脑容量有较大差别
人和现代类人猿有共同的祖先
湖南省衡阳县井头镇中学2023--2024学年八年级下学期期中考试生物模拟卷: 这是一份湖南省衡阳县井头镇中学2023--2024学年八年级下学期期中考试生物模拟卷,共19页。试卷主要包含了选择题,非选择题等内容,欢迎下载使用。
湖南省衡阳市衡阳县井头镇中学2023-2024学年八年级下学期开学测试生物试题: 这是一份湖南省衡阳市衡阳县井头镇中学2023-2024学年八年级下学期开学测试生物试题,共21页。试卷主要包含了选择题,非选择题等内容,欢迎下载使用。
湖南省衡阳市衡阳县井头镇大云中学2023-2024学年七年级下学期开学测试生物试题: 这是一份湖南省衡阳市衡阳县井头镇大云中学2023-2024学年七年级下学期开学测试生物试题,共21页。试卷主要包含了选择题,非选择题等内容,欢迎下载使用。

