还剩2页未读,
继续阅读
2024年广西壮族自治区柳州市中考二模道德与法治试题
展开
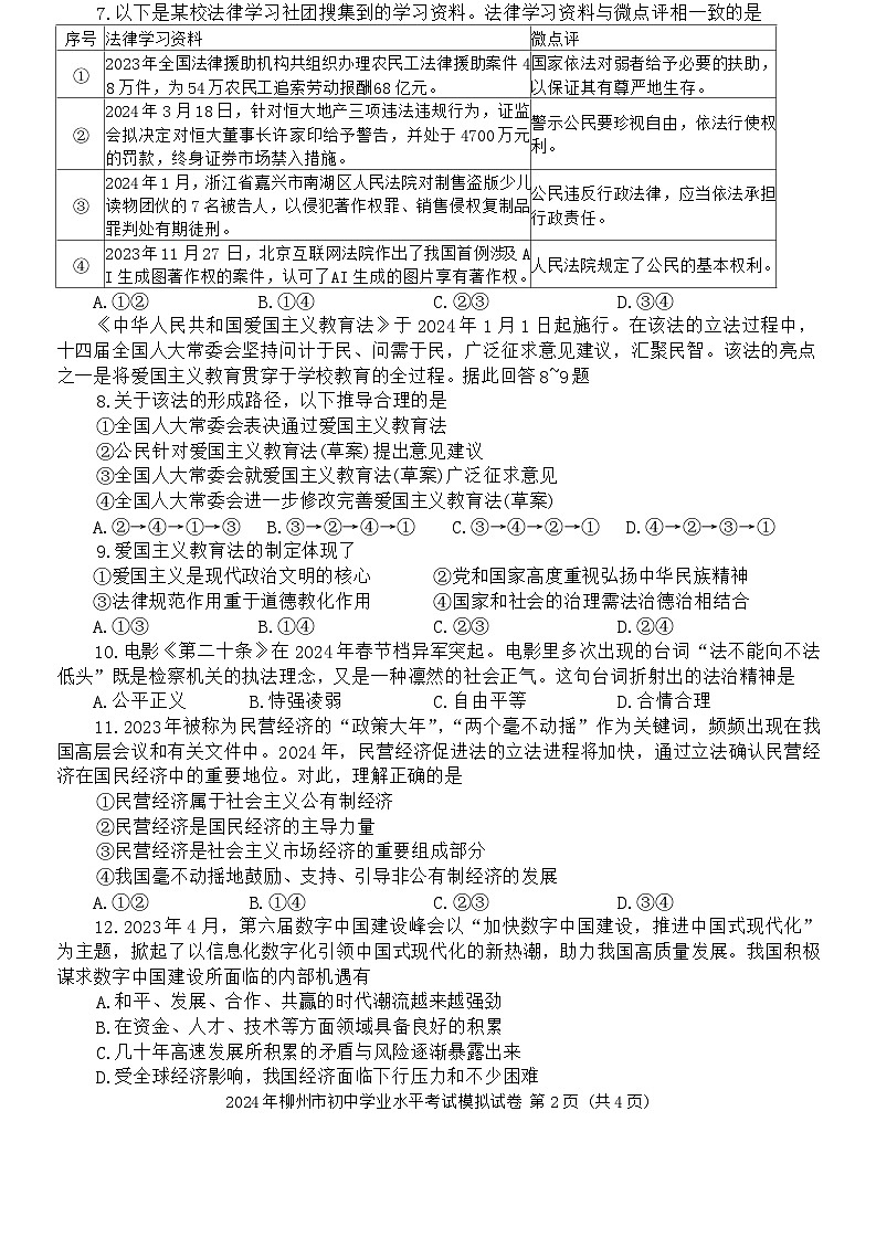
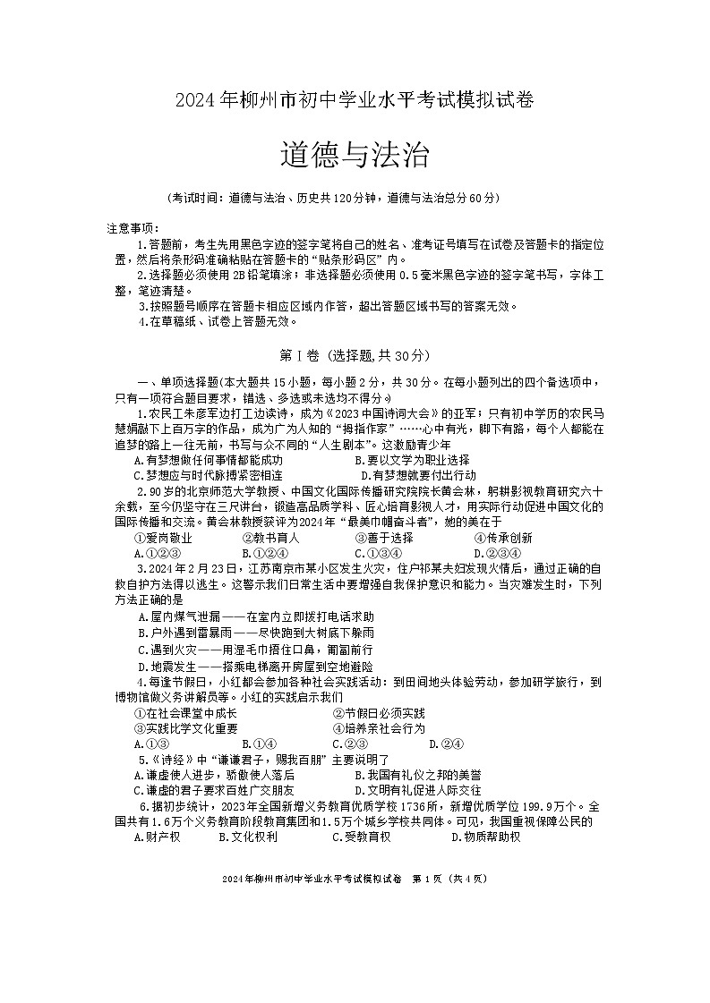
这是一份2024年广西壮族自治区柳州市中考二模道德与法治试题,共4页。试卷主要包含了在草稿纸、试卷上答题无效,爱国主义教育法的制定体现了等内容,欢迎下载使用。
相关试卷
2024年广西壮族自治区柳州市中考二模道德与法治试题(原卷版+解析版):
这是一份2024年广西壮族自治区柳州市中考二模道德与法治试题(原卷版+解析版),文件包含2024年广西壮族自治区柳州市中考二模道德与法治试题原卷版docx、2024年广西壮族自治区柳州市中考二模道德与法治试题解析版docx等2份试卷配套教学资源,其中试卷共19页, 欢迎下载使用。
2024年广西壮族自治区柳州市中考二模道德与法治试题:
这是一份2024年广西壮族自治区柳州市中考二模道德与法治试题,共4页。
2024年广西柳州市中考道德与法治一模试卷:
这是一份2024年广西柳州市中考道德与法治一模试卷,共18页。

