2024长沙师大附中高三下学期一模生物试卷含解析
展开湖南师大附中2024届模拟试卷(一)
生物学
注意事项:
1.答卷前,考生务必将自己的姓名、准考证号填写在答题卡上。
2.回答选择题时,选出每小题答案后,用铅笔把答题卡上对应题目的答案标号涂黑。如需改动,用橡皮擦干净后,再选涂其他答案标号。回答非选择题时,将答案写在答题卡上。写在本试卷上无效。
3.考试结束后,将本试卷和答题卡一并交回。
第Ⅰ卷 选择题(共40分)
一、选择题(本题共12小题,每小题2分,共24分。每小题只有一个选项符合题目要求。)
1.除淀粉外的复杂糖类,如纤维素、果胶等,被称为膳食纤维。膳食纤维大量存在于蔬菜、水果、海藻和粮食(特别是粗粮)等植物性食物中,科学家把它称作人类的“第七类营养素”。下列说法不正确的是( )
A.植物细胞壁的主要成分是纤维素和果胶
B.纤维素是植物细胞的主要能源物质
C.膳食纤维能够促进胃肠的蠕动和排空
D.淀粉和纤维素都是由葡萄糖聚合形成的多糖,两者结构不同
2.核糖体是由rRNA和蛋白质组成的颗粒状结构,是蛋白质的合成场所。下列说法正确的是( )
A.原核细胞无核仁,不能合成rRNA
B.核糖体不含膜结构,因此不含有磷元素
C.在有丝分裂前的间期,细胞中核糖体的生理活动会增强
D.相比于心肌细胞,胰腺细胞中与内质网结合的核糖体占比少
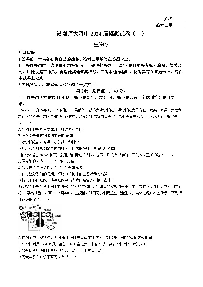
3.视紫红质是人视杆细胞中的一种特殊感光物质,科研人员发现海洋细菌中也存在视紫红质,它利用光能将H+泵出细胞,从而在H+回流时产生能量,细菌可以利用这些能量生长,具体过程如右图所示。下列叙述正确的是( )
A.在细菌中,视紫红质将H+泵出细胞与人体红细胞吸收葡萄糖进细胞的运输方式相同
B.视紫红质是一种H+通道蛋白,ATP合成酶抑制剂可以抑制视紫红质对H+的运输
C.含有视紫红质的细菌的胞外H+浓度高于胞内H+浓度
D.无光照条件时该细菌无法合成ATP
4.大熊猫最初是食肉动物,经过进化,其99%的食物都来源于竹子。现在一个较大的大熊猫种群中雌雄数量相等,且雌雄之间可以自由交配,若该种群中B的基因频率为40%,b的基因频率为60%,下列有关说法错误的是( )
A.大熊猫种群中全部B和b的总和不能构成大熊猫种群的基因库
B.大熊猫由以肉为食进化为以竹子为食的实质是种群基因频率的定向改变
C.若该对等位基因位于常染色体上,则显性个体中出现杂合雌熊猫的概率为37.5%
D.若该对等位基因只位于X染色体上,则XbY的基因型频率为60%
5.ATP是驱动细胞生命活动的直接能源物质。细胞内有多种高能磷酸化合物,如NTP和dNTP,每个NTP分子失去两个磷酸基团后的产物是核糖核苷酸,而每个dNTP分子失去两个磷酸基团后的产物是脱氧核糖核苷酸。下图1为ATP的结构式,下图2为NTP和dNTP的结构式。下列叙述不正确的是( )
图1图2
A.①和②再加一个磷酸基团形成的整体,是构成RNA的基本单位
B.ATP、DNA和磷脂分子的元素组成相同
C.若图2中2'连接的X表示H,则该结构代表物质NTP
D.dATP的末端磷酸基团转移,可为某些吸能反应供能
6.如图表示造血干细胞的生长、增殖和分化的过程,下列相关叙述不正确的是( )
A.过程①细胞a体积增大,物质运输效率下降
B.造血干细胞形成各种血细胞的过程体现了细胞的全能性
C.干细胞分化成成熟红细胞的过程中,细胞器的种类、数量会发生变化
D.白细胞所含的遗传信息与造血干细胞相同
7.香艾为含有34条染色体的异源四倍体,进一步研究发现香艾含有两条超长的10号染色体,且上面的基因可以和8、9号染色体上的基因一一对应,其染色体组成如图1。推测香艾早期蒿属祖先为正常的二倍体(2n=18),后经染色体变异得到另一类蒿属祖先,两类蒿属祖先杂交(异源杂交)后的品系经染色体加倍后形成异源四倍体,其形成机制如图2。
图1图2
下列有关叙述错误的是( )
A.据图2推测①处表示变异蒿属祖先的染色体数为16
B.②处可用秋水仙素处理,品种乙在减数分裂过程中可形成17个四分体
C.品种甲染色体数为奇数,减数分裂时同源染色体联会紊乱,难以形成可育配子,故不可育
D.香艾的10号染色体是由亲本中的早期蒿属祖先的8、9号两条染色体连接而成的产物
8.科学家设想将人的生长激素基因导入其他生物体(细胞)内,以期获取大量的生长激素,应用于侏儒症的早期治疗。部分过程如右图所示,下列分析错误的是( )
A.若要从人体内提取生长激素mRNA,只能从人的垂体细胞中提取
B.过程①在人体内不能完成,但人体细胞可能进行其他的逆转录过程
C.过程②之前常用相同的限制性内切核酸酶处理目的基因和质粒
D.人的生长激素基因可以导入其他生物细胞内,说明生物之间共用一套遗传密码
9.低钠盐是以氯化钠、碘酸钾或碘化钾为原料,然后加入一定量的氯化钾等化合物,低钠盐的钠含量比普通盐低1/3左右,钾含量较高,以减少同样重量食盐中钠的含量。食用低钠盐可以改善体内钠、钾、镁等的平衡状态,适合中老年人和高血压、心脏病患者。下列说法正确的是( )
A.细胞内液渗透压主要依赖从食盐中摄入的Na+和
B.摄入钠离子,对细胞外液渗透压的影响大于细胞内液
C.食盐摄入不足时肾上腺分泌醛固酮减少Na+的重吸收
D.过量摄入低钠盐会抑制下丘脑分泌及垂体释放抗利尿激素
10.阿尔茨海默症是一种神经系统退行性疾病,临床表现为记忆力衰退、语言功能衰退等。乙酰胆碱是一种有助于记忆的神经递质。乙酰胆碱在乙酰胆碱酯酶的作用下被分解,分解产物可被突触前膜回收。石杉碱甲是我国科学家研发的一种乙酰胆碱酯酶抑制剂,对阿尔茨海默症的治疗有一定的疗效。下列相关叙述正确的是( )
A.患者听不懂别人讲话,但可以说话,可能是大脑皮层言语区的S区发生障碍
B.石杉碱甲可能抑制乙酰胆碱酯酶的活性,进而延长乙酰胆碱的作用时间
C.降低患者乙酰胆碱的分泌量也是一种治疗阿尔茨海默症的思路
D.语言和记忆属于人脑特有的高级功能,记忆有短时记忆和长时记忆两种形式
11.糖皮质激素可用于治疗冠状病毒引起的炎性肺病。冠状病毒表面的S蛋白是其重要的标志蛋白,能与细胞表面受体结合,从而引发病毒进入细胞。下列叙述正确的是( )
①S蛋白作为抗原,可被树突状细胞摄取和处理
②S蛋白与细胞表面受体的识别和结合具有特异性
③机体对病毒的清除主要依赖免疫监视功能
④冠状病毒疫苗可识别组织相容性抗原
⑤糖皮质激素可影响机体免疫系统的功能
A.①②⑤B.①③④C.②③⑤D.①④⑤
12.控制色觉的基因位于X染色体上,正常色觉基因B对色弱基因、色盲基因b为显性,色弱基因对色盲基因b为显性。图1为某家族系谱图,图2为同种限制酶处理第二代成员色觉基因的结果,序号①~⑤表示电泳条带。下列叙述错误的是( )
图1图2
A.基因B、基因和基因b存在限制酶的酶切位点数分别是1、0、1
B.基因和基因b转录得到的mRNA部分碱基序列可能相同
C.Ⅱ-1与正常男性结婚,后代出现色弱男孩的概率为1/4
D.在不考虑其他变异的情况下,人类关于色觉的基因型有9种
二、选择题(本题共4小题,每小题4分,共16分。每小题备选答案中,有一个或一个以上符合题意的正确答案。每小题全部选对得4分,少选得2分,多选、错选、不选得0分。)
13.生态恢复是指停止对生态系统的人为干扰,以减轻其负荷压力,依靠生态系统的自我调节能力与自组织能力使其向有序的方向进行演化,或者利用生态系统的这种自我恢复能力,辅以人工措施,使遭到破坏的生态系统逐步恢复或使生态系统向良性循环方向发展。为恢复某河段流域的“水体—河岸带”的生物群落,环保人员选择该流域常见的植物进行栽种,植物种类、分布如图所示。下列叙述正确的是( )
A.甲、乙、丙、丁的分布体现了群落的水平结构
B.该河段生态恢复的过程中群落发生了次生演替
C.在水体—河岸带不同位置上选择不同的植物,主要体现了生态工程的循环原理
D.该河段生态恢复的尽快实现离不开环保人员的管理,也离不开河段自身的调节能力
14.科研人员为研究昆虫中的热激蛋白基因(GdHsp60)的功能,利用显微注射技术将绿色荧光蛋白基因对应的双链RNA片段(dsGFP)和热激蛋白基因对应的双链RNA片段(dsGdHsp60)分别导入昆虫幼虫,一段时间后检测热激蛋白的表达量以及昆虫幼虫的结冰点,结果如图。下列叙述错误的是( )
A.dsGFP对热激蛋白的表达没有显著的作用
B.dsGdHsp60组利用了“加法原理”控制自变量
C.dsGdHsp60抑制了热激蛋白基因的转录或翻译
D.推测昆虫可通过降低GdHsp60基因表达来应对寒冷胁迫
15.果蝇的性别是由早期胚胎的性指数(X染色体数目与常染色体组数之比,即X∶A)所决定的。X∶A=1时发育为雌性,若基因M发生突变,则发育为雄性;X∶A=0.5时,无法激活基因M而发育为雄性。已知Y染色体只决定雄蝇的可育性,M/m基因仅位于X染色体上,不考虑其他变异。下列说法正确的是( )
A.对果蝇基因组测序,应测定5条染色体上DNA的碱基序列
B.染色体组成为XXY的个体,一定发育为雌性
C.XMXm和XmY的果蝇杂交子代雌雄之比为1∶3
D.XMXM和XMO的果蝇杂交子代雌雄之比为1∶1
16.南瓜下胚轴长度受到内部因素和外部环境的双重影响。研究人员为了探究暗前远红光处理下外源赤霉素(GA)对南瓜苗下胚轴伸长生长的影响,进行了如图的实验处理,其中PAC表示赤霉素合成抑制剂。下列叙述错误的是( )
A.南瓜苗的光敏色素作为一种植物激素,感受暗前远红光后其空间结构会发生改变
B.暗前远红光和外源GA都可以促进正常南瓜苗下胚轴的伸长生长
C.暗前远红光处理对南瓜苗下胚轴伸长生长的影响与GA有关
D.外源GA不能解除PAC对下胚轴伸长生长的抑制
第Ⅱ卷 非选择题(共60分)
三、非选择题
17.(11分)大气中CO2浓度的升高,理论上有利于农作物产量的提高。但研究发现,小麦长期生长在高CO2浓度环境下会存在“光合适应”现象,即小麦在高CO2浓度环境下生长,初始期出现的光合作用增强效果会逐渐减弱,甚至消失。科研工作者提出假说:在CO2浓度升高条件下,小麦叶片和茎秆(“源端”)会积累更多的淀粉等光合产物,光合产物运输到籽粒(“库端”)中的速率下降,从而抑制了光合作用相关基因的表达,导致光合速率下降。回答下列问题:
(1)小麦在进行光合作用时,CO2与叶绿体内的______结合而被固定,该过程发生的场所是______,该过程形成的产物还原为糖类时需接受光反应提供的______。
(2)现以某植物为材料,研究高CO2浓度环境下不同库源比(用果实数量与叶片数量的比值表示)对叶片光合速率(单位时间、单位叶面积从外界环境吸收的CO2量)的影响,实验处理如表所示。
注:甲、乙、丙组均保留枝条顶部的1个果实,并分别保留大小基本一致的2、4、6片成熟叶。根据题中假说内容推测实验结果可能为__________________。
(3)科研工作者研究发现,高CO2浓度环境下附有根瘤的豆科植物的“光合适应”现象要远弱于小麦的,请运用以上假说分析,其原因可能是________________________。
18.(12分)糖尿病是一种常见病,患者常表现出高血糖、多尿、多食等症状,若患病时间较长,可出现一系列并发症,严重危害机体健康,因此对糖尿病的研究成为社会热点。请分析回答下列问题:
(1)人体中血糖的来源有________________________(至少答出2点)。相较于正常人,糖尿病患者往往会出现身体消瘦,从胰岛素的功能方面思考其原因是________________________。
(2)糖尿病患者由于大脑海马神经元中蛋白Tau过度磷酸化,导致记忆力减退。细胞自噬能促进过度磷酸化的蛋白Tau降解,该过程受蛋白激酶cPKCγ的调控。为了探究高糖环境和蛋白激酶cPKCγ对离体小鼠海马神经元自噬的影响,以小鼠为材料进行以下实验,配制含有5mml/L葡萄糖的培养液模拟正常小鼠的体液环境。
①请在表中横线上选填编号完成以下实验设计。
A.正常小鼠的海马神经元;B.敲除cPKCγ基因小鼠的海马神经元;C.1mL5mml/L葡萄糖的培养液;D.1mL75mml/L葡萄糖的培养液;E.细胞自噬水平;F.细胞所处环境的葡萄糖浓度;G.过度磷酸化的蛋白Tau数量。
②实验结果见下图,该实验结果说明__________________°
19.(13分)小鼠胰岛素样生长因子2由11号染色体上的Igf-2基因控制合成,不仅参与血糖调节,也是调节生长发育的重要激素之一。Igf-2基因存在F、f两种形式,F基因突变为f后失去原有功能,产生矮小型小鼠。Igf-2基因是最早发现存在基因印记现象的基因,即子代中来自双亲的等位或相同基因中只有一方能表达,另一方被印记而不表达。已知在配子形成过程中先去除亲代印记,再发生遗传印记重建。回答下列问题:
(1)在调节小鼠生长发育方面,胰岛素样生长因子2和______(填激素名称)具有协同作用。根据基因印记现象,基因型为Ff的小鼠表型为______(填“正常型”“矮小型”或“不确定”)。
(2)甲基化修饰抑制相关基因表达,是基因印记的重要方式之一,雌雄配子中遗传印记重建的方式不同,如下图所示。
①亲代雌鼠f基因来自其______(填“父方”“母方”或“不确定”),理由是_______________________。
②某科研小组欲利用杂交实验验证雌配子形成过程中F基因的印记重建为甲基化。现有小鼠若干:纯合正常型雌鼠a;杂合矮小型雌鼠b;纯合矮小型雌鼠c;纯合正常型雄鼠d;纯合矮小型雄鼠e。请选择一个杂交组合并写出预期结果:
杂交组合(写字母,写出一种组合即可):__________________________。
预期结果:__________________________。
③小鼠体色灰色(G)对白色(g)为显性,遗传过程不存在基因印记现象。现让纯合正常型灰色雌鼠与纯合矮小型白色雄鼠交配产生F1,F1雌雄交配产生F2,若F2小鼠的表型和比例为____________,可证明G(g)不在11号染色体上。
20.(12分)阅读资料:
资料一 长白山北坡从山麓到山顶依次出现针阔叶混交林、针叶林、岳桦林和高山冻原。针阔叶混交林中的乔木层有红松、红皮云杉、白桦等多种植物,在林冠层生活着小杜鹃、大杜鹃、黑枕黄鹂等鸟类。
资料二 科学家在长白山地区稻田周围种植芋头,芋头种植除具有良好的收成外,硕大的芋叶对青蛙、泥鳅有很好的遮阴和驱避害虫作用,结合频振灯诱杀、自然天敌昆虫和青蛙的害虫捕杀,很好地形成了“四周种芋头、空中频灯诱、禾间天敌吃、禾下养蛙鳅”的共养体系。
请回答下列问题:
(1)研究种群是研究群落的基础,但二者研究的主要内容有所不同,结合资料一分析,以下属于群落研究内容的是______(填字母)。
A.针阔叶混交林的范围
B.针叶林、岳桦林和高山冻原的优势种
C.黑枕黄鹂的栖息地、食物、天敌及与其他物种的关系
D.大杜鹃的出生率
E.针阔叶混交林中的红皮云杉高低错落有致
F.针阔叶混交林、针叶林春秋季节的外貌和结构
(2)资料二中,共养体系生态系统的结构包括__________________,构建的共养体系体现了生态系统中物质循环的原理,物质循环中的“物质”指的是__________________。芋头产生的草酸钙、氢氰酸及生物碱等物质,对昆虫有驱避作用。该现象体现了信息传递的作用是________________________。
(3)右图是资料二中共养体系的能量流动示意图,字母均代表能量值,其中a2、b3、d1、d2表示同化量。
①能量只能从前一营养级流向后一营养级,其原因是________________________;
②第二营养级和第三营养级之间的能量传递效率为__________________(用字母和运算符号表示)。
21.(12分)我国是全球第三大盐碱地分布国家,可用于种植耐盐碱水稻的盐碱地约1000万hm2,培育耐盐碱水稻对确保我国的粮食安全具有重要的战略意义。我国科学家利用东农427水稻品种,应用CRISPR/Cas9基因编辑技术,将水稻的两对耐盐负调控基因OsEILl和OsEIL2敲除而培育耐盐改良水稻新品种。下图1表示两对基因在染色体上的位置关系(不考虑其他基因突变与染色体互换),下图2表示培育耐盐水稻的过程。
图1图2
回答下列问题:
(1)图2中愈伤组织培育成完整植株T1的过程称为______,在该过程中所用到的关键植物激素有______。
(2)经初步筛选、培育,得到双等位基因突变体T1(3号和7号染色体各有1个耐盐负调控基因被敲除)。用T1自交,T2代中两对等位基因均有被敲除的突变体(简称“候选品种N”)的比例约为______;在候选品种N中,两对等位基因全部被敲除的双基因纯合突变体的比例约为______。
(3)检测双基因纯合突变体的OsEIL1基因和OsEIL2基因,发现均在转录起始位点之后的某个位置增加了1个碱基,进一步检测发现,两个基因所表达蛋白质的相对分子质量较正常相对分子质量小。据此可推测该CRISPR/Cas9基因编辑技术敲除这两个基因的原理是________________________。
(4)要在个体生物学水平上鉴定是否成功培育出耐盐水稻新品种,其思路是__________________。
湖南师大附中2024届模拟试卷(一)
生物学参考答案
一二、选择题(共40分)
1.B【解析】组成植物细胞壁的主要成分是果胶和纤维素,果胶主要分布在细胞的细胞壁和胞间层,A正确;葡萄糖是植物细胞的主要能源物质,B错误;虽然人体不能消化纤维素,但膳食纤维能够促进胃肠的蠕动和排空,有利于降低人体内过高的血脂和血糖,C正确;淀粉和纤维素都是由葡萄糖聚合形成的多糖,但是葡萄糖的连接方式及其形成的空间结构不同,D正确。
2.C【解析】原核细胞含有核糖体,无核仁,但有遗传物质DNA,仍可转录合成rRNA,A错误;核糖体由rRNA和蛋白质组成,rRNA含有磷元素,B错误;在有丝分裂的间期,细胞中主要进行DNA的复制和有关蛋白质的合成,核糖体的生理活动会增强,C正确;胰腺细胞能合成并分泌蛋白,因此相比于心肌细胞,胰腺细胞中与内质网结合的核糖体占比多,D错误。
3.C【解析】视紫红质将H+泵出细胞消耗光能且需要载体,是主动运输,人体红细胞吸收葡萄糖是协助扩散,A错误;视紫红质作为载体蛋白利用光能主动运输H+,在细胞内外建立质子浓度梯度,电化学势能驱动ATP合酶合成ATP,ATP合酶抑制剂抑制ATP的合成,而不能抑制视紫红质对H+的主动运输,B错误;含有视紫红质的细菌,H+从细胞外回流至细胞内时为协助扩散,说明其H+细胞外浓度大于细胞内浓度,C正确;无光条件下,该细菌可通过呼吸作用合成ATP来实现供能,D错误。
4.D【解析】基因库是一个群体中所有个体的全部基因的总和,所以大熊猫种群中全部B和b的总和不能构成大熊猫种群的基因库,A正确;生物进化的实质是种群基因频率的定向改变,B正确;若该对等位基因位于常染色体上,该种群中B的基因频率为40%,b的基因频率为60%,则种群中BB基因型频率等于B基因频率的平方为16%,Bb基因型频率=2×B基因频率×b基因频率=48%,显性个体中出现杂合雌熊猫的概率约为1/2×48%/(16%+48%)=37.5%,C正确;若该对等位基因只位于X染色体上,则雄性群体中XbY的基因型频率=b的基因频率=60%,该种群中XbY的基因型频率为30%,D错误。
5.C【解析】图1中②代表的是核糖,则①和②再加一个磷酸基团形成的整体,是构成RNA的基本单位,A正确;ATP、DNA和磷脂分子的组成元素都为C、H、O、N、P,B正确;若图2中2′连接的X表示H,则为脱氧核糖,该结构代表物质dNTP,C错误;dATP的末端磷酸基团转移,可释放能量,可以为某些吸能反应供能,D正确。
6.B【解析】细胞生长的过程中细胞的数量、形态不变,体积增大。细胞体积越大,物质运输效率越低,A正确;细胞的全能性指的是高度分化的细胞仍然具有分化成各种组织细胞和完整个体的潜能,因此,分化成各种血细胞没有体现造血干细胞的全能性,B错误;干细胞分化成成熟红细胞的过程中,细胞器的种类、数量会发生变化,C正确;造血干细胞分化为白细胞的过程中,只是发生了基因的选择性表达,细胞中的遗传信息没有发生改变,D正确。
7.D【解析】根据品种甲含有两个染色体组,17条染色体,而早期蒿属祖先2n=18,产生的配子中含有9条染色体,可知变异蒿属祖先产生的配子应含条染色体,故变异蒿属祖先的染色体数2n=16,A正确;由图2可知②过程应是用秋水仙素(或低温)处理了品种甲的幼苗,得到了异源四倍体品种乙。品种乙含有早期蒿属祖先的两个染色体组和变异蒿属祖先的两个染色体组,品种乙在减数分裂过程中可以形成9+8=17个四分体,B正确;由于品种甲染色体数为奇数,减数分裂时同源染色体联会紊乱,难以形成可育配子,因此品种甲不可育,C正确;根据题意可知,香艾含有两条超长的10号染色体,且上面的基因可以和8、9号染色体上的基因一一对应。说明10号染色体上含有8、9号染色体的结构,因此推测10号染色体是变异蒿属祖先的8、9号两条染色体连接而成的产物,其来自变异蒿属祖先,D错误。
8.D【解析】基因表达具有选择性,一般情况下,人体的每个细胞中都含有生长激素基因,但只能在垂体细胞中表达出相应的mRNA和生长激素,A正确;过程①是以人的生长激素mRNA为模板,在逆转录酶的催化下合成生长激素基因,人体细胞内不能完成,但是逆转录病毒整合进人类基因组完成逆转录过程,以及端粒酶利用自身RNA中的一段重复序列作为模板,逆转录合成端粒DNA重复序列,也可表现出逆转录酶活性,B正确;过程②之前常用同种限制性内切核酸酶处理目的基因和质粒,使它们产生相同的黏性末端,然后用DNA连接酶连接,形成重组DNA分子,C正确;人的生长激素基因可以在其他生物细胞内表达出人的生长激素,说明生物之间共用一套遗传密码,D错误。
9.B【解析】钾离子主要维持细胞内液渗透压,因此细胞内液渗透压主要依赖从食盐中摄入的K+,A错误;摄入钠离子,对细胞外液渗透压的影响大于细胞内液,B正确;食盐摄入不足时会导致血钠降低,肾上腺分泌醛固酮增多,促进肾小管和集合管对Na+的重吸收,C错误;过量摄入低钠盐会导致血浆渗透压升高,促进下丘脑合成和垂体释放抗利尿激素增加,D错误。
10.B【解析】大脑皮层H区为听觉性语言中枢,该区功能发生障碍的患者听不懂别人讲话,但可以说话,A错误;乙酰胆碱是一种有助于记忆的神经递质,石杉碱甲可通过抑制乙酰胆碱酯酶的活性来间接延长乙酰胆碱的作用时间,B正确;乙酰胆碱是一种有助于记忆的神经递质,因此提升患者乙酰胆碱的分泌量也是一种治疗阿尔茨海默症的思路,C错误;人脑特有的高级功能为语言功能,D错误。
11.A【解析】①树突状细胞是抗原呈递细胞,可以摄取和处理S蛋白,①正确;②S蛋白是抗原,抗原与细胞表面受体的识别和结合具有特异性,②正确;③机体对病毒的清除主要依赖免疫防御功能,③错误;④冠状病毒疫苗属于抗原,不能识别组织相容性抗原,④错误;⑤机体对病毒的清除主要依赖免疫防御功能,由糖皮质激素可用于治疗冠状病毒引起的炎性肺病可知,糖皮质激素可影响机体免疫系统的功能,⑤正确。
12.A【解析】由家系图可知,Ⅱ-2号为色弱男性,Ⅱ-4号为色盲男性,前者的基因型为,后者的基因型为XbY,由图②显示的电泳条带可知,②③表示色弱基因电泳产生,②④⑤表示色盲基因电泳产生,由此可推知Ⅱ-1、Ⅱ-3的基因型分别为、,同时可得出,①由正常色觉基因产生,故基因B、基因和基因b存在限制酶的酶切位点数分别是0、1、2,A错误;基因和基因b对色觉性状的控制可以通过转录、转录后加工、表达等多个过程加以调控,所以基因和基因b转录得到的mRNA部分碱基序列可能相同,B正确;Ⅱ-1(基因型为)与正常男性(XBY)结婚,后代出现色弱男孩的概率为1/2(产生的概率)×1/2(产生Y配子的概率)=1/4,C正确;在不考虑其他变异的情况下,人类关于色觉的基因型有9种,分别为:男性3种(XBY、、XbY),女性6种(XBXB,,,,,),D正确。
13.ABD【解析】甲、乙、丙、丁的分布是由地形的起伏导致的,体现了群落的水平结构,A正确;该河段具有土壤条件及繁殖体,所以该河段生态恢复的过程中群落发生了次生演替,B正确;在水体—河岸带不同位置上选择不同的植物,主要体现了生态工程的协调原理,C错误;该河段生态恢复的尽快实现离不开环保人员的管理,减少人为因素的干扰,也离不开河段自身的调节能力,恢复生物群落,D正确。
14.D【解析】分析左图可知,导入dsGFP组与对照组相比,表达量没有显著变化,说明导入dsGFP对热激蛋白的表达没有显著影响,A正确;都对实验材料加入了相关的影响因素,则利用“加法原理”控制自变量,B正确;dsGdHsp60组与对照组相比,表达量显著下降,则dsGdHsp60可能抑制了热激蛋白基因的转录或翻译,C正确;dsGdHsp60表达量降低,昆虫幼虫的结冰点升高,则dsGdHsp60可能有利于抵抗低温,因此昆虫应该是增加GdHsp60基因表达来应对寒冷胁迫,D错误。
15.AC【解析】对果蝇基因组测序,应测定5条染色体上DNA的碱基序列,即3条常染色体+X+Y,A正确;X∶A=1时,激活性别相关基因M进而发育为雌性,若基因M发生突变,则发育为雄性;X∶A=0.5时,无法激活基因M而发育为雄性。已知Y染色体只决定雄蝇的可育性,染色体组成为XXY的个体,可能发育为雌性也可能发育为雄性,B错误;基因型为XMXm产生雌配子XM、Xm,基因型为XmY产生雄配子Xm、Y,后代基因型为(雌性)XMXm、(雄性)XMY、(雄性)XmXm、(雄性)XmY,雌雄比例为1∶3,C正确;基因型XMO的果蝇,Y染色体决定雄蝇的可育性,因此XMO为不可育雄蝇,故无法通过杂交产生后代,D错误。
16.AD【解析】光敏色素是一类蛋白质(色素—蛋白复合体),不是植物激素,在受到光照射时,光敏色素的结构会发生变化,这一变化的信息会经过信息传递系统传导到细胞核内,影响特定基因的表达,从而表现出生物学效应,A错误;同样只添加水,添加暗前远红光组下胚轴长度长于不添加暗前远红光组;同样不添加暗前远红光,外源增施GA组下胚轴长度长于只添加水组,说明暗前远红光和GA单独处理都可以促进正常南瓜苗下胚轴的伸长生长,B正确;由图可知,均施加赤霉素GA,添加暗前远红光和不添加暗前远红光下胚轴长度不一致,说明暗前远红光处理对南瓜苗下胚轴伸长生长的影响与GA有关,C正确;不添加暗前远红光之前时,4组和1组对照,下胚轴长度基本相同,说明外源GA能解除PAC对下胚轴伸长生长的抑制,D错误。
三、非选择题(共5个大题,共60分)
17.(除标注外,每空2分,共11分)
(1)C5 叶绿体基质 NADPH和ATP
(2)叶片光合速率甲组>乙组>丙组
(3)高CO2浓度环境下,根瘤菌的生命活动会消耗豆科植物的有机物,使豆科植物叶片和茎秆(“源端”)的光合产物运输到根部(“库端”),从而避免了“源端”积累过多的有机物,使豆科植物保持了较高的光合速率(3分)
【解析】(1)小麦在进行光合作用时,CO2与叶绿体内的C5结合而被固定,该过程发生的场所是叶绿体基质,该过程形成的产物C3还原为糖类时需接受光反应提供的NADPH和ATP。
(2)在CO2浓度升高条件下,库源比越高,叶片积累的淀粉等光合产物越多,光合产物运输到果实中的速率下降,从而抑制了光合作用相关基因的表达,导致光合速率下降。所以叶片光合速率甲组大于乙组,乙组大于丙组。
(3)高CO2浓度环境下,根瘤菌的生命活动会消耗豆科植物的有机物,使豆科植物叶片和茎秆(“源端”)的光合产物运输到根部(“库端”),从而避免了“源端”积累过多的有机物,使豆科植物保持了较高的光合速率。
18.(除标注外,每空2分,共12分)
(1)食物中糖类的消化吸收、肝糖原的分解、非糖物质转化 糖尿病患者胰岛素分泌不足,一方面使细胞难以摄取、利用葡萄糖,机体需要消耗脂肪供能,另一方面细胞内葡萄糖转化为脂肪的量也减少,导致身体消瘦(3分)
(2)①
②高糖降低海马神经元的自噬水平;蛋白激酶cPKCγ在葡萄糖浓度正常时对海马神经元自噬水平无明显影响,在高浓度葡萄糖条件下促进海马神经元自噬(3分)
【解析】(2)①本实验要探究高糖环境和蛋白激酶cPKCγ对离体小鼠海马神经元自噬的影响,自变量为是否高糖环境、是否有蛋白激酶cPKCγ,因变量为细胞自噬水平,对照组和实验组1都用C.1mL5mml/L葡萄糖的培养液,即都不是高糖环境,那么他们之间的变量应该为是否有蛋白激酶cPKCγ,对照组若用A.正常小鼠的海马神经元,那么实验组是用B.敲除cPKCγ基因小鼠的海马神经元;实验组2和3应该是高糖环境,处理方式都是D.1mL75mml/L葡萄糖的培养液,实验组3是用B.敲除cPKCγ基因小鼠的海马神经元,那么实验组2应该用A.正常小鼠的海马神经元;本实验因变量为细胞自噬水平,因此实验结果检测指标为E.细胞自噬水平;②图中的实验结果说明:高糖降低海马神经元的自噬水平;在葡萄糖浓度正常时,蛋白激酶cPKCγ对海马神经元自噬水平无明显影响,在高浓度葡萄糖条件下,蛋白激酶cPKCγ促进海马神经元自噬。
19.(除标注外,每空2分,共13分)
(1)生长激素 不确定
(2)①母方(1分) 亲代雌鼠f基因存在甲基化,而雌配子形成过程中会甲基化(或雄配子形成过程中去甲基化)
②ae(ea)或者be(eb) 后代表型均为矮小型
③正常型灰色∶矮小型灰色∶正常型白色∶矮小型白色=3∶3∶1∶1
【解析】(1)据题干信息“小鼠胰岛素样生长因子2是调节生长发育的重要激素之一”可知,胰岛素样生长因子2在调节小鼠生长发育方面与生长激素具有协同作用;根据基因印记现象,基因型为Ff的小鼠表型是不确定的,这是因为若F基因被印记而不表达,则表型为矮小型,若F基因未被印记而正常表达,则表型为正常型。
(2)①据图可知,亲代雌鼠f基因存在甲基化,由图中信息“雌配子形成过程中会甲基化,而雄配子形成过程中去甲基化”可知,亲代雌鼠f基因只能来自其母方。②为验证雌配子形成过程中F基因印记重建为甲基化,可以选择纯合的生长正常雌鼠a(基因型为FF)与纯合矮小型雄鼠e(ff)杂交得到F1,观察并统计F1的表型及比例,理论上,F1基因型为Ff,表型为正常型,若来自雌配子的F基因发生印记重建(甲基化),则F1全为矮小型鼠,故实验的杂交组合可选择ae;预期结果为:后代表型均为矮小型鼠;还可以选择be组合。③已知小鼠体色不存在基因印记现象,F/f基因在11号染色体上且雌配子中存在F基因印记现象,让纯合正常型灰色雌鼠(FFGG)与纯合矮小型白色雄鼠(ffgg)交配产生F1(FfGg),若G/g基因不在11号染色体上,则两对等位基因遵循自由组合定律,若F1雌雄交配产生F2,,在体色方面,子代表型及比例为灰色∶白色=3∶1,在生长发育方面,F1雌性基因型可表示为f(表示基因甲基化),F1雄性基因型表示为f(表示基因甲基化),则F2表型及比例为正常型∶矮小型=1∶1,故F2小鼠的表型和比例为正常型灰色∶矮小型灰色∶正常型白色∶矮小型白色=3∶3∶1∶1,可证明G(g)不在11号染色体上。
20.(每空2分,共12分)
(1)ABCF
(2)组成成分和营养结构(食物链、食物网) 组成生物体的各种元素 调节生物的种间关系,进而维持生态系统的平衡与稳定
(3)①食物链中各营养级之间的捕食关系是不可逆转的,这是长期自然选择的结果
②b3/(a2+d1)×100%
21.(每空2分,共12分)
(1)再分化 生长素和细胞分裂素
(2)9/16 1/9
(3)插入1个碱基后诱导基因突变,使翻译提前终止
(4)在盐碱地种植耐盐水稻新品种,检测生长状况并与东农427水稻比较产量
【解析】(1)愈伤组织经过再分化会发育成完整植株,在此过程中生长素和细胞分裂素起到了关键的调控作用。
(2)由题意和题图可知,水稻的两对耐盐负调控基因的遗传遵循基因的自由组合定律,双等位基因突变体T1相当于双杂合子。假设OsEIL1基因及其敲除前后分别用A和a表示,OsEIL2基因及其敲除前后分别用B和b表示,则T1可以表示为AaBb。T1自交,T2中两对等位基因均有被敲除的突变体(简称“候选品种N”)包括AaBb、aaBb、Aabb、aabb,它们在T2中所占的比例约为9/16;在候选品种N中,两对等位基因全部被敲除的双基因纯合突变体(aabb)的比例约为1/9。
(3)双基因纯合突变体的OsEIL1基因和OsEIL2基因均在转录起始位点之后的某个位置增加了1个碱基,两个基因所表达的蛋白质的相对分子质量较正常相对分子质量小,说明敲除后的OsEIL1基因和OsEIL2基因在转录形成的mRNA分子上提前出现了终止密码子,导致翻译提前终止。据此可推测该CRISPR/Cas9基因编辑技术敲除这两个基因的原理是:插入1个碱基后诱导基因突变,使翻译提前终止。
(4)要在个体生物学水平上鉴定是否成功培育出耐盐水稻新品种,可以在盐碱地种植耐盐水稻新品种,检测生长状况及与东农427水稻比较产量。
项目
甲组
乙组
丙组
处理
库源比
1/2
1/4
1/6
组别
实验对象
处理方式
实验结果检测指标
对照组
A
C
E
实验组1
________
C
实验组2
________
________
实验组3
B
________
1
2
3
4
5
6
7
8
9
10
11
12
13
14
15
16
B
C
C
D
C
B
D
D
B
B
A
A
ABD
D
AC
AD
组别
实验对象
处理方式
实验结果检测指标
对照组
A
C
E
实验组1
B (1分)
C
实验组2
A (1分)
D (1分)
实验组3
B
D (1分)
2024长沙长郡中学高三下学期二模生物试题含解析: 这是一份2024长沙长郡中学高三下学期二模生物试题含解析,文件包含湖南省长沙市长郡中学2023-2024学年高三下学期二模生物试题含解析docx、湖南省长沙市长郡中学2023-2024学年高三下学期二模生物试题无答案docx等2份试卷配套教学资源,其中试卷共34页, 欢迎下载使用。
2024芜湖师大附中高三下学期二模生物试题含解析: 这是一份2024芜湖师大附中高三下学期二模生物试题含解析,文件包含安徽省芜湖市安徽师范大学附属中学2024届二模生物试题含解析docx、安徽省芜湖市安徽师范大学附属中学2024届二模生物试题无答案docx等2份试卷配套教学资源,其中试卷共30页, 欢迎下载使用。
2024长沙师大附中高一下学期入学考试生物试卷含解析: 这是一份2024长沙师大附中高一下学期入学考试生物试卷含解析,共13页。试卷主要包含了选择题,非选择题等内容,欢迎下载使用。

