还剩7页未读,
继续阅读
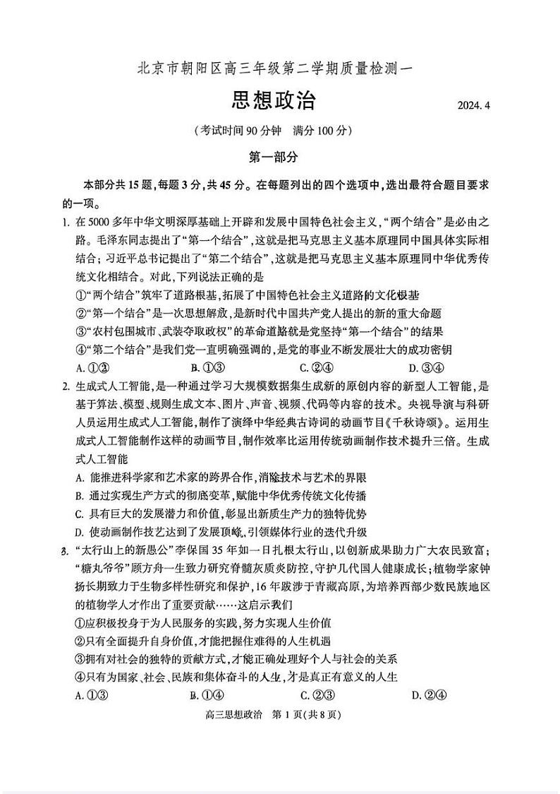
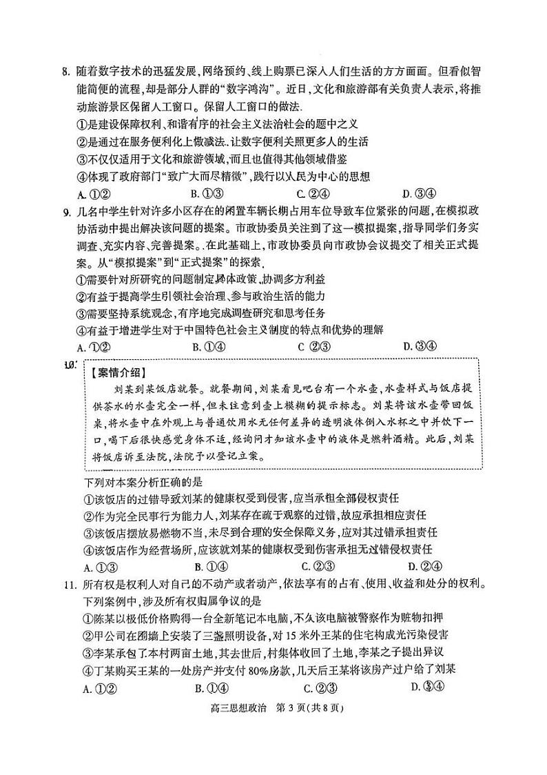
2024北京朝阳高三一模政治试题及答案
展开
这是一份2024北京朝阳高三一模政治试题及答案,共10页。
相关试卷
2024届北京市朝阳区高三一模政治试题+:
这是一份2024届北京市朝阳区高三一模政治试题+,文件包含2024届北京市朝阳区高三一模政治试题docx、答案pdf等2份试卷配套教学资源,其中试卷共9页, 欢迎下载使用。
2024届北京市朝阳区高三一模政治试题(无答案):
这是一份2024届北京市朝阳区高三一模政治试题(无答案),共7页。试卷主要包含了6%,3%、19等内容,欢迎下载使用。
2024北京朝阳高三一模政治试题及答案:
这是一份2024北京朝阳高三一模政治试题及答案,共10页。

