四川省绵阳市2023届高三下学期第三次诊断性考试(三模)理综生物试题(Word版附解析)
展开一、选择题:
1. 蛋白质在人体大脑发育、骨骼生长等过程中发挥着重要作用。适当增加蛋白质的摄入,有利于青少年提高免疫力,增长肌肉和身高。下列有关叙述错误的是( )
A. 蛋白质在细胞有机物组成中是含量最多的化合物
B. 蛋白质作为直接能源物质可提高肌肉细胞的收缩力
C. 蛋白质的长期缺乏会导致机体对疾病的免疫力减弱
D. 食物蛋白的营养价值主要取决于必需氨基酸的种类和含量
【答案】B
【解析】
【分析】蛋白质的功能-生命活动的主要承担者:①构成细胞和生物体的重要物质,即结构蛋白,如羽毛、头发、蛛丝、肌动蛋白;②催化作用:如绝大多数酶;③传递信息,即调节作用:如胰岛素、生长激素;④免疫作用:如免疫球蛋白(抗体);⑤运输作用:如红细胞中的血红蛋白。
【详解】A、蛋白质是细胞中含量最多的有机化合物,A正确;
B、细胞中直接能源物质是ATP,B错误;
C、适当增加蛋白质的摄入,有利于青少年提高免疫力,说明蛋白质的长期缺乏会导致机体对疾病的免疫力减弱,C正确;
D、必需氨基酸人体不能合成,需要从食物中摄取,故食物中蛋白质的营养价值主要取决于必需氨基酸的种类和含量,D正确。
故选B。
2. 某科研小组将以菠菜绿叶为材料制备的完整叶绿体悬浮液均分为两组:甲组为对照组;乙组加入适量磷酸(Pi),都在适宜温度和光照等条件下,用14C标记的14CO2供其进行光合作用,然后追踪检测放射性,结果发现乙组(CH2O)/C3的比值以及14C标记有机化合物的量均明显高于甲组。下列叙述错误的是( )
A. 差速离心获取的叶绿体应置于等渗悬浮溶液
B. 叶绿体主要吸收蓝紫光和红光用于光合作用
C. Pi将乙组C3化合物还原,导致(CH2O)/C3比值高于甲组
D. Pi提高乙组的ATP生成速率,导致14C标记有机化合物的量高于甲组
【答案】C
【解析】
【分析】试题分析: 该实验分成两组,且仅在实验组中加入适量的磷酸,由此可知,本实验的自变量是磷酸的有无,结果是14C标记化合物的量及(CH2O)/C3比值不同。
【详解】A、分离细胞器的方法是差速离心法,防止细胞器吸水破裂,分离时应置于等渗悬浮溶液,A正确;
B、叶绿体中的光合色素主要吸收蓝紫光和红光用于光合作用,B正确;
C、乙组充足的Pi利于光反应合成ATP,光合速率较快,不直接参与C3化合物还原,C错误;
D、Pi提高乙组的ATP生成速率,光合速率加快,导致14C标记有机化合物的量高于甲组,D正确;
3. 人的体细胞中有23对染色体,平均每条染色体上约有上千个基因,且基因之间有严格的排列顺序。所以,染色体如果发生数目异常,甚至是微小的结构畸变,都必将导致许多基因的增加或缺失,进而引发多种疾病。下列叙述错误的是( )
A. 细胞中基因都位于染色体上且在染色体上呈线性排列
B. 性染色体上基因所控制的性状的遗传总是和性别相关联
C. 人类猫叫综合征是5号染色体部分缺失引起的一种遗传病
D. 人类先天性愚型是21号染色体数量增加引起的一种遗传病
【答案】A
【解析】
【分析】基因在染色体上呈线性排列。决定性别的基因位于性染色体上,但性染色体上的基因不都决定性别,性染色体上的遗传方式都与性别相关联,称为伴性遗传。
【详解】A、人的细胞的基因分为核基因和质基因,核基因位于染色体上,但质基因位于线粒体中,A错误;
B、位于性染色体上的基因,在遗传上总是和性别相关联,称为伴性遗传,B正确;
C、猫叫综合征是人的第5号染色体部分缺失引起的遗传病,即染色体结构异常遗传病,C正确;
D、先天性愚型又称21-三体综合征(新教材称唐氏综合征),患者体细胞中染色体多了一条21号染色体,属于染色体异常遗传病,D正确;
故选啊。
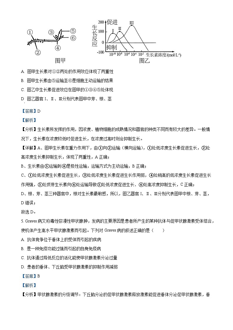
4. 农业生产上,常发生茎不弯曲而整株倒伏的现象。倒伏植株的生长发育和对环境的适应,一方面生长素的调节起着重要的作用(结果如图甲),另一方面也与植物不同器官对生长素的敏感程度有关(如图乙)。下列说法错误的是( )
A. 图甲生长素对①②两处的作用效应体现了两重性
B. 图甲生长素由⑤运输至⑥是细胞主动运输的结果
C. 图乙中生长素促进效应在图甲的①③④⑤处体现
D 图乙器官I、Ⅱ、Ⅲ分别代表图甲中芽、根、茎
【答案】D
【解析】
【分析】生长素所发挥的作用,因浓度、植物细胞的成熟情况和器官的种类不同而有较大的差异。一般情况下,生长素在浓度较低时促进生长,在浓度过高时则会抑制生长。
【详解】A、图甲生长素在重力作用下,由①向②运输(横向运输),①处低浓度生长素促进生长,②处高浓度生长素抑制生长,体现了两重性,A正确;
B、生长素由⑤运输到⑥是极性运输,运输方式为主动运输,B正确;
C、①处低浓度生长素促进生长,③处低浓度生长素促进生长作用弱,④处稍高的低浓度生长素促进生长作用强,⑤处顶芽生长素向⑥处运输导致⑤处低浓度促进生长、⑥处高浓度抑制生长,C正确;
D、根、芽、茎三种器官中,根对生长素最敏感,所以,图乙器官I、Ⅱ、Ⅲ分别代表图甲中根、芽、茎,D错误;
故选D。
5. Graves病又称毒性弥漫性甲状腺肿,发病的主要原因是患者所产生的某种抗体与促甲状腺激素受体结合,使机体产生高水平甲状腺激素而引起。下列对Graves病的叙述正确的是( )
A. 抗体竞争位于垂体上的受体而引起的疾病
B. 是一种免疫功能过强而引起的自身免疫病
C. 抗体通过降低反应的活化能使甲状腺激素分泌过量
D. 患者的垂体、下丘脑受甲状腺激素的抑制作用减弱
【答案】B
【解析】
【分析】甲状腺激素的分级调节:下丘脑分泌的促甲状腺激素释放激素能促进垂体分泌促甲状腺激素,垂体分泌促甲状腺激素能促进甲状腺分泌甲状腺激素;而甲状腺激素对下丘脑和垂体有负反馈作用,当甲状腺激素分泌过多时,会抑制促甲状腺激素释放激素和促甲状腺激素的分泌,进而减少甲状腺激素的分泌。
【详解】A、患者所产生的某种抗体与促甲状腺激素受体结合,促甲状腺激素由垂体释放,作用于甲状腺 ,而垂体上不存在促甲状腺激素的受体,A错误;
B、该病是人体产生的某种抗体对自身物质进行攻击而引起的,属于自身免疫病,而自身免疫病的致病原因是免疫能力过强 ,B正确;
C、抗体不能降低反应活化能,只有酶能降低反应的活化能,C错误;
D、甲状腺激素可作用于下丘脑和垂体抑制其分泌促甲状腺激素释放激素和促甲状腺激素,患者体内的甲状腺激素水平较高,则其对下丘脑和垂体的抑制作用增强,D错误。
故选B。
6. 进行有性生殖的某二倍体植物的性别是由复等位基因决定的,R基因决定雄株,r+基因决定两性植株,r基因决定雌株,R对r+、r是显性,r+对r是显性(如:Rr+是雄株,r+r是两性植株,rr是雌株)。下列分析错误的是( )
A. 基因型为R_的植株不能通过自交判断其基因型
B. 通过自交或与雌株杂交可判断两性植株的基因型
C. 在Rr和rr各占一半的群体内随机传粉,子代中雄株比例小于雌株
D. 在r+r+和r+r各占一半的群体内随机传粉,子代中纯种比例高于杂种
【答案】C
【解析】
【分析】根据题意分析可知:R基因决定雄株,r+基因决定两性植株,r基因决定雌株,R对r+、r是显性,r+对r是显性,所以RR、Rr+、Rr是雄株,r+r+、r+r是两性植株,rr是雌株。
【详解】A、基因型为R_的植株全为雄株,不能进行自交,所以不能通过自交判断其基因型,A正确;
B、r+r+自交子代全为两性植株,r+r自交子代两性植株r+-:雌性植株rr=3:1,r+r+与rr杂交子代全为两性植株,r+r与rr杂交子代两性植株r+r:雌性植株rr=1:1,所以通过自交或与雌株杂交可判断两性植株的基因型,B正确;
C、在Rr(雄性)和rr(雌性)各占一半的群体内随机传粉,其实就是Rr×rr,子代中雄株Rr:雌株rr=1:1,C错误;
D、在r+r+和r+r(均为两性植株)各占一半的群体内随机传粉,其配子为3/4r+,1/4r,子代中杂种比例为2×3/4×1/4=3/8,纯合子为5/8,D正确。
故选C。
7. 大黄是我国特产的四大中药材之一,现代药理研究的成果证实,大黄可以显著抑制癌细胞的增殖并诱导癌细胞凋亡。这与大黄的有效活性成分大黄素、大黄酸有关,大黄素可明显将癌细胞周期阻滞于DNA合成前期,从而产生对癌细胞增殖的抑制;大黄酸可促进DNA裂解,进而抑制癌细胞增殖并诱导其凋亡。回答下列问题:
(1)与正常细胞相比,癌细胞具有的特征有__________(答出2点即可)。
(2)大黄素可明显将癌细胞周期阻滞于DNA合成前期,使癌细胞停留在细胞分裂__________;大黄酸作为适宜的刺激信号引发癌细胞的凋亡,细胞凋亡是指__________。
(3)目前,大黄成为抗癌领域研发热点。研究人员以培养有小鼠EAC(艾氏腹水癌细胞)的培养液为材料,进一步研究大黄提取液中所含的大黄素、大黄酸在联合用药和单独用药的情况下,对癌细胞增殖的抑制效果。简要写出实验研究思路:__________。
【答案】(1)能够无限增殖,形态结构发生显著变化,细胞膜上的糖蛋白等物质减少,细胞之间的黏着性显著降低,容易在体内分散和转移
(2) ①. G1期##间期 ②. 由基因所决定的细胞自动结束生命的过程
(3)将培养有小鼠EAC(艾氏腹水癌细胞)的培养液平均分成4组,编号为甲乙丙丁,甲组不做处理,乙组甲大黄素,丙组加等量的大黄酸,丁组加大黄素和大黄酸,培养一段时间,观察培养液中癌细胞的数量
【解析】
【分析】癌细胞与正常细胞相比,具有以下特征:能够无限增殖,形态结构发生显著变化,细胞膜上的糖蛋白等物质减少,细胞之间的黏着性显著降低,容易在体内分散和转移,等等。
【小问1详解】
癌细胞能够无限增殖,形态结构发生显著变化,细胞膜上的糖蛋白等物质减少,细胞之间的黏着性显著降低,容易在体内分散和转移。
【小问2详解】
大黄素可明显将癌细胞周期阻滞于DNA合成前期,DNA复制发生在S期,故大黄素使癌细胞停留在细胞分裂G1期。由基因所决定的细胞自动结束生命的过程,就叫细胞凋亡。由于细胞凋亡受到严格的由遗传机制决定的程序性调控,所以它是一种程序性死亡。
【小问3详解】
实验目的是为了研究大黄提取液中所含的大黄素、大黄酸在联合用药和单独用药的情况下,对癌细胞增殖的抑制效果,自变量是只含大黄素、只含大黄酸或同时含大黄素和大黄酸,因变量是癌细胞增殖情况;故将培养有小鼠EAC(艾氏腹水癌细胞)的培养液平均分成4组,编号为甲、乙、丙、丁,甲组不做处理,乙组甲大黄素,丙组加等量的大黄酸,丁组加大黄素和大黄酸,培养一段时间,观察培养液中癌细胞的数量。
8. 诺如病毒感染性腹泻是一种急性肠道传染病,感染者表现为腹泻、呕吐、发热、全身酸痛等症状。该病毒遗传物质为单链RNA,极易造成人体反复感染,目前没有疫苗和特效药物。回答下列问题:
(1)感染者严重腹泻失水过多时,细胞外液渗透压升高,短时间内垂体释放抗利尿激素的量将___________(填“增多”“不变”或“减少”);呕吐引起的无法进食会导致血糖降低,下丘脑中的葡萄糖感受器接受该刺激产生兴奋,最终使胰岛A细胞分泌活动增强,从而维持感染者血糖的平衡,这种调节方式属于___________调节。
(2)消灭侵入人体细胞内的诺如病毒,依靠____________将侵染细胞裂解,使其失去寄生的基础。
(3)人体极易反复感染诺如病毒,原因是___________。
【答案】(1) ①. 增加 ②. 神经-体液
(2)效应T细胞##细胞免疫
(3)诺如病毒的遗传物质是单链RNA,其结构不稳定、变异性强,导致机体内的免疫系统(记忆细胞)不能识别变异后的病毒,因此极易造成人体反复感染
【解析】
【分析】1、病毒没有细胞构造,主要由内部的核酸和外部的蛋白质外壳组成,不能独立生存,只有寄生在活细胞里才能进行生命活动。
2、人体的三道防线包括:第一道防线,皮肤、黏膜及其分泌物;第二道防线,体液中的杀菌物质和吞噬细胞;第三道防线,体液免疫和细胞免疫。其中第一、第二道防线属于非特异性免疫,第三道防线属于特异性免疫。
【小问1详解】
严重腹泻导致失水过多时,细胞外液渗透压升高升高,刺激下丘脑渗透压感受器,引起垂体释放抗利尿激素,以维待体内的水盐平衡,短时间内垂体释放抗利尿激素的量将增多。血糖降低,下丘脑中的葡萄糖感受器接受刺激产生兴奋,并将兴奋传到下丘脑的血糖调节中枢,该中枢经过分析综合后,将兴奋通过传出神经传到胰岛A细胞使其分泌胰高血糖素,此调节方式属于神经-体液调节。
【小问2详解】
抗体只能作用于细胞外的抗原,对于侵入人体细胞内的诺如病毒,需要经细胞免疫,即效应T细胞与被抗原入侵的寄主细胞密切接触,使这些细胞裂解死亡,病原体失去寄生的基础,因而被吞噬消灭。
【小问3详解】
诺如病毒的遗传物质是单链RNA,其结构不稳定、变异性强,导致机体内的免疫系统(记忆细胞)不能识别变异后的病毒,因此极易造成人体反复感染。
9. 人工林是指按照适地适树的原则,在不适于耕种的低产田地、水土流失严重的坡耕地等实施退耕还林而恢复的森林植被。目前,我国人工林在增加地球森林资源、减缓气候变暖等方面发挥了巨大作用,是全球应对气候变化的一个新亮点。回答下列问题:
(1)调查发现,人工林和耕地是两个不同的群落,得出这一结论的主要依据是__________。
(2)人工林中生活着一群红腹锦鸡,在环境条件不被破坏的前提下,有大量红腹锦鸡迁入人工林,与迁入前相比,该种群环境容纳量(K值)___________(填“增大”“不变”或“减小”),原因是__________。
(3)对人工林土壤中的小动物类群进行丰富度的调查,常采用的方法是__________。这些小动物对植物的作用是___________(答出1点即可)。
【答案】(1)人工林和耕地的物种组成不同
(2) ①. 不变 ②. 环境容纳量是指环境不被破坏的情况下,一定环境条件所能维持的种群最大数量,只与环境条件有关,与种群初始量无关
(3) ①. 取样器取样法 ②. 将动植物遗体和动物排遗物中的有机物分解为无机物
【解析】
【分析】物种组成是区别不同群落的重要特征。
环境容纳量是指环境不被破坏的情况下,一定环境条件所能维持的种群最大数量。
【小问1详解】
物种组成是区别不同群落的重要特征,调查发现,人工林和耕地是两个不同的群落,得出这一结论的主要依据是人工林和耕地的物种组成不同。
【小问2详解】
环境容纳量是指环境不被破坏的情况下,一定环境条件所能维持的种群最大数量,只与环境条件有关,与种群初始量无关,所以在环境条件不被破坏的前提下,有大量红腹锦鸡迁入人工林,与迁入前相比,该种群环境容纳量不变。
【小问3详解】
进行土壤中小动物类群丰富度的调查常采用取样器取样法,这些小动物大多作为分解者,具有促进物质循环,将动植物遗体和动物排遗物中的有机物分解为无机物的作用。
10. 果蝇体细胞中有4对染色体,其中Ⅱ、Ⅲ、Ⅳ号为常染色体。研究表明,果蝇眼色有红色、粉色、白色三种,受两对独立遗传的基因(基因A/a和基因B/b)控制,其中A基因位于Ⅱ号染色体上。已知基因B存在时果蝇表现为红眼,基因A和B都不存在时果蝇表现为白眼,其余情况表现为粉眼。回答下列问题:
(1)若果蝇眼色由位于常染色体上的两对基因控制,选取一对红眼(AaBb)雌雄个体进行交配,则子代的表现型及比例为_____________,在粉眼子代中纯合子所占的比例是____________。
(2)为探究B基因位于常染色体还是X染色体上,实验小组用纯合果蝇甲、乙、丙、丁、戊为材料,进行了一代杂交实验,结果如下表:
①根据杂交实验结果,得出的实验结论是B基因位于____________染色体上,理由是____________。
②实验二中子一代红眼果蝇的基因型为_____________;子一代红眼果蝇与白眼果蝇交配,子二代中红眼雌果蝇占子代的___________。
【答案】(1) ①. 红眼:粉眼:白眼=12:3:1 ②. 1/3
(2) ①. X ②. 根据实验一或实验二分析,若基因位于常染色体上,亲本不可能为纯合子(合理即可) ③. aaXBXb ④. 1/4
【解析】
【分析】两对基因独立遗传,若都位于常染色体上,子代符合9:3:3:1的变形比例。aabb表现为白眼,__B_表现为红眼,A_bb都是粉眼,AaBb雌雄个体进行交配,红眼:粉眼:白眼=12:3:1。
【小问1详解】
两对基因独立遗传,若都位于常染色体上,根据题目信息,aabb表现为白眼,__B_表现为红眼,其余都是粉眼,AaBb雌雄个体进行交配,16份的子代中,aabb占1份,__B_占12份,其余3份A_bb表现为粉眼,即红眼:粉眼:白眼=12:3:1。粉眼中AAbb占1/3。
【小问2详解】
①分析实验一,红眼雄果蝇(甲)×白眼雌果蝇(丙)杂交,若基因位于常染色体上,子代有红眼果蝇、粉眼果蝇A_bb,若基因位于常染色体上,则亲本基因型为AABb和aabb,不符合题目中亲本为纯合子;若基因位于X染色体上,则亲本基因型为AAXBY和aaXbXb,亲本都为纯合子,与题目相符。
分析实验二,红眼雄果蝇(乙)×白眼雌果蝇(丙)杂交,若基因位于常染色体上,基因型为aaBb和aabb,子代才能有红眼果蝇、白眼果蝇,与题目不符;若基因位于X染色体上,亲本的基因型为aaXBY和aaXbXb,符合题意。
②实验二亲本的基因型为aaXBY和aaXbXb,子一代红眼果蝇的基因型为aaXBXb,白眼果蝇的基因型为aaXbY,子二代中红眼雌果蝇占1/2×1/2=1/4。
【生物—选修1:生物技术实践】
11. 研究表明,三孢布拉氏霉菌能用来生产胡萝卜素,菌体细胞内的[H]可将水溶性的无色TTC(氧化态2,3,5-三苯基氯化四氮唑)还原为不溶性的红色复合物TTF(三苯甲月替),且菌体细胞内[H]含量越高,还原能力越强,胡萝卜素合成能力也越强。下图1表示高产胡萝卜素三孢布拉氏霉菌株提取胡萝卜素的流程示意图,图2为高产胡萝卜素菌株筛选的结果示意图,回答下列问题:
(1)在三孢布拉氏霉菌扩大培养的最初阶段,如果以时间为横坐标,种群数量为纵坐标,绘制出的种群数量增长曲线大致呈____________型。
(2)根据图2的实验结果,判断胡萝卜素合成能力最强的菌株是____________(填图中序号),判断的依据是___________。
(3)根据实验结果,推测在含TTC培养基上获得高产胡萝卜素菌株的实验思路是____________。
(4)胡萝卜素主要有α、β、γ三类,其分类依据是____________,对提取的胡萝卜素粗品通过___________进行鉴定。
【答案】(1)J (2) ①. Ⅲ ②. 菌落Ⅲ周围的红色面积最大、颜色最深
(3)取适量三孢布拉氏霉菌稀释液,涂布在含TTC的固体培养基上,在适宜条件下培养,寻找红色面积最大、颜色最深的菌落
(4) ①. 据碳碳双键的数目 ②. 纸层析法
【解析】
【分析】三孢布拉霉菌在含有TTC的培养基上,由于菌体细胞内含有[H],可将无色的TTC还原为红色复合物,从而确定三孢布拉霉菌的存在,且红色越深,说明菌体内产生[H]越多,越符合生产提取要求。
【小问1详解】
三孢布拉氏霉菌在扩大培养的最初阶段,资源空间充足,种群数量增长曲线大致呈J型。
【小问2详解】
根据图2分析,菌落Ⅲ周围的红色面积最大、颜色最深,因此其胡萝卜素合成能力最强。
【小问3详解】
取适量三孢布拉氏霉菌稀释液,涂布在含TTC的固体培养基上,在适宜条件下培养,寻找红色面积最大、颜色最深的菌落,可在含TTC培养基上挑选获得高产胡萝卜素菌株。
【小问4详解】
据碳碳双键的数目,可将胡萝卜素分为α、β、γ三种类型;可用纸层析法对提取的胡萝卜素粗品进行鉴定。
【生物—选修3:现代生物科技专题】
12. 一对表现型正常的夫妇,生了一个β地中海贫血症患儿。在他们欲生育第二胎时,发现妻子的双侧输卵管完全堵塞,不能完成体内受精。医生为该夫妇实施了体外受精和产前基因诊断(基因检测位点HBB),最终喜获一健康女婴。回答下列问题:
(1)体外受精主要包括____________、___________、受精等主要步骤。
(2)形成的受精卵在卵裂过程中胚胎总体积_____________(填“增大”“缩小”或“不增加或略有缩小”),原因是___________。
(3)通常采用β地中海贫血症诊断的金标准——Suthern技术进行产前基因诊断,该技术用已知核苷酸片段加以标记作为探针,通过分子杂交来检测待测样品中是否存在互补的核酸序列。临床检验证明该技术是有效的,且具有稳定性强、检测率高、检测准确等优点。
①基因诊断的主要原理是___________。
②医生采用Suthern技术对胎儿进行了准确的基因检测,让该夫妇最终喜获健康女婴。检测基因的思路是____________。
【答案】(1) ①. 卵母细胞的采集和培养 ②. 精子的采集和获能
(2) ①. 不增加或略有缩小 ②. 卵裂过程需要不断消耗有机物获取能量
(3) ①. DNA分子杂交 ②. 用一段已知基因的核酸序列作出探针与待测DNA混合,若能形成杂交区段,则表明被测基因组DNA中含有已知的基因序列
【解析】
【分析】基因诊断技术它的基本原理是:互补的DNA单链能够在一定条件下结合成双链,即能够进行杂交,这种结合是特异的,即严格按照碱基互补的原则进行,它不仅能在DNA和DNA之间进行,也能在DNA和RNA之间进行,因此,当用一段已知基因的核酸序列作出探针,与变性后的单链基因组DNA接触时,如果两者的碱基完全配对,它们即互补地结合成双链,从而表明被测基因组DNA中含有已知的基因序列。
【小问1详解】
哺乳动物的体外受精主要包括卵母细胞的采集和培养、精子的采集和获能、受精等主要步骤。
【小问2详解】
裂期细胞通过有丝分裂方式增殖,细胞数量不断增加,随着新陈代谢的进行,营养物质在减少,由于卵裂过程需要不断消耗有机物获取能量,胚胎总体积不增加或略有缩小。
【小问3详解】
基因诊断技术它的基本原理是:互补的DNA单链能够在一定条件下结合成双链,即能够进行杂交。
检测基因的思路是用一段已知基因的核酸序列作出探针,与变性后的单链基因组DNA接触时,如果两者的碱基完全配对,它们即互补地结合成双链,从而表明被测基因组DNA中含有已知的基因序列。组别
亲本
F1
实验一
红眼雄果蝇(甲)×白眼雌果蝇(丙)
红眼果蝇、粉眼果蝇
实验二
红眼雄果蝇(乙)×白眼雌果蝇(丙)
红眼果蝇、白眼果蝇
实验三
粉眼雌果蝇(丁)×白眼雄果蝇(戊)
全为粉眼
四川省成都市2023届高三下学期第三次诊断考试理综生物试题(Word版附解析): 这是一份四川省成都市2023届高三下学期第三次诊断考试理综生物试题(Word版附解析),文件包含2023届四川省成都市高三第三次诊断考试理综生物试题Word版含解析docx、2023届四川省成都市高三第三次诊断考试理综生物试题Word版无答案docx等2份试卷配套教学资源,其中试卷共19页, 欢迎下载使用。
2023届四川省绵阳市高三下学期第三次诊断性考试(三模)理综 PDF版: 这是一份2023届四川省绵阳市高三下学期第三次诊断性考试(三模)理综 PDF版,文件包含2023绵阳3诊理综试卷PDF版无答案pdf、物理答案docx、化学答案docx、生物答案docx等4份试卷配套教学资源,其中试卷共19页, 欢迎下载使用。
2023届四川省绵阳市高三下学期第三次诊断性考试(三模)理综PDF版含答案: 这是一份2023届四川省绵阳市高三下学期第三次诊断性考试(三模)理综PDF版含答案,文件包含物理答案docx、2023绵阳3诊理综试卷PDF版无答案pdf、化学答案docx、生物答案docx等4份试卷配套教学资源,其中试卷共23页, 欢迎下载使用。

