搜索
      上传资料 赚现金

      2024届河北省高三下学期二模生物试题

      • 263.07 KB
      • 2024-04-15 19:43:43
      • 116
      • 0
      • 首发最新试卷真题
      加入资料篮
      立即下载
      2024届河北省高三下学期二模生物试题第1页
      高清全屏预览
      1/9
      2024届河北省高三下学期二模生物试题第2页
      高清全屏预览
      2/9
      2024届河北省高三下学期二模生物试题第3页
      高清全屏预览
      3/9
      还剩6页未读, 继续阅读

      2024届河北省高三下学期二模生物试题

      展开

      这是一份2024届河北省高三下学期二模生物试题,共9页。试卷主要包含了单项选择题,多项选择题,非选择题等内容,欢迎下载使用。
      第I卷(选择题共41分)
      一、单项选择题(本题共13小题,每小题2分,共26分。在每小题给出的四个选项中,只有一项是符合题目要求的)
      1.刘肼宏的《本草纲目》健身操火爆全网,带来一股全民跳健身操的热潮。如果我们了解组成细胞的分子等相关知识,也可以指导我们注重营养的均衡,进行科学健身。下列涉及细胞中的化合物的叙述,不合理的是( )
      A.生物大分子是以碳链为基本骨架的单体连接而成的多聚体
      B.糖类和脂质提供了生命活动的重要能源
      C.在鸡蛋清中加入食盐会看到白色絮状物,这一过程改变了蛋白质分子中的肽键数
      D.饺子馅中的无机盐进入人体细胞后,多数以离子形式存在
      2.Ca2+是一种重要的信号物质,植物细胞内的钙稳态是靠Ca2+的跨膜转运来调节的。据图分析,下列叙述不合理的是( )
      A.Ca2+进出液泡都由ATP直接供能
      B.载体蛋白转运Ca2+时会发生构象改变
      C.细胞质基质中Ca2+浓度比细胞外低
      D.生物膜上存在多种运输Ca2+的转运蛋白
      3.下列关于生物学实验的叙述,正确的是( )
      A.用无水乙醇分离叶绿体中的色素
      B.观察细胞质流动时,黑藻叶肉细胞呈正方形,叶绿体围绕细胞核运动
      C.用淀粉酶、淀粉和蔗糖验证酶的专一性时,不能用碘液检测实验结果
      D.用酸性重铬酸钾溶液检测酵母菌培养液呈灰绿色,说明酵母菌无氧呼吸产生酒精
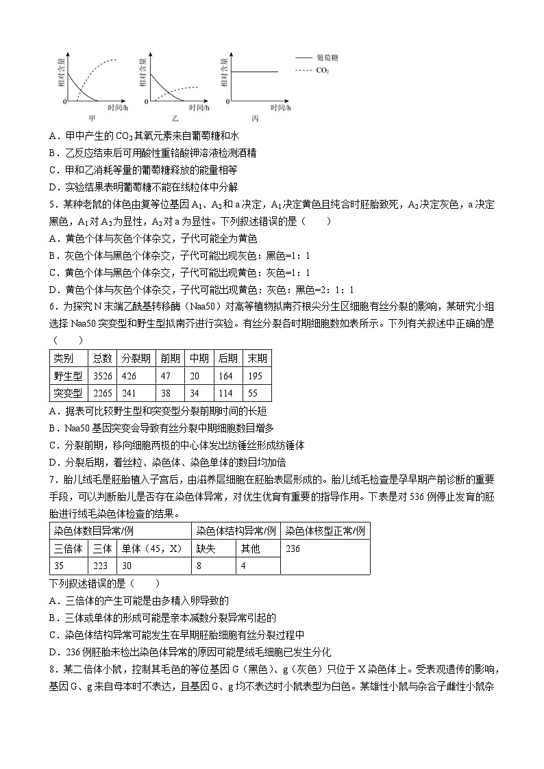
      4.用酵母菌做实验材料研究细胞呼吸,将酵母菌(甲)、细胞质基质(乙)及线粒体(丙)分别放入3支试管,向试管中加入等量、相同浓度的葡萄糖溶液,均供氧充足,一段时间后,得到葡萄糖和CO2的相对含量变化如图所示。下列叙述错误的是( )
      A.甲中产生的CO2其氧元素来自葡萄糖和水
      B.乙反应结束后可用酸性重铬酸钾溶液检测酒精
      C.甲和乙消耗等量的葡萄糖释放的能量相等
      D.实验结果表明葡萄糖不能在线粒体中分解
      5.某种老鼠的体色由复等位基因A1、A2和a决定,A1决定黄色且纯合时胚胎致死,A2决定灰色,a决定黑色,A1对A2为显性,A2对a为显性。下列叙述错误的是( )
      A.黄色个体与灰色个体杂交,子代可能全为黄色
      B.灰色个体与黑色个体杂交,子代可能出现灰色:黑色=1:1
      C.黄色个体与黑色个体杂交,子代可能出现黄色:灰色=1:1
      D.黄色个体与灰色个体杂交,子代可能出现黄色:灰色:黑色=2:1:1
      6.为探究N末端乙酰基转移酶(Naa50)对高等植物拟南芥根尖分生区细胞有丝分裂的影响,某研究小组选择Naa50突变型和野生型拟南芥进行实验。有丝分裂各时期细胞数如表所示。下列有关叙述中正确的是( )
      A.据表可比较野生型和突变型分裂前期时间的长短
      B.Naa50基因突变会导致有丝分裂中期细胞数目增多
      C.分裂前期,移向细胞两极的中心体发出纺锤丝形成纺锤体
      D.分裂后期,着丝粒、染色体、染色单体的数目均加倍
      7.胎儿绒毛是胚胎植入子宫后,由滋养层细胞在胚胎表层形成的。胎儿绒毛检查是孕早期产前诊断的重要手段,可以判断胎儿是否存在染色体异常,对优生优育有重要的指导作用。下表是对536例停止发育的胚胎进行绒毛染色体检查的结果。
      下列叙述错误的是( )
      A.三倍体的产生可能是由多精入卵导致的
      B.三体或单体的形成可能是亲本减数分裂异常引起的
      C.染色体结构异常可能发生在早期胚胎细胞有丝分裂过程中
      D.236例胚胎未检出染色体异常的原因可能是绒毛细胞已发生分化
      8.某二倍体小鼠,控制其毛色的等位基因G(黑色)、g(灰色)只位于X染色体上。受表观遗传的影响,基因G、g来自母本时不表达,且基因G、g均不表达时小鼠表型为白色。某雄性小鼠与杂合子雌性小鼠杂交,F1代小鼠中出现白色、灰色两种不同的毛色。下列有关分析正确的是( )
      A.来自母本的G基因与来自父本的G基因碱基序列不同
      B.亲本雄性小鼠表型可能为灰色
      C.亲本杂合子雌性小鼠表型为黑色或灰色
      D.F1中小鼠自由交配,F2中小鼠表型黑色:灰色:白色=1:2:2
      9.网游成瘾是指从事电子游戏的活动远超一般人玩电子游戏的程度,为了满足强烈的玩电子游戏的冲动而放弃重要的社会角色及其他有意义的社会活动,导致社会功能受损,却无法摆脱的行为。在离开网络的间歇期网游成瘾者会出现焦躁不安、情绪低落、注意力不集中、逻辑思维迟钝化等表现。下列相关叙述错误的是( )
      A.游戏时的憋尿行为说明神经调节中存在分级调节
      B.经常熬夜会导致脑干调控的生物节律性出现紊乱
      C.网游成瘾后,脑对情绪的调节相比之前会更困难
      D.队友间语言沟通交流,体现了人脑特有的高级功能
      10.动物受伤后总会舔舐伤口,是因为其唾液内含有一种叫作神经生长因子的蛋白质,这种蛋白质可以杀死细菌,预防感染并加快伤口愈合。下列关于免疫的叙述,正确的是( )
      A.脊髓、胸腺、脾脏、淋巴结都属于免疫器官
      B.免疫活性物质都是由免疫细胞分泌的
      C.识别出癌变细胞并对其加以清除,依赖的是免疫系统的免疫防御功能
      D.动物唾液中的这种杀菌物质属于免疫系统的第一道防线,是机体的非特异性免疫
      11.蓝冠噪鹛是极度濒危物种,其繁殖期活动基本限于婺源县境内河流附近的村落风水林中。科研人员采用无线电遥测法(通过遥测装在动物身上的发射器发出的无线电波来确定动物位置)对其繁殖情况进行了调查。下列相关叙述错误的是( )
      A.影响蓝冠噪鹛种群密度的直接因素有出生率、死亡率、迁入率和迁出率等
      B.食物、天敌属于限制蓝冠噪鹛种群增长的密度制约因素
      C.自然生态系统中的种群数量变化,多数是“S”形增长,极少数是“J”形增长,没有其他类型
      D.保护蓝冠噪鹛及其生存的环境,是在基因、物种和生态系统三个层次上进行生物多样性的保护
      12.某生物活动小组为探究当地农田土壤中分解尿素的细菌的数量,进行了取样、系列梯度稀释、涂布平板、培养、计数等步骤,实验操作过程如下,下列说法正确的是( )
      A.图中接种的培养基是以尿素为唯一氮源的固体培养基,能生长的微生物都能合成脲酶
      B.若每支试管稀释10倍,则图中a的数值应为2.7,5号试管共稀释了10⁶倍
      C.图中左上角培养基菌落连成一片,可能是稀释倍数不够造成的
      D.若仅以4号试管接种培养基计数,5g该土壤中含分解尿素菌的估算数目是1.4×108个
      13.下列关于“菊花的组织培养”实验,叙述错误的是( )
      A.实验材料和用具都要灭菌,接种器械采用干热灭菌法灭菌
      B.在酒精灯火焰旁,将外植体的1/3~1/2插入培养基进行接种
      C.脱分化期间一般不需要光照,再分化过程中需给予适当光照
      D.挑出的愈伤组织先转接到生芽培养基,生芽后再转接到生根培养基
      二、多项选择题(本题共5小题,每小题3分,共15分。在每小题给出的四个选项中,有两个或两个以上选项符合题目要求,全部选对得3分,选对但不全得1分,有选错的得0分)
      14.2021年,我国科学家设计了一种下图所示的人造淀粉合成代谢路线(ASAP),在高密度氢能的作用下,成功将CO2和H2转化为淀粉。ASAP由11个核心反应组成,依赖许多不同生物来源的工程重组酶。下列说法正确的是( )
      A.该反应器的能量输入需要人工提供高能氢和ATP
      B.人工合成淀粉同样需要CO2的固定和C5的再生,最终将C6合成淀粉
      C.ASAP代谢路线有助于减少农药、化肥等对环境造成的负面影响
      D.大量工程重组酶的制备是该项技术走向工业化可能面临的难题
      15.细胞中DNA分子复制时,在解旋酶的作用下DNA双链解开,DNA单链结合蛋白与解旋后的DNA单链结合,使单链呈伸展状态而有利于复制。如图是原核细胞中DNA复制过程的DNA单链结合蛋白示意图,下列有关分析正确的是( )
      A.在真核细胞中,间期DNA复制与染色体复制是先后进行的
      B.DNA是边解旋边复制,两条子链的合成有一条是不连续的
      C.DNA能准确复制取决于其具有独特的双螺旋结构
      D.DNA单链结合蛋白能防止解旋的DNA单链重新配对
      16.神经系统是神经调节的结构基础。下列有关神经系统的叙述,正确的是( )
      A.从支配方向上讲,外周神经系统分为躯体运动神经和内脏运动神经
      B.从结构上讲,传入神经和传出神经都属于外周神经系统
      C.饭后立即运动可引起消化不良的原因可能是运动导致交感神经兴奋
      D.轴突末端的分支有利于提高神经元之间信息传递的效率
      17.下图1是北美西海岸某潮间带海星捕食部分生物的示意图,图2是移除海星前后潮间带被捕食物种数目的变化。下列说法错误的是( )
      A.图1中的生物再加上它们的生存环境就构成了潮间带生态系统
      B.移除海星后,物种数量下降的原因可能是被捕食者之间种间竞争加剧
      C.荔枝螺可能位于第二、三营养级,荔枝螺与海星之间是捕食关系
      D.潮间带地形单一,其群落不存在水平结构,存在垂直结构
      18.在酒的酿造过程中,除酿酒酵母外还有非酿酒酵母的参与,其中非酿酒酵母发酵能力弱,乙醇耐受力差,难以充当酒精发酵的主要菌株,但其代谢产物及分泌的酶类能促进酿酒酵母降解葡萄糖等发酵底物,产生醛、酯、酸等芳香化合物,对最终酒产品的风味产生积极影响。关于传统发酵制作果酒的过程,下列说法错误的是( )
      A.制作果酒时,发酵温度应控制在30~35℃之间
      B.发酵瓶中只含有酿酒酵母和非酿酒酵母两种微生物
      C.制作葡萄酒时,酿酒酵母和非酿酒酵母都主要来自葡萄的果皮
      D.发酵过程中,非酿酒酵母的数量逐渐下降,酿酒酵母的数量不断上升
      第Ⅱ卷(非选择题 共59分)
      三、非选择题(本题共5小题,共59分)
      19.(11分)喜旱莲子草是一种著名的恶性杂草,其防治过程中,生物防治为一种重要的防治手段。以下是以盆栽的喜旱莲子草为实验材料,研究了全寄生植物南方菟丝子对喜旱莲子草叶片光合特性的影响。
      南方菟丝子寄生对喜旱莲子草部分光合特性的影响
      回答下列问题:
      (1)菟丝子是一年生攀缘性的草本寄生性种子植物,其叶退化为鳞片状,显微观察发现其细胞中缺少__________(填细胞器),无法吸收、转化光能,因此无法以CO2和H2O为原料合成有机物。
      (2)表中的净光合速率用__________表示;据表分析,与对照组相比,寄生处理组喜旱莲子草净光合速率下降是不是气孔因素所致?___________,其理由是__________;与对照组相比,寄生处理组喜旱莲子草净光合速率下降的原因可能是__________。
      (3)研究人员猜测,寄生处理组的气孔导度下降可能是由脱落酸引起的。请以喜旱莲子草脱落酸缺失突变体和脱落酸为材料设计前后对照实验进行探究,要求写出简要实验思路:__________。
      20.(11分)瘦素是脂肪细胞分泌的一种蛋白质类激素,与血糖调节有一定的关系,它的功能主要表现在对脂肪及体重的调控。下图是下丘脑的相关神经元调节摄食行为的部分机理,据图分析回答下列问题:
      (1)神经细胞间的兴奋是通过突触传递的,图中③处的信号转换过程是___________。
      (2)瘦素通过___________运输到达下丘脑神经细胞,作为信号分子与细胞膜上受体结合后发挥作用。据图分析,瘦素抑制机体进食是通过调节下丘脑内关键神经元群的活动,即__________,进而抑制大脑皮层产生食欲,减少摄食行为。
      (3)瘦素还能够促进脂肪细胞中脂肪的分解,为验证“瘦素通过激活支配脂肪组织的交感神经促进脂肪分解”,某科研人员利用小鼠进行实验操作步骤I和步骤Ⅱ后,检测小鼠体内脂肪组织体积的变化量。请补充表中相关实验步骤(可选试剂包括:生理盐水、瘦素、抑制交感神经的药物)。
      ③预期实验结果为___________。
      21.(11分)《孟子·梁惠王上》提到,“数罟不入湾池,鱼鳖不可胜食也”,意思是密网不下到池塘里,鱼鳌之类的水产就会吃不完。但20世纪90年代初,江夏梁子湖区由于跟风养殖,以小银鱼的养殖为例,养殖户从鱼苗就开始养殖,主要投喂多种人工复合饲料。这些高蛋白的饵料很难被及时分解,使水体中N、P元素的含量升高,对水质的影响很大。回答下列问题:
      (1)湖泊生态系统的结构包括___________,该生态系统物质总在循环,能量不断流动,生物个体持续发展和更新,体现了生态平衡特征中的____________平衡。
      (2)据调查梁子湖湖面总面积为220km2,假设湖内小银鱼种群的K值为22000条;则为维持小银鱼较高的产出,捕捞小银鱼时,应使其种群密度在___________(填“捕捞前”或“捕捞后”)到达____________条/km2。“数罟不入湾池”可保证池塘中的鱼类种群年龄结构为___________。
      (3)小银鱼为肉食性鱼,养殖的小银鱼除饲料外还以小型的鱼虾为食。科研人员对小银鱼的能量流动情况进行分析,结果如表所示(数字为能量值,单位是kJ/cm2a)。据表分析,小银鱼粪便中的能量是___________kJ/cm2a。
      (4)在富营养化湖泊中种植芦苇、莲藕等挺水植物既能有效抑制浮游植物过度繁殖生长又能治理富营养化,其原理是___________。
      22.(13分)多不饱和脂肪酸(PUFAs)是人体必需脂肪酸,为解决猪肉中PUFAs含量不足的问题,研究者从线虫中获得控制PUFAs合成的必需酶基因fat1,培育转fat1基因猪,操作过程如图所示。图中GFP基因表达出绿色荧光蛋白。据图回答下列问题:
      (1)用PCR技术在体外扩增目的基因时,PCR扩增仪中要加入缓冲液、目的基因、___________(答出2点)等。
      (2)由图可知,在构建基因表达载体时,为克服目的基因自身环化,即线性DNA的末端相互连接形成圆环,以及便于目的基因与载体的连接,切割含目的基因的DNA和载体的限制酶应选用___________和___________。
      (3)构建的基因表达载体中,GFP基因的作用是___________。除GFP基因外,未标注出的必需元件还有___________。
      (4)猪成纤维细胞在培养瓶中培养时,除必须保证环境是无菌、无毒外,还必须定期___________,以防止细胞代谢物积累对细胞自身造成的伤害。培养到一定程度后,需要分瓶再继续培养,分瓶后的培养过程称为___________。此过程中,对于悬浮培养的细胞直接用___________法收集细胞处理成细胞悬液。
      (5)经检测,fatl基因成功整合在猪基因组DNA后,不能说明成功培育转基因猪,还需要___________。
      23.(13分)已知雄性家蚕的性染色体是ZZ,雌性家蚕的性染色体是ZW。由于雄性具有生长期短、出丝率高等优点,因此养殖雄蚕可以增产。某科学家培育出了只产雄蚕的家蚕品系,如图1,其中a和b是Z染色体上的两个致死基因(不考虑互换),“+”是对应的野生型基因。图2是经过诱变得到的雌蚕。回答下列问题:
      (1)据题目信息可知,a和b是___________(填“显性”或“隐性”)致死基因,若以图1中的家蚕为亲本,其杂交所得子代的基因型为___________。
      (2)图2中雌蚕发生的变异类型为___________。
      (3)让图2中含有a基因的雌蚕与图1中的雄蚕交配,子代中雌蚕:雄蚕=___________。若让图2中含有b基因的雌蚕与图1中的雄蚕交配,子代的表型及比例与上述结果___________(填“相同”或“不同”)。通过诱变和筛选获得图2中雌蚕的目的是___________。
      (4)在某次生产中,将多只图1中的雄蚕与多只图2中的雌蚕交配,得到M只F1,将F1与N只正常雌蚕进行自由交配,若M:N=3:7,则所得的F2中,雌蚕:雄蚕=_____________,雄蚕中同时含有a和b基因的个体占比为___________。
      参考答案
      一、单项选择题
      1~5:CACCA 6~10:BDCBD 11~13:CBA
      二、多项选择题
      14.ACD15.BD16.BCD17.ACD18.ABD
      三、非选择题
      19.(11分,除标注外,每空2分)
      (1)叶绿体(1分)
      (2)单位时间单位叶面积二氧化碳的吸收量 不是(1分) 寄生处理组虽然气孔导度下降,但胞间二氧化碳浓度高于对照组 寄生组相对叶绿素含量下降,吸收转化的光能下降,光合速率下降
      (3)取喜旱莲子草脱落酸缺失突变体在正常情况下测气孔导度,经南方菟丝子寄生处理一段时间后测气孔导度,经脱落酸处理一段时间后测气孔导度(3分)
      20.(11分,除标注外,每空2分)
      (1)化学信号→电信号
      (2)体液(1分) 促进饱食中枢兴奋、抑制摄食中枢兴奋
      (3)①注射瘦素
      ②注射抑制交感神经的药物
      ③A组和C组小鼠体内脂肪组织体积的减少(或分解)量均明显低于B组
      21.(11分,除标注外,每空2分)
      (1)生态系统的组成成分和营养结构功能
      (2)捕捞后(1分) 50(1分) 增长型(1分)
      (3)32.8
      (4)芦苇、莲藕等挺水植物能遮挡阳光、吸收无机盐,抑制浮游植物的繁殖,并通过收获相关产品输出水中的N、P
      22.(13分,除标注外,每空1分)
      (1)引物、4种脱氧核苷酸(原料)、(耐高温的)DNA聚合酶(2分)
      (2)EcRI BamHI
      (3)标记基因(使相关细胞发出绿色荧光方便进行筛选)(2分) 复制原点
      (4)更换培养液 传代培养 离心法(2分)
      (5)进行个体生物学水平的鉴定,即检测转基因猪体内的多不饱和脂肪酸(PUFAs)是否增加(2分)
      23.(13分,除标注外,每空2分)
      (1)隐性Z++Za+、Z++Z+b
      (2)染色体结构变异(1分)
      (3)2:1(1分) 相同(1分) 培育只产雄蚕的父本家蚕(Za+Z+b)
      (4)1:4 1/8
      类别
      总数
      分裂期
      前期
      中期
      后期
      末期
      野生型
      3526
      426
      47
      20
      164
      195
      突变型
      2265
      241
      38
      34
      114
      55
      染色体数目异常/例
      染色体结构异常/例
      染色体核型正常/例
      三倍体
      三体
      单体(45,X)
      缺失
      其他
      236
      35
      223
      30
      8
      4
      处理
      净光合速率/(μmlCO2·m-2·s-1)
      气孔导度/(mml·m-2·s-1)
      胞间CO2浓度/(mml·ml-1)
      相对叶绿素含量
      寄生处理组
      16.53
      0.39
      271.67
      17.1
      对照组
      23.40
      0.58
      261.67
      19.6
      组别
      步骤I
      步骤Ⅱ
      A组
      注射生理盐水
      注射生理盐水
      B组
      注射生理盐水
      ①__________
      C组
      ②__________
      注射瘦素
      小型的鱼虾同化的能量
      小银鱼摄入鱼虾及饲料中的能量
      小银鱼同化饲料中的能量
      小银鱼粪便中的能量
      小银鱼用于生长、发育和繁殖的能量
      小银鱼呼吸作用散失的能量
      小银鱼的遗体残骸流向分解者的能量
      150.6
      57.8
      2.6

      3.8
      21.2
      1.1

      相关试卷 更多

      资料下载及使用帮助
      版权申诉
      • 1.电子资料成功下载后不支持退换,如发现资料有内容错误问题请联系客服,如若属实,我们会补偿您的损失
      • 2.压缩包下载后请先用软件解压,再使用对应软件打开;软件版本较低时请及时更新
      • 3.资料下载成功后可在60天以内免费重复下载
      版权申诉
      若您为此资料的原创作者,认为该资料内容侵犯了您的知识产权,请扫码添加我们的相关工作人员,我们尽可能的保护您的合法权益。
      入驻教习网,可获得资源免费推广曝光,还可获得多重现金奖励,申请 精品资源制作, 工作室入驻。
      版权申诉二维码
      欢迎来到教习网
      • 900万优选资源,让备课更轻松
      • 600万优选试题,支持自由组卷
      • 高质量可编辑,日均更新2000+
      • 百万教师选择,专业更值得信赖
      微信扫码注册
      手机号注册
      手机号码

      手机号格式错误

      手机验证码 获取验证码 获取验证码

      手机验证码已经成功发送,5分钟内有效

      设置密码

      6-20个字符,数字、字母或符号

      注册即视为同意教习网「注册协议」「隐私条款」
      QQ注册
      手机号注册
      微信注册

      注册成功

      返回
      顶部
      学业水平 高考一轮 高考二轮 高考真题 精选专题 初中月考 教师福利
      添加客服微信 获取1对1服务
      微信扫描添加客服
      Baidu
      map