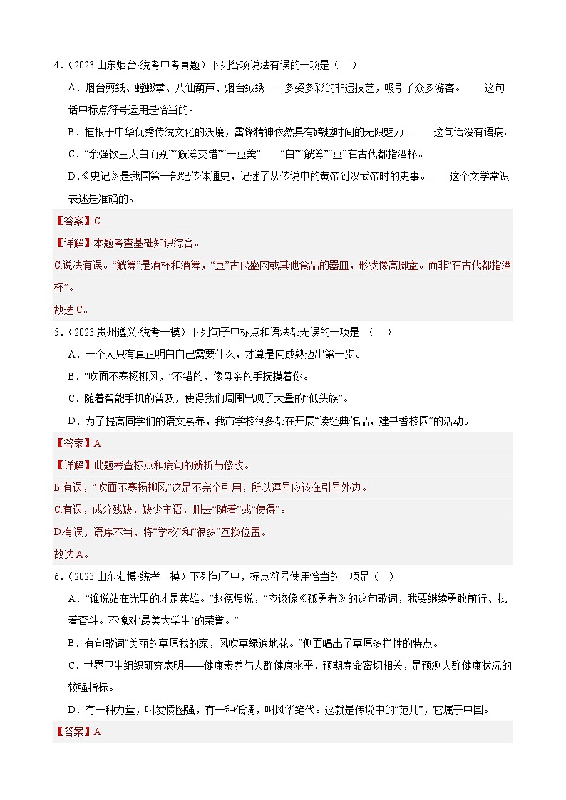
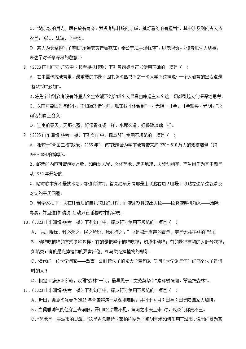
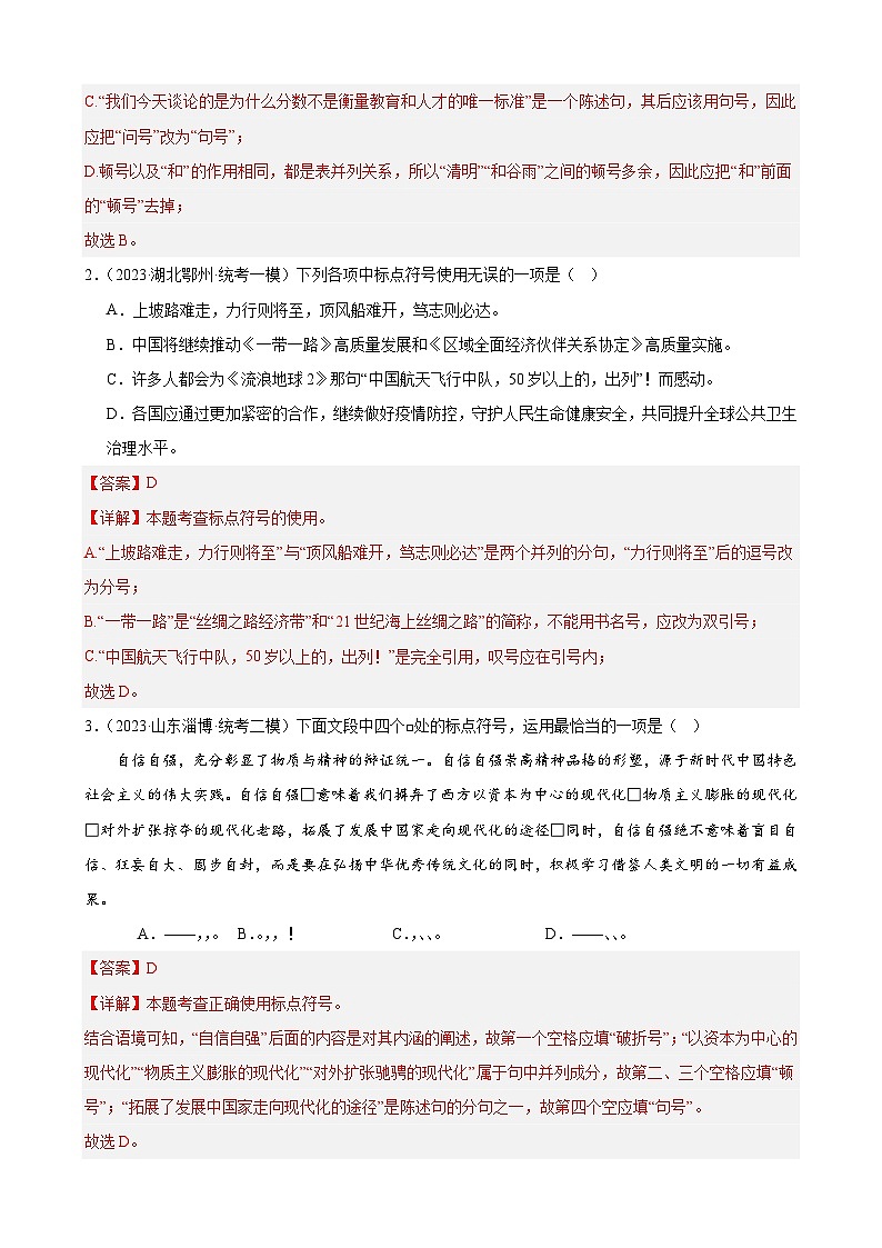
进阶练03 标点符号的用法(中考+模拟40题)-2024年中考语文一轮总复习重难点全攻略
展开进阶练09 课外文言文实词、虚词、翻译(讲义)-2024年中考语文一轮总复习重难点全攻略: 这是一份进阶练09 课外文言文实词、虚词、翻译(讲义)-2024年中考语文一轮总复习重难点全攻略,文件包含进阶练09课外文言文实词虚词翻译解析版-挑战中考备战2024年中考语文一轮总复习重难点全攻略全国通用原卷版docx、进阶练09课外文言文实词虚词翻译解析版-挑战中考备战2024年中考语文一轮总复习重难点全攻略全国通用解析版docx等2份试卷配套教学资源,其中试卷共67页, 欢迎下载使用。
进阶练07 课外文言文(知识难点梳理)20篇-(讲义)2024年中考语文一轮总复习重难点全攻略: 这是一份进阶练07 课外文言文(知识难点梳理)20篇-(讲义)2024年中考语文一轮总复习重难点全攻略,文件包含进阶练07课外文言文知识难点梳理20篇-挑战中考备战2024年中考语文一轮总复习重难点全攻略全国通用原卷版docx、进阶练07课外文言文知识难点梳理20篇-挑战中考备战2024年中考语文一轮总复习重难点全攻略全国通用解析版docx等2份试卷配套教学资源,其中试卷共62页, 欢迎下载使用。
进阶练05 古诗词中的意象(最新热点20题)-2024年中考语文一轮总复习重难点全攻略: 这是一份进阶练05 古诗词中的意象(最新热点20题)-2024年中考语文一轮总复习重难点全攻略,文件包含进阶练05古诗词中的意象最新热点20题-挑战中考备战2024年中考语文一轮总复习重难点全攻略全国通用原卷版docx、进阶练05古诗词中的意象最新热点20题-挑战中考备战2024年中考语文一轮总复习重难点全攻略全国通用解析版docx等2份试卷配套教学资源,其中试卷共34页, 欢迎下载使用。

