湖南省长沙市德成学校2023-2024学年高一下学期3月月考地理试题(原卷版+解析版)
展开命题:鄢婷辉;审题:姜锦红
一、单选题(共60分)。
读“世界人口分布图”,完成下面小题。
1. 图中①②③④四地是世界人口稠密区,有关其分布共性的描述,不正确的是( )
A. 处于中、低纬度B. 多濒临海洋C. 经济高度发达D. 多为平原地形
2. 图中⑤⑥⑦⑧四地人口稀少,其成因组合正确的是( )
A. ⑤—湿热B. ⑥—干热C. ⑦—冷湿D. ⑧—高寒
【答案】1. C 2. D
【解析】
【1题详解】
读图可知,图中①②③④都处于中低纬地区,多在沿海地带,多为平原地区,这些为四地人口稠密的共性,不符合题意,ABD错误。①②是中国和印度,为发展中国家,③④是西欧和美国,为发达地区,所以经济高度发达不是四地的共性,C符合题意。故选C。
【2题详解】
⑤地位于北非撒哈拉沙漠,气候干旱,所以人口稀少,A错误;⑥地位于南美的亚马孙平原,气候湿热,所以人口稀少,B错误;⑦地为南极大陆,气候干冷,所以人口稀少,C错误;⑧地为青藏高原,气候高寒,所以人口稀少,D正确。选D正确。
【点睛】人口分布是自然、社会、经济和政治等多种因素作用的结果。自然环境条件(如纬度、海拔、距海远近等)对人口分布起重要作用。20世纪以来,随世界范围的工业化和城市化进程的加速,社会、经济和政治等因素对人口分布的影响越来越大。
近年来﹐我国宁夏、贵州、云南等省区成功实施了生态移民工程,大大改善了移民的生产和生活条件。完成下面小题。
3. 实施生态移民考虑的首要因素是( )
A. 人口密度B. 交通运输C. 环境承载力D. 移民意愿
4. 影响黑河——腾冲线东南侧人口密度较大的主要自然因素有( )
A. 面积B. 交通C. 经济D. 气候
【答案】3. C 4. D
【解析】
【3题详解】
根据所学知识可知,当区域人口数量超过区域环境承载力时,该区域生态环境会出现危机,生态移民能够缓解人地矛盾,实现区域可持续发展,因此实施生态移民考虑的首要因素是环境承载力,C正确。实施生态移民需考虑人口密度 、交通运输、移民意愿,但不是首要因素,ABD错误。故选C。
【4题详解】
该线东南侧气候以季风气候为主,水热搭配条件好,适合人类定居和农业生产,因此人口密度较大,D正确;虽然面积是影响人口分布的一个因素,但它更多地与土地资源、地理环境等相关,而不是直接影响人口密度,A错误;交通,经济不属于自然因素,BC错误。故选D。
【点睛】胡焕庸线不仅是人口界线,还是中国生态环境、农牧交错带、江河水源地以及贫困县分布的界线。胡焕庸线与400毫米等降水量线重合,线东南方以平原、水网、丘陵、喀斯特和丹霞地貌为主,自古以农耕为经济基础;线西北方则是草原、沙漠和雪域高原的世界,自古是游牧民族的天下。
5. 上世纪50-80年代,我国由东部向西部迁移的人口规模较大,主要影响因素是( )
A. 政治B. 经济C. 社会文化D. 自然环境
【答案】A
【解析】
【详解】根据所学知识可知,上世纪50-80年代,我国开始开发边疆,支援边疆建设,因此我国由东部向西部迁移的人口规模较大,主要影响因素是政治,A正确;上世纪50-80年代,西部地区经济相对落后、自然环境相对比较恶劣,社会文化没有东部优越,因此不会是大量人口向西部迁移的主要因素,BCD错误。故选A。
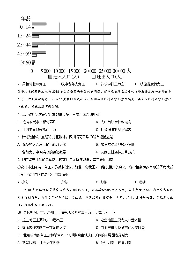
6. 读2013~2018年我国某大城市郊区年平均人口迁移统计图,对迁入人口特征描述正确的是( )
A. 男性青壮年为主B. 以中老年人为主C. 以求学打工为主D. 以旅游度假为主
【答案】C
【解析】
【详解】据图在迁移数据判断,迁入人口以青壮年为主,但不能判断男女比例,A错误。大于等于60岁的老年人迁入较少,B错误。迁入人口集中在15-44岁之间,应该是以求学打工为主,C正确。旅游度假属于人口流动,不是人口迁移,D错误。故选C。
留守儿童问题再次成为2018年3月全国两会的热点问题。留守儿童是指父母双方外出务工或一方外出务工另一方无监护能力、不满16周岁的未成年人。四川省的农村留守儿童规模大,占全国农村留守儿童比例最高。据此完成下列各题。
7. 四川省的农村留守儿童数量较多,主要是因为四川省
A. 经济发展水平相对落后B. 人口自然增长率最高
C. 计划生育政策执行不力D. 社会保障制度不完善
8. 针对数量较大的留守儿童群体,四川省可采取的最合理措施是
A. 在乡村大力发展绿色循环经济B. 加快推动当地经济发展
C. 增加大、中专院校的建设数量D. 实施退耕还林还草政策
9. 我国留守儿童的总体数量较前几年大幅度降低,其主要原因有
①农村外出经商、务工人员返乡创业、就业 ②我国人口增长模式的变化 ③户籍制度改革随迁子女就近入学 ④我国人口老龄化问题加重
A. ①②B. ③④C. ①③D. ②④
【答案】7. A 8. B 9. C
【解析】
【分析】试题考查我国的人口问题
【7题详解】
由材料“留守儿童是指父母双方外出务工或一方外出务工另一方无监护能力、不满16周岁的未成年人”可知,四川省的农村留守儿童数量较多,主要是因为四川省经济发展水平相对落后,外出务工人员多,A正确。
【8题详解】
四川省的农村留守儿童数量较多,主要是因为四川省经济发展水平相对落后,外出务工人员多,最合理的措施是加快推动当地经济的发展,吸引外出务工人员返乡创业、就业,B正确。ACD为无关选项。故选B。
【9题详解】
随着我国经济的发展,部分农村外出经商、务工人员返乡创业、就业,及我国户籍制度改革随迁子女就近入学,使留守儿童的总体数量较前几年大幅度降低,C正确;我国人口增长模式为低出生率、低死亡、低自然增长率现代型,没有变化;我国人口老龄化问题加重与留守儿童数量减少没有因果关系。
【点睛】
2018年全国铁路累计发送旅客2.08亿人次,同比增加986.9万人次,与去年增长5%,春运旅客发送总量再创新高。由于春节前务工流、学生流、探亲流等出现重叠,北京、广州、上海等地区,客流压力最大。据此完成下面小题。
10. 春运期间北京、广州、上海等地区的客流压力,反映出( )
A. 这些地区主要为人口迁出区B. 这些地区主要为人口迁入区
C. 春运客流方向主要在城市之间D. 当地已进入逆城市化发展阶段
11. 北京等地的务工流和学生流,说明影响当地人口迁移的主要因素分别为
A. 政治因素、社会文化因素B. 政治因素、环境因素
C. 经济因素、政治因素D. 经济因素、社会文化因素
【答案】10. B 11. D
【解析】
【10题详解】
春运期间发送客流主要是务工流、学生流、探亲流,务工人员返乡流更是加大了春节期间的客运压力,北京、广州、上海等地区春节期间返乡人员多,探亲客流量大,导致客流压力大,故反映这些城市主要是人口迁入区,B正确,A错误;春运客流返乡人员多,方向主要在城乡之间,C错误;我国城市化目前未进入逆城市化发展阶段,D错误。故选B。
【11题详解】
北京经济发达,吸引大量务工人员迁入,春节期间返乡,形成务工流,说明影响当地人口迁移的主要因素之一是经济因素;学生到北京学习,接受高等教育,主要是社会文化因素吸引人口迁移,故说明影响北京等地的务工流和学生流的主要因素为经济因素、社会文化因素,D正确;政治、环境因素的影响较小,ABC错误。故选D。
【点睛】影响人口迁移的因素:自然环境因素包括气候、淡水、土壤、矿产、自然灾害;社会经济因素包括交通和通信、文化教育事业、婚姻和家庭;政治因素包括政策、战争、政治变革等。
下图为2017年长三角城市群流入人口的主要来源分布图,图中线条宽度与流入人口占比相关,线条越宽占比越高。完成下面小题。
12. 长三角城市群流入人口主要来源于我国四大地区中的( )
A. 东部地区B. 中部地区C. 西部地区D. 东北地区
13. 甲省人口流入长三角城市群主要考虑( )
①工资水平②空间距离③土地价格④环境质量
A. ①②B. ②③C. ③④D. ①④
【答案】12. B 13. A
【解析】
12题详解】
根据长三角城市群流入人口来源分布图可知,流入人口占比最高的是安徽省,属于中部地区,另外还有河南、江西省也属于中部地区,因此长三角城市群流入人口主要来源于我国中部地区,B正确;东部地区仅有江苏省有流入,但占比较低,A错误;西部地区有四川省流入,且人口占比较低,C错误;图中没有显示东北地区有人口流入,D错误。故选B。
【13题详解】
甲省是江西省,经济相对落后,人口流入长三角城市群,是为了寻求更多的就业机会,更高的工资水平,①正确;江西省临近长三角地区,空间距离较近,有利于人口流入长三角城市群,②正确;当前经济因素是引起人口流动的主要因素,土地价格和环境质量对人口流动的影响较小,③④错误。综合起来,A正确,BCD错误。故选A。
【点睛】根据我国经济社会加速发展的新形势,全国分为四大经济区域:东北地区、东部地区、中部地区和西部地区。东北地区包括黑龙江省、吉林省、辽宁省、内蒙古自治区东部。东部地区包括北京市、天津市、河北省、山东省、江苏省、上海市、浙江省、福建省、广东省、海南省。中部地区包括山西省、河南省、湖北省、湖南省、江西省、安徽省。西部地区包括重庆市、四川省、广西壮族自治区、贵州省、云南省、陕西省、甘肃省、内蒙古自治区西部、宁夏回族自治区、新疆维吾尔自治区、青海省、西藏自治区。
读下图,完成下面小题。
14. 图中表示人口合理容量的是( )
A. 甲处B. 乙处C. 丙处D. 丁处
15. 乙点之后曲线发生了明显改变,最可能是因为( )
A. 人口减少B. 科技进步C. 劳动力增加D. 政策改变
16. M处可能出现的是( )
A. 生活质量提高B. 人口老龄化严重C. 生态环境恶化D. 环境质量提高
【答案】14. C 15. B 16. C
【解析】
【14题详解】
人口合理容量是要保证合理健康的生活水平,且能够促进社会、经济和环境可持续发展的人口规模。通过读图,可以分析得到丙处环境供给资源量与人口消耗资源量之间的差值最大,说明生存环境最好,环境适宜,人口数量合理,C正确,排除ABD。故选C。
【15题详解】
乙点之后曲线明显变化,说明环境供给资源的能力明显提高。人口减少不会提高资源供给量,A错误;劳动力的增加、政策改变不会导致环境供给资源的量大幅度提高,CD错误;而科技水平的提高,导致人类获取资源的种类和数量会大大增加,B正确。故选B。
【16题详解】
M处表现为人口消耗资源量大于环境正常提供的资源量,表明人口规模已超过环境承载力,这样就会导致过度开发资源,可能会引起生态环境的恶化,环境质量变差,生活质量变差,不会引起人口老龄化,A、B、D错误,C正确。故选C。
【点睛】环境承载力又称环境承受力或环境忍耐力。它是指在某一时期,某种环境状态下,某一区域环境对人类社会、经济活动的支持能力的限度。人口合理容量是指在保证合理健康的生活水平,同时不妨碍未来人口生活质量的前提下,一个国家或地区最适宜的人口数量。
区域资源承载力指数是衡量区域资源承载力的重要指标。指数越高,区域资源承载力越强。下图为2006—2016年甘肃省资源承载力指数变化示意图。读图,据此完成下面小题。
17. 下列资源承载力中,影响2013—2014年区域资源承载力下降的是( )
A. 土地资源B. 水资源C. 森林资源D. 能矿资源
18. 甘肃省区域资源承载力总体呈上升趋势,主要原因是( )
A. 人口增长加快B. 消费水平提高C. 交通运输发展D. 科技水平提高
【答案】17. B 18. D
【解析】
【17题详解】
由图可知2013—2014年区域资源承载力下降,其中土地资源和能矿资源的承载力保持不变,水资源承载力下降,所以影响2013—2014年区域资源承载力下降的是水资源,B正确,AD错误。图中及材料中并未提及当地森林资源的承载力变化情况,无法判断其对2013—2014年区域资源承载力的影响,C错误。故选B。
【18题详解】
人口增长加快,消耗资源加快,使区域资源承载力下降,A不符合题意。人口的消费水平提高,资源消耗加大,使区域资源承载力下降,B不符合题意。交通运输发展,能源资源消耗增大,可能使区域资源承载力下降,C不符合题意。科技水平提高,人们能开发和利用的资源增多,使区域资源承载力上升,D符合题意。故选D。
【点睛】资源承载力是指一个国家或一个地区资源的数量和质量,对该空间内人口的基本生存和发展的支撑力,是可持续发展的重要体现。
藏族碉房是青藏高原地区常见的居住建筑形式,因外观很像碉堡,故称为碉房。主体多为石木结构,高为三至四层,外墙用石块或片石砌筑,墙厚近一米,墙上开孔少,门窗洞较小。碉房大致有平地碉房和山地碉房两类。据此完成下面小题。
19. 青藏高原地区气温低且多大风,藏族碉房墙上开孔少,门窗洞较小,其主要目的是( )
A. 防御野兽B. 遮挡阳光C. 稳固墙体D. 防风避寒
20. 藏民为获得充足阳光和减少大风侵袭,山地碉房一般选址在( )
A. 迎风阴坡B. 背风阳坡C. 迎风阳坡D. 背风阴坡
【答案】19. D 20. B
【解析】
【19题详解】
聚落所在地一般野兽活动较少,且碉房高三至四层,野兽难以造成影响,A错误;青藏高原气候寒冷,屋内需要采光,目的不可能是为了遮挡阳光,B错误;碉房为石木结构,外墙用块石和片石砌筑,墙体本身较为稳固,所以不是为了稳固墙体,C错误。根据材料信息可知,该碉房位于青藏地区,海拔高,气候严寒,大风日数多,碉房上开孔少,门窗洞较小可以防风避寒,D正确;故选D。
【20题详解】
藏区气候高寒,气温低,风力强劲,山地碉房应建设在背风(风力较小)、阳坡(气温相对较高)处,B正确,A、C、D错误。故选B。
【点睛】青藏高原自然地理特征
①地势:青藏高原平均海拔在4 000米以上,被称为“世界屋脊”,地表景观是雪山连绵,冰川纵横,“远看是山,近看是川”是青藏高原地形的显著特征。
②气候:由于地势高,形成独特的高山、高原气候。
③水文:区内河湖众多,高原东部是许多大江、大河的发源地,如长江、黄河、澜沧江、怒江、雅鲁藏布江都源于此。青海湖为我国面积最大的湖泊。
下图为某城镇功能分区及沿MN线的地租变化示意图,A、B、C代表不同功能区。完成下列各题。
21. B功能区是( )
A. 行政区B. 商业区C. 居住区D. 文化区
22. A功能区地租最高的主要原因是( )
A. 远离工业区B. 位于市中心C. 房屋质量好D. 环境优美
23. 在C区布局钢铁厂的理由,说法不正确的是( )
A. 靠近铁路,便于运输B. 位于图示区域地租最低处C. 靠近原料地D. 位于盛行风下风向
【答案】21. C 22. B 23. B
【解析】
【21题详解】
读图可知,图中B功能区的占地面积最大,城市功能分区中面积最大的是居住区,因此B功能区应为居住区,故选C。
【22题详解】
影响地租的因素主要是距离市中心的远近及交通通达度,据图可知A功能区位于市中心,故地租最高,B正确;远离工业区、房屋质量好、环境优美对地租影响不大,ACD错误。故选B。
【23题详解】
题目要求选择不正确选项。由左图可知,C区靠近铁路,交通便利,附近有煤矿,原料充足,位于盛行风下风向,对城市环境污染少,适宜布局钢铁厂,ACD不符合题意;据右图可知,C区不是位于图示区域地租最低处,B符合题意。故选B。
【点睛】城市三大功能区分别为商业区、居住区和工业区。
我国某特大城市一老旧厂区经过近十年的改造,于2006年被评为国家最佳文化创意产业园。2008年以来,该产业园又持续转型为文创旅游空间,大众游客替代文创从业者和爱好者成为消费的主要群体。下图示意2008--2019年该产业园功能分区演化。据此完成下面小题。
24. 该产业园功能分区演化的原因不包括( )
A. 政府政策引导B. 产业结构转型C. 消费需求推动D. 建筑布局调整
25. 图示的功能分区演化对该产业园带来的影响是( )
①土地租金上涨②商业规模缩小③消费群体减少④文创功能收缩
A. ①②B. ①④C. ②④D. ③④
【答案】24. D 25. B
【解析】
24题详解】
消费需求推动商业区和餐饮区范围扩展,产业结构转型是2008年以来从文化创意产业园持续转型为文创旅游空间,该产业园是我国某特大城市经过近十年的改造,于2006年被评为国家最佳文化创意产业区,到现在产业园功能分区进一步的演化,都有政府政策引导,产业结构转型,和消费需求增大推动,ABC都属于该产业园功能分区演化形成的原因。该产业园主要有核心商业区、次要商业区、餐饮区和文化创意产业区,功能分区演化主要是文化创意产业区缩小,核心商业区、次要商业区和餐饮区范围扩展,建筑布局调整都是在其他原因影响下而变化的,D符合题意。故选:D。
【25题详解】
图示功能分区演化中可以看出商业区和餐饮区扩大,土地租金上涨,①正确②错误;该地区商业和餐饮区扩大,消费群体应该增加,③错误;该产业园文化创意产业区范围缩小,文创功能缩小,④正确。故选:B。
【点睛】城市中最常见的功能区主要是住宅区、商业区、工业区。各功能区之间没有明显界线;各功能区可能兼有其它土地利用方式;不同规模和类型的城市,其功能区构成不同。影响城市内部空间结构的最主要的因素是经济因素,如地租的高低(主要取决于交通便捷程度及距市中心远近)、各类土地利用方式的付租能力等。
二、非选择题(50分)
26. 阅读图文材料,完成下列要求
巴西是个移民国家,人口大部分居民有欧洲血统,下图示意巴西人口分布。
(1)据图描述巴西人口分布特点。
(2)写出甲地形区名称,说明该地区人口稀少的自然原因。
(3)乙地区人口稠密,试分析原因。
【答案】(1)人口分布不均;东南部人口稠密,西北部人口稀少。
(2)亚马孙(逊)平原;位于赤道附近(低纬)平原地区,热带雨林广布,气候湿热,人口稀少。
(3)气候较为温和,历史较悠久,工农业发展水平较高,对外交通便利。
【解析】
【分析】本题以“巴西”为材料设置试题,涉及人口分布特点、影响人口分布的原因等相关内容,考查学生获取和解读地理信息,调动和运用地理知识和基本技能的能力,体现综合思维、区域认知的地理核心素养。
【小问1详解】
人口分布特点可从以下几个方面进行描述。即人口空间分布是否均匀,区域内人口总体密度大小,人口数量的空间变化,人口分布较多或较少的区域,以及人口分布的形状,如点状、环状、线状和面状等。读巴西人口、城市分布图可以看出,巴西人口地区分布不均,主要分布在东南部沿海地区,西部、北部地区人口稀疏。
【小问2详解】
结合所学并读图可知,甲处为亚马孙平原,该地区人口稀少。影响人口分布的因素可归纳为自然因素和社会经济因素两大类。自然因素包括气候、地形、水源和其他因素等。亚马孙平原地处赤道附近,终年受赤道低气压带控制,属于热带雨林气候,终年高温多雨,气候过于湿热,加上地处平原地区,雨林植被茂密,不适合人类居住,故甲地区人口稀少。
【小问3详解】
读图可知,乙地区人口稠密。这是因为乙地位于巴西高原上,海拔较高,气候比较凉爽,温和湿润;东南部海上交通便利;欧洲殖民者和他们掳来的黑人首先到达这里,开发早,工农业发展水平较高。
27. 美国每8秒钟有一人出生,每12秒钟有一人死亡,每14秒钟净增一个人。很多人关注的不仅是人口的增长,还有美国人口增长对环境的影响。
(1)由图甲可以看出美国人口的增长除自然增长外还由____所致,这种方式的人口增长的主要原因是什么____。
(2)美国人口构成的变化对美国积极的影响是( )
A. 交通通达性提高B. 文化多样化C. 劳动力数量减少D. 自由活动空间增大
(3)影响一个国家或地区资源环境承载力的因素主要有____、科技发展水平、地区开放程度、____等。
【答案】(1) ①. 国际人口迁移 ②. 美国经济发达,生产力水平高,吸引大量移民迁入。
(2)B (3) ①. 自然资源状况 ②. 人均消费水平
【解析】
【分析】本题以美国人口增长为材料设置试题,涉及人口增长原因、人口增长影响、环境人口容量等相关知识,考查学生获取和解读信息能力及综合思维能力,培养学生的人地协调观、综合思维、区域认知和地理实践力等地理核心素养。
【小问1详解】
由图甲可以看出,美国人口的增长除自然增长外包括了大量的国际迁移人口(来自非洲、西班牙、亚洲等地),即“机械增长”所致,这种方式的人口增长的主要原因是美国经济发达,生产力水平高,就业机会多,经济收入高,即出于经济方面的因素考虑,吸引了大量移民迁入。
【小问2详解】
美国大量外来人口迁入,对美国积极的影响是文化多样化,促进多种文化的交流发展,B正确;人口增多,交通可能会变得拥堵,交通通达性可能下降,A错误;迁入美国的人口以青壮年为主,会使美国的劳动力数量增多,C错误;人口数量增多,会使人口的自由活动空间减小,D错误。故选B。
【小问3详解】
影响环境承载力的因素主要有自然资源状况(资源)、科学技术、地区开放程度、人均资源消费水平(文化和消费水平)等。自然资源的多少很大程度上制约着一个国家或地区的环境承载力,与环境承载力成正相关,在资源有限的情况下,环境承载力与人均资源消费水平成负相关。
28. 阅读材料,回答下列问题。
下图为“我国北方地区某城市规划”,读图完成下列各题。
(1)在ABC三处中,____处地租最高,因为____、____。
(2)假如要在甲、乙、丙、丁四地中建设一个高档生活小区,那么该小区应选择在____处附近,原因是____、____。
(3)图中①②③分别代表三类企业。假设这些企业的布局是合理的,那么,在这些企业中,污染程度最小的是____。
【答案】(1) ①. C ②. 位于市中心 ③. 交通便利
(2) ①. 丁 ②. 上风地带,污染较小 ③. 靠近文教区,交通便利。
(3)③
【解析】
【分析】本题以我国北方地区某城市规划图为情境,设置三道小题,考查地租水平与企业的布局等知识点,重点考查获取和解读信息的能力以及区域认知、综合思维等学科素养。
【小问1详解】
根据图中信息,结合所学内容可以判断出C地位于市中心,接近最大的消费人群,并且交通通达度高,所以在ABC三处中C处地租最高。
【小问2详解】
高档生活小区应位于环境优美、交通便利、靠近文化区的地区,根据图中信息,结合所学内容可以判断出丁处于城市主导风向的上风地带,大气环境较好,并且靠近文教区,文化生活资源丰富,同时远离工业区,污染较小,有公路经过,交通便利,所以高档生活小区应选择在丁处附近。
【小问3详解】
有废水排放的工厂应布局在远离水源地或河流下游区,占地面积小、无污染或污染小的工业可以布局在城区,用地规模较大污染较轻的工业可布局在城市的边绿或近郊地区,严重污染的大型企业,宜布局在远离市区的远郊或郊外,根据图中信息,结合所学内容可以判断出三类企业中③企业位于住宅区内,说明③污染最小,因此在这些企业中,污染程度最小的是③。
29. 读长江三角洲城市分布简图和上海市区及郊县土地面积变化图,完成下列问题。
(1)分析上海地区城镇化快速推进开始的时间。
(2)长江三角洲地区城镇化水平明显高于我国中西部地区,请分析其原因。
(3)请从人类生活等角度分析城镇化快速发展对地理环境产生的不利影响。
【答案】(1)1980年以后上海郊县土地面积快速减小,市区土地面积快速扩大,说明从20世纪80年代开始,上海地区城镇化快速推进。
(2)长江三角洲地区位于长江入海口,地理位置优越;属于亚热带季风气候,气候温暖湿润;为河流冲积平原,地势平坦开阔;水源充足;经济发达;人口稠密,劳动力资源丰富;农业基础,工业基础好。
(3)环境污染加重;交通拥堵;住房紧张;生态环境恶化等。
【解析】
【分析】本题以图表为载体,考查城市化标志、特点和问题,考查学生提取信息能力、知识迁移能力和综合思维能力。
【详解】(1)据图可知1980年以后上海郊县土地面积快速减小,市区土地面积快速扩大。这是由于从20世纪80年代开始,上海地区城镇化快速推进,城市用地面积迅速扩大,占用农业用地,导致农业用地快速减少。
(2)可从自然原因和社会经济原因两大方面分析,从自然原因来看,长江三角洲地区位于长江入海口,地理位置优越,属于亚热带季风气候,气候温暖湿润,雨热同期;属于河流冲积平原,地势平坦开阔;水源充足。从社会经济条件来看,长三角地区为我国经济发达地区;人口密度大、劳动力丰富;为我国商品粮基地,农业基础,有我国第一大综合性工业基地(沪宁杭),工业基础好。
(3)城市人口迅速增多,城市规模迅速扩大,城镇化快速发展,容易出现交通拥堵;住房紧张;就业困难、治安混乱、环境污染加重;生态环境恶化等问题。
【点睛】
河南省郑州外国语学校2023-2024学年高一下学期3月月考地理试题(原卷版+解析版): 这是一份河南省郑州外国语学校2023-2024学年高一下学期3月月考地理试题(原卷版+解析版),文件包含河南省郑州外国语学校2023-2024学年高一下学期3月月考地理试题原卷版docx、河南省郑州外国语学校2023-2024学年高一下学期3月月考地理试题解析版docx等2份试卷配套教学资源,其中试卷共27页, 欢迎下载使用。
重庆市荣昌永荣中学校2023-2024学年高一下学期3月月考地理试题(原卷版+解析版): 这是一份重庆市荣昌永荣中学校2023-2024学年高一下学期3月月考地理试题(原卷版+解析版),文件包含重庆市荣昌永荣中学校2023-2024学年高一下学期3月月考地理试题原卷版docx、重庆市荣昌永荣中学校2023-2024学年高一下学期3月月考地理试题解析版docx等2份试卷配套教学资源,其中试卷共27页, 欢迎下载使用。
陕西省安康市高新中学等学校2023-2024学年高一下学期3月月考地理试题(原卷版+解析版): 这是一份陕西省安康市高新中学等学校2023-2024学年高一下学期3月月考地理试题(原卷版+解析版),文件包含精品解析陕西省安康市高新中学等学校2023-2024学年高一下学期3月月考地理试题原卷版docx、精品解析陕西省安康市高新中学等学校2023-2024学年高一下学期3月月考地理试题解析版docx等2份试卷配套教学资源,其中试卷共22页, 欢迎下载使用。

