还剩4页未读,
继续阅读
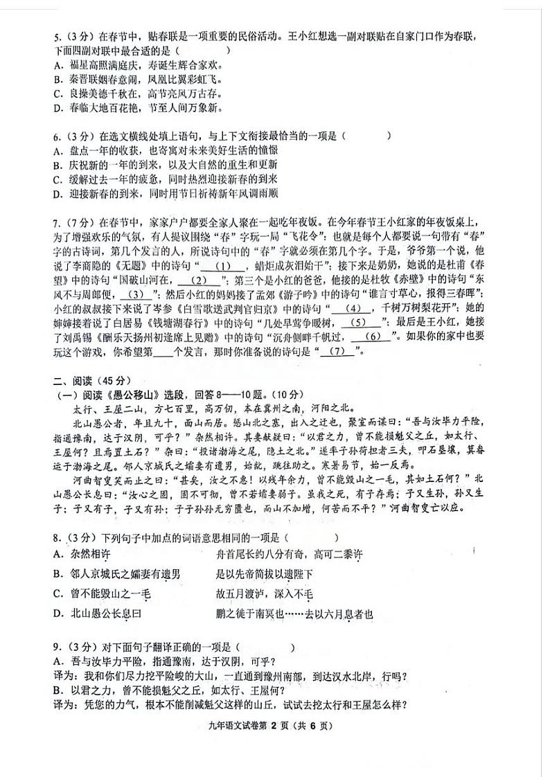
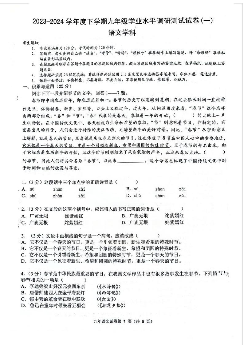
2024哈尔滨道外区九年级一模语文试题和答案
展开
这是一份2024哈尔滨道外区九年级一模语文试题和答案,共7页。
相关试卷
2024年黑龙江省哈尔滨市道外区中考一模语文试卷:
这是一份2024年黑龙江省哈尔滨市道外区中考一模语文试卷,共6页。
2023届黑龙江哈尔滨道外区中考五模语文试题含解析:
这是一份2023届黑龙江哈尔滨道外区中考五模语文试题含解析,共16页。试卷主要包含了下列文学常识,搭配正确的一项是,综合性学习,填空,2019年3月22日,主席说,小重山 端午,阅读下面两个语段,完成下列小题等内容,欢迎下载使用。
2023年哈尔滨道外区初四二模语文试卷含答案解析:
这是一份2023年哈尔滨道外区初四二模语文试卷含答案解析,共7页。

