看 g高中生物核心知识点
展开
这是一份看 g高中生物核心知识点,共48页。
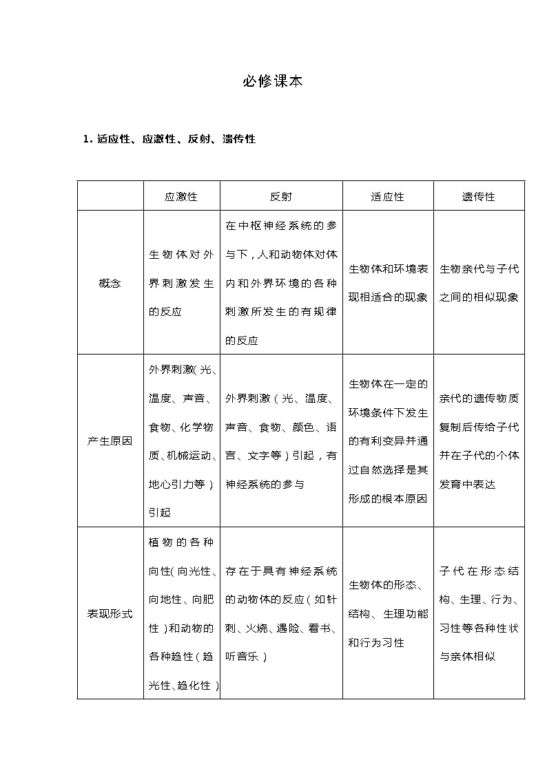
1. 适应性、应激性、反射、遗传性
2. 生长、发育和生殖
生长:指生物体体积由小到大的现象。结构上是细胞体积增大、数目增多;代谢上(本质上)是同化作用大于异化作用。
发育:是指由受精卵经细胞分裂、组织分化和器官形成,直至发育为性成熟的个体。其本质是机能的健全和完善。
生殖:产生后代。是生物体成熟后的一种特征,能保证物种的延续。
3. 生命的物质基础和结构基础
物质基础:核酸、蛋白质(组成生物体的化学元素和化合物);结构基础:细胞等。
4. 最基本元素、基本元素、含量最多的元素、大量元素、微量元素、主要元素、矿质元素、必需矿质元素
最基本元素:C 基本元素:C、H、O、N 含量最多的元素:O
大量元素:C、H、O、N、P、S、K、Ca、Mg 微量元素:Fe、Mn、B、Zn、Cu、M
主在元素:C、H、O、N、P、S
矿质元素:除C、H、O外主要由根系从土壤中吸收的元素
必需的矿质元素:N、P、S、K、Ca、Mg、Fe、Mn、B、Zn、Cu、M、Cl、Ni;
5. 细胞内结合水和自由水
结合水:与细胞内亲水性物质结合,不能自由流动,是细胞的组成成分。其多,则抗逆性强(抗旱、抗寒)。
自由水:游离形式存在,自由流动,参与生化反应(光合作用、细胞呼吸)等。其多,代谢旺盛,抗逆性弱。
6. 钠、钾、镁、铁、磷、氮、碘、钙、硫的作用
钠:维持细胞外液的渗透压。 钾:维持细胞内液的渗透压,保持心肌的兴奋性。
铁:构成血红蛋白的成分。 镁:叶绿素的成分。
磷:ATP、NADP+(辅酶Ⅱ)、磷脂、核酸等成分。
氮:蛋白质、核酸等的成分。 碘:甲状腺激素的成分
钙:骨、软骨的重要成分,血中Ca+能维持骨骼肌收缩的机能。
硫:蛋白质的重要组成成分。
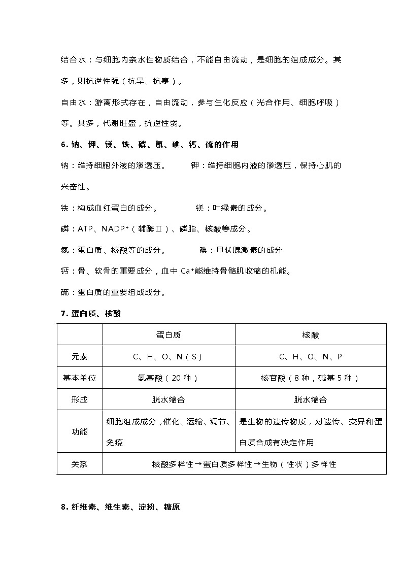
7. 蛋白质、核酸
8. 纤维素、维生素、淀粉、糖原
纤维素:细胞壁的成分,属于多糖,在植物体内常见。
维生素:动物生长需要,动物自己不能合成,是由外界摄取的微量有机物,不是供能物质,是辅酶或辅基的一部分,有水溶性(Vc、VB)、脂溶性(VD、VA)两大类。
淀粉:植物细胞中的储能物质,属于多糖。
糖原:动物细胞中的储能物质,属于多糖。
9. 斐林试剂、双缩脲试剂
斐林试剂:0.1g/mLNaOH,0.05g/mLCuSO4混合后使用,目的是获得Cu(OH)2 。
双缩脲试剂:0.1g/mLNaOH先使用,0.01g/mLCuSO4后使用,前者提供碱性的反应环境。
10. 细胞的显微结构、亚显微结构
显微结构:在学光学显微镜下能看到的细胞结构。包括细胞壁、细胞膜、细胞质、细胞核、叶绿体、线粒体、中央液泡等。
亚显微结构:在电子显微镜下才能看到的细胞结构。包括细胞膜的结构、多数细胞器及结构、细胞核的结构等。
11. 细胞膜、核膜、细胞器膜的成分和联系
细胞膜、核膜包括:磷脂、蛋白质、多糖
细胞器膜:磷脂、蛋白质、多糖很少
内质网膜与细胞膜、核膜、线粒体膜可直接转化,与高尔基体膜通过小泡间接转化
12. 细胞膜结构特点、功能特性
结构特点:具有一定的流动性
功能特点:选择透过性
13. 细胞膜内、细胞膜上、细胞外所存在的蛋白质
细胞膜内:呼吸氧化酶(呼吸作用酶)、光合作用酶、溶酶体中的水解酶、RNA聚合酶、解旋酶、限制酶、血红蛋白等
细胞膜上:糖蛋白、载体、受体、HLA(组织相容性抗原)
细胞膜外:蛋白质类激素、抗体、消化酶、胰岛素、胰高血糖素、生长激素、催乳素、淋巴因子等被叫做分泌蛋白。
14. 自由扩散、主动运输
自由扩散:物质从浓度高的一侧通过细胞膜向浓度低的一侧转运,如O2、CO2、甘油、乙醇、苯、脂溶性维生素等。
主动运输:物质从低浓度的一侧,通过细胞膜运输到高浓度的一侧,需载体蛋白质协助,消耗细胞代谢释放的能量(ATP)。如离子、葡萄糖、氨基酸等。
15. 内吞作用、外排作用
内吞作用:大分子和颗粒性物质附在细胞膜上,膜内陷成小囊,物质被包围在小囊内,小囊与膜分离形成小泡进入细胞质。
外排作用:有些物质(分泌蛋白)在细胞膜内被膜包围形成小泡,小泡膜与细胞膜融合,并向膜外张开,使内含物排出。
16. 哪些情况下膜发生融合现象
内吞、外排、分泌、受精、植物体细胞杂交、动物体细胞融合等。
17. 线粒体、叶绿体
18. 单层膜、双层膜、无膜结构的细胞器和细胞结构
单层膜:细胞膜、内质网、高尔基体、溶酶体、液泡
双层膜:线粒体、叶绿体、核膜
无膜:中心体、核糖体
19. 细胞液、细胞内液、细胞外液
细胞液:一般是指植物细胞液泡中的液体,含色素等物质,因此质壁分离时用紫色洋葱就是因为细胞液呈紫色。
细胞外液:就人体和动物而言,细胞外的液体(主要包括血浆、组织液、淋巴),它们组成人体的内环境;而细胞内的液体就是细胞内液。
20. 游离核糖体、内质网上的核糖体的作用
游离核糖体:合成存在于细胞内的蛋白质(如呼吸氧化酶、血红蛋白等)
内质网上的核糖体:合成分泌到细胞外的蛋白质(如消化酶、蛋白质类激素、抗体等)
21. 染色体、染色质
染色质:细胞核内容易被碱性染料染成深色的物质,主要由DNA和蛋白质组成,在分裂间期呈丝状。
染色体:在分裂期,染色质高度螺旋化、缩短变粗成染色体。
染色体与染色质是细胞中同一物质在不同时期的两种形态。
22. 原核细胞、真核细胞
23. 细胞周期、分裂间期、分裂期
细胞周期:连续分裂的细胞,从一次分裂完成时开始,到下一次分裂完成时为止。
分裂间期:从细胞在一次分裂结束之后到下一次分裂之前。
分裂期:从这次分裂开始到这次分裂结束。
24. 染色体、染色单体、同源染色体、四分体
染色体:染色质在细胞分裂过程中,由于高度螺旋化而形成的棒状结构。
在细胞分裂间期,一条染色体经复制后形成由两条染色单体构成的染色体,而染色单体的出现在前期。
同源染色体是指一条来自父方一条来自母方,大小形态一般都相同的两条染色体,其上可存在等位基因或相同基因,在减数分裂过程中,它有联会、形成四分体、分离等行为。
四分体是指联会的每一对同源染色体都含有四条染色单体,其中非姐妹染色单体可发生交叉互换。
25. 分裂间期的G1、S、G2特点
G1期(DNA合成前期):是RNA和蛋白质合成旺盛时期,为DNA的合成准备条件。
S期(DNA合成期):是DNA完成复制的时期,也是发生基因突变的时期。
G2期(DNA合成后期):有活跃的RNA和蛋白质的合成,为纺缍丝的形成准备条件。
26. 赤道板、细胞板
赤道板:分裂中期细胞 中央与纺缍体的中轴相垂直的平面,类似于地球上赤道的位置,是一个假想的平面。
细胞板:在植物有丝分裂末期,在赤道板位置出现的一个主要由纤维素构成的板状结构,由高尔基体产生,最终形成细胞壁。
27. 有丝分裂、减数分裂
28. 精子、卵细胞形成过程的区别
29. 有丝分裂中、后期;减数第一次分裂中、后期;减数第二次分裂的后期
有丝分裂中期:染色体的着丝点排列在细胞中央的赤道板上,染色体形态、数目清晰。
有丝分裂后期:着丝点一分为二,染色单体分离,染色体数目暂时加倍,染色体组也加倍。
减数第一次分裂中期:配对的同源染色体的着丝点(四分体)排列在赤道板两侧。
减数第一次分裂后期:同源染色体分离(其上的等位基因也分离),非同源染色体自由组合(非等位基因自由组合)。
减数第二次分裂后期:着丝点分裂为二,染色单体分离,染色体数目暂时加倍,染色体组也加倍。
30. 动植物细胞有丝分裂区别
31. 具复制能力的物质或结构
DNA(质粒)、染色体、线粒体、叶绿体、中心体、病毒的RNA
32. 解离、漂洗、染色的药液的作用
解离:用15%的盐酸和体积分数为95%的酒精(1:1)配制而成,3~5min,使组织中的细胞相互分离开来。
漂洗:用清水洗10min,洗掉盐酸和酒精,防止染不上色(因为碱性染料和酸性物质要反应)。
染色:用质量浓度为0.01g/mL~0.02g/mL的龙胆紫溶液(醋酸洋红液),3~5min,对染色体(染色质)进行染色。
33. 细胞增殖、分化、癌变、衰老
细胞增殖:是生物体的重要生命特征,由其产生体细胞,补充衰老死亡的细胞;由它产生性细胞,经受精作用产生子代。它是生物体生长、发育、繁殖和遗传的基础。
细胞分化:在个体发育中,相同细胞的后代,在形态、结构和生理功能上发生稳定性差异的过程,是一种持久性的变化,伴随整个生命进程,在胚胎时期达到最大限度。
细胞的癌变:在致癌因子作用下,细胞不受有机体控制、连续进行分裂的恶性增殖细胞。细胞的畸形分化与癌细胞的产生有直接关系。癌变的原因是原癌基因被激活(即发生了基因突变)。
细胞衰老:是一种正常的生命现象,其有五个特征:(1)水分减少,体积变小,代谢减弱。(2)酶的活性降低。(3)色素积累。(4)呼吸减慢、核增大、染色质固缩、染色加深。(5)细胞膜通透性改变、物质运输功能降低。
34. 细胞全能性的强弱
受精卵﹥有性生殖细胞(精子、卵细胞、花粉粒等)﹥体细胞(植物组织培养所用的体细胞一般选分裂能力较强的细胞)。一般来说,细胞分化程度越高,分裂的能力越低,全能性越弱。高度分化的细胞往往不在发生分裂增殖,如神经细胞、肌肉细胞、红细胞等。
35. 酶、激素
酶:是活细胞产生的一类具有生物催化作用的有机物,化学本质是蛋白质或RNA。
激素:是生物体的一定部位或内分泌器官分泌的,在生物体内含量极少,但对生物的新陈代谢、生长发育具有重要调节作用,化学本质是蛋白质或脂质等。
能合成激素的细胞一定能合成酶,而能合成酶的细胞不一定能合成激素。
36. 太阳能、脂肪、糖类、ATP
太阳能:根本能源、最终能源
脂肪:储备能源物质
糖类:主要能源物质
ATP:直接能源物质
37. ATP、ADP、RNA关系
ATP水解形成ADP产生的能量可直接用于各项生命活动;ADP从光合作用、细胞呼吸或其他高能化合物中获得能量形成ATP;ADP再水解形成的AMP(由一分子核糖、一分子腺嘌呤、一分子磷酸形成)是组成RNA的基本单位(腺嘌呤核糖核苷酸)。
38. 四种色素的吸收光谱及作用
叶绿素a:呈蓝绿色。主要吸收蓝紫光和红橙光,吸收、传递和转化光能(少数特殊状态的叶绿素a分子具有转化光能的作用)
叶绿素b:呈黄绿色,主要吸收蓝紫光和红橙光、吸收和传递光能
叶黄素:呈黄色,主要吸收蓝紫光,吸收和传递光能
胡萝卜素:呈橙黄色,主要吸收蓝紫光,吸收和传递光能
39. 叶绿体色素提取和分离实验中二氧化硅、碳酸钙、丙酮、层析液的作用
二氧化硅:为了研磨充分
碳酸钙:防止在研磨过程中叶绿体中的色素受到破坏
丙酮:溶解色素、提取色素
层析液:使叶绿体中的色素随层析液在滤纸上扩散过程中分离开来
40. 光反应、暗反应的区别和联系
41. 光能利用率、光合作用效率
光能利用率:是指单位土地面积上,农作物通过光合作用所产生的有机物中所含的能量,与接受的太阳能的比例。提高的措施有:延长光合作用时间、增加光合作用面积(合理密植)、光照强弱的控制、二氧化碳的供应、必需矿质元素的供应。
光合作用效率:是指绿色植物通过光合作用制造的有机物中所含有的能量,与光合作用中吸收的光能的比例。提高的措施有:光照强弱的控制、二氧化碳的供应、必需矿质元素的供应。
42. 吸胀作用、渗透作用
吸胀作用:在未形成中央大液泡之前植物细胞的吸水,主要靠细胞的蛋白质、淀粉和纤维素等亲水性物质吸收水分(干燥的种子、根尖分生区细胞)。
渗透作用:水分子透过半透膜,从低浓度溶液向高浓度溶液的扩散(成熟的植物细胞)。
其发生具二个条件:一是半透膜、二是膜两侧溶液具有浓度差(物质的量浓度)。
43. 原生质层、原生质体
原生质层:包括细胞膜、液泡膜以及这两层膜之间的细胞质(不包括细胞核和液泡内的细胞液),在植物细胞渗透吸水过程中,其可看成一层选择透过性膜。
原生质体:植物细胞去掉细胞壁后剩下的结构,只在细胞工程中使用此概念。
44. 半透膜、选择透过性膜
选择透过性膜是由生命物质构成,其上还有载体,除具有半透膜的功能外,还能主动地、有选择地吸收物质(水分子可以自由的通过,细胞要选择吸收的小分子和离子也可以通过,而其他的离子、小分子(如蔗糖分子)和大分子都不能通过)。
45. 合理灌溉、合理施肥
合理灌溉:就是指根据植物的需水规律适时、适量、少水高效的灌溉(原因是不同的植物需水量不同;同一种植物在不同的生长发育期,需水量也不同)
合理施肥:就是指根据植物的需肥规律适时、适量、少肥高效的施肥(原因是不同的植物对各种必需矿质元素的需要量不同;同一种植物在不同的生长发育期,对各种必需矿质元素的需要量也不同)。
46. 水分、无机盐的运输、利用
水分的运输、利用:根吸收的水分,通过根、茎、叶中的导管,运输到植株的地上部分。其中只有1%~5%参与光合作用和呼吸作用等生命活动(其余经蒸腾作用由气孔散失)。
无机盐的运输、利用:随水分经根茎、叶中的导管运输到植物体的各个器官,进入植物体后有些能反复利用(如P、K、Mg)、有些只能利用一次(如Fe、Ca)。
47. 完全营养液、缺X元素的完全营养液
完全营养液:含有植物生长所必需的矿质元素的培养液
缺X元素的完全营养液:缺乏某种植物生长所必需的矿质元素的培养液
通过用这两种营养液培养植物的对比,可确认某种元素是否是植物生长所必需的矿质元素,这种方法叫溶液培养法。用完全营养液培养植物叫全素培养。用缺X元素的完全营养液培养植物叫缺素培养。
48. 必需矿质元素、非必需矿质元素
必需矿质元素:除去某一种矿质元素后,植物的生长发育不正常了,而补充这种矿质元素后,植物的生长发育又恢复正常的状态,这样的矿质元素是植物必需的矿质元素。
非必需矿质元素:除去这种矿质元素后,对植物的生长发育没有任何影响。
49. 影响水分、无机盐吸收、影响光合作用、呼吸作用的因素
影响水分吸收的因素:外界溶液的浓度、蒸腾作用的强弱等。
影响无机盐的吸收的因素:内因:遗传因素(决定细胞膜上载体的数量、种类,从而影响对离子的选择性吸收)、外因:温度、PH及土壤的通气状况(O2量)(主要是影响呼吸作用导致供能差异从而影响离子的吸收)、土壤溶液中该离子浓度等。
影响光合作用的因素:光照强度、二氧化碳的浓度、温度、矿质元素等。
影响呼吸作用的因素:温度、氧气的浓度、二氧化碳的浓度、含水量等。
50. 无土栽培、植物组织培养、动物细胞培养、微生物培养所需培养基的成分
无土栽培:水、植物必需的矿质元素
植物的组织培养:水、矿质元素、蔗糖、植物激素(生长素、细胞分裂素)、有机添加物(氨基酸、)固体培养基、[需在离体状态下培养]
动物细胞培养:水、无机盐、葡萄糖、氨基酸、维生素、动物血清[需取动物胚胎或幼龄动物的器官或组织]、液体培养基
微生物的培养:水、无机盐、碳源、氮源、生长因子
51. 水分吸收原理、矿质元素吸收原理
水分吸收原理:吸胀作用(因含有亲水性物质)、渗透作用(具有半透膜,膜两侧溶液具浓度差)
矿质元素吸收原理:主动运输
52. 糖类、脂肪、蛋白质代谢终产物、消化终产物
代谢终产物(氧化分解产物):糖类—CO2、H2O;脂肪—CO2、H2O;蛋白质—CO2、H2O、尿素
消化终产物:糖类(淀粉)—葡萄糖;脂肪—甘油、脂肪酸;蛋白质—氨基酸
53. 三在营养物质代谢的关系
(1)糖类、脂质、蛋白质之间是可以相互转化的
(2)糖类、脂质、蛋白质之间的转化是有条件的(糖类供应充足才可以大量转化为脂肪)
(3)糖类、脂质、蛋白质之间还相互制约的(糖类、脂肪摄入不足时,体内的蛋白质的分解增加,反之,则分解减少)。
54. 必需氨基酸、非必需氨基酸
非必需氨基酸:在人和动物体内能够合成的氨基酸,一般可在酶的作用下(如谷丙转氨酶)经氨基转换作用合成。
必需氨基酸:在人和动物体内不能够合成,必须来自食物的氨基酸(苯丙氨酸、亮氨酸、异亮氨酸、苏氨酸、色氨酸、缬氨酸、甲硫氨酸、赖氨酸)。
55. 氨基转换作用(转氨基作用)、脱氨基作用
氨基转换作用:把氨基酸的氨基转移给其它化合物,以形成新的氨基酸的过程
脱氨基作用:将氨基酸分解为含氮部分和不含氮部分的过程(其中含氮部分可在肝脏转变成尿素而排出,(经肾以尿液形式排出)不含氮部分可氧化分解为CO2和H2O,也可转变为糖类和脂肪)。
56. 糖类、脂肪、蛋白质利用的先后顺序
正常情况下,主要是由糖类氧化分解供能;当糖类代谢障碍,供能不足时,才由脂肪和蛋白质氧化分解供能;当糖类和脂肪摄入量都不足时(或长期饥饿时),体内蛋白质的分解会增加,反之,则分解减少。
57. 肌糖元、肝糖元
肌糖元:血糖进入骨骼肌可合成肌糖元,肌糖元不能水解产生葡萄糖,只能无氧分解形成乳酸,乳酸随血液进入肝脏转变成丙酮酸,再由丙酮酸氧化分解供能,也可形成新的肝糖元或葡萄糖,还有少量乳酸随血液到肾脏,随尿排出。
肝糖元:血糖进入肝脏后可合成肝糖元,肝糖元水解可形成葡萄糖。
58. 正常血糖、高血糖、糖尿病、低血糖早期症状、低血糖晚期症状
正常血糖:80~120mg/dL
高血糖:空腹时血糖超过130mg/dL
糖尿病:血糖含量长期高于160~180mg/dL,并表现出病症
低血糖早期症状:血糖含量小于50~60mg/dL
低血糖晚期症状:血糖含量小于45mg/dL
59. 动物性食物、植物性食物
动物性食物中的蛋白质,所含的氨基酸种类比较齐全,比例更接近人体需要,所以营养价值较高。
植物性食物中的蛋白质,缺少人体的某些必需的氨基酸(玉米缺色氨酸;稻谷缺赖氨酸),因此,要合理地选择和搭配食物。
60、组织水肿的原因
细胞外液渗透压升高、毛细血管通透性增加,血浆渗透压降低、肾脏有病(急性肾小球肾炎)、过敏反应(花粉过敏)、静脉回流受阻、淋巴回流受阻等
61. 有氧呼吸、无氧呼吸
62、能量供应、能量利用
能量供应:光合作用光反应、细胞呼吸(磷酸肌酸转移)形成ATP
能量利用:ATP水解释放能量用于细胞分裂、吸收矿质元素、肌肉收缩等生命活动。
63. 同化作用、异化作用
同化作用(合成代谢):是指生物体把从外界环境中获取的营养物质转变为自身的组成物质,并且储存能量的过程。
异化作用(分解代谢):是指生物体能够把自身的一部分组成物质加以分解,释放出其中的能量,并且把分解产生的终产物排出体外的过程。
在新陈代谢中,同化作用和异化作用是同时进行的。
64. 物质代谢、能量代谢
物质代谢:是指生物体与外界环境之间物质的交换和生物体内物质的转变过程。
能量代谢:是指生物体与外界环境之间能量的交换和生物体内能量的转变过程。
能量代谢总是伴随着物质代谢的进行而进行的,但能量不有循环利用。
65. 自养型、异养型
自养型:以可见光或体外环境中无机物的氧化释放的化学能为能量来源、以环境中的二氧化碳为碳源来合成有机物,并且储存能量,这样的同化类型叫做自养型。(绿色植物、硝化细菌、固氮蓝藻)
异养型:只能将外界环境中现成的有机物作为能量和碳的来源,将这些有机物摄入体内,转变成自身的组成物质,并且储存能量,这样的同化类型叫做异养型。(动物、营腐生生活的真菌如酵母菌、青霉菌等、大多数种类的细菌如根瘤菌、圆褐固氮菌、金黄色葡萄球菌、黄色短杆菌、谷氨酸棒状杆菌、乳酸菌等。)
66. 光能自养型、化能自养型
光能自养型(光合作用):以光为能量来源、以环境中的二氧化碳为碳源来合成有机物,并且储存能量。这种同化作用类型即为光能自养型。(绿色植物、蓝藻)
化能自养型:利用体外环境中的某些无机物氧化时所释放的能量,以环境中的二氧化碳为碳源来合成有机物,并且储存能量,这种合成作用叫化能自养,这种同化类型即为化能自养型。(硝化细菌)
67. 需氧型、厌氧型、兼性厌氧型
需氧型:在异化作用过程中,必须不断地从外界环境中摄取氧来氧化分解体内的有机物,释放出其中的能量,以便维持自身的各项生命活动的进行,这种异化作用类型叫做需氧型。(如:绿色植物、绝大多数动物和微生物)
厌氧型:只有在无氧的条件下,才能将体内的有机物氧化分解,从中获得维持自身生命活动所需的能量,这种异化作用类型叫做厌氧型。(如:蛔虫、破伤风杆菌、甲烷细菌)
兼性厌氧型:在有氧的条件下,将糖类物质分解成二氧化碳和水;在无氧条件下,将糖类分解成二氧化碳和酒精。(酵母菌)
68. 向性运动、感性运动、趋性
向性运动:植物体受到单一方向的外界刺激而引起的定向运动(向光性、向水性、向肥性、向地性等)
感性运动:植物体受到不定向的刺激而引起的反应(合欢、含羞草叶片的闭合和张开)。
趋性:是动物对环境因素刺激最简单的定向反应(昆虫和鱼类的趋光性、臭虫的趋热性、寄生昆虫的趋化性)
三者都属于应激性,都是对环境变化产生的适宜反应,是适应环境的不同方式。其根本原因是由遗传性决定的。
69. 茎的背地性、根的向地性原理
受重力的作用,植物水平放置时,近地侧生长素分布多,远地侧生长素分布少。由于根和茎对生长素的敏感性不同,产生了不同的生长效应。根的近地侧生长素分布多,则抑制其生长;远地侧生长素分布少,则促进生长,结果表现出根的向地性。而茎近地侧生长素分布得多,生长快;远地侧生长素少,则生长慢,结果表现出茎的背地性。
70. 生长素生理作用两重性的体现或运用
顶端优势;根的向地性;促进发芽、抑制发芽;防止落花落果、也能疏花疏果
71. 生长素的运输、主动运输
极性运输:是一种运输方向,只能从植物形态学的上端向下端运输(即从茎的顶端向下运输或从根尖向上运输)
主动运输:是一种运输方式,即由顶芽向下运输时为主动运输,不断地积累在侧芽部位,从而造成侧芽部位生长素浓度过高,抑制其生长。
72. 生长素、生长激素
生长素:是由植物体的一定部位产生的(叶原基、嫩叶、发育着的种子),并运输到作用部位(生长旺盛的部位),对植物的生命活动(新陈代谢、生长发育)产生显著调节作用(主要促进植物的生长)的微量有机物。
生长激素:是由动物体的内分泌腺(垂体)产生的,并经血液循环运输到作用部位,对动物体的新陈代谢、生长发育具有重要调节作用(促进生长,促进蛋白质的合成和骨的生长)的微量有机物。
73. 体液调节、激素调节、神经调节
体液调节:是指某些化学物质(如激素、二氧化碳)通过体液的传送,对人和动物体的生理活动所进行的调节。若其中的化学物质是激素,则可称为激素调节;若非激素(如CO2、H+、组织胺等),则只能称为体液调节。其特点是:缓慢、广泛、时间长神经调节:是指在神经系统的参与下,完成对人和动物体生命活动的调节过程。其调节的基本方式是反射。其特点是:迅速、准确、局部、时间短
74. 神经调节、激素调节实例
机体受到伤害性刺激而缩回:神经调节
甲状腺激素促进新陈代谢:体液调节
(水平衡调节:神经调节、激素调节)
血糖平衡调节:(1)神经—激素调节(2)激素调节体温调节:神经调节、神经—激素调节
以上三种生命活动的调节都可以表述为:神经—激素调节或者神经—体液调节
75. 下丘脑、垂体
下丘脑:不仅能传导兴奋,而且能分泌激素。这些激素的功能是促进垂体中激素的合成和分泌。它是机体调节内分泌活动的枢纽。能产生促甲状腺激素释放激素、促性腺激素释放激素、抗利尿激素等。
垂体:具有调节、管理其他某些内分泌腺的作用,能产生生长激素、促甲状腺激素、促性腺激素、催乳素等。
76. 协同作用、拮抗作用
协同作用:是指不同激素对同一生理效应都发挥作用,从而达到增强效应的结果。(甲状腺激素、生长激素;胰高血糖素、肾上腺素;甲状腺激素、肾上腺素)
拮抗作用:是指不同激素对同一生理效应发挥相反的作用。(胰岛素、胰高血糖素;胰岛素、肾上腺素)
77. 反射、反射弧、条件反射、非条件反射
反射:是指在神经系统的参与下,人和动物体对体内和外界环境的各种刺激所发生的规律性反应。
反射弧:是完成反射活动的神经传导途径,是反射活动的结构基础,它是由感受器(即感觉神经末梢部分)、传入神经、神经中枢、传出神经、效应器(即运动神经末梢和它所支配的肌肉或腺体)组成。
条件反射:动物出生后,在生活过程中通过训练逐渐形成的后天性反射。
非条件反射:动物生下来就有的,通过遗传而获得的先天性反射。
78. 胰岛素、胰高血糖素、肾上腺素
胰岛素:调节糖类代谢,降低血糖含量,促进血糖合成糖元,抑制肝糖元的分解和非糖物质转化为葡萄糖,从而使血糖含量降低。(是唯一降低血糖的激素)
胰高血糖素:促进肝糖元的分解,促进非糖物质转化为葡萄糖,从而升高血糖。
肾上腺素:促进肝糖元分解为葡萄糖;增加产热。
79. 无关刺激、条件刺激、非条件刺激
例如:给狗食物,狗流唾液。这是一个非条件反射,食物是非条件刺激。
例如:摇铃,狗流唾液。这是一个条件反射。其建立的过程是:给狗食物,同时摇铃,反复多次后,只摇铃,狗也分泌唾液。在条件反射建立之前,铃声是无关刺激;条件反射建立后,铃声是条件刺激。
80. 传入神经、传出神经
传入神经:将兴奋从感受器传到神经中枢的是传入神经
传出神经:将兴奋从神经中枢传到效应器的是传出神经
81. 兴奋在神经纤维上的传导、在神经细胞间传递
兴奋在神经纤维上的传导:以局部电流的形式双向传导
在神经细胞间传递:通过突触传递,由电信号到化学信号再到电信号,单向传递。
82. 中枢神经、神经中枢
中枢神经:脑、脊髓
神经中枢:高级中枢:大脑皮层,低级中枢:脊髓和脑干。每一个反射弧都有一个神经中枢。
83. 运动性失语症、听觉性失语症
运动性失语症:大脑皮层中央前回之前(S区)受损,病人能看懂文字和听懂话,但不会讲话。
听觉性失语症:大脑皮层颞上回后部(H区)受损,病人会讲话会书写,也能看懂文字,但听不懂话。
84. 中央前回顶部、中央前回底部
中央前回顶部:控制下肢运动
中央前回底部:控制头部器官的运动
85. 影响对幼仔的照顾行为、影响性行为的激素
影响对幼仔的照顾行为:垂体分泌催乳素
影响性行为的激素:性腺分泌的性激素(主要),垂体分泌的促性腺激素
86. 先天性行为、后天性行为
先天性行为:趋性、非条件反射、本能
后天性行为:印随、模仿、条件反射
87. 无性生殖:不经过生殖细胞的两两结合,由母体直接产生出新个体的生殖方式。(分裂生殖、出芽生殖、孢子生殖、营养生殖:可保持亲本的遗传性状)
有性生殖:由亲本产生有性生殖细胞(配子),经过两性生殖细胞的结合,成为合子,再由合子发育成为新个体。有性生殖细胞不经受精直接发育为新个体也属于有性生殖。
88. 受精作用、双受精
受精作用:精子与卵细胞融合成为受精卵的过程。
双受精:绿色开花植物的花粉粒中两个精子进入胚囊后,一个精子与卵细胞结合,形成受精卵;另一个精子与两个极核结合成为受精极核,这种受精方式叫做双受精。
89. 囊胚、胚囊
囊胚是动物个体发育中,受精卵经卵裂后的一个发育阶段,囊胚期出现较明显的囊胚腔,囊胚尚无胚层的分化,至晚期,许多基因开始表达逐渐进入原肠胚时期;而胚囊是被子植物胚珠的组成部分,内有一个卵细胞、两个极核及其它细胞。
90. 极核、极体
相似之处是:染色体数都是N。不同的是:极核存在于高等植物的胚囊中央,两个极核受精后形成的受精极核发育成胚乳。极体是动物的一个卵原细胞通过减数分裂形成卵细胞的同时,所形成的三个较小的细胞。极体形成后不久,就在动物体内逐渐退化消失。
91. 姐妹染色单体、非姐妹染色单体
姐妹染色单体:一条染色体经复制后形成两条染色单体,由同一个着丝点连接着。
非姐妹染色单体:在减数分裂的四分体时期,配对的一对同源染色体中的四个染色单体,未连接在同一着丝点上的染色单体,可发生交叉互换。
92. 交叉互换、易位
交叉互换:四分体的非姐妹染色单体之间常常发生交叉互换。(发生在同源染色体之间)
易位:染色体某一片段移接到另一条非同源染色体上,发生在非同源染色体之间。
93. 被子植物的个体发育、高等动物的个体发育
个体发育:从受精卵分裂开始直到发育成性成熟的个体的过程。
被子植物的个体发育:包括种子形成和萌发,植株的生长和发育。
高等动物的个体发育:包括胚胎发育和胚后发育。
94. 双子叶植物、单子叶植物
双子叶植物:种子中有二片肥厚的子叶,其种子的构造:种皮、胚
单子叶植物:种子中有一片子叶,其种子的构造:种皮、胚、胚乳
95. 营养生长、生殖生长
营养生长:根、茎、叶的生长(包括根、茎顶端分生组织的活动,使茎不断长高,根不断伸长,茎、根的形成层活动,使茎不断长粗)。
生殖生长:花、果实、种子的生长。花芽的形成,标志着生殖生长的开始。
一年生、二年生植物,长出生殖器官以后,营养生长就逐渐减慢甚至停止。对于多年生植物来说,当达到开花年龄以后,营养器官和生殖器官仍然生长。
96. 植物个体发育各时期的营养来源
种子形成时:由受精卵分裂产生的基细胞发育来的胚柄,可从周围环境中吸收并运输营养物质,供球状胚体发育,同时还能产生一些激素类物质,促进胚体的发育。
种子萌发时:有胚乳种子(如水稻、小麦、玉米),种子萌发时所需营养来源于胚乳;无胚乳的种子(花生、荠菜),种子萌发时所需营养来源于子叶。
幼苗形成后:当种子萌发成幼苗后,植物将通过光合作用制造有机物从而获得有机营养,通过根从土壤中吸收水、矿质离子等无机营养。
97. 胚胎发育、胚后发育、变态发育
胚胎发育:是指受精卵发育成为幼体。
胚后发育:是指幼体从卵膜内孵化出来或从母体内生出来并发育成为性成熟的个体。
变态发育:如蛙,在胚后发育的过程中,形态结构和生活习性都要发生显著的变化,而且这种变化又是集中在短期内完成的,这种胚后发育叫变态发育。
98. 无羊膜动物、有羊膜动物
无羊膜动物:两栖类、鱼类
有羊膜动物:爬行类、鸟类、哺乳类
99. 囊胚、原肠胚
囊胚:卵裂到一定时期所形成的一个内部有腔(囊胚腔)的球状胚体,细胞一般还未分化。
原肠胚:有原肠腔、三胚层(外胚层、中胚层、内胚层),细胞已开始分化。
100. 中胚层、内胚层、外胚层的分化
外胚层:发育成神经系统、感觉器官、表皮及附属结构
中胚层:发育成骨骼、肌肉以及循环、排泄、生殖系统等
内胚层:发育成肝、胰等腺体,以及消化道、呼吸道的上皮
101. 原核细胞的基因结构、真核细胞的基因结构
原核细胞的基因结构:由编码区和非编码区组成,编码区是连续的。
真核细胞的基因结构:由编码区和非编码区组成,编码区是间隔的、不连续的(含外显子、内含子)。
他们两者在非编码区都有调控遗传信息表达的核苷酸序列,在编码区上游的非编码区均有与RNA聚合酶结合位点。真核细胞的非编码区、编码区中内含子均属于非编码序列;原核生物的编码区、真核细胞的编码区中外显子均属于编码序列。
102. 基因、基因组、基因库、染色体组
基因:是控制生物性状的基本单位,是有遗传效应的DNA片段。基因中碱基(脱氧核苷酸)排列顺序就代表遗传信息。
染色体组:细胞中一组非同源染色体,它们在形态和功能上各不相同,但是都携带着控制一种生物生长发育、遗传变异的全部遗传信息,这样的一组非同源染色体,叫一个染色体组。
基因组:是建立在染色体组概念基础上,一个二倍体生物的生殖细胞中,由于一个染色体组携带生物生长发育、遗传变异的全部信息,因此染色体组又可以成为基因组(人以及有异型的性染色体的生物,基因组(单倍体基因组)应为常染色体的一半加二条性染色体,如人为24条)。
基因库:一个种群中全部个体所含有的全部基因,叫这个种群的基因库。种群中的个体可代代死亡,但基因库却在代代相传中保持和发展。
103. 基因与DNA、染色体、脱氧核苷酸、遗传信息、蛋白质、性状的关系
基因与DNA:基因是控制生物性状的遗传物质的功能单位和结构单位,是有遗传效应的DNA片段,每个DNA上有很多个基因。
基因与染色体:基因在染色体上呈线性排列,染色体是基因的主要载体。
基因与脱氧核苷酸:基因由许多个脱氧核苷酸构成,不同基因的脱氧核苷酸排列顺序不同。
基因与遗传信息:基因中脱氧核苷酸排列顺序就代表遗传信息。
基因与蛋白质:基因通过转录和翻译合成蛋白质。
基因与性状的关系:基因通过控制蛋白质合成来控制生物性状,有两种情况:直接控制和间接控制
104. DNA、RNA
105.遗传信息、遗传密码
遗传信息:基因中(DNA中)脱氧核苷酸排列顺序就代表遗传信息。遗传密码:信使RNA上决定一个氨基酸的三个相邻的碱基,叫做一个密码子(64种),决定氨基酸的有61种;遗传密码可看做信使RNA上的碱基序列。
106.DNA复制、转录、逆转录、RNA复制、翻译的比较
107.细胞核遗传、细胞质遗传
细胞核遗传:由核基因控制的遗传(常染色体上正、反交表现相同,X染色体上正反交表现则不同)
细胞质遗传:由质基因控制的遗传(正、反交子代表现不同)(特点:①母系遗传,②杂交后代不出现一定的性状分离比)
108.等位基因、相同基因、非等位基因
等位基因:遗传学上把位于一对同源染色体的相同位置上的,控制着相对性状的基因,(如D和d),称为等位基因。
相同基因:在一对同源染色体的相同位置上的,控制着同一性状的基因,(如D和D)非等位基因:位于非同源染色体上的基因和同源染色体的不同位置上的基因。
109.减数分裂、染色体行为、基因行为与遗传规律
基因的分离定律、基因的自由组合定律、伴性遗传现象(符合分离定律)都发生在有性生殖过程中,与减数分裂中染色体的行为变化密切相关。
减I后期:
减数分裂 → 同源染色体分离 → 等位基因分离 → 基因的分离定律
减数分裂 → 同源染色体分离,非同源染色体自由组合 → 等位基因分离,非同源染色体的非等位基因自由组合 → 基因的自由组合定律(同源染色体的非姐妹染色单体之间交叉互换 → 等位基因交换 → 同源染色体的非等位基因重新组合)
110.纯合子、杂合子鉴定
对于动物:常用测交 对于植物:常用自交
111.基因分离定律、基因自由组合定律
基因分离定律:在杂合子的细胞中,位于一对同源染色体上的等位基因,具有一定的独立性。生物体在进行减数分裂的时候,等位基因随着同源染色体的分开而分离,分别进入两个配子中,独立地随着配子遗传给后代,这就是基因分离规律。 基因自由组合定律:位于非同源染色体上的非等位基因的分离或组合是互不干扰的。在进行减数分裂形成配子时,同源染色体上的等位基因彼此分离,同时非同源染色体上的非等位基因自由组合。
基因自由组合定律是建立在基因分离定律的基础上的,如果按一对等位基因来考虑,是符基因分离定律的。二者均发生在减I后期
112.可遗传变异、不遗传变异
不遗传变异:仅仅是由于环境因素的影响而引起的变异。它不能遗传给后代,仅在当代表现。(判定只需与未发生变异的种于同环境中观察)
可遗传变异:由于遗传物质改变而引起的变异,它包括基因突变、基因重组和染色体变异。
113. 变异类型及区别
114. 单倍体、二倍体、多倍体
115. 杂交育种、诱变育种、多倍体育种、植物体细胞杂交、植物组织培养、动物细胞融合、动物细胞培养、单克隆抗体的制备的原理
116. 种群、群落
种群:生活在同一地点的同种生物个体的总和。
群落:在一定时间和自然区域内相互之间有直接或间接关系的各种生物个体的总和。生物群落的结构包括垂直结构和水平结构。
117.基因型频率、基因频率
基因型频率:指种群中某一个基因型所占的百分比。
基因频率:某种基因在某个种群中出现的比例。
遗传平衡定律:在一个有性生殖的自然种群中,并符合以下五个条件的情况下:
(1)种群大;(2)种群中个体之间的交配是随机的;(3)没有发生任何突变;(4)没有新基因加入;(5)没有自然选择。p+q=1;p2+2pq+q2=1。设A基因频率为p,a的基因频率为q,则AA=p2,aa=q2,Aa=2pq。
118.地理隔离、生殖隔离
地理隔离:由于地理上的障碍,使种群彼此之间无法相遇而不能交配。长期地理隔离可产生亚种。
生殖隔离:物种间的个体不能自由交配,或者交配后不能产生可育后代。一般来讲,先有地理隔离,再形成生殖隔离。但是有时没有地理隔离也能产生新的物种,如植物中的多倍体。
119.种群、物种
种群:生活在同一地点的同种生物个体的总和,其具有种群密度、出生率和死亡率、年龄组成和性别比例四个特征。
物种:指分布在一定的自然区域内,具有一定的形态结构和生理功能,而且在自然状态下能够相互交配繁殖,并且产生出可育后代的一群生物个体。不同物种之间一般是不能交配的,即使交配成功,也不能产生可育的后代。
120.物种形成、生物进化
两者不是一回事,任何基因频率的改变,不论其变化大小如何,都属于进化范围。而作为物种的形成,则必须当基因频率的改变在突破种的界限形成生殖隔离,方可以成立。因此隔离是物种形成的必要条件,而不是进化的必要条件。
121.现代生物进化理论、达尔文自然选择学说
共同点:能解释生物进化的原因和生物的多样性、适应性。
不同点:
(1)达尔文的自然选择学说没有阐明遗传和变异的本质以及自然选择的作用机理。
(2)达尔文的进化论着重研究生物个体的进化。而现代生物进化理论强调群体的进化,认为种群是生物进化的基本单位。
(3)达尔文的自然选择学说中,自然选择来自过度繁殖和生存斗争;而现代进化论中,则将选择归结于不同基因型有差异的延续,没有生存斗争,自然选择也在进行。
122.光、温度、水对生物的影响 见第二册P68
123.种内关系、种间关系
种内关系:同种生物的不同个体或群体间的关系,包括种内互助和种内斗争。
种间关系:不同种生物之间的关系,包括竞争、捕食、共生、寄生等。
124.“J”型曲线、“S”型曲线
“J”型曲线:指在食物(养料)和空间条件充裕、气候适宜、没有天敌等理想状态下,不受资源和空间的限制,种群内个体没有迁入和迁出,无年龄结构和性别比例对生殖的影响,种群的数量往往会连续增长。
“S”型曲线:在自然条件下,环境条件是有限的,当种群在一个有限的环境中增长时,随着种群密度的上升,由于空间、食物和其他生活条件的限制,种内斗争加剧。以该种生物为食的捕食者的数量也会增加,使种群的出生率降低,死亡率增高,从而使种群的增长速率下降。当种群的数量达到环境所允许的最大容量时,种群数量将停止增长,有时会在最大容量上下保持相对稳定。
125.动物、植物种群密度的调查方法
动物:标志重捕法(取样调查法中的一种)(如第一次捕获并标志39只,第二次捕获34只,其中标志的有15只,则该种群数量N=39×34÷15=88)。
植物:样方法(选择一个种群分布比较均匀的长方形地块,按长度划成10等分,在每份的中央划一个样方,样方的长和宽各1m的正方形,计数各样方内植株的数量(在线上的只记相邻两边的),取平均值)
126.出生率、死亡率、自然增长率
出生率:是指种群中单位数量的个体在单位时间内新产生的个体数目。
死亡率:是指种群中单位数量的个体在单位时间内死亡的个体数目。
自然增长率(增长速率)=出生率—死亡率
127.影响种群数量变化的因素
种群数量是由出生率和死亡率、迁入和迁出决定的。凡是影响种群出生率和死亡率、迁入和迁出的因素都可影响种群数量的变化,如气候、食物、被捕食、传染病等。
128.生态系统的结构、生态系统的营养结构
生态系统的结构:包括生态系统的成分、食物链和食物网两方面内容。
生态系统的营养结构:食物链和食物网是生态系统的营养结构。
129.生态系统的能量流动、生态系统的物质循环
生态系统的能量流动和生态系统的物质循环是生态系统的基本功能。
生态系统的能量流动:指生态系统中能量的输入、传递和散失的过程。(能量的源头是阳光,生产者所固定的太阳能的总量便是流经这个生态系统的总能量,这些能量是沿着生态系统的营养结构——食物链和食物网流动的)其流动特点是:单向流动、逐级递减。
生态系统的物质循环:在生态系统中,组成生物体的C、H、O、N、P、S等化学元素,不断的进行着从无机环境到生物群落,又从生物群落到无机环境的循环过程。(碳在生物群落与无机环境之间的循环是二氧化碳,在生物群落内是以含碳有机物的形式进行)其特点:循环的、反复的、带有全球性的。
130.能量金字塔、生物量金字塔、数量金字塔
能量金字塔:输入到一个营养级的能量中,只有10%-20%的能量能够流到下一个营养级(原因是:1.自己的呼吸消耗。2.用于自身的生长、发育和繁殖。后一部分中有一部分随遗体、残落物、排泄物被分解者分解;另一部分被下一营养级取食,有部分随粪便排出,其余大部分被同化。)在一个生态系统中,营养级越多,在能量流动过程中消耗的能量越多,不会出现倒置现象。
生物量金字塔:与能量金字塔相似,一般不出现倒置。
数量金字塔:在某些情况下可出现倒置现象。(如:树 → 昆虫 → 鸟)
131.抵抗力稳定性、恢复力稳定性
抵抗力稳定性:是指生态系统抵抗外界干扰并使自身结构和功能保持原状的能力。
恢复力稳定性:是指生态系统在遭到外界干扰因素的破坏后恢复原状的能力。
两者之间存在着相反的关系:森林生态系统的抵抗力稳定性比草原生态系统要高,但是恢复力稳定性比草原生态系统要低。
132.生物圈稳态、内环境稳态
生物圈稳态:生物圈的结构和功能能够长期维持相对稳定的状态。稳态的维持主要有三个方面的原因:
(1).从能量角度看,源源不断的太阳能输入是生物圈维持正常运转的动力。
(2).从物质方面来看,生物圈在物质上自给自足。
(3).生物圈具有多层次的自我调节能力。
内环境稳态:正常机体在有神经系统和体液的调节下,通过各个器官、系统的协调活动,共同维持内环境相对稳定的状态。
133.生物多样性的层次
生物多样性包括:遗传多样性、物种多样性、生态系统多样性。
生物多样性的保护主要在基因、物种、生态系统三个层次上采取战略保护措施。
134.生物多样性的价值
直接使用价值:药用价值、工业原料、科学研究价值、美学价值
间接使用价值:生物多样具有重要的生态功能
潜在使用价值:还不清楚的使用价值
选修课本
1.渗透压、溶液浓度
是两个不同的概念,但两者呈正相关,溶液浓度越高,相应的渗透压就越高。
2.细胞外液渗透压、细胞内液渗透压
前者主要由钠盐维持,后者主要由钾盐维持。
3.心率、心律
前者指心脏每分钟跳动的次数,与体质有关;后者指心肌的自动节律性,与血钾含量有关。
4.肾上腺皮质、肾上腺髓质
前者可分泌醛固酮,后者可分泌肾上腺素
5.抗利尿激素、醛固酮
前者由下丘脑的神经细胞合成、垂体后叶释放,可促进肾小管、集合管对水的重吸收;后者由肾上腺皮质合成分泌,可促进肾小管、集合管保钠排钾,间接促进对水的重吸收。
6.交感神经、副交感神经
前者兴奋使心跳、血液循环、呼吸加快,血糖含量升高,肠道蠕动减弱,使机体适于寒冷环境、剧烈运动;而后者兴奋恰好相反。
7.正常血糖浓度、肾糖阈
前者为80-120mg/dL,后者为160-180mg/dL.
8.温度感受器、温觉感受器、冷觉感受器
温度感受器能感受体内外温度的变化,包括温觉感受器和冷觉感受器。
9.抗体、淋巴因子
不同点:前者由效应B细胞分泌,参与体液免疫,可和抗原发生特异性的结合;后者由T细胞和效应T细胞分泌,参与体液免疫和细胞免疫,可诱导产生更多的效应T细胞,并增强效应T细胞的杀伤力。
相同点:化学本质均为蛋白质
10.过敏反应中的抗体、正常体液免疫中的抗体
前者吸附在某些细胞的表面,后者主要存在于血清中。
11.AIDS、HIV
前者全称为获得性免疫缺陷综合症(简称艾滋病),后者全称为人类免疫缺陷病毒(简称艾滋病毒)。
12.吸收、传递光能的色素;转换光能的色素
前者为绝大多数的叶绿素a以及全部的叶绿素b、胡萝卜素和叶黄素;后者为少数处于特殊状态的叶绿素a。
13.NADP+、NADPH
前者为氧化型辅酶Ⅱ, 光反应的反应物;后者为还原型辅酶Ⅱ,光反应的生成物。
14.C3植物、C4植物
前者有大麦、大豆、马铃薯、菜豆、菠菜等;后者有玉米、甘蔗、高粱、苋菜等。
15.C3途径、C4途径
前者为CO2+ C5 酶 2C3,在C3植物叶肉细胞的叶绿体中或C4植物的维管束鞘细胞的叶绿体中进行;后者为CO2+PEP 酶 C4 ,只能在C4植物叶肉细胞的叶绿体进行。
16.PEP、PEG、GPT
PEP为磷酸烯醇式丙酮酸,参与C4途径,CO2+PEP 酶 C4 。
PEG为聚乙二醇,用于促进原生质体融合。
GPT为谷丙转氨酶,可用作诊断肝脏是否病变的一项重要指标。
17.根瘤菌、圆褐固氮菌
前者为共生固氮微生物,消费者,异养需氧型,有专一性,只为豆科植物提供氮素;后者为自生固氮微生物,分解者,异养需氧型,无专一性,可为植物提供氮素和生长素。
18.编码区、非编码区
编码区是能够编码蛋白质的核苷酸序列;非编码区是指不能够编码蛋白质的核苷酸序列,但含有调控遗传信息表达的核苷酸序列。
19.编码序列、非编码序列
前者为编码蛋白质的核苷酸序列,在真核细胞中为基因编码区的外显子;后者为不能编码蛋白质的核苷酸序列,在真核细胞中包括基因非编码区和编码区的内含子。
20.基因操作的工具和工具酶
工具包括限制性内切酶、DNA连接酶和运载体;工具酶为限制性内切酶和DNA连接酶。
21.目的基因、标记基因
前者为人们所需要的特定基因,如抗虫基因、抗病基因、人类胰岛素基因、人类干扰素基因;后者是运载体必须具备的条件之一,常见为抗生素的抗性基因(如青霉素的抗性基因)。
22.目的基因的检测和表达
检测:看受体细胞是否被导入标记基因(抗性基因),是否表现出标记基因的性状。
表达:看受体细胞是否合成出特定的蛋白质,是否表现出目的基因的性状。
23.抗生素、干扰素
前者为微生物(主要是放线菌、真菌)的次级代谢产物,也叫抗菌素,可抑制细菌的生长繁殖;后者是淋巴因子中的一种,由T细胞和效应T细胞合成分泌,化学本质为糖蛋白,可用于治疗由病毒引起的疾病。
24.工程菌、超级细菌
前者为用基因工程的方法制造,含有可高效表达外源基因(目的基因)的细菌,如含有人胰岛素基因的大肠杆菌,含有抗虫基因的土壤农杆菌;后者是用基因工程的方法,把能分解三种烃类的基因都转移到能分解另一种烃类的假单胞杆菌内,创造出了能同时分解四种烃类的超级细菌,大大提高了细菌分解石油的效率。
25.基因诊断、基因治疗
前者是用放射性同位素(如32P)、荧光分子等标记的DNA分子做探针,利用DNA分子杂交原理,鉴定被检测标本上的遗传信息,达到检测疾病的目的;后者是把健康的外源基因导入有基因缺陷的细胞中,达到治疗疾病的目的。
26.重组DNA、重组质粒
目的基因的粘性末端与运载体的粘性末端,在DNA连接酶的作用下,通过碱基互补配对而结合,形成重组DNA;如果运载体是质粒,形成的就是重组质粒。
27.内质网和高尔基体对分泌蛋白的加工作用
前者的加工为折叠、组装、糖基化;后者的加工为浓缩,包装。
28.植物细胞工程和动物细胞工程的有关技术
前者有植物组织培养、植物体细胞杂交;后者包括动物细胞培养、动物细胞融合、单克隆抗体制备、细胞核移植、胚胎移植、胚胎分割移植。
29.脱分化、去分化、再分化
由高度分化的植物器官、组织或细胞产生愈伤组织的过程,称为脱分化,也叫去分化;脱分化产生的愈伤组织继续进行培养,又可以重新分化成根或芽等器官,叫做再分化。
30.诱导植物细胞融合和动物细胞融合的方法
前者只有物理法(离心、振动、电刺激)、化学方法(聚乙二醇)两种;后者包括物理法、化学法和生物法(灭活的病毒如灭活的仙台病毒)三种。
31.原代培养、传代培养
前者指在培养瓶中培养10代以内的细胞的培养过程;后者指培养瓶中的细胞定期用胰蛋白酶从瓶壁上脱离下来,配置成细胞悬浮液,分装到两个或两个以上的培养瓶中培养的过程。
32.细胞株、细胞系
前者指只能够传到10代~50代的细胞,遗传物质没有发生改变;后者指在培养条件下可无限传代的细胞,遗传物质发生了改变,并且有癌变的特点。
33.单克隆抗体与“生物导弹”的关系
在单抗上连接抗癌药物,制成“生物导弹”,可将抗癌药物定向带到癌细胞所在部位,既消灭了癌细胞,又不会伤害健康的细胞。那么,单抗能否直接杀死癌细胞?(不能)单抗只能定向识别癌细胞,把药物带到癌细胞所在部位,真正消灭癌细胞的还是抗癌药物。
34.质粒和拟核中所含的基因
前者含有的主要是控制着细菌的抗药性、固氮、抗生素生成等性状的基因;后者含有控制着细菌性状的大多数基因。
35.无鞭毛和有鞭毛球菌所形成的菌落
前者形成的菌落较小较厚,边缘较整齐;后者形成的菌落大而扁平,边缘呈波状或锯齿状。
36.衣壳、衣壳粒、核衣壳
衣壳包围在病毒核酸的四周,成分是蛋白质,可决定病毒的抗原特异性。
衣壳粒是衣壳的最小形态单位,通常由1-6个多肽分子组成。
核衣壳是由衣壳和核酸组成的,属于病毒的基本结构。
37.细菌、真菌、放线菌的最适pH
分别为6.5-7.5、5.0-6.0、7.5-8.5
38.初级代谢产物、次级代谢产物
前者是自身生长和繁殖所必需的物质,无特异性,任何时期都在合成,存在于细胞内,如氨基酸、核苷酸、多糖、脂质、维生素;后者并非是自身生长和繁殖所必需的物质,有特异性,生长到一定阶段才开始合成,可能积累在细胞内,也可能排到外界环境中,如抗生素、毒素、激素、色素。
39.酶合成调节、酶活性调节
前者是通过控制不同酶的合成来调节代谢的过程,如在只有乳糖的情况下,大肠杆菌才合成分解乳糖的酶(半乳糖苷酶);后者是微生物通过改变已有酶的催化活性来调节代谢的速率,如谷氨酸棒杆菌合成的谷氨酸过量就会抑制谷氨酸脱氢酶的活性。
40.组成酶、诱导酶
前者是微生物细胞内一直都存在的酶,它们的合成只受遗传物质的控制,如大肠杆菌分解葡萄糖的酶;后者则是在环境中存在某种物质的情况下才能够合成的酶,既受遗传物质控制,又受环境条件影响,如大肠杆菌合成分解乳糖的酶(半乳糖苷酶)。
41.谷氨酸棒状杆菌、黄色短杆菌
前者可用于生产谷氨酸,提高产量的方法是改变细胞膜的通透性,使谷氨酸迅速的排到细胞外:后者可用于生产赖氨酸,提高产量的方法是通过诱变育种,选育出不能合成高丝氨酸脱氢酶的菌种。
42.微生物菌体和代谢产物的分离提纯方法
前者用过滤、沉淀等方法分离:后者用蒸馏、萃取、离子交换等方法提纯。
43.单细胞蛋白和纯化的蛋白质
单细胞蛋白指的是微生物菌体本身,含有丰富的蛋白质,但并不是纯化的蛋白质,也不是从单细胞生物中提取的蛋白质。
应激性
反射
适应性
遗传性
概念
生物体对外界刺激发生的反应
在中枢神经系统的参与下,人和动物体对体内和外界环境的各种刺激所发生的有规律的反应
生物体和环境表现相适合的现象
生物亲代与子代之间的相似现象
产生原因
外界刺激(光、温度、声音、食物、化学物质、机械运动、地心引力等)引起
外界刺激(光、温度、声音、食物、颜色、语言、文字等)引起,有神经系统的参与
生物体在一定的环境条件下发生的有利变异并通过自然选择是其形成的根本原因
亲代的遗传物质复制后传给子代并在子代的个体发育中表达
表现形式
植物的各种向性(向光性、向地性、向肥性)和动物的各种趋性(趋光性、趋化性)
存在于具有神经系统的动物体的反应(如针刺、火烧、遇险、看书、听音乐)
生物体的形态、结构、生理功能和行为习性
子代在形态结构、生理、行为、习性等各种性状与亲体相似
表现特点
即时反应
即时反应
稳定特征
稳定特征
意义
有利生物的生存和进化(趋利避害)
保持物种稳定
蛋白质
核酸
元素
C、H、O、N(S)
C、H、O、N、P
基本单位
氨基酸(20种)
核苷酸(8种,碱基5种)
形成
脱水缩合
脱水缩合
功能
细胞组成成分,催化、运输、调节、免疫
是生物的遗传物质,对遗传、变异和蛋白质合成有决定作用
关系
核酸多样性→蛋白质多样性→生物(性状)多样性
结构特点
主要功能
完成功能的细胞成分
分布
线粒体
双层膜
(含DNA)
有氧呼吸的主要场所
都与能量转换有关
有与有氧呼吸有关的酶
动植物细胞
叶绿体
光合作用的场所(真核生物)
基粒上有光合色素,基粒和基质中有光合作用的酶
叶肉细胞、幼茎皮层细胞、C4植物的维管束鞘细胞、保卫细胞
原核细胞
真核细胞
细胞大小
小(1~10微米)
大(10~100微米)
细胞壁
有些无(支原体),成分主要是糖类和蛋白质结合而成的化合物(肽聚糖)
植物有,成分主要为纤维素和果胶
细胞器
核糖体
有线粒体、叶绿体等多种
细胞核
拟核,有大型环状DNA分子
有成形的细胞核,有核膜、核仁、染色体
基因结构
有编码区和非编码区,编码区是连续的,无外显子和内含子
有编码区和非编码区,编码区是间隔的,不连续的(含外显子、内含子)
转录和翻译
在同一时间和地点
转录在核内,时间在前;翻译在质内,时间在后
举例
细菌(乳酸菌、硝化细菌、根瘤菌、圆褐固氮菌、葡萄球菌、黄色短杆菌等)、蓝藻、放线菌
酵母菌、青霉菌、动植物细胞等
有丝分裂
减数第一次分裂
减数第二次分裂
分裂间期
复制一次
复制一次
不复制
染色体行为
有同源染色体,
但不配对
同源染色体联会、
四分体(交叉互换)、
分离
无同源染色体
染色体平均
分配方式
后期、着丝点分裂为二、染色单体分开
同源染色体分离
着丝点一分为二,
染色单体分开
染色体数目变化
2N→2N
2N→N
N→2N→N
DNA的含量变化
2C→4C→2C
2C→4C→2C
2C→C
发生时间
形成体细胞过程
(如精原细胞)
形成性细胞过程中
(如精子、卵细胞、花粉粒)
精子
卵细胞
细胞质分裂方式
均等分裂
不均等分裂
产生的生殖细胞数量
4个
1个卵细胞,3个极体
是否变形
要
否
相同点
染色体只复制一次,细胞连续分裂两次
动物细胞
植物细胞
纺锤体的形成不同(前期)
中心体(中心粒)发出星射线形成纺锤体
由细胞两极发出的纺锤丝形成纺锤体
细胞质的分裂方式不同(末期)
细胞膜从细胞中央向内凹陷,最后把细胞缢裂成两部分
细胞中央由内向外形成细胞板,最后把细胞分成两部分
光反应
暗反应
场所
叶绿体内囊状结构薄膜上
叶绿体基质
条件
需色素和光(有些需酶)
需多种酶、ATP、NADPH
能量变化
光能 → 电能 → 活跃的化学能
活跃的化学能转变成稳定的化学能
产物
O2、ATP、NADPH
葡萄糖、H2O、(C5)
联系
暗反应为光反应提供ADP、Pi、NADP+,光反应为暗反应提供ATP、NADPH
有氧呼吸
无氧呼吸
场所
细胞质基质、线粒体
细胞质基质
产物
二氧化碳和水
酒精、二氧化碳或乳酸
能量
2870kj/ml(1161kj在ATP中)
196.65kj/ml(61.08kj在ATP中)
消耗1ml葡萄糖产生的CO2
6ml
2ml或0ml
产生1mlCO2消耗的葡萄糖
1/6ml
1/2ml
联系
从葡萄糖到丙酮酸阶段相同
实质
分解有机物,释放能量,合成ATP
意义
为各项生命活动提供能量;为体内其他化合物合成提供原料
DNA
RNA
空间结构
规则的双螺旋结构(双链)
单链结构
碱基
A、T、G、C
A、U、G、C
五碳糖
脱氧核糖
核糖
功能
贮存、传递和表达遗传信息
mRNA:转录遗传信息,翻译的模板。
tRNA:运输特定氨基酸。(61种)
rRNA:核糖体的组成成分
DNA复制
转录
翻译
逆转录
RNA复制
场所
细胞核(主要)
细胞核(主要)
细胞质
模板
DNA的两条链
DNA的一条链
mRNA
RNA
RNA
酶
解旋酶、DNA聚合酶
RNA聚合酶
逆转录酶
原料
4种脱氧核苷酸
4种核糖核苷酸
氨基酸(20种)
4种脱氧核苷酸
4种核糖核苷酸
碱基互补
配对原则
A-T、G-C
T-A、C-G
A-U、G-C
T-A、C-G
A-U、G-C
U-A、C-G
A-T、G-C
U-A、C-G
A-U、G-C
U-A、C-G
结果
(产物)
两个子代DNA分子
mRNA
蛋白质(多肽)
DNA
RNA
信息传递
DNA → DNA
DNA → RNA
DNA → 蛋白质
RNA → DNA
RNA → RNA
基因突变
基因重组
染色体变异
概念
DNA分子结构的改变(DNA上发生碱基对的增添、缺失、改变)
控制不同性状的基因的重新组合
染色体数目和结构发生变化,导致生物性状的变异
发生时期
减数第一次分裂间期,有丝分裂间期
减数第一次分裂的四分体和减I后期,是在产生有性生殖细胞过程中发生的
有丝分裂和减数分裂均可发生
结果
产生新的基因
产生了新的基因型
产生新的基因型
光镜下观察
不可见
不可见
可见
发生的生物
原核、真核生物
真核生物(进行有性生殖),原核生物则在人工条件下进行DNA重组
真核生物
意义
生物变异的根本来源,提供生物进化的原始材料,可用于诱变育种
杂交育种
单倍体育种、多倍体育种
单倍体
多倍体
二倍体
概念
体细胞中含有本物种配子染色体数目的个体
由受精卵发育而成的个体,体细胞中含有三个或三个以上染色体组的个体
由受精卵发育而成的个体,体细胞中含有二个染色体组的个体
自然成因
由未受精卵细胞发育而来
外界条件的剧烈变化,体细胞有丝分裂的过程中,染色体复制后,细胞分裂受阻,造成染色体数目增加
进行正常的有性生殖或无性生殖
人工诱导
由花药离体培养而来
用秋水仙素处理萌发的种子或幼苗
意义
运用单倍体育种,加倍后可迅速获得纯系植株,明显地缩短育种年限
运用多倍体育种,可获得植物新品种
杂交
育种
诱变
育种
多倍体
育种
单倍体
育种
植物体细胞杂交
植物组织培养
动物细胞融合
动物细胞培养
单克隆抗体的制备
原理
基因
重组
基因
突变
染色体
变异
染色体
变异
细胞的全能性和
细胞膜的流动性
细胞的全能性
细胞膜的流动性
细胞的增殖
细胞膜的流动性
意义
(用途)
培育生物新品种
克服远缘杂交不
亲和的障碍,扩
展了用于亲本杂
交组合的范围
快速繁殖,培育无病毒植物等
制备单克隆抗体
获得细胞的产物或细胞本身
单抗连接抗癌药物制成“生物导弹”
相关学案
这是一份高中生物核心基础知识整理,共17页。
这是一份高中生物知识点总结(全),共79页。
这是一份高中生物69个知识点汇总,共19页。

