湖南省郴州市北湖区郴州市明星学校2023-2024学年高二下学期4月月考生物试题(原卷版+解析版)
展开第Ⅰ卷 选择题(共40分)
一、单选题(共12个小题,每小题2分,共24分。每个小题只有一个选项符合题意)
1. 在生活中,人们经常利用微生物制作美味的食品。下列有关叙述正确的是( )
A. 酿造葡萄酒时一定要通入空气才能使葡萄汁变成葡萄酒
B. 在有氧、缺乏糖源的条件下利用醋酸菌能把果酒加工成果醋
C. 馒头中的孔泡是由乳酸菌在面团中产生CO2,蒸馒头时CO2受热膨胀形成的
D. 果酒、果醋所用的菌种都含有线粒体,都能进行有氧呼吸
【答案】B
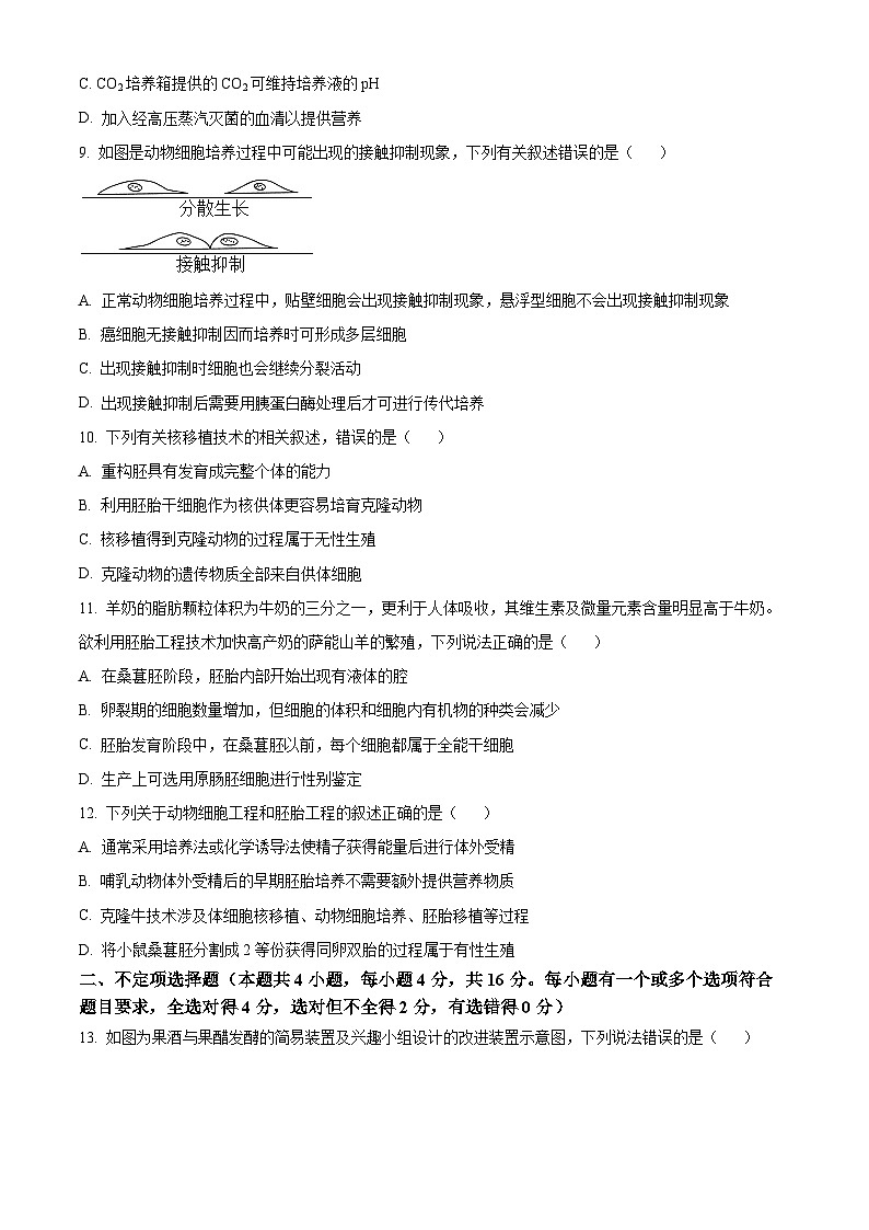
【解析】
【分析】酵母菌是单细胞的真核生物,属于真菌,代谢类型是兼性厌氧型。在氧气充足时,酵母菌进行有氧呼吸,将葡萄糖分解为终产物二氧化碳和水;在无氧条件下,进行无氧呼吸产生酒精和二氧化碳。醋酸菌属于原核生物,好氧型。
【详解】A、酿造葡萄酒时只需将发酵瓶留有1/3的空间即可,不需要通入空气,A错误;
B、在有氧、缺乏糖源的条件下利用醋酸菌能把乙醇变为乙醛,乙醛变为醋酸,B正确;
C、馒头中的孔泡是由于酵母菌有氧呼吸产生CO2,加热时CO2膨胀形成的,C错误;
D、果酒所用的菌种是酵母菌,真核生物含有线粒体,可进行有氧呼吸也可进行无氧呼吸,酿酒时主要进行无氧呼吸,果醋所用的菌种是醋酸杆菌,原核生物不含线粒体,好养型细菌,D错误。
故选B。
2. 下列有关无菌技术的说法,正确的是( )
A. 无菌技术的关键是杀灭实验室中所有的微生物
B. 培养微生物的试剂和器具都要进行湿热灭菌
C. 经巴氏消毒法处理的食品因微生物未被彻底消灭,不能在常温下长期保存
D. 无菌技术中,若处理对象为液体,则只能消毒,不能灭菌
【答案】C
【解析】
【分析】实验室常用的灭菌方法:①灼烧灭菌:将微生物的接种工具,如接种环、接种针或其他金属工具,直接在酒精灯火焰的充分燃烧层灼烧,可以迅速彻底地灭菌,此外,在接种过程中,试管口或瓶口等容易被污染的部位,也可以通过火焰燃烧来灭菌。
②干热灭菌:能耐高温的,需要保持干燥的物品,如玻璃器皿(吸管、培养皿)和金属用具等,可以采用这种方法灭菌。
③高压蒸汽灭菌:将灭菌物品放置在盛有适量水的高压蒸汽灭菌锅内,为达到良好的灭菌效果,一般在压力为100kPa,温度为121℃的条件下,维持15~30min。
【详解】A、无菌技术的关键是防止杂菌污染,A错误;
B、培养微生物的培养基一般用湿热灭菌,微生物的接种工具,如接种针、接种环或其他金属用具,一般用灼烧灭菌,B错误;
C、经巴氏消毒法处理的食品因微生物未被彻底消灭,此时食品中还存在微生物的芽孢和孢子,所以不能在常温下长期保存,长期保存很容易变质,C正确;
D、无菌技术中,若处理对象为液体,可以用高压蒸汽灭菌法灭菌,D错误。
故选C。
3. 下表为某培养基的配方,下列叙述正确的是( )
注:伊红-美蓝可用于检测大肠杆菌,使菌落染成深紫色,带金属光泽。
A. 从物理性质看该培养基属于液体培养基,从用途看该培养基属于选择培养基
B. 能在此培养基上生长的只有大肠杆菌
C. 牛肉膏可以作为碳源和氮源
D. 该培养基调节合适的pH后就可以接种使用
【答案】C
【解析】
【分析】据表分析:此表表示鉴定大肠杆菌的合成培养基。微生物的培养基的营养成分主要有碳源、氮源、水和无机盐,有的还会有生长因子等。
【详解】A、从物理性质看该培养基含有琼脂,属于固体培养基,从用途看该培养基含有鉴定性物质伊红-美蓝,用于鉴定大肠杆菌,属于鉴别培养基, A 错误;
B、此培养基中(含有牛肉膏)能生长多种微生物,不仅仅只有大肠杆菌, B 错误;
C、牛肉膏可以为微生物的生长繁殖提供碳源和氮源, C正确;
D、该培养基调节合适的 pH 后要进行湿热灭菌(高压蒸汽灭菌)操作, D错误。
故选C。
4. 如图是纯化微生物时采用的两种接种方法接种后培养的效果图,下列相关叙述正确的是( )
A. 图甲三个平板中所用培养液的稀释倍数相同
B. 图甲、乙均适合分离微生物,但乙不适合对微生物进行计数
C. 图乙纯化过程,接种环共需灼烧处理5次
D. 图乙每次划线应从同一起点开始以便使聚集的菌种逐步稀释获得单菌落
【答案】B
【解析】
【分析】纯化微生物采用的接种方法有稀释涂布法和平板划线法。稀释涂布法需要的配置不同浓度梯度的微生物培养液,用玻璃刮刀将菌液涂在培养基表面,更易分离出单菌落;平板划线法。操作简单,但操作不当时可能无法分离出单菌落。两图中图甲表示稀释涂布法,图乙表示平板划线法。
【详解】A、图甲中三个平板所用的培养液的稀释倍数应当不相同,才能确保分离出单菌落,A错误;
B、图甲表示稀释涂布法,图乙表示平板划线法,图甲、乙均适合分离微生物,但乙不适合对微生物进行计数,B正确;
C、图乙纯化过程,接种环共需灼烧处理6次,C错误;
D、图乙每次划线应从上一次划线的末尾开始以便分离出单菌落,D错误。
故选B。
5. 精氨酸依赖型菌株不能在缺少精氨酸的培养基上正常生长,但可作为鸟氨酸发酵的优良菌种。如图为野生型谷氨酸棒状杆菌经诱变获得精氨酸依赖型菌并进行筛选的过程示意图。下列相关叙述错误的是( )
A. 甲中的A菌落为精氨酸依赖型菌株
B. 乙培养基与甲相比可能缺少了精氨酸
C. 紫外线照射可导致谷氨酸棒状杆菌发生可遗传变异
D. 野生型菌液的培养皿中不会出现菌落
【答案】A
【解析】
【分析】由图分析可知,图中①表示将紫外线照射处理的菌液接种在完全培养基上,②表示在缺乏精氨酸的培养基上继续培养,甲中A表示野生型谷氨酸棒状杆菌,B为精氨酸依赖型菌株。
【详解】A、由图观察可知,乙中的菌落是通过影印法获得的,菌落A是野生型菌种,菌落B为精氨酸依赖型菌株,B可作为鸟氨酸发酵的优良菌种,A错误。
B、图示为野生型谷氨酸棒状杆菌经诱变获得精氨酸依赖型菌并进行筛选的过程示意图,精氨酸依赖型菌株不能在缺少精氨酸的培养基上正常生长,因此A为野生型谷氨酸棒状杆菌,B为精氨酸依赖型菌株,乙培养基上没有B菌落,据此推测乙培养基与甲相比缺少了精氨酸,B正确;
C、野生型谷氨酸棒状杆菌能在缺少精氨酸的培养基上正常生长,精氨酸依赖型菌株不能在缺少精氨酸的培养基上正常生长,紫外线照射可导致谷氨酸棒状杆菌发生基因突变,产生可遗传变异,经过筛选可获得精氨酸依赖型菌株,C正确;
D、液体培养基的作用是让细菌快速大量繁殖,细菌在固体培养基上才能形成菌落,故野生型菌液的培养皿中不会出现菌落,D正确。
故选A
6. 下列有关发酵工程的叙述,错误的是( )
A. 可通过诱变育种、基因工程等方法选育出性状优良的菌种进行扩大培养
B. 单细胞蛋白就是从人工培养的微生物菌体中提取的蛋白质
C. 发酵工程中发酵罐内发酵是发酵工程的中心环节
D. 现代发酵工程中所用的菌种大多是单一菌种
【答案】B
【解析】
【分析】1、发酵工程是指利用微生物的特定功能通过现代工程技术手段规模化生产对人类有用的产品。
2、单细胞蛋白是指利用淀粉或纤维素的水解液、制糖工业的废液、石化产品等为原料,通过发酵获得的大量的微生物菌体。
【详解】A、可通过诱变育种、细胞工程、基因工程等方法选育出性状优良的工程菌并进行扩大培养,从而获得人类有用的产品,A正确;
B、单细胞蛋白就是人工培养的微生物菌体,B错误;
C、发酵工程中发酵罐内发酵是发酵工程的中心环节,是在人工控制的无菌条件下,利用微生物的生命活动,获得发酵产品的过程,C正确;
D、现代发酵工程所用的菌种大多是单一菌种,一旦有杂菌污染,可能导致产量大大下降,因此培养基和发酵设备都必须经过严格的灭菌,D正确。
故选B。
7. 下图表示利用植物体细胞杂交技术获得杂种植物白菜—甘蓝的过程,以下说法错误的是
A. ①过程表示利用酶解法去除细胞壁获得原生质体的过程
B. ②过程常用聚乙二醇诱导原生质体融合
C. ③过程中高尔基体活动旺盛
D. 最终获得的杂种植物体细胞内含19条染色体
【答案】D
【解析】
【分析】①表示利用酶解法去除细胞壁获得原生质体的过程;②表示诱导原生质体融合的过程,常用聚乙二醇进行诱导;③表示再生出新的细胞壁的过程;④表示脱分化形成愈伤组织的过程;⑤表示再分化过程。
【详解】A、①表示利用酶解法(纤维素酶和果胶酶)去除细胞壁获得原生质体的过程,故A正确;
B、②表示诱导原生质体融合的过程,常用聚乙二醇进行诱导,故B正确;
C、③表示再生出新的细胞壁的过程,而植物细胞中的高尔基体与细胞壁的形成相关,所以该过程中高尔基体活动旺盛,故C正确;
D、最终获得的杂种植物体细胞内含有白菜-甘蓝的全部遗传物质,即含有38条染色体,故D错误。
故选D。
【点睛】
8. 课外小组欲在体外完成动物组织细胞的培养,相关描述错误的是( )
A. 为了防止培养过程中杂菌污染,可向培养液中加入适量的抗生素
B. 定期更换培养基可及时为细胞补充营养
C. CO2培养箱提供的CO2可维持培养液的pH
D. 加入经高压蒸汽灭菌的血清以提供营养
【答案】D
【解析】
【分析】动物细胞培养指从动物机体中取出相关的组织,将它分散成单个细胞,然后,在适宜的培养基中,让这些细胞生长和增殖。动物细胞培养的条件:无菌、无毒的环境;营养条件;适宜的温度和pH;95%空气+5%二氧化碳的气体环境。
【详解】A、为了防止培养过程中杂菌污染,可向培养液中加入适量的抗生素,A正确;
B、定期更换培养基可及时为细胞补充营养,以清除代谢产物,B正确;
C、CO2培养箱提供的CO2可维持培养液的pH,C正确;
D、加入血清为动物细胞提供营养,高压蒸汽灭菌会破坏血清中的活性成分,D错误。
故选D。
9. 如图是动物细胞培养过程中可能出现的接触抑制现象,下列有关叙述错误的是( )
A. 正常动物细胞培养过程中,贴壁细胞会出现接触抑制现象,悬浮型细胞不会出现接触抑制现象
B. 癌细胞无接触抑制因而培养时可形成多层细胞
C 出现接触抑制时细胞也会继续分裂活动
D. 出现接触抑制后需要用胰蛋白酶处理后才可进行传代培养
【答案】C
【解析】
【分析】1、动物细胞培养的流程:取动物组织块(动物胚胎或幼龄动物的器官或组织)→剪碎→用胰蛋白酶或胶原蛋白酶处理分散成单个细胞→制成细胞悬液→转入培养瓶中进行原代培养→贴满瓶壁的细胞重新用胰蛋白酶或胶原蛋白酶处理分散成单个细胞继续传代培养。
2、细胞贴壁和接触抑制:悬液中分散的细胞很快就贴附在瓶壁上,称为细胞贴壁.细胞数目不断增多,当贴壁细胞分裂生长到表面相互抑制时,细胞就会停止分裂增殖,这种现象称为细胞的接触抑制。
【详解】A、正常动物细胞培养分为两类,一类细胞能够悬浮在培养液中生长增殖,另一类细胞需要贴附于某些基质表面才能生长增殖。贴壁细胞会出现接触抑制现象,悬浮型细胞不会出现接触抑制现象,A正确;
B、癌细胞培养过程中不会出现接触抑制现象,因而癌细胞培养时可形成多层细胞,B正确;
C、出现接触抑制时细胞将停止分裂活动,C错误;
D、出现接触抑制后需利用胰蛋白酶消化后使贴壁生长的细胞变为单个游离细胞才可进行传代培养,D正确。
故选C。
10. 下列有关核移植技术的相关叙述,错误的是( )
A. 重构胚具有发育成完整个体的能力
B. 利用胚胎干细胞作为核供体更容易培育克隆动物
C. 核移植得到克隆动物的过程属于无性生殖
D. 克隆动物的遗传物质全部来自供体细胞
【答案】D
【解析】
【分析】动物细胞核移植技术是将动物一个细胞的细胞核移入去核的卵母细胞中,使这个重新组合的细胞发育成新胚胎,继而发育成动物个体的技术。哺乳动物核移植可以分为胚胎细胞核移植和体细胞核移植。
【详解】A、重构胚,顾名思义就是人为重新构建的胚胎,具有发育的全能性,具有发育成完整个体的能力,A正确;
B、胚胎干细胞分化程度低,全能性表现更容易,因此利用胚胎干细胞作为核供体更容易培育克隆动物,B正确;
C、核移植得到的克隆动物,没有经过减数分裂和受精作用,属于无性生殖,C正确;
D、通过体细胞核移植方法生产的克隆动物不是对提供体细胞核的动物进行了100%的复制,因为克隆动物还有一部分遗传物质来自受体细胞的细胞质,D错误。
故选D。
11. 羊奶的脂肪颗粒体积为牛奶的三分之一,更利于人体吸收,其维生素及微量元素含量明显高于牛奶。欲利用胚胎工程技术加快高产奶的萨能山羊的繁殖,下列说法正确的是( )
A. 在桑葚胚阶段,胚胎内部开始出现有液体腔
B. 卵裂期的细胞数量增加,但细胞的体积和细胞内有机物的种类会减少
C. 胚胎发育阶段中,在桑葚胚以前,每个细胞都属于全能干细胞
D. 生产上可选用原肠胚细胞进行性别鉴定
【答案】C
【解析】
【分析】胚胎发育过程:
(1)卵裂期:细胞进行有丝分裂,数量增加,胚胎总体积不增加;
(2)桑椹胚:32个细胞左右的胚胎(之前所有细胞都能发育成完整胚胎的潜能属全能细胞);
(3)囊胚:细胞开始分化,其中个体较大的细胞叫内细胞团将来发育成胎儿的各种组织;而滋养层细胞将来发育成胎膜和胎盘;胚胎内部逐渐出现囊胚腔(囊胚的扩大会导致透明带的破裂,胚胎伸展出来,这一过程叫孵化);
(4)原肠胚:内细胞团表层形成外胚层,下方细胞形成内胚层,由内胚层包围的囊腔叫原肠腔。
【详解】A、在囊胚阶段,胚胎的内部开始出现含有液体的腔,A错误;
B、卵裂期的细胞数量增加,细胞的体积减少,细胞内有机物的种类增多,B错误;
C、胚胎发育阶段中,在桑葚胚以前,每个细胞都属于全能干细胞,囊胚的细胞逐渐分化,C正确;
D、生产上可选用囊胚期的滋养层细胞进行性别鉴定,鉴定后的胚胎通常都需要进行移植,而原肠胚阶段已不适合移植,因此鉴定出性别也没用,D错误。
故选C。
12. 下列关于动物细胞工程和胚胎工程的叙述正确的是( )
A. 通常采用培养法或化学诱导法使精子获得能量后进行体外受精
B. 哺乳动物体外受精后的早期胚胎培养不需要额外提供营养物质
C. 克隆牛技术涉及体细胞核移植、动物细胞培养、胚胎移植等过程
D. 将小鼠桑葚胚分割成2等份获得同卵双胎的过程属于有性生殖
【答案】C
【解析】
【分析】哺乳动物的体外受精主要包括卵母细胞的采集、精子的获取和受精等几个主要步骤。胚胎分割是指采用机械方法将早期胚胎切割成2等份、4等份或8等份等,经移植获得同卵双胎或多胎的技术。来自同一胚胎的后代具有相同的遗传物质,因此,胚胎分割可以看做动物无性繁殖或克隆的方法之一。
【详解】A、精子获能是获得受精的能力,不是获得能量,A错误;
B、哺乳动物体外受精后的早期胚胎培养所需营养物质与体内基本相同,例如需要有糖、氨基酸、促生长因子、无机盐、微量元素等,还需加入血清、血浆等天然成分,B错误;
C、克隆牛技术涉及体细胞核移植、动物细胞培养、胚胎移植等过程,C正确;
D、胚胎分割可以看做动物无性繁殖或克隆的方法,D错误。
故选C。
二、不定项选择题(本题共4小题,每小题4分,共16分。每小题有一个或多个选项符合题目要求,全选对得4分,选对但不全得2分,有选错得0分)
13. 如图为果酒与果醋发酵的简易装置及兴趣小组设计的改进装置示意图,下列说法错误的是( )
A. 用体积分数为70%酒精对上述装置进行消毒后,再装入果汁
B. 甲装置在酿酒过程中被杂菌污染的机会比其他两装置大
C. 丙装置转为果醋发酵更容易,只需通过气阀2通气即可
D. 利用装置丙进行酒精发酵,发酵旺盛阶段可以进行醋酸发酵
【答案】CD
【解析】
【分析】1、果酒的制作离不开酵母菌,酵母菌是兼性厌氧微生物,在有氧条件下,酵母菌进行有氧呼吸,大量繁殖,把糖分解成二氧化碳和水;在无氧条件下,酵母菌能进行酒精发酵。故果酒的制作原理是酵母菌无氧呼吸产生酒精,酵母菌最适宜生长繁殖的温度范围是18~30℃;生产中是否有酒精的产生,可用酸性重铬酸钾来检验,该物质与酒精反应呈现灰绿色。
2、果醋制作中起到主要作用的微生物是醋酸菌,醋酸菌是一种好氧细菌,只有当氧气充足时,才能进行旺盛的生理活动,其代谢类型属于异养需氧型。当氧气、糖源都充足时,醋酸菌将葡萄汁中的糖分解为醋酸;当缺少糖源时,醋酸菌将乙醇变为乙醛,再将乙醛变为醋酸。醋酸菌的最适生长温度为30~35℃。
【详解】A、果酒、果醋发酵实验中用70%左右的酒精对实验装置进行消毒后,再装入果汁进行发酵,目的是避免杂菌污染,A正确;
B、甲装置在酿酒过程中需要通过拔瓶塞排气,而其他的两个装置不需要通过拔瓶塞排气,因此甲装置被杂菌污染的机会比其他两装置大,B正确;
C、丙装置转为果醋发酵时,需通过气阀1通气,且需提高发酵温度,C错误;
D、由于醋酸菌是好氧细菌,而果酒发酵是无氧环境,且醋酸菌需要在温度30~35℃条件下才能转化成醋酸,而发酵罐中温度是18~30℃,因此,在酒精发酵的旺盛阶段,醋酸菌不能将果汁中的糖发酵为醋酸,D错误。
故选CD。
14. 将特定药物与单克隆抗体相结合制成的“生物导弹”,能够用于杀死人类某些癌细胞,其过程如图所示。“生物导弹”主要由两部分组成,一是“瞄准装置”,二是杀伤性“弹头”。下列相关叙述错误的是( )
A. “脾脏中的细胞”是从经免疫处理的实验动物中获取的B淋巴细胞
B. 杂交瘤细胞通过胞吐的方式将抗体释放到细胞外
C. “瞄准装置”是指能够特异性识别癌细胞的单克隆抗体
D. 构成“弹头”的抗癌药物具有选择性杀伤癌细胞的功能
【答案】D
【解析】
【分析】“生物导弹”主要由两部分组成,一是“瞄准装置”,二是杀伤性“弹头”。 “瞄准装置”是指能够特异性识别癌细胞的单克隆抗体。
【详解】A、制备单克隆抗体前需要给小鼠注射特定抗原,然后从脾脏中获得产生特定抗体的B淋巴细胞,A正确;
B、抗体的化学本质是蛋白质,属于生物大分子,所以杂交瘤细胞通过胞吐的方式将抗体释放到细胞外,B正确;
C、单克隆抗体可以特异性识别癌细胞表面的抗原物质,所以“瞄准装置”是指能够特异性识别癌细胞的单克隆抗体,C正确;
D、构成“弹头”的抗癌药物没有特异性,只有“瞄准装置”中的单克隆抗体才能将药物带到特定部位,才能选择性杀伤,D错误。
故选D。
15. 肌萎缩性侧索硬化症即“渐冻症”,该病病因之一是突变基因导致有毒物质积累,使运动神经元损伤。最新研究结果表明,利用诱导多能干细胞(iPS细胞)制作前驱细胞,然后移植给渐冻症实验鼠,能延长其寿命。下列关于诱导多能干细胞的叙述,正确的是( )
A. iPS细胞分化的实质是基因的选择性表达,细胞种类增多
B. iPS细胞分化成的多种细胞中DNA相同,蛋白质却不完全相同
C. 若将突变的相关基因替换,或许可以起到治疗该病的作用
D. 经体外诱导产生造血干细胞,在小鼠胸腺中能够增殖分化出B细胞
【答案】ABC
【解析】
【分析】干细胞的分类全能干细胞:具有形成完整个体的分化潜能。多能干细胞:具有分化出多种细胞组织的潜能。专能干细胞:只能向一种或两种密切相关的细胞类型分化。如神经干细胞可分化为各类神经细胞,造血干细胞可分化为红细胞、白细胞等。
【详解】A、细胞分化的实质是基因的选择性表达,细胞种类增多,A正确;
B、iPS细胞分化形成的多种细胞中DNA相同,但mRNA不完全相同蛋白质也不完全相同,B正确;
C、若将突变的相关基因替换,不会导致有毒物质积累,或许可以起到治疗该病的作用,C正确;
D、B细胞是由造血干细胞增殖分化形成的,经体外诱导产生的造血干细胞,在小鼠骨髓中能够增殖分化出B细胞,D错误。
故选ABC。
16. 细胞融合技术有着广泛应用,如图为细胞融合的简略过程。据图分析,下列有关叙述错误的是( )
A. 甲形成过程中,a和b需要通过细胞膜接触完成识别和结合
B. 乙形成过程中培养液渗透压应小于细胞质
C. 单克隆抗体可以应用于制作诊断试剂盒
D. 若a和b分别为基因型AaBB、aaBb植株的花粉细胞,则去除细胞壁后两两融合可得到4种基因型的细胞
【答案】BD
【解析】
【分析】①细胞杂交过程中培养液的渗透压应略大于细胞质,防止原生质体或动物细胞在低渗溶液中吸水涨破;
②单克隆抗体能够准确识别抗原的细微差异,与特定的抗原发生特异性结合,并可以大量制备,因此被广泛用作诊断试剂。
【详解】A、甲为有性杂交产生的后代,a、b代表精子和卵细胞,两者需要通过细胞膜接触完成识别和结合,A正确;
B、乙为细胞杂交产生的后代,该过程中培养液的渗透压应略大于细胞质,防止原生质体或动物细胞在低渗溶液中吸水涨破,B错误;
C、单克隆抗体能够准确识别抗原的细微差异,与特定的抗原发生特异性结合,并可以大量制备,因此被广泛用作诊断试剂,C正确;
D、AaBB能产生AB、aB两种花粉,aaBb能吃产生aB、ab两种花粉,去除细胞壁后两两融合,可以得到AABB、aaBB、aabb、AaBB、AaBb、aaBb共6中基因型的细胞,D错误。
故选BD。
第Ⅱ卷 非选择题(共60分)
17. 乳酸菌能产生亚硝酸还原酶将亚硝酸盐分解,某兴趣小组从泡菜滤液中筛选出亚硝酸盐还原酶活力较高的乳酸菌,进行了相关实验。请回答下列问题:
(1)乳酸菌生长繁殖所需要的主要营养物质有碳源、氮源、__________、__________四类,分离、纯化乳酸菌所用的选择培养基以亚硝酸盐为唯一氮源,进入乳酸菌的亚硝酸盐的主要作用是用于合成菌体的含氮物质(用于合成菌体细胞物质)。
(2)将筛选出的乳酸菌,用于泡菜制作过程,进行食盐用量与亚硝酸盐含量的探索实验,结果如图。
①泡菜制作过程中,pH呈下降趋势,原因是__________。
②据图可知,腌菜时食盐的浓度越低,亚硝酸盐含量的峰值出现的越早,且峰值较高,原因是__________。
③实验结果说明,食盐用量和__________影响亚硝酸盐含量。
(3)①取若要对的乳酸菌稀释液0.1mL滴在培养基上进行涂布,应选择的涂布工具是下图中的__________。
②图中所示方法为稀释培养法,理想情况下,培养一段时间后可在培养基表面形成菌落。若用该方法培养设置了3个培养皿,菌落数分别为35个、33个、34个,则可以推测乳酸菌稀释液中每毫升含细菌数为_______个。运用这种方法统计的结果往往较实际值_____(填“偏大”或“偏小”),原因是_____。
【答案】(1) ①. 水 ②. 无机盐
(2) ①. 乳酸菌进行无氧呼吸产生了乳酸 ②. 食盐用量过低,造成杂菌大量繁殖 ③. 腌制时间
(3) ①. B ②. 3.4×106 ③. 偏小 ④. 个别菌落可能是由2个或 多个细菌形成
【解析】
【分析】泡菜制作的原理是乳酸菌发酵;由于在泡菜制作过程中,微生物会将原料中的硝酸盐还原形成亚硝酸盐,因此在发酵初期亚硝酸盐含量会逐渐升高,发酵后期亚硝酸盐又会被某些微生物氧化成硝酸盐,亚硝酸盐含量又会逐渐下降,因此在泡菜制作过程中要检测亚硝酸盐的含量,确定合适的取食时间。
【小问1详解】
乳酸菌等微生物生长繁殖所需要的主要营养物质有氮源、碳源、水和无机盐四类;
【小问2详解】
①泡菜制作的原理是乳酸菌的无氧呼吸,无氧呼吸过程中产生了乳酸(即发酵的第二阶段),导致pH呈下降趋势;
②食盐用量过低,会造成细菌大量繁殖,因此图中腌菜时食盐的浓度越低,亚硝酸盐含量的峰值出现的越早,且峰值较高;
③据图分析可知,食盐用量和腌制时间都会影响亚硝酸盐含量;
【小问3详解】
①将液体菌种接种在固体培养基上常用的方法主要是稀释涂布平板法,所用的接种工具是涂布器,即图2中的B;
②菌落的平均数是34个,由于图中稀释了104倍,生牛奶中每毫升含细菌数=菌落平均数/涂布量×稀释倍数=34个/0.1mL×104=3.4×106个/mL。由于经此方法接种培养时当两个或多个菌落重叠在一起时按一个菌落计算,所以运用这种方法统计的结果往往较实际值偏小,原因是个别菌落可能是由2个或多个细菌形成。
18. 通过细胞工程技术,利用甲、乙两种植物的各自优势(甲耐盐、乙高产),培育高产耐盐的杂种植株。请完善下列实验流程并回答问题。
(1)A是__________酶,B是__________。
(2)由C形成植株的过程利用了__________技术,经过__________才能形成愈伤组织,愈伤组织再分化形成幼苗。
(3)植物体细胞融合成功的标志是__________。
(4)在培养过程中,培养基中要加入一定的植物激素,使用激素的顺序和比例都影响细胞的发育,生长素与细胞分裂素的比值__________(填“高”“低”或“相当”)有利于根的分化。
(5)若要获得脱毒苗,外植体往往取自植物的茎尖等处的分生组织,其原因是_________。
【答案】(1) ①. 纤维素酶和果胶 ②. 融合的原生质体(杂种细胞)
(2) ①. 植物组织培养 ②. 脱分化
(3)再生出细胞壁 (4)高
(5)植物生长点附近的细胞病毒浓度很低甚至无病毒
【解析】
【分析】①生长素和细胞分裂素的比值大,有利于根的形成,比值小时,有利于芽的形成;
②感病植株并非每个部位都带有病毒,植物生长点附近的病毒浓度很低甚至无病毒,因此取一定大小的茎尖进行培养,再生出的植株有可能不带病毒,从而获得脱毒苗。
【小问1详解】
①A是纤维素酶和果胶酶,可以去除细胞壁,获得原生质体;
②B是经诱导融合的原生质体。
【小问2详解】
①由杂种细胞培育成完整植株的过程利用了植物组织培养技术;
②杂种细胞需要经过脱分化才能形成愈伤组织。
【小问3详解】
植物体细胞融合成过的标志是能再生出新的细胞壁。
【小问4详解】
生长素和细胞分裂素的比值大,有利于根的形成,比值小时,有利于芽的形成。
【小问5详解】
感病植株并非每个部位都带有病毒,植物生长点附近的病毒浓度很低甚至无病毒,因此取一定大小的茎尖进行培养,再生出的植株有可能不带病毒,从而获得脱毒苗。
19. 华南虎是原产中国的老虎品种,已有近30年没有野生华南虎出现的报告,一些专家认为野生华南虎已经濒临灭绝。科学工作者尝试用普通老虎完成体细胞克隆华南虎的研究,如图是其培育过程。请据图回答下列问题:
(1)克隆华南虎的遗传性状与虎__________(填字母)基本一致。
(2)A、B、C3只虎没有提供遗传物质的是__________。
(3)为了让虎多排卵,可以向其注射__________激素。
(4)普通虎B的卵母细胞中的“核”其实是__________。
(5)有人设想将虎的体细胞与牛的体细胞进行融合,以获得新物种“虎—牛”,你认为依据目前的生物技术和理论能否实现这一愿望?__________。
(6)动物细胞特有的诱导融合的方法:__________。
(7)克隆华南虎的过程是否遵循孟德尔的遗传定律?__________。
【答案】(1)A (2)C (3)外源促性腺激素
(4)纺锤体-染色体复合物
(5)不能;高度分化的动物细胞全能性受到限制,虎和牛体细胞杂交后得到的杂交细胞不能正常发育成完整个体。 (6)灭活的病毒诱导法 (7)不遵循
【解析】
【分析】分析题图:华南虎D的培育过程中,华南虎A供核,普通虎B提供卵细胞的细胞质,C是代孕母亲,故华南虎D的绝大多数性状和华南虎A一致,代孕母亲C没有提供遗传物质,克隆华南虎的过程不属于有性生殖,不遵循孟德尔的遗传定律。
【小问1详解】
由克隆华南虎的过程可知,华南虎A提供细胞核,普通虎B提供细胞质,所以克隆虎D的遗传性状与供核的A更接近,即相当于克隆了A。
【小问2详解】
老虎C只提供了胚胎发育的场所,没有提供遗传物质给D。
【小问3详解】
促进虎多排卵,应注射外源促性腺激素。
【小问4详解】
卵母细胞中的“核”其实是是指纺锤体-染色体复合物。
【小问5详解】
高度分化的动物细胞全能性受到抑制,因此无论是高度分化的动物体细胞,还是不同种动物体细胞融合后的杂交细胞,经细胞培养只会发生细胞增殖,而不会发生细胞分化,形成不了个体,动物体细胞的全能性无法体现。
【小问6详解】
诱导动物细胞融合的方法有:物理法(离心、振动)、化学法(聚乙二醇)、生物法(灭活的病毒),特有的方法是灭活病毒诱导法。
【小问7详解】
核移植过程没有经过两性生殖细胞的结合,属于无性生殖,所以不遵循孟德尔遗传定律。
20. 某女性患有输卵管阻塞,该夫妇借助“试管婴儿”技术,一次生殖过程中生出两个孩子,如图所示。请分析回答下列问题:
(1)过程X若想顺利进行,对来自母方的卵母细胞要进行成熟培养到__________期,才具备受精的能力。受精过程中,精子入卵后,__________会立即发生一种生理反应,拒绝其他精子再进入卵内,这是防止多精入卵的__________屏障。当__________,标志着受精过程结束。合子形成后开始进行__________(填分裂方式),发育成早期胚胎。
(2)若借助人工手段获得这样两个胎儿,需要用到的技术手段是胚胎分割,在分割囊胚阶段的胚胎时操作过程中需要将__________均等分割。
(3)__________(生物技术)是甲、乙产生的最后一道工序。
(4)2015年,英国议会下院通过一项历史性法案,允许以医学手段培育“三亲婴儿”。“三亲婴儿”的培育过程可选用如下技术路线。
①“三亲婴儿”的染色体来自_____(填细胞名称)
②“三亲婴儿”的培育技术_____(填“能”或“不能”)避免母亲的线粒体遗传病基因传递给后代。
【答案】(1) ①. MⅡ中 ②. 卵细胞膜 ③. 第二道 ④. 雌、雄原核融合形成合子 ⑤. 有丝分裂
(2)内细胞团 (3)胚胎移植技术
(4) ①. 母亲卵细胞和精子 ②. 能
【解析】
【分析】图示中的过程X表示受精作用,过程Y表示第一次卵裂。三亲婴儿的培育过程图显示:母亲卵母细胞的细胞核与捐献者去核卵母细胞重组而成的重组卵子,与父亲产生的精子结合形成受精卵, 该受精卵发育为三亲婴儿;可见,三亲婴儿的细胞核来自父亲与母亲,细胞质遗传物质来自捐献者。
【小问1详解】
过程X表示受精作用,若想顺利进行,对来自母方的卵母细胞要进行成熟培养到MⅡ中期,才具备受精的能力。受精过程中,精子入卵后,卵细胞膜会立即发生一种生理反应,拒绝其他精子再进入卵内,这是防止多精入卵的第二道屏障。当雌、雄原核融合形成合子,即受精卵时,标志着受精过程结束。合子形成后开始进行有丝分裂,发育成早期胚胎。
【小问2详解】
若借助人工手段获得这样两个胎儿,需要用到的技术手段是胚胎分割,在分割囊胚阶段的胚胎时操作过程中需要将内细胞团进行均等分割。
【小问3详解】
胚胎移植技术是是甲、乙产生的最后一道工序。
【小问4详解】
①三亲婴儿由重组卵子与父亲产生的精子结合而成的受精卵发育而来,而重组卵子是由母亲卵母细胞的细胞核与捐献者去核卵母细胞重组而成。可见,三亲婴儿的染色体来自于母亲的卵细胞和父亲的精子。
②三亲婴儿的线粒体来自捐献者卵母细胞,细胞核是由来自母亲卵母细胞的细胞核与来自父亲精子的细胞核融合而成后发育而来,因此三亲婴儿的培育技术,能避免母亲的线粒体遗传病基因传递给后代。成分
牛肉膏
葡萄糖
K2HPO4
伊红-美蓝
琼脂
蒸馏水
含量
10g
10g
2g
0.46g
适量
1000mL
湖南省郴州市北湖区郴州市明星学校2023-2024学年高二下学期4月月考生物试题: 这是一份湖南省郴州市北湖区郴州市明星学校2023-2024学年高二下学期4月月考生物试题,共3页。
湖南省郴州市嘉禾县第一中学等多校联考2023-2024学年高一下学期3月月考生物试题(原卷版+解析版): 这是一份湖南省郴州市嘉禾县第一中学等多校联考2023-2024学年高一下学期3月月考生物试题(原卷版+解析版),文件包含精品解析湖南省郴州市嘉禾县第一中学等多校联考2023-2024学年高一下学期3月月考生物试题原卷版docx、精品解析湖南省郴州市嘉禾县第一中学等多校联考2023-2024学年高一下学期3月月考生物试题解析版docx等2份试卷配套教学资源,其中试卷共33页, 欢迎下载使用。
湖南省郴州市2023-2024学年高一上学期期末生物试题(Word版附解析): 这是一份湖南省郴州市2023-2024学年高一上学期期末生物试题(Word版附解析),共18页。试卷主要包含了本试卷分试题卷和答题卡等内容,欢迎下载使用。

