2024年天津市河西区九年级结课质量调查(一模)历史试题
展开天津市和平区2023-2024学年九年级历史下学期第一次质量调查历史试题: 这是一份天津市和平区2023-2024学年九年级历史下学期第一次质量调查历史试题,共9页。试卷主要包含了漫画《自己绊倒自己》告诚我们等内容,欢迎下载使用。
天津市天津市河西区2023-2024学年九年级上学期期末历史试题: 这是一份天津市天津市河西区2023-2024学年九年级上学期期末历史试题,共9页。
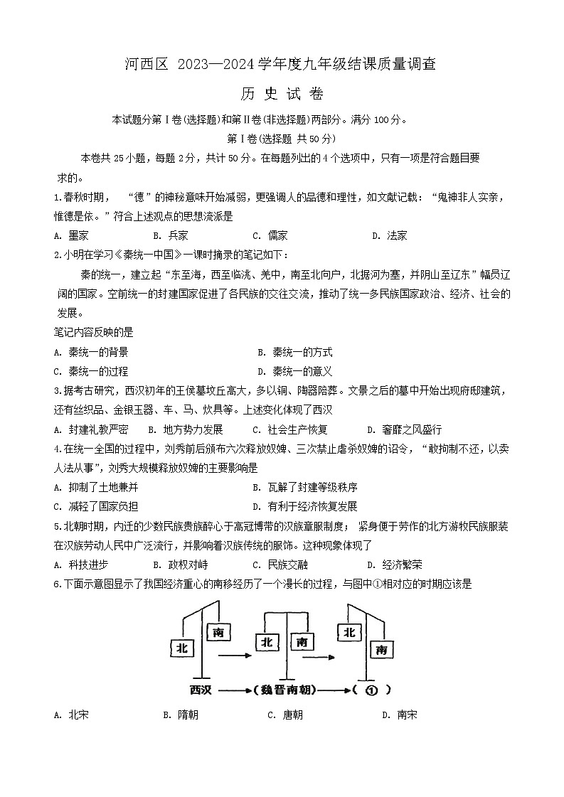
2023年天津市河西区中考一模历史试题(含答案): 这是一份2023年天津市河西区中考一模历史试题(含答案),共18页。试卷主要包含了选择题,选择题组,综合题等内容,欢迎下载使用。

