所属成套资源:多省市重点中学物理九上期末监测模拟试题含解析(100份试卷含解析)
2024届安徽省怀远县物理九年级第一学期期末质量检测试题含解析
展开这是一份2024届安徽省怀远县物理九年级第一学期期末质量检测试题含解析,共13页。试卷主要包含了考生要认真填写考场号和座位序号等内容,欢迎下载使用。
1.考生要认真填写考场号和座位序号。
2.试题所有答案必须填涂或书写在答题卡上,在试卷上作答无效。第一部分必须用2B 铅笔作答;第二部分必须用黑色字迹的签字笔作答。
3.考试结束后,考生须将试卷和答题卡放在桌面上,待监考员收回。
一、单选题
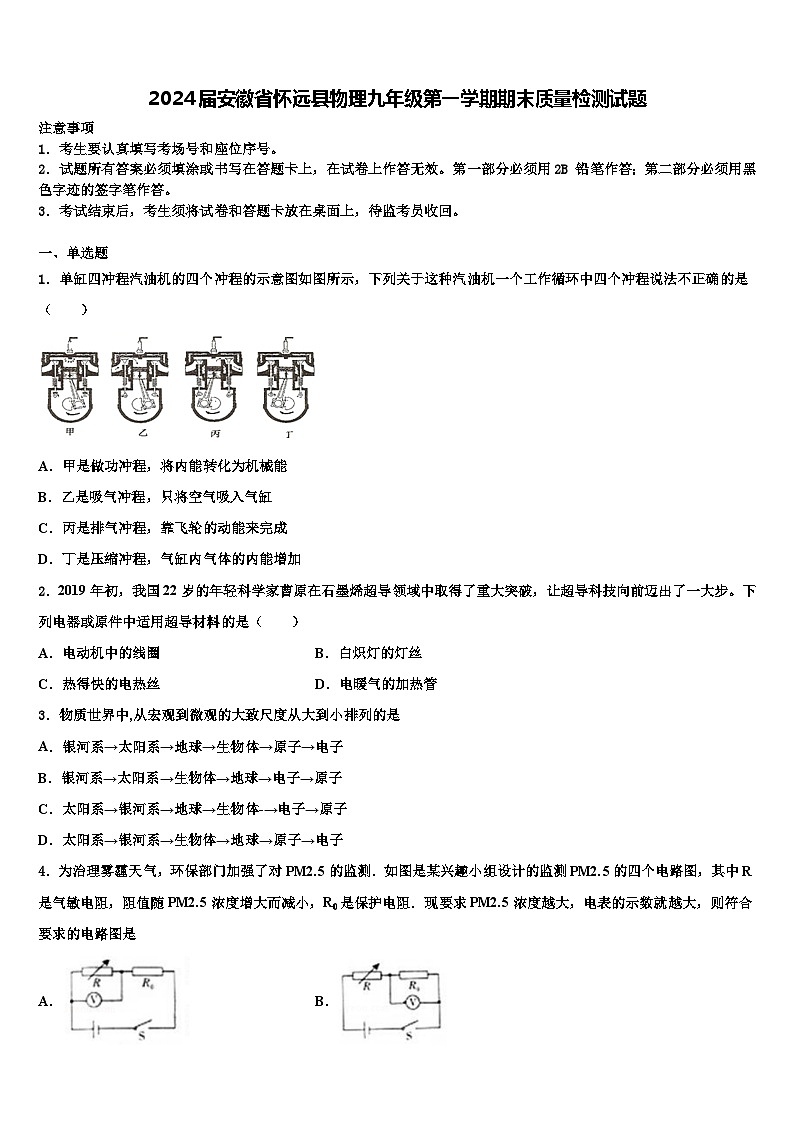
1.单缸四冲程汽油机的四个冲程的示意图如图所示,下列关于这种汽油机一个工作循环中四个冲程说法不正确的是( )
A.甲是做功冲程,将内能转化为机械能
B.乙是吸气冲程,只将空气吸入气缸
C.丙是排气冲程,靠飞轮的动能来完成
D.丁是压缩冲程,气缸内气体的内能增加
2.2019年初,我国22岁的年轻科学家曹原在石墨烯超导领域中取得了重大突破,让超导科技向前迈出了一大步。下列电器或原件中适用超导材料的是( )
A.电动机中的线圈B.白炽灯的灯丝
C.热得快的电热丝D.电暖气的加热管
3.物质世界中,从宏观到微观的大致尺度从大到小排列的是
A.银河系→太阳系→地球→生物体→原子→电子
B.银河系→太阳系→生物体→地球→电子→原子
C.太阳系→银河系→地球→生物体-→电子→原子
D.太阳系→银河系→生物体→地球→原子→电子
4.为治理雾霾天气,环保部门加强了对PM2.5的监测.如图是某兴趣小组设计的监测PM2.5的四个电路图,其中R是气敏电阻,阻值随PM2.5浓度增大而减小,R0是保护电阻.现要求PM2.5浓度越大,电表的示数就越大,则符合要求的电路图是
A.B.
C.D.
5.将“”和“”的甲、乙两盏灯串联后,接到电源上,那么它们( )
A.都能正常发光B.都比原来变暗C.甲灯可能烧坏D.乙灯可能烧坏
6.如图所示,粗糙的弧形轨道固定在地面上,轨道平面竖直,一小球由A点以一定的速度v沿轨道滚下,经另一侧与A等高点B后到达最高点C,下列分析正确是( )
A.整个过程中支持力对小球做了功
B.小球在A点的惯性比在C点的惯性大
C.小球在A点的动能比在B点的动能大
D.小球在A点具有的机械能等于它在C点具有的机械能
7.下列电路图中两灯属于串联的正确电路是( )
A.B.C.D.
8.如图所示,取两个相同的验电器A和B,使A带正电,B不带电。用橡胶棒把A和B连接起来的瞬间,橡胶棒中( )
A.有正电荷流向B,A金属箔的张角减小
B.有负电荷流向A,B金属箔的张角增大
C.有正电荷流向B,同时有负电荷流向A
D.始终无电流
二、多选题
9.如图所示的四个实验,对实验现象的理解或者解释正确的是
A.甲图中悬挂起来保持静止状态的条形磁铁指向南北,是因为地磁场对磁铁有作用力
B.乙图中只根据通电螺线管周围的铁粉分布规律,可以判断出通电螺线管两端的极性
C.丙图中只根据条形磁铁周围的铁粉分布规律,可以了解磁铁周围磁场强弱分布规律
D.丁图中闭合开关小磁针发生偏转,可以说明电流周围存在磁场
10.甲、乙两只白炽灯的铭牌如图所示,下列说法不正确的是
A.甲灯灯丝比乙灯灯丝细
B.两灯都正常发光时,甲灯消耗的电能较少
C.两灯都正常发光时,甲灯电阻小于乙灯电阻
D.两灯串联后,接在220 V电路中,甲灯比乙灯暗
三、填空题
11.如图甲所示是某款强光手电筒中的可充电池,上面标有“4822 mA·h 1.7 V”,它充满电后,储存的电能大约是__W·h。若充满电的电池给手电筒灯泡供电电流是2.2 A,则灯泡最长工作时间是__h。如图乙所示,在铝箔条上的A、B、C三处剪出了宽度相同的缺口。将铝箔条的两端连到电池的两极上,由于铝箔电阻很小,会造成电池__,铝箔条上会产生大量的热,缺口__(填“A”“B”或“C”)处发热功率最大,最容易烧断。
12.甲、乙两只电炉标有“220V 500W”和“220V 1000W”字样,把它们串联在 220V 的电路中,在相同时间内产生热量较多的是_____(选填“甲”或“乙”)电炉:它们串联时甲电炉消耗的电功率与它们并联在 220V 的电路中时甲电炉消耗的电功率之比为_____.
13.有一块手机用的锂电池,上面标明电压为3.7V,容量为2000mA•h,当给它充电时,锂电池相当于电路中的_____(选填“电源”或“用电器”),把电能转化为_____能,充满电后,手机锂电池大约储藏的电能是_____J。
14.图是一种温度自动报警器的原理图,制作_____(填“酒精”、“煤油”或“水银”)温度计时插入一段金属丝,当温度达到金属丝下端所指的温度时,电磁铁具有_____,将衔铁吸引过来,使电铃发出报警信号。根据图中电磁铁的极性,请你判断出控制电路中电源_____端为“+”极,_____端为“−”极。(选填“左”或“右”)
15.生活中有很多与“粘”相关的现象,教室风扇叶片很容易“粘”灰尘,这是因为风扇与空气摩擦而带电,从而具有了____的性质;两个铅块“粘”在一起能吊起重物是因为______。生活中也有很多与“散开”相关的现象,一滴墨水会在水中“散开”,这是____现象,产生的原因是__;不停的捋塑料细丝,塑料细丝会“散开”变得蓬松,这是因为塑料摩擦带电,而且________。
16.在水中加糖,一会儿水就变甜了,这一现象说明分子在永不停息地__________;水与酒精混合后,总体积会变小,是因为___________。
四、作图、实验探究题
17.如图所示,请在图中画出力F的力臂l及物体所受重力的示意图。
18.根据图的电路图在右边的实物上用笔代替导线画出实物图。(导线不得交叉)
(______)
19.(10分)用图甲所示装置“比较不同液体吸热升温特点”。在两个相同烧杯中分别加入初温、体积相同的水和食盐水,用两个相同的酒精灯分别加热直到沸腾。
(1)酒精燃烧过程中是把______能转化为______能;
(2)若酒精灯中的酒精燃烧了三分之一,则其热值会______;
A.变为原来的三分之一
B.变为原来的三分之二
C.不变
(3)实验中加热食盐水到沸腾需要的时间更长,说明食盐水吸收的热量比水______(选填“多”或“少”);
(4)能否仅由“加热食盐水到沸腾需要的时间更长”得出食盐水比热容大的结论?答:______(选填“能”或“不能”),其原因是实验中没有保持______和______相同。
五、计算题
20.(6分)如图甲所示的是一款家用调温电热养生壶,其功率可以在220W至880W范围内变化。图乙是它的简化电路图,变阻器R1和定值电阻R2均为加热电热丝。求:
(1)变阻器R1的最大阻值和定值电阻R2的阻值各是多大?
(2)将1.5kg的汤温度升高80℃,需要吸收多少热量?[c汤=4×103J/(kg•℃)]
(3)用800W的功率加热时,将1.5kg的汤温度升高80℃需要12min,这款家用调温电热养生壶的加热效率?(保留到0.1%)
21.(6分)随着社会的发展和科技的进步,电路元件在各行各业得到广泛的应用,其中热敏电阻就是其中之一.热敏电阻的阻值会随温度的变化而变化.图甲是用热敏电阻测量环境温度的电路,电路中电流表的量程为0﹣0.02A,滑动变阻器R的铭牌上标有“150Ω0.3A”字样,Rt为热敏电阻,其阻值随环境温度变化关系如图乙所示,电源电压保持不变,请完成下列小题:
(1)将此电路放入温度为10℃的环境中,闭合开关S,调节滑片P,使滑动变阻器接入电路的电阻R=100Ω,此时电流表的读数为0.01A,求电源电压?
(2)若环境温度为30℃时且滑动变阻器接入电路的电阻R=100Ω,求电流表的示数?
(3)当环境达到最高温度时滑动变阻器完全接入电路,则环境最高温度为多少?
参考答案
一、单选题
1、B
【详解】A.甲图中两个气门都关闭,火花塞点火,此时活塞向下运动,是做功冲程,将内能转化为机械能,选项正确不符合题意;
B.乙图中进气门打开,排气门关闭,活塞向下运动,是吸气冲程,将汽油和空气的混合物吸入气缸,选项不正确符合题意;
C.丙图中排气门打开,进气门关闭,活塞向上运动,是排气冲程,靠飞轮的动能来完成,选项正确不符合题意;
D.丁图中两个气门都关闭,此时活塞向上运动,是压缩冲程,气缸内气体的内能增加,选项正确不符合题意。
故选B。
2、A
【详解】超导体指的是导体温度降低到一定值时电阻为零的材料;
A.用超导体做电动机中的线圈,可以减小由电能转化到内能的损耗,提高效率,故A正确;
BCD.白炽灯的灯丝、热得快的电热丝、电暖气的加热管都是利用电流的热效应工作的,若超导体电阻为零,则无法将电能转化为内能,故BCD错误。
故选A。
3、A
【详解】电子和原子核构成原子,原子构成分子,分子构成生物体,地球上有很多的生物体和其它物质,地球又是太阳系中的一颗行星,而太阳系只是银河系中的一个星系.按照物质世界主要物体的大致尺度从大到小顺序是:银河系、太阳系、地球、生物体、分子、原子、电子.
故A符合题意..
4、B
【解析】AB.由电路图可知,气敏电阻R与保护电阻R0串联,根据气敏电阻阻值随PM2.5 浓度增大而减小,根据欧姆定律可知电路中电流的变大,R0两端的电压变大,根据串联电路的电压特点可知R两端的电压变小,故A不符合题意,B符合题意为答案.
C.由电路图可知,气敏电阻R与保护电阻R0串联,电压表测电源的电压,所以电压表示数不变,故C不符合题意.
D.由电路图可知,气敏电阻R与电流表并联,电阻R被短路,电路为R0的简单电路,据此可知PM2.5浓度变化时电流表的示数不变,故D不符合题意.
考点:动态电路
5、D
【详解】ABCD.由P=UI可得两灯泡的额定电流为
两灯泡的电阻分别为
当甲、乙两盏灯串联后,接到6V电源上,则总电阻
则流经的电流
因串联电路中电流处处相等,所以甲灯不能正常发光,而此数值超出了乙灯的额定电流,因此乙灯可能烧坏。
故选D。
6、C
【详解】A.小球受到支持力的方向垂直于接触面,小球并没有沿支持力的方向移动距离,所以支持力对小球没有做功,故A错误;
B.惯性大小只与质量有关,小球在运动过程中,质量不变,其惯性的大小不变,故B错误;
C.小球在粗糙的弧形轨道运动,要克服摩擦力做功,其机械能减小,则小球在A点的机械能大于B点的机械能;小球质量不变,小球在A、B两点时的高度相同,其重力势能相同,因小球在A点的机械能大于B点的机械能(机械能等于动能与势能的总和),所以可知小球在A点的动能比在B点的动能大,故C正确;
D.小球运动过程中,要克服摩擦力做功,机械能减小,所以小球在A点具有的机械能大于它在C点具有的机械能,故D错误。
7、C
【解析】A、D电路中,只要开关闭合就出现了短路.B中电流的通路有两条,属于并联电路.C中电流的通路只有一条,是串联电路.
8、D
【详解】两个相同的验电器A和B,使A带正电,B不带电,用橡胶棒把A和B连接起来的瞬间,橡胶棒不导电没有电荷的流动,不会形成电流,故选D。
二、多选题
9、ACD
【详解】A.悬挂起来保持静止状态的条形磁铁指向南北,是因为受到地磁场的作用力,故A正确;
B.只根据通电螺线管周围的铁粉分布规律,不能判断出通电螺线管两端的极性,故B错误;
C.根据条形磁铁周围的铁粉分布规律,可以了解磁铁周围磁场分布情况,铁粉分布疏密规律反映磁场强弱分布规律,故C正确;
D.闭合开关小磁针发生偏转,说明小磁针受到磁场力的作用,因此可以说明电流周围存在磁场,故D正确。
10、BCD
【分析】(1)根据公式P=比较甲乙的电阻关系,根据影响电阻大小的因素分析甲乙电阻的粗细;(2)根据公式W=Pt分析消耗电能的多少;
(3)根据P=I2R比较灯泡的亮暗.
【详解】AC、根据公式P=可知,电压相同,功率大的电阻小,故甲灯的电阻大于乙灯的电阻,在长度和材料相同的情况下,甲的电阻大,则甲的横截面积小,故A正确,C错误;
B. 由公式W=Pt可知,消耗电能的多少与功率和通电时间有关,故B错误;
D. 灯泡的亮度是由实际功率决定的,两灯泡串联,电流相同,甲的电阻大于乙的电阻,由P=I2R可知,甲的功率大,甲亮,故D错误.
故选BCD.
三、填空题
11、17.76 24 短路 A
【详解】[1]标有“4822 mA·h 1.7 V”的电池,它充满电后,储存的电能大约为
[2]若充满电的电池给手电筒灯泡供电电流是2.2 A,由得灯泡最长工作时间为
[1][4]若将铝箔条的两端连到电池的两极上,由于铝箔电阻很小,会造成电池短路,铝箔条上会产生大量的热,缺口A处横截面积最小电阻最大发热功率最大,最容易烧断。
12、甲 4:1
【详解】由P=可得,电炉的电阻为R=,因为甲、乙两只电炉的额定电压相同,额定功率P甲
R乙;又因为串联电路中的电流处处相等即通过甲、乙两只电炉的电流:I甲=I乙,根据Q=I2Rt可知,在相同时间内产生的热量Q甲>Q乙,故串联时产生热量较多的是甲电炉;
甲电炉的电阻为:R甲===16.8Ω,乙电炉的电阻为:R乙==═48.4Ω,串联在220V电路中时,甲消耗的实际功率为:P甲实=I2实R甲=×R甲=×16.8Ω=W,当甲电炉并联在220V电路中,P′甲实=P甲额=500W,所以两种情况下甲消耗的功率之比为:P甲实:P′甲实=W:500W=4:1.
13、用电器 化学能 26640
【详解】[1][2]电池充电和供电是相反的过程,充电时是把电能转化为化学能,电池相当于电路中的用电器。
[3]手机锂电池充满电后,存储的电能
14、水银 磁性 左 右
【详解】[1]这是水银温度计,只有导体水银才能导电,酒精和煤油是不能导电的;
[2]当温度达到金属丝下端所指的温度时,电路中会有电流,电磁铁会产生磁性,将衔铁吸引过来,使电铃发出报警信号;
[3][4]根据安培定则可知,电流从左端流入,右端流出,所以电源左端为“+”极,右端为“−”极。
15、吸引轻小物体 分子间有引力 扩散 分子在不停地做无规则运动 同种电荷相互排斥
【详解】[1]带电体具有吸引轻小物体的性质。
[2]两个铅块“粘”在一起,说明分子之间存在引力。
[3][4]滴墨水会在水中“散开”,是因为分子在不停地做无规则运动,这是扩散现象。
[5]塑料细丝摩擦带电,而且都带同种电荷,同种电荷相互排斥,所以细丝会“散开”。
16、做无规则运动 分子间有间隙
【解析】[1]水中加糖,一会儿水变甜,这一现象说明分子一直处在永不停息的无规则运动中。
[2]水与酒精混合,总体积会变小,是因为分子间有间隙。
四、作图、实验探究题
17、如下图所示
【详解】重力的方向总是竖直向下的,重心要画在物体上;由图可知支点是O点,从O点向动力F的作用线作垂线,支点到垂足的距离就是力臂L,如图所示
18、
【解析】原电路中,两灯并联,开关S1与灯L1串联,S2控制整个电路,根据电路图连接实物图,如下所示:
19、化学 内 C 多 不能 质量 升高温度
【详解】(1)[1][2]酒精灯在燃烧时,会将酒精的化学能转化为内能。
(2)[3]热值是燃料的一种属性,与燃料的质量、体积无关,与燃料的种类有关,所以酒精灯中的酒精燃烧了三分之一,其热值不会变。
故选C。
(3)[4]相同的加热装置相同时间内放出的热量是相同的,实验中加热食盐水到沸腾需要的时间更长,所以食盐水会吸收更多的热量。
(4)[5][6][7]不能仅由“加热食盐水到沸腾需要的时间更长”得出食盐水比热容大的结论,因为实验采用控制变量法,要比较其中一个物理量的大小,就应控制其它物理量不变,而实验中没有保持二者的质量和升高的温度相同。
五、计算题
20、 (1)165Ω;55Ω(2)4.8×105J(3)83.3%
【分析】(1)由电路图可知,R1与R2串联,当变阻器接入电路的阻值为0时,电路为R2的简单电路,此时总电阻最小,电路的总功率最大,根据求出R2的阻值;当变阻器接入电路的阻值最大时,总电阻最大,电路的总功率最小,根据求出总电阻,利用电阻的串联求出变阻器R1的最大阻值;
(2)知道汤的质量和初温、末温以及比热容,根据 求出需要吸收的热量;
(3)用800W的功率加热时,根据求出加热12min消耗的电能,利用求出这款家用调温电热养生壶的加热效率。
本题考查了串联电路的特点和电功率公式、吸热公式、电功公式、效率公式的应用,正确判断电热养生壶处于最高和最小加热功率时电路的连接方式是关键。
【详解】(1)由电路图可知,R1与R2串联,
当变阻器接入电路的阻值为0时,电路为R2的简单电路,此时总电阻最小,电路的总功率最大,为880W,
由 得,R2的阻值:
,
当变阻器接入电路的阻值最大时,总电阻最大,电路的总功率最小,为220W,
此时电路的总电阻:
,
因串联电路中总电阻等于各分电阻之和,所以,变阻器R1的最大阻值:
;
(2)1.5kg的汤温度升高80℃,需要吸收的热量:
;
(3)用800W的功率加热时,由 可得,加热12min消耗的电能:
,
这款家用调温电热养生壶的加热效率:
。
答:(1)变阻器R1的最大阻值为165Ω,定值电阻R2的阻值为55Ω;
(2)将1.5kg的汤温度升高80℃,需要吸收4.8×105J的热量;
(3)这款家用调温电热养生壶的加热效率为83.3%。
21、(1)6V;(2)0.015A;(3)45℃.
【详解】(1)由电路图知道,滑动变阻器与热敏电阻串联,电流表测电路中的电流,
由图乙图象知道,当温度为10℃时,热敏电阻阻值为500Ω,此时滑动变阻器接入电路的电阻是:,
由知道,电源电压是:;
(2)由图像知道,当温度为30℃时,热敏电阻的阻值是300Ω,
故此时电路中电流表是:;
即电流表的示数0.015A;
(3)由图像知道,环境温度越高,热敏电阻的阻值越小,则串联电路中的电流越大,根据题意知道,电路中电流最大是0.02A,所以,当电路中电流最大为0.02A时,热敏电阻的阻值最小,所测环境温度最高,由电阻的串联和欧姆定律知道,此时电路的总电阻是:,
所以,热敏电阻的最小阻值是:
由图乙知道,此时其工作的最高环境温度是45℃.
相关试卷
这是一份安徽省蚌埠怀远县联考2023-2024学年物理九年级第一学期期末综合测试试题含答案,共8页。试卷主要包含了答题时请按要求用笔等内容,欢迎下载使用。
这是一份2023-2024学年安徽省怀远县九年级物理第一学期期末综合测试模拟试题含答案,共9页。试卷主要包含了答题时请按要求用笔,在春晚舞台上使用了大量的LED等内容,欢迎下载使用。
这是一份安徽省蚌埠怀远县联考2023-2024学年物理八年级第一学期期末学业质量监测模拟试题含答案,共14页。试卷主要包含了下列说法中最接近实际情况的是,下列说法正确的是等内容,欢迎下载使用。

