浙江省绍兴市第一中学2023-2024学年高三下学期3月月考信息技术试卷(Word版附解析)
展开2.所有答案必须写在答题卷上,写在试卷上无效。
第一部分 信息技术(共50分)
一、选择题(本大题共12小题,每小题2分,共24分,每小题列出的四个备选项中只有一个是符合)
1. 下列关于数据和信息的说法,不正确的是( )
A. 单纯的数据没有意义B. 虚假的信息可能造成错误判断
C. 人们可以通过搜索引擎获得大量信息D. 知识是数据经过存储、分析及解释后产生的意义
【答案】D
【解析】
【详解】本题考查的是数据、信息和知识的描述。信息是数据经过存储、分析及解释后产生的意义。故本题应选D。
2. 下列关于人工智能的说法,正确的是( )
A. 图灵机的发明标志着人工智能作为一门新兴的学科正式诞生
B. 基于强化学习方法的人工智能程序不需要数据
C. AlphaG从围棋人工智能跨界到电力控制领域是适合增强智能的应用
D. 以符号主义表达与推理为代表的人工智能包含知识库和推理引擎两个部分
【答案】D
【解析】
【详解】本题考查的是人工智能。达特茅斯会议的召开标志着人工智能作为一门新兴的学科正式诞生;基于强化学习方法的人工智能程序需要大量的数据;AlphaG从围棋人工智能跨界到电力控制领域是跨领域人工智能的应用;以符号主义表达与推理为代表的人工智能包含知识库和推理引擎两个部分。故本题应选D。
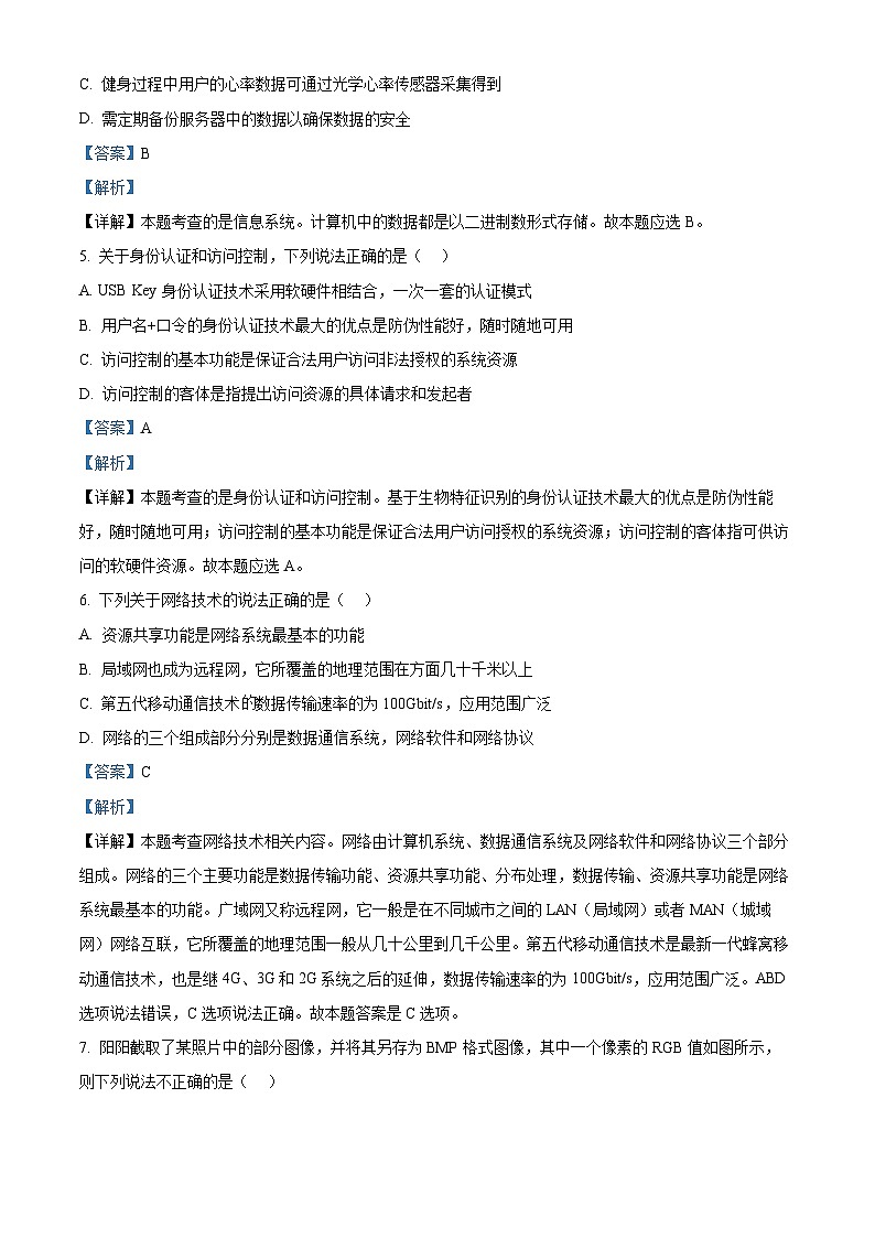
3. 某健身房的“智能体检系统”中,利用专业设备根据身高、体重、年龄测量出人体中的体脂、骨骼、肌肉以及水分含量等数据,通过数据和一系列计算公式给会员提供合理的建设,以便会员更好地健身,会员还可以通过该健身房专门的智能设备查看身体数据和相应建议,该智能设备部分参数如表所示。
下列关于该信息系统组成的说法,正确的是( )
A. Ticwear OS属于该信息系统的应用软件B. 该信息系统中的用户只有健身房会员
C. 智能设备中的RAM是ROM的4倍D. 智能设备中的触摸屏既是输入设备也是输出设备
【答案】D
【解析】
【详解】本题考查的是信息系统组成。Ticwear OS属于该信息系统的系统软件;该信息系统中的用户还有管理人员等;1T=1024GB,故智能设备中的ROM是的256倍;智能设备中的触摸屏既是输入设备也是输出设备。故本题应选D。
4. 某健身房的“智能体检系统”中,利用专业设备根据身高、体重、年龄测量出人体中的体脂、骨骼、肌肉以及水分含量等数据,通过数据和一系列计算公式给会员提供合理的建设,以便会员更好地健身,会员还可以通过该健身房专门的智能设备查看身体数据和相应建议,该智能设备部分参数如表所示。
下列关于该信息系统中数据的说法,不正确的是( )
A. 身体中的体脂、骨骼、肌肉以及水分等数据的占比适合用饼图进行可视化
B. 该信息系统中的身体肌肉数据可以用十六进制形式存储在计算机中
C. 健身过程中用户的心率数据可通过光学心率传感器采集得到
D. 需定期备份服务器中的数据以确保数据的安全
【答案】B
【解析】
【详解】本题考查的是信息系统。计算机中的数据都是以二进制数形式存储。故本题应选B。
5. 关于身份认证和访问控制,下列说法正确的是( )
A. USB Key身份认证技术采用软硬件相结合,一次一套的认证模式
B. 用户名+口令的身份认证技术最大的优点是防伪性能好,随时随地可用
C. 访问控制的基本功能是保证合法用户访问非法授权的系统资源
D. 访问控制的客体是指提出访问资源的具体请求和发起者
【答案】A
【解析】
【详解】本题考查的是身份认证和访问控制。基于生物特征识别的身份认证技术最大的优点是防伪性能好,随时随地可用;访问控制的基本功能是保证合法用户访问授权的系统资源;访问控制的客体指可供访问的软硬件资源。故本题应选A。
6. 下列关于网络技术的说法正确的是( )
A. 资源共享功能是网络系统最基本的功能
B. 局域网也成为远程网,它所覆盖的地理范围在方面几十千米以上
C. 第五代移动通信技术数据传输速率的为100Gbit/s,应用范围广泛
D. 网络的三个组成部分分别是数据通信系统,网络软件和网络协议
【答案】C
【解析】
【详解】本题考查网络技术相关内容。网络由计算机系统、数据通信系统及网络软件和网络协议三个部分组成。网络的三个主要功能是数据传输功能、资源共享功能、分布处理,数据传输、资源共享功能是网络系统最基本的功能。广域网又称远程网,它一般是在不同城市之间的LAN(局域网)或者MAN(城域网)网络互联,它所覆盖的地理范围一般从几十公里到几千公里。第五代移动通信技术是最新一代蜂窝移动通信技术,也是继4G、3G和2G系统之后的延伸,数据传输速率的为100Gbit/s,应用范围广泛。ABD选项说法错误,C选项说法正确。故本题答案是C选项。
7. 阳阳截取了某照片中的部分图像,并将其另存为BMP格式图像,其中一个像素的RGB值如图所示,则下列说法不正确的是( )
A. 该图像属于位图B. 该图像每个像素需要8位进行存储
C. 拍摄图像经过了采样、量化和编码等环节D. 按不同的规则进行编码不会影响图像的像素总数
【答案】B
【解析】
【详解】本题考查图像编码相关内容。A选项,BMP是英文Bitmap(位图)的简写,它是Windws操作系统中的标准图像文件格式,能够被多种Windws应用程序所支持,该图像属于位图,选项正确。B选项,每个像素有三种颜色,每种颜色需要8位二进制,每个像素需要3*8=24个二进制位编码,选项错误。C选项,拍摄图像经过了采样、量化和编码等环节,选项正确。D选项,按照不同规则编码不会影响图像像素个数,选项正确。故本题答案是B选项。
8. 元素 a,b,c,d,e,f 依次入栈,若第 1 个出栈的元素是d,则不可能是第 3 个出栈的元素是( )
A. aB. bC. cD. e
【答案】A
【解析】
【详解】本题考查栈。元素 a,b,c,d,e,f 依次入栈,若第 1 个出栈元素是 d,则栈内元素为:a,b,c,则a肯定不可能第3个出栈。故答案为:A。
9. 对某数组数据进行冒泡排序,经过一轮排序后的结果为“2,3,9,5,6,7”,则下列说法正确的是( )
A. 排序结束后,数据是降序的B. 这轮排序有可能没有发生数据交换
C. 这轮排序有可能只发生了1次数据交换D. 数据交换的次数和“冒泡”的方向有关
【答案】C
【解析】
【详解】本题考查的是冒泡排序。经过一轮排序后的结果为“2,3,9,5,6,7”第一个数为最小,故其从右往左冒泡,按升序排列。9前面是3后面是5,这轮排序肯定发生数据交换;如果原始“2,9,3,5,6,7”可能只发生了1次数据交换;数据交换的次数和“冒泡”的方向无关。故本题应选C。
10. 有如下二分查找程序段,a为按非降序排序的整整数量,
imprt randm
key=randm. randint (0,4)*2+20
a=[12,14,15,15,19,x,20,24,y,26]
n=10; i=0; j=n-1; c=0
while i<=j:
m=(i+j)//2
if a [m]<=key:
i=m+1
else:
j=m-1
c+=1
执行该程序段后,测试所有可能的key值,c的值均等于4,则x,y的值可以是( )
A. 19,25B. 20,26C. 20,25D. 20,24
【答案】D
【解析】
【详解】本题考查Pythn程序设计相关内容。本题涉及到到二分查找。结合随机数函数randint特点,key可能的取值是:20、22、24、26、28。分别将四个选项代入列表中a,执行程序段。A选项,若key=24,c的值等于3;若key=20、22、26、28,c的值均等于4。B选项,若key=24,c的值等于3;若key=20、22、26、28,c的值均等于4。C选项,若key=24,c的值等于3;若key=20、22、26、28,c的值均等于4。D选项,key=20、22、24、26、28,c的值均等于4。以D选项为例,其运行过程如图所示:。故本题答案是D选项。
11. 有一段道路因损坏需要工程队修路,第一天工程队修了这段道路的一半多10米,第二天修了第一天剩余的一半多10米,第三天修了第二天剩余的一半多10米……直到第10天修完,仍剩下10米没有修好,则这条道路总长为多少米?为解决这一个问题,编写了如下Pythn程序段:
def rad (n,s):
if ① :
return s
else:
return ②
print (rad (10, 10))
则划线处应填入的代码是( )
A. ①n==0 ②rad(n-1, (s+10)*2)B. ①n==0 ②rad(n-1, (s+10)*2)C. ①n==1 ②rad(n-1, (s-10)*2)D. ①n==1 ②rad(n-1, (s-10)*2)
【答案】A
【解析】
【详解】本题考查Pythn程序设计相关内容。本题涉及函数递归调用相关知识。结合题目内容,分析程序段,n为修路天数,s为道路长度,结合递归函数特点,未启动修路时,n为0,道路长度为s,由“第一天工程队修了这段道路的一半多10米,第二天修了第一天剩余的一半多10米,第三天修了第二天剩余的一半多10米……直到第10天修完,仍剩下10米没有修好”推知,第n-1天,所修道路长度为 (s+10)*2,所以,①处应填写:n==0 ,②处应填写:rad(n-1, (s+10)*2)。故本题答案是A选项。
12. 给定一个字符串s,只包含大小写字母和空格。求该字符串中最后一个单词的长度的程序段如下,方框中应填入的代码为
cnt=0; flag=True
i=len(s)-1
while i>=0 and flag:
print (cnt)
A. AB. BC. CD. D
【答案】B
【解析】
【详解】本题考查的是Pythn的应用。求该字符串中最后一个单词的长度,程序的思想是:从最后一个字符开始依次往前判断,如果读到空格:则要判断字母的个数是否为0,如果为0,则表明还没读取到单词,继续往前读,如果不为0,则表明已经读取到最后一个单词,则循环结束;如果读取到不是空格,则字母的个数增1,并继续往前读。选项A中最后一个i-=1需要缩进。依据该思想,故本题应选B。
二、非选择题(本大题共3小题,其中第13小题7分,第14小题10分,第15小题9分,共26分)
13. 给定两个字符串s1和s2,要求判断其中一个字符串是否是另一个字符串通过若干次循环移动后的新字符串的字串,字符串的循环移位过程是将字符串的第一个字符移动到末尾形成新的字符率串,例如“CDAA”是由“AABCD”两次移位后产生的新丰“BCDAA”的子串,结果输出“Yes”,输入“ABCD”与“ACBD”,则输出“N”,请回答下列问题。
(1)实现上述功能的Pythn程序如下,请在划线处填入合适的代码。
a=input ("请输入字符串s1:")
b=input("请输入字符串s2:")
if len (a) < len (b):
a,b=b,a
①____
fr i in range (len(a)):
p=i
cunt=0
fr j in range (len (b)):
if ②____
cunt+=1
p+=1
if ③____
print ("Yes")
flag=True
break
if nt flag:
print ("N")
(2)本程序采用____算法(选填:解析/枚举)
【答案】 ①. flag=False ②. a[p%len(a)]==b[j] ③. cunt==len(b) ④. 枚举
【解析】
【详解】本题考查的是Pythn综合应用。
(1)①处,flag作用是否为子串的标志位,初始应为否,故此处答案为:flag=False。②处,通过字符串循环移位来判断子串是否相符,可以采用取余运算(p%len(a))保证相应索引在子串内,故此处答案为:a[p%len(a)]==b[j]。③处,若字符相符个数正好等于子串的长度,则表示该字符串是另一字符串通过若干次循环移位后的新字符串的子串,故此处答案为:cunt == len (b)。(2)枚举算法是指在算法中采用搜索的方法,把各种可能的情况都考虑到,并对所得的结果逐一进行判断,过滤掉那些不符合要求的结果,保留那些符合要求的结果。解析算法是指能够找出表示问题的前提条件和结果之间的关系的数学表达式,并通过表达式的计算来实现问题的求解。结合题目内容,可知,该程序采用的是枚举算法,故④处答案为:枚举。
14. 若公共广场环境音量过高,会影响周边居民休息。为此,可以在广场中设置一个智能环境音量监测系统,实时监测环境音量值数据,将获取数据与设定阈值进行对比处理后得到相关信息:若超过阈值,则音量过高。随后根据信息进行系统控制,若音量过高,则警示灯亮起,并进行语音提示。与此同时,该系统采集数据传输至远程服务器进行存储,用户利用移动终端可通过URL访问进行数据查看。
(1)在搭建“智能环境音量监测系统”过程中,下列说法正确的是____(多选,填字母)。
A.运行智能环境音量监测系统并进行数据测试,属于系统测试中的动态测试
B.为系统选择和设计适合的通信网络属于搭建信息系统监测准备中的详细设计
C.应先进行开发模式选择,再进行可行性分析
D.通过安全设计来确保系统的运行安全和数据保密
(2)服务器利用Flask搭建网络架构,其中接收监测数据的路由和视图函数部分代码如下:
@app.rute ("/sundin", methds=['GET'])
def add_data():
svalue=int (('val')) #获取监测音量数据
nwtime=) #获取当前时间
#将接收数据存储与数据库中,代码略
若当前收到的监测数据为“350”,并且采用GET方式的输数据,则智能终端上传数据给Web服务器的URL应为::8080/____。
(3)为了提高智能环境音量控制监测系统的运行效率,可对系统进行优化设计。具体优化思路如下:先收集一段时间内的声音数据(保存在“sund.xlsx”文件中,如图a),统计分析每天哪些时间段最优可能出现声音过高(设定当音量监测值超过500时,为声音过高)的情况,系统只需在这一时段内开启监测即可,测试数据运行结果如图b所示。
图a 图b
imprt pandas as pd
imprt matpltlib.pyplt as plt
df=pd.read_excel("sund.xlsx")
df=df.srt_values(①____) #按“日期”列升序排序
i=0;s="";p=0
a=[""]*len(df)
while i
s=s+df.at[i,"时间"]+","
j=i+1
while ②____
if df.at[j,"音量值"]>500;
s=s+df.at[j,"时间"]+","
j=j+1
if j==len(df):
break
③____
a[p]=s
p=p+1
s=""
if
a[p]=df.at[i,"时间"]+","
p=p+1
fr i in range(p):
print("第",i+1,"天的高音量时段为: ",a[i])
(4)程序中加框处应填入的代码为____(单选:填字母)
A.df.at[len(df)-1,"音量值"]>500
B.df.at[len(df)-1,"日期"]==df.at[len(df)-2,"日期"] and df.at[len(df)-1,"音量值"]>500
C.df.at[len(df)-1,"日期"]!=df.at[len(df)-2,"日期"] and df.at[len(df)-1,"音量值"]>500
【答案】 ①. AD ②. sundin?val=350 ③. "日期"或"日期",ascending=True ④. df.at[i,"日期"]==df.at[j,"日期"] 或 df["日期"][i]==df["日期"][j] ⑤. i=j ⑥. C
【解析】
【详解】本题考查信息系统相关内容。结合题目内容,分析程序段,推知:
(1)静态测试是一种在不执行代码的情况下对软件应用程序进行测试的软件测试类型,这涉及手动或自动审查代码、需求文档和设计文档,以便在软件开发流程的早期阶段识别错误,其主要目标是通过在早期阶段检测错误来提高软件质量。动态测试是在执行代码的基础上,评估软件系统的功能行为、内存/CPU使用情况以及整体性能,也称为“执行技术”或“确认测试”,其目的是确认软件产品符合业务需求。A选项,运行智能环境音量监测系统并进行数据测试,属于系统测试中的动态测试,选项说法正确。B选项,为系统选择和设计适合的通信网络不属于搭建信息系统监测准备中的详细设计,选项说法错误。C选项,应先进行可行性分析,再进行开发模式的选择,选项说法错误。D选项,通过安全设计来确保系统的运行安全和数据保密,选项说法正确。故本题答案是:AD。
(2)由“@app.rute (”/sundin“, methds=['GET'])”及“svalue=int (('val')) ”可知,智能终端上传数据给Web服务器的URL应为:http::8080/sundin?val=350。故本题答案是:sundin?val=350。
(3)pandas中的srt_values()函数原理类似于SQL中的rder by,可以将数据集依照某个字段中的数据进行排序,该函数即可根据指定列数据也可根据指定行的数据排序,③处代码作用是按“日期”列升序排序,可由srt_values()函数实现,故此处答案为:“日期”或“日期”,ascending=True。④处,外循环依次读取每行数据,若当前行日期内有音量监测值超过500时段,则执行:s=s+df.at[i,"时间"]+",",若后续行在同一日期内,且又出现音量监测值超过500时段,则应将此时间添加到该日期后,故此处答案为:df.at[i,“日期”]==df.at[j,“日期”] 或 df[“日期”][i]==df[“日期”][j]。⑤处,执行完内循环后,i将从新行j再开始执行,故此处答案为:i=j。
(4)⑥处,结合上文,若最后一行len(df)-1日期与倒数第二行len(df)-2日期不一致,且len(df)-1的音量监测值超过500,应将其添加到a[p]中,此处缺少该判断:df.at[len(df)-1,"日期"]!=df.at[len(df)-2,"日期"] and df.at[len(df)-1,"音量值"]>500。故此处答案为:C。
15. 程序运行时,以内存单元为基本单位对内存进行分配,若干个连续的内存单元称为一个内存块,每个内存块的信息包含首地址和大小,编写Pythn程序模拟内存分配和释放的过程。
1)初始化空间内存块,将信息存储在链表flink中。
2)分配大小为size的内存,先依次查找结束think中是否存在不小于size的内存块,若存在且等于size,则将其从链表flink中删除,若存在且大于size,则修改该内存块的信息;若不存在,则对不连续的空间内存块按顺序进行分配,如果空间内存块之和仍小于size,则分配失败。
3)释放内存。将释放的内存块信息插入链表flink,链表flink各节点按前地址从小到大排列。如果释放的内存块与链表中的某个内存块相邻,则将它们合并成一个更大的内存块。
请回答下列问题:
(1)初始空间内存块大小为16,进行两次分配和一次释放的过程如下图所示。若继续分配大小为8的内存换,____(填写,能/不能)成功。
①初始化空间内存块,大小16
②第1次分配,大小为4,分配后空闲12
③第2次分配,大小为1,分配后空闲4
④释放第1次分配的内存,释放后空闲8(不连续)
(2)定义如下allcate (flink,head,size)函数,参数flink是空闲内存块链表,head是flink头指针,size为所需内存块大小,函数功能为分配size大小的空间内存块,并返回分配的内存块信息及头指针head,请在划线处填入合适的代码。
def allcate(flink, head, size):
blck =[]
pre = head;cur = head
while cur !=-1:
if flink[cur][1]>= size:
break
pre = cur
cur = flink[cur][2]
if cur!=-1 and flink[cur][1]== size:
blck.append([flink[cur][0],size])
if pre == cur:
①____
else:
flink[pre][2] = flink[cur][2]
elif cur!=-1 and flink[cur][1]> size:
blck.append([flink[cur][0],size])
flink[cur][0]=flink[cur][0]+size
②____
if len(blck)==0:
#对不连续的空闲内存块按顺序进行分配,如果空闲内存块之和仍小于size,则分配失败,
#代码省略
return blck,head
(3)实现模拟过程及内存释放的部分Pythn程序如下,请在划线处填入合适的代码.
def release(flink, head, blck):
fr i in range(len(blck)):
if head==-1:
flink.append([blck[i][0],blck[i][1],-1])
head=len(flink)-1
else:
pre = head
cur = head
while cur !=-1:
if flink[cur][0] > blck[i][0]:
break
pre=cur
cur =flink[cur][2]
flink.append([blck[i][0],blck[i][1],cur])
if cur==head:
pre=len(flink)-1
head=len(flink)-1
else:
①____
cur = flink[pre][2]
#合并相邻空闲块
while cur!=-1:
if flink[pre][0]+flink[pre][1]==flink[cur][0]:
②____
flink[pre][2]=flink[cur][2]
cur =flink[cur][2]
cntinue
pre = cur
cur =flink[cur][2]
return [[-1,-1,-1]],head
flink= [[0,16,-1]]
#初始化空闲内存块链表,0:起始地址,16:长度
head=0
blck1,head = allcate(flink ,head, 4)
blck2,head = allcate(flink, head, 8)
blck1,head = release(flink,head,blck1)
【答案】 ①. 能 ②. head = flink[cur][2] ③. flink[cur][1]=flink[cur][1]-size ④. flink[pre][2]=len(flink)-1 ⑤. flink[pre][1] = flink[pre][1] + flink[cur][1] 或flink[pre][1] += flink[cur][1]
【解析】
【详解】本题考查Pythn程序设计相关内容。本题涉及到链表、自定义函数、二维列表等知识点。
(1)若不存在连续的大于等于size的空间则对不连续的空闲内存块进行分配,故①处答案为:能。
(2)若存在且等于size,则将其从链表flink中删除,删除分两种情况,如果是表头,直接修改表头指针,故①处为:head = flink[cur][2];若存在且大于size,则修改该内存块的信息,故②处应为:flink[cur][1]=flink[cur][1]-size;
(3)查找到第一处起始地址大于待释放内存块的节点,并将待释放内存块插入链表pre节点与cur节点之间。若待释放内存块的起始地址大于头节点,则要更改pre节点与cur节点,故①处应为:flink[pre][2]=len(flink)-1;如果释放的内存块与链表中的某个内存块相邻,则将它们合并成一个更大的内存块,故②处应为:flink[pre][1] = flink[pre][1] + flink[cur][1] 或flink[pre][1] += flink[cur][1]。
屏幕尺寸
1.5英寸
Wi-Fi、蓝牙
都支持
操作系统
Ticwear OS
传感器
光学心率传感器,加速度传感器、陀螺仪、电子罗盘
匹配系统
Andrid 4.3及以上
控制类型
触控:多点电容式触摸屏
屏幕分辨率
320*320
RAM
4GB
处理器
联发科MT2601,120Hz双核
ROM
1TB
屏幕尺寸
1.5英寸
Wi-Fi、蓝牙
都支持
操作系统
Ticwear OS
传感器
光学心率传感器,加速度传感器、陀螺仪、电子罗盘
匹配系统
Andrid 43及以上
控制类型
触控:多点电容式触摸屏
屏幕分辨率
320*320
RAM
4GB
处理器
联发科MT2601,120Hz双核
ROM
1TB
A
B
C
D
if s[i]==" ":
if cnt==0:
i-=1
else:
flag=False
else:
cnt+=1
i-=1
if s[i]==" ":
if cnt==0:
i-=1
else:
flag=False
else:
cnt+=1
i-=1
if s[i]==" ":
i-=1
else:
cnt+=1
if s[i] == " ":
flag=False
else:
i-=1
if s[i]==" ":
i-=1
else:
cnt+=1
if s[i]==" ".
flag=False
i-=1
浙江省绍兴市第一中学2023-2024学年高二上学期期末考试信息技术(学考)试卷(Word版附解析): 这是一份浙江省绍兴市第一中学2023-2024学年高二上学期期末考试信息技术(学考)试卷(Word版附解析),文件包含浙江省绍兴市第一中学2023-2024学年高二上学期期末考试技术学考试卷-高中信息技术Word版含解析docx、浙江省绍兴市第一中学2023-2024学年高二上学期期末考试技术学考试卷-高中信息技术Word版无答案docx等2份试卷配套教学资源,其中试卷共16页, 欢迎下载使用。
浙江省绍兴市2023-2024学年高一上学期1月期末技术-高中信息技术试卷(Word版附解析): 这是一份浙江省绍兴市2023-2024学年高一上学期1月期末技术-高中信息技术试卷(Word版附解析),文件包含浙江省绍兴市2023-2024学年高一上学期1月期末技术试题-高中信息技术Word版含解析docx、浙江省绍兴市2023-2024学年高一上学期1月期末技术试题-高中信息技术Word版无答案docx等2份试卷配套教学资源,其中试卷共15页, 欢迎下载使用。
浙江省绍兴市第一中学2024届高三上学期首考模拟技术试题(Word版附解析): 这是一份浙江省绍兴市第一中学2024届高三上学期首考模拟技术试题(Word版附解析),文件包含浙江省绍兴市第一中学2024届高三上学期首考模拟技术试题原卷版docx、浙江省绍兴市第一中学2024届高三上学期首考模拟技术试题Word版含解析docx等2份试卷配套教学资源,其中试卷共24页, 欢迎下载使用。

