浙江省丽水五校高中发展共同体2023-2024学年高一下学期4月月考历史试卷(Word版附解析)
展开浙江省丽水市五校高中发展共同体2023-2024学年高一下学期4月联考历史试卷(PDF版附答案): 这是一份浙江省丽水市五校高中发展共同体2023-2024学年高一下学期4月联考历史试卷(PDF版附答案),文件包含浙江省丽水市丽水五校高中发展共同体2023-2024学年高一下学期4月月考历史试题pdf、浙江省丽水市丽水五校高中发展共同体2023-2024学年高一下学期4月月考历史试题答案pdf等2份试卷配套教学资源,其中试卷共8页, 欢迎下载使用。
2023-2024学年浙江省丽水中学等丽水市发展共同体高一上学期12月联考历史试题含解析: 这是一份2023-2024学年浙江省丽水中学等丽水市发展共同体高一上学期12月联考历史试题含解析,共22页。试卷主要包含了 考试结束后,只需上交答题纸等内容,欢迎下载使用。
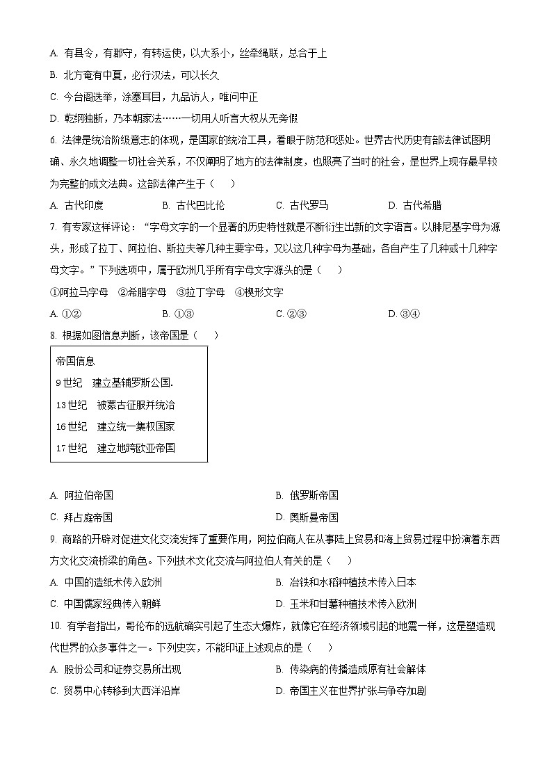
浙江省七校教改共同体2023-2024学年高三上学期1月联考历史试题(Word版附解析): 这是一份浙江省七校教改共同体2023-2024学年高三上学期1月联考历史试题(Word版附解析),共8页。试卷主要包含了近代某条约规定等内容,欢迎下载使用。

