人教版数学(基础卷01)-2023-2024学年三年级下册期中测试卷.zip
展开(考试分数:100分;考试时间:90分钟;难度系数:)
注意事项:
1.答题前,填写好自己的姓名、班级、考号等信息,请写在答题卡规定的位置。
2.判断题、选择题必须使用2B铅笔填涂答案,非判断、选择题必须使用黑色墨迹签字笔或钢笔答题,请将答案正确填写在答题卡规定的位置上。
3.所有题目必须在答题卡上作答,在试卷上作答无效。
4.考试结束后将试卷和答题卡一并交回。
5.测试范围:前四单元。
一、用心思考,认真填空。(共26分)
1.(本题3分)欢欢面向南站着,则他背对着的方向是( ),左面是( ),右面是( )。
【答案】 北 东 西
【分析】根据方向的相对性可知,东与西相对,南与北相对,面南背北,左东右西,依此填空即可。
【详解】欢欢面向南站着,则他背对着的方向是北,左面是东,右面是西。
2.(本题5分)在口算42×30时,可以先算( )×3=( ),再算( )×10=( ),最后结果为( )。
【答案】 42 126 126 1260 1260
【分析】在口算两位数乘整十数时,先算两位数与整十数十位上的数字相乘,再将上述的乘积与10相乘,即为两位数与整十数的计算结果。
【详解】在口算42×30时,可以先算42×3=126,再算126×10=1260,最后结果为1260。
3.(本题1分)在口算一道两位数除以一位数时,笑笑的方法是这样的:80÷4=20,8÷4=2,20+2=22,这道算式是( )。
【答案】88÷4=22
【分析】两位数除以一位数(没有余数,且十位上的数能被整除)口算时,先用两位数十位上的数与一位数相除,再用个位上的数与一位数相除,最后将两次除得的商相加,依此写出这个除法算式即可。
【详解】80÷4=20,即被除数十位上的数是8;除数是4;8÷4=2,即被除数个位上的数是8,因此“80÷4=20,8÷4=2,20+2=22”,这道除法算式是88÷4=22。
4.(本题4分)在括号里填上“>”“<”或“=”。
60÷4( )80÷5 16×22( )14×22
22×25( )11×50 320÷8( )320÷4÷2
【答案】 < > = =
【分析】分别计算出每组算式的结果,再比较大小。
【详解】60÷4=15,80÷5=16,15<16,所以60÷4<80÷5;
16×22=352,14×22=308,352>308,所以16×22>14×22;
22×25=550,11×50=550,550=550,所以22×25=11×50;
320÷8=40,320÷4÷2=40,40=40,所以320÷8=320÷4÷2。
【点睛】解答本题的关键在于熟练掌握一位数乘两位数,一位数除三位数的计算方法。
5.(本题2分)48×75的积的末尾数字一定是( ),积是( )位数。
【答案】 0 四
【分析】(1)根据末位数字8和5相乘得个位数字即可确定末尾数字一定是几;
(2)两位数乘两位数,用第二个乘数每一位上的数分别去乘第一个乘数,用哪一位上的数去乘,积的末尾就和那一位对齐,哪一位乘得的积满几十,就要向前一位进几,再把两次乘得的积相加;计算出结果,再进一步解答。
【详解】8×5=40
48×75=3600
48×75的积的末尾数字一定是0,积是四位数。
6.(本题2分)□48÷4,如果商是三位数,□里最小应填( );如果商是两位数,□里可以填( )。
【答案】 4 1、2、3
【分析】□48÷4,要使其商是三位数,则被除数最高位上的数字要大于等于除数,所以□里的数字大于等于4。
□48÷4,要使其商是两位数,则被除数最高位上的数字要小于除数,所以□里的数应小于4。
【详解】商是三位数,□≥4,所以□里最小应填4;
商是两位数,□<4,所以□里可以填1、2、3。
7.(本题2分)有168箱矿泉水如果要分4次运完,平均每次运( )箱;如果分6次运完,平均每次运( )箱。
【答案】 42 28
【分析】根据题意可知,用矿泉水的总箱数除以运完的次数,得到的商就是平均每次运的箱数,依此列式并计算。
【详解】168÷4=42(箱)
168÷6=28(箱)
有168箱矿泉水如果要分4次运完,平均每次运42箱;如果分6次运完,平均每次运28箱。
8.(本题1分)《三国演义》、《水浒传》、《西游记》和《红楼梦》是中国的四大名著,这四部著作经久不衰,是汉语文学中不可多得的经典作品。新华书店一套四大名著套装4本共92元,单买每本25元。套装比单买每本便宜( )元。
【答案】2
【分析】92除以4等于套装的四大名著平均每本的钱数,再用25减套装的四大名著平均每本的钱数即等于套装比单买每本便宜的钱,据此即可解答。
【详解】25-92÷4
=25-23
=2(元)
套装比单买每本便宜2元。
9.(本题1分)一方有难,八方支援!在为地震灾区捐款活动中,三年级1班的同学们平均每人捐款25元,三年级1班共有54位同学,一共捐款( )元。
【答案】1350
【分析】根据题意,用人数乘平均每人捐款的钱数,即可求出一共捐款多少元。
【详解】25×54=1350(元)
一共捐款1350元。
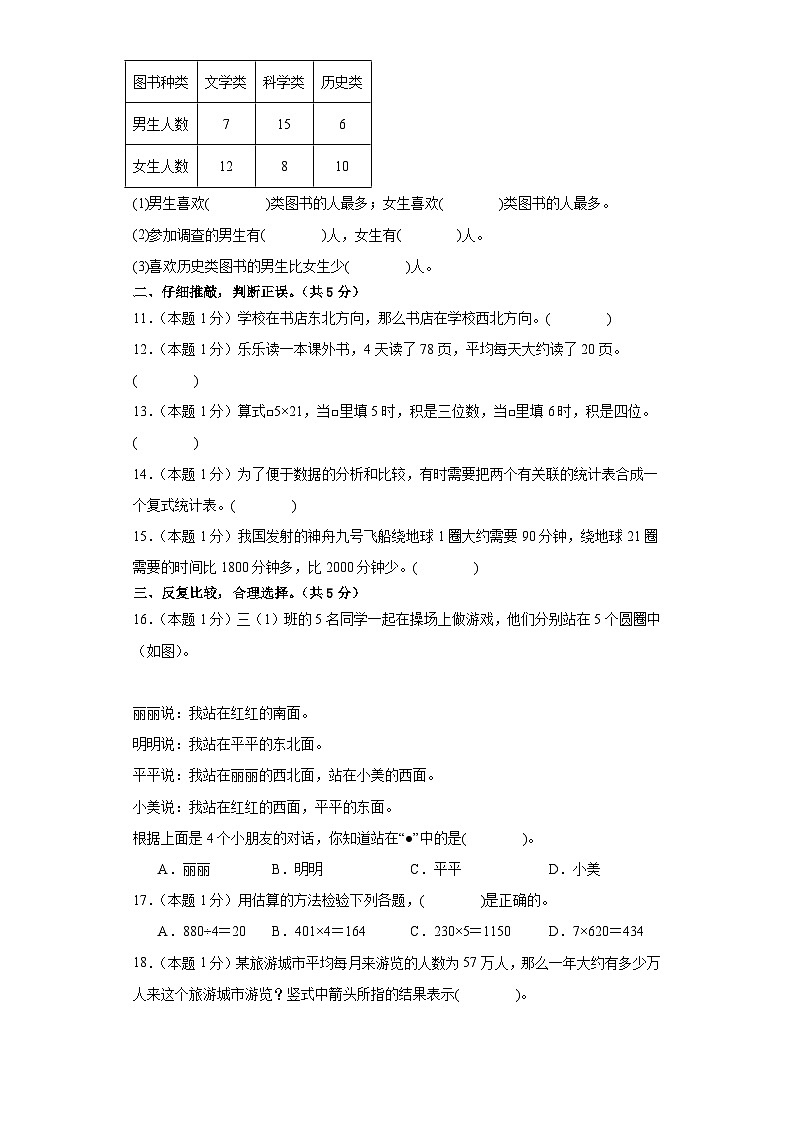
10.(本题5分)娟娟调查了本班同学最喜欢的图书种类。(每人限选一类)
(1)男生喜欢( )类图书的人最多;女生喜欢( )类图书的人最多。
(2)参加调查的男生有( )人,女生有( )人。
(3)喜欢历史类图书的男生比女生少( )人。
【答案】(1) 科学 文学
(2) 28 30
(3)4
【分析】(1)分别比较男生人数和女生人数与喜欢的各图书种类数据的大小,即可解答;
(2)用加法分别计算出男生和女生人数即可;
(3)用喜欢历史类的女生人数减男生人数即可求解。
【详解】(1)男生喜欢科学类图书的人最多;女生喜欢文学类图书的人最多。
(2)男生人数:
7+15+6
=22+6
=28(人)
女生人数:
12+8+10
=20+10
=30(人)
参加调查的男生有28人,女生有30人。
(3)10-6=4(人)
喜欢历史类图书的男生比女生少4人。
二、仔细推敲,判断正误。(共5分)
11.(本题1分)学校在书店东北方向,那么书店在学校西北方向。( )
【答案】×
【分析】两个地点的位置关系是相对的,即北对南,东对西,东南对西北,东北对西南,据此判断。
【详解】学校在书店东北方向,书店即在学校的相对方向上,东北的相对方向是西南,所以书店在学校西南方向。
故答案为:×
12.(本题1分)乐乐读一本课外书,4天读了78页,平均每天大约读了20页。( )
【答案】√
【分析】利用总页数除以4即可,计算时把读的总页数看作与它相近的整十数,然后再计算。
【详解】78÷4
≈80÷4
=20(页)
因此平均每天大约读了20页。原题说法正确。
故答案为:√
13.(本题1分)算式□5×21,当□里填5时,积是三位数,当□里填6时,积是四位。( )
【答案】×
【分析】根据两位数乘两位数的计算法则,分别计算出55×21、65×21的积,然后根据计算出的积进行判断即可。
【详解】55×21=1155,此时积是四位数;
65×21=1365,此时积是四位数;
由此可知,算式□5×21,当□里填5或6时,积都是四位数。
故答案为:×
14.(本题1分)为了便于数据的分析和比较,有时需要把两个有关联的统计表合成一个复式统计表。( )
【答案】√
【详解】根据复式统计表的特点:复式统计表可表示多组数据,还可以更加清晰、明了地反映数据的情况,复式统计表的优点是简洁明了,易于比较;
所以,为了便于数据的分析和比较,有时需要把两个有关联的统计表合成一个复式统计表;此说法正确。
故答案为:√
15.(本题1分)我国发射的神舟九号飞船绕地球1圈大约需要90分钟,绕地球21圈需要的时间比1800分钟多,比2000分钟少。( )
【答案】√
【分析】神舟九号飞船绕地球1圈大约需要的时间乘绕地球的圈数,即可算出神舟九号飞船绕地球21圈大约需要(90×21)分钟, 再与1800、2000比较大小即可。
【详解】90×21=1890(分)
1800<1890<2000
我国发射的神舟九号飞船绕地球1圈大约需要90分钟,绕地球21圈需要的时间比1800分钟多,比2000分钟少。
故答案为:√
三、反复比较,合理选择。(共5分)
16.(本题1分)三(1)班的5名同学一起在操场上做游戏,他们分别站在5个圆圈中(如图)。
丽丽说:我站在红红的南面。
明明说:我站在平平的东北面。
平平说:我站在丽丽的西北面,站在小美的西面。
小美说:我站在红红的西面,平平的东面。
根据上面是4个小朋友的对话,你知道站在“●”中的是( )。
A.丽丽B.明明C.平平D.小美
【答案】C
【分析】丽丽说:我站在红红的南面,所以红红下方圆圈位置是丽丽。小美说:我站在红红的西面,平平的东面,所以平平在红红最左边第二圆圈位置,小美在红红和平平之间的圆圈位置。明明说:我站在平平的东北面,说明明明在红红上方圆圈位置,图如下:
【详解】根据分析可知,站在“●”中的是平平。
故答案为:C
【点睛】本题考查了基本方向的辨别,主要培养学生的方位感。
17.(本题1分)用估算的方法检验下列各题,( )是正确的。
A.880÷4=20B.401×4=164C.230×5=1150D.7×620=434
【答案】C
【分析】A.880比较接近900,此题只需判断得数是否正确,所以估算时把880看作800,而800除以4商是200;
B.三位数乘一位数,估算时把401看作400,再计算400与4的积即可;
C.230是一个整十数,直接计算出23与5的积,再在所得积的末尾添上1个0即可;
D.把620看作600,求出600与7的积即可。
【详解】A.880÷4≈800÷4=200,所以这个式子的结果不对;
B.401×4≈400×4=1600,,所以原式子的结果不对;
C.230×5=1150,这个式子的结果正确;
D.7×620≈7×600=4200,所以原式子的结果不对;
故答案为:C
【点睛】本题主要考查了学生的估算能力,三位数与一位数的乘法估算,把三位数看作最接近它的整十数或整百数,再计算。
18.(本题1分)某旅游城市平均每月来游览的人数为57万人,那么一年大约有多少万人来这个旅游城市游览?竖式中箭头所指的结果表示( )。
A.一个月来这里游览的人数。B.两个月来这里游览的人数。
C.十个月来这里游览的人数。D.十二个月来这里游览的人数。
【答案】C
【分析】箭头所指的57是第一个数乘第二个数的十位,即57乘10,据此即可选择。
【详解】57×10=570
所以竖式中箭头所指的结果表示十个月来这里游览的人数。
故答案为:C
19.(本题1分)铁道部门规定,儿童身高在120厘米以下乘火车免费,120~150厘米享受半价票,150厘米以上需购买全价票。希望小学合唱队乘火车去外地演出,队员身高如表所示。把合唱队员从矮到高排成一排,张强排在第16位,他的情况是( )。
A.免票B.购买半价票C.购买全价票D.无法确定
【答案】C
【分析】通过观察统计表,根据每个身高区间里的人数多少,推出排在第16位的张强的身高在哪个区间内,从而得出结论即可。
【详解】通过观察统计表,希望小学合唱队共有20人,其中120厘米以下的2人,120厘米到150厘米的13人,150厘米以上的5人,把队员从矮到高排序,张强排在第16位,由此可知,张强的身高在150厘米以上,按规定需要购买全价票。
故答案为:C
20.(本题1分)小明从家出发去上学,先乘公交车用了20分钟,行了6000米,再步行12分钟,到达学校,每分钟走50米,小明家到学校有多远?算式是( )。
A.6000+50B.6000÷20+50×12
C.6000+50×12D.6000×20+50×12
【答案】C
【分析】乘公交车一共行驶了6000米,步行了12分钟,每分钟走50米,那么一共走了12个50米,用50乘上12即可求出步行的路程,再把步行的路程和乘公交车的路程相加即可。
【详解】6000+50×12
=6000+600
=6600(米)
故答案为:C
四、看清题目,巧思妙算。(共28分)
21.(本题8分)直接写出得数。
20×30= 120÷2= 606÷2= 13×30=
15×80= 420÷7= 42×20+20= 30×50-120=
【答案】600;60;303;390
1200;60;860;1380
【详解】略
22.(本题12分)用竖式计算,带*的要验算。
*78×49= 52×43= 22×43=
*563÷4= 288÷3= 234÷6=
【答案】3822;2236;946;
140……3;96;39
【分析】乘法计算法则:相同数位要对齐,从个位算起,用两位数的每一位依次去乘两位数的每一位,哪一位上乘得的积满几十,就向前一位进几。两位数与两位数的个位和个位要对齐,十位数要跟十位数对齐,然后两个结果相加就得到两位数乘两位数的结果了。除法计算法则:从被除数的高位除起,除数有几位,就看被除数的前几位,如果不够除,就多看一位,除到被除数的哪一位,就把商写在哪一位的上面,如果不够除,就在这一位上商0,每次除得的余数必须比除数小,并在余数右边一位落下被除数在这一位上的数,再继续除即可。除法用商×除数+余数=被除数进行验算,乘法用积÷乘数=另外一个乘数进行验算。
【详解】78×49=3822 52×43=2236 22×43=946
验算:
563÷4=140……3 288÷3=96 234÷6=39
验算:
23.(本题8分)脱式计算。
820-26×25 386+126÷6 82×(432÷8) 23×4×91
【答案】170;407;4428;8372
【分析】(1)820-26×25先算乘法,再算减法;(2)386+126÷6先算除法,再算加法;
(3)82×(432÷8)先算除法,再算乘法;(4)23×4×91从左往右依次计算。
【详解】820-26×25
=820-650
=170
386+126÷6
=386+21
=407
82×(432÷8)
=82×54
=4428
23×4×91
=92×91
=8372
五、实践操作,探索创新。(共6分)
24.(本题6分)画一画。
(1)在的北面,在的南面。
(2)在的东面,在的西面。
(3)在的东南角,在的西北角。
【答案】
【分析】依据平面图上的方向辨别方法,即“上北下南,左西右东”来确定物体的位置,据此即可解答。
【详解】(1)在的北面即在的上面,在的南面即在的下面。
(2)在的东面即在的右边,在的西面即在的左边。
(3)在的东南角即在的右下方,在的西北角即在的左上方。
图如下:
【点睛】本题主要考查学生对方向辨别方法的掌握及灵活运用。
六、活学活用,解决问题。(共30分)
25.(本题5分)某旅行团46人要去公园划船。每条船坐4人,至少需要多少条船?
【答案】12条
【分析】至少需要船条数=人数÷每条船坐的人数,由此列式计算即可。
【详解】46÷4=11(条)……2(人)
剩下的2人还需要一条船,
11+1=12(条)
答:至少需要12条船。
【点睛】本题考查的是有余数的除法的实际应用,解答本题的关键在于知道剩下的2人还需要一条船。
26.(本题5分)某停车场收费标准:每辆车每天12元,包月每辆250元。有8辆车在这个停车场停放26天,怎样缴费最划算?
【答案】包月缴费
【分析】根据题意可知,每辆车每天停放的钱数×26=每辆车26天停放的钱数,依此计算并与包月时每辆车停放的钱数进行比较即可解答。
【详解】12×26=312(元)
312元>250元
答:有8辆车在这个停车场停放26天,按包月缴费最划算。
27.(本题5分)张叔叔开车从甲城出发去乙城,去的时候每小时行80千米,用了4小时,返回时用了5小时,返回时每小时行多少千米?
【答案】64千米
【分析】路程=速度×时间,据此求出甲城到乙城的距离;再根据速度=路程÷时间,即可求出返回时的速度。
【详解】80×4÷5
=320÷5
=64(千米/时)
答:返回时每小时行64千米。
28.(本题5分)学校教学楼有4层,每层有7间教室,每间教室要配35套课桌椅。学校一共需要购进多少课桌椅?
【答案】980套
【分析】用每层教室数量乘层数,求出教室总数量,再乘每间教室配备课桌椅套数,求出课桌椅总套数。
【详解】4×7×35=980(套)
答:学校一共需要购进980套课桌椅。
29.(本题5分)周日,丁丁和文文约好一起逛商场。请填出他们的乘车路线。
(1)丁丁乘4路车从科技馆上车,向( )方向坐1站到花园路,再向( )面坐( )站到商场。
(2)文文乘4路车从动物园上车,向( )方向坐1站到幸福路,再向( )面坐( )站到天文馆,最后向( )方向坐( )站到商场。
(3)你能试着写出文文从商场返回动物园的行车路线吗?
【答案】(1)东北;东;2
(2)西南;西;2;西北;1
(3)文文乘4路车从商场上车,向东南方向坐1站到天文馆,再向东面坐2站到幸福路,最后向东北方向坐1站到动物园
【分析】依据地图上的方向辨别方法,即“上北下南,左西右东”,以及图上标注的其他信息,即可进行解答。
【详解】(1)丁丁乘4路车从科技馆上车,向东北方向坐1站到花园路,再向东面坐2站到商场。
(2)文文乘4路车从动物园上车,向西南方向坐1站到幸福路,再向西面坐2站到天文馆,最后向西北方向坐1站到商场。
(3)文文乘4路车从商场上车,向东南方向坐1站到天文馆,再向东面坐2站到幸福路,最后向东北方向坐1站到动物园。
【点睛】此题主要考查地图上的方向辨别方法的灵活应用。
30.(本题5分)下面是某小学三(2)班同学在一次数学口算比赛中的成绩。如下:
男生:98 95 87 92 78 93 100 94 84 72 93 90 87
65 86 93 97 88 86 74 91 92
女生:98 97 96 88 76 61 87 87 97 76 89 86 96 95
99 100 83 92 94 97 96 98 98 92 90
(1)根据上面的数据填写下面的人数统计表并回答问题。
(2)三(2)班参加本次口算比赛的同学共有( )人。
(3)最低分和最高分相差( )分。
(4)三(2)班同学在这次口算比赛中80分以下的共有( )人?你想对这些80分以下的同学说什么?
【答案】(1)12;6;3;1;
16;6;2;1;
(2)47
(3)39
(4)7;平时要加强口算练习
【分析】(1)男生90—100分的有12人,80—89分的有6人,70—79分的有3人,60—69分的有1人。
女生90—100分的有16人,80—89分的有6人,70—79分的有2人,60—69分的有1人;依此填表。
(2)将男生和女生每个等级的人数加起来即可。
(3)最高分是100分,最低分是61分,用减法计算出它们的差即可。
(4)用加法计算出60分到79分的总人数,并结合生活实际经验进行解答即可。
【详解】(1)填表如下:
(2)12+16+6+6+3+2+1+1=47(人)
三(2)班参加本次口算比赛的同学共有47人。
(3)100-61=39(分),最低分和最高分相差39分。
(4)3+2+1+1=7(人),三(2)班同学在这次口算比赛中80分以下的共有7人,我想对这些80分以下的同学说:平时要加强口算练习。图书种类
文学类
科学类
历史类
男生人数
7
15
6
女生人数
12
8
10
身高/厘米
120以下
120~150
150以上
人数
2
13
5
性别
成绩等级
优秀
(90—100分)
良好
(80—89分)
中等
(70—79分)
合格
(60—69分)
男生
女生
性别
成绩等级
优秀
(90—100分)
良好
(80—89分)
中等
(70—79分)
合格
(60—69分)
男生
12
6
3
1
女生
16
6
2
1
人教版数学(基础卷01)-2023-2024学年二年级下册期中测试卷.zip: 这是一份人教版数学(基础卷01)-2023-2024学年二年级下册期中测试卷.zip,文件包含人教版20323-2024二年级下册期中数学测试卷基础卷01参考解析docx、人教版20323-2024二年级下册期中数学测试卷基础卷01考试版A4docx、人教版20323-2024二年级下册期中数学测试卷基础卷01考试版A4pdf、人教版20323-2024二年级下册期中数学测试卷基础卷01考试版A3docx、人教版20323-2024二年级下册期中数学测试卷基础卷01考试版A3pdf、人教版20323-2024二年级下册期中数学测试卷基础卷01参考答案docx、人教版20323-2024二年级下册期中数学测试卷基础卷01答题卡pdf等7份试卷配套教学资源,其中试卷共32页, 欢迎下载使用。
苏教版数学(基础卷01)-2023-2024学年三年级下册期中测试卷.zip: 这是一份苏教版数学(基础卷01)-2023-2024学年三年级下册期中测试卷.zip,文件包含苏教版数学基础卷01-2023-2024学年三年级下册期中测试卷参考解析docx、苏教版数学基础卷01-2023-2024学年三年级下册期中测试卷考试版A4docx、苏教版数学基础卷01-2023-2024学年三年级下册期中测试卷参考答案docx、苏教版数学基础卷01-2023-2024学年三年级下册期中测试卷答题卡docx、苏教版数学基础卷01-2023-2024学年三年级下册期中测试卷考试版A3docx等5份试卷配套教学资源,其中试卷共28页, 欢迎下载使用。
沪教版数学(基础卷01)-2023-2024学年三年级下册期中测试卷: 这是一份沪教版数学(基础卷01)-2023-2024学年三年级下册期中测试卷,共10页。

