河北省衡水市部分高中2024届高三下学期一模试题 生物 Word版含解析
展开本试卷分第I卷(选择题)和第II卷(非选择题)两部分。共8页,满分100分,考试时间75分钟。
第I卷(选择题 共41分)
一、单项选择题(本题共13小题,每小题2分,共26分。在每小题给出的四个选项中,只有一项是符合题目要求的)
1. 科研人员在多种细胞中发现了一种RNA上连接糖分子的“糖RNA”,而之前发现的糖修饰的分子是细胞膜上的糖蛋白和糖脂。下列有关糖RNA、糖蛋白、糖脂分子的叙述,正确的是( )
A. 组成元素都含有C、H、O、N、P
B. 都在细胞核中合成后转移到细胞膜
C. 糖蛋白和糖RNA都是以碳链为骨架的生物大分子
D. 细胞膜的外表面有糖蛋白,这些糖蛋白也叫做糖被
2. 关于细胞结构与功能,下列叙述错误的是( )
A. 细胞骨架被破坏,将影响细胞运动、分裂和分化等生命活动
B. 核仁含有DNA、RNA和蛋白质等组分,与核糖体的形成有关
C. 线粒体内膜含有丰富的酶,是有氧呼吸生成CO2的场所
D. 内质网是一种膜性管道系统,是蛋白质的合成、加工场所和运输通道
3. 某种单基因遗传病受显性基因R控制,且只在成年后出现病症。某一家庭丈夫患此病,妻子及未成年的儿子和女儿均不患此病。对此家庭的四人进行基因检测,但采样时的姓名记录丢失,电泳结果如图。下列推断正确的是( )
A. R基因在常染色体上,儿子和女儿基因型不同
B. R基因在常染色体上,儿子和女儿成年后可能都患病
C. 基因R在X染色体上,女儿不携带致病基因
D. 基因R在X染色体上,儿子为1号或2号
4. 下列关于细胞的生命历程的叙述,正确的是( )
A. 物质的运输效率与细胞体积呈负相关,细胞越小越有利于存活
B. 细胞分化、衰老会导致细胞形态、结构和功能发生变化
C. 嫁接在梨树上的苹果芽发育成苹果枝条,体现了植物细胞的全能性
D. 老年人生发层细胞中不能合成酪氨酸酶,黑色素合成受阻,产生大量白发
5. 真核细胞的基因经转录会产生前体mRNA,内含子转录的RNA片段会被剪接体(由一些蛋白质和小型RNA构成)切除并快速水解,外显子转录的RNA片段会相互连接形成成熟mRNA,如图所示。下列叙述错误的是( )
A. 转录时,RNA聚合酶沿模板链的5′端向3′端移动
B. 翻译时,核糖体沿成熟mRNA链的5′端向3′端移动
C. 剪接体识别结合前体mRNA时,需符合A-U、G-C碱基配对原则
D. b表示内含子转录出的RNA片段,不能编码蛋白质
6. 内环境的稳态是机体进行正常生命活动的必要条件,下列有关叙述正确的是( )
A. 内环境中发生的葡萄糖氧化分解给细胞提供能量,有利于生命活动的进行
B. 海鲜过敏可使血管通透性变大,血浆蛋白渗出,造成组织水肿
C. 内环境的稳态就是指渗透压、温度、pH这三个指标的相对稳定
D. 神经递质、胃蛋白酶、氨基酸和血浆蛋白都是内环境的组成成分
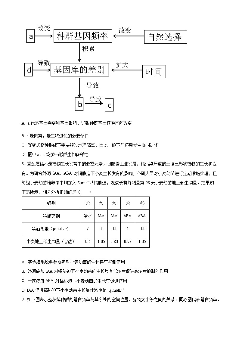
7. 自然界新物种形成可通过渐变式、骤变式形成,据图分析自然界新物种形成过程的表述正确的是( )
A a代表基因突变和基因重组,导致种群基因频率定向改变
B. d是隔离,是生物进化的必要条件
C. 骤变式物种形成不需要经过地理隔离,因此一般不与环境发生协同进化
D. 图中a、c均参与形成生物多样性
8. 重金属镉不是植物生长发育中的必需元素,但随着工业发展,镉污染严重的土壤已影响植物的生长和发育。为研究外源IAA、ABA对镉胁迫下小麦生长发育的影响,科研人员对小麦幼苗进行定期喷施处理,且每组小麦幼苗培养液中均加入5μmlL-1镉胁迫,观察长势并测量第28天小麦幼苗地上部生物量,结果如下表所示,相关分析正确的是( )
A. 实验结果说明镉胁迫对小麦幼苗的生长具有抑制作用
B. 外源施加IAA对镉胁迫下小麦幼苗的生长具有低浓度促进高浓度抑制的作用
C. 一定浓度ABA对镉胁迫下小麦幼苗的生长有促进作用
D. IAA促进镉胁迫下小麦幼苗生长最佳浓度是1μmlL-1
9. 如下图表示蓝灰鹟种群的猎食频率与其所处的空间位置、猎物大小等之间的关系:同心圆代表猎食频率,最频繁的猎食活动是H处的圆圈,越是外圈的等值线表示猎食频率越低。下列有关叙述错误的是( )
A. 该研究属于生态位研究,属群落水平的研究
B. 猎物体长越长,蓝灰鹟的猎食频率越高
C. 蓝灰鹟的取食与栖息地、猎物体长等有关
D. 蓝灰鹟的猎食频率与习性是长期自然选择的结果
10. 近期,我国多地出现“怪鱼”鳄雀鳝,它和恐龙同一时代,是鱼类中的活化石之一。该鱼为入侵物种,是肉食性鱼类,食性广泛,缺乏天敌,被称为“顶级淡水鱼杀手”,鳞片坚硬,可抵挡利刃,肉质粗糙,不具备经济价值,内脏和鱼卵都有剧毒,其内脏污染物富集程度很高。下列叙述错误的是( )
A. 鳄雀鳝进入天然水域会直接导致该地水生生物的多样性降低
B. 鳄雀鳝同化能量的绝大部分以粪便的形式进入分解者的体内
C. 鳄雀鳝至少处于第三营养级,在所属食物链中富集的污染物最多
D. 鳄雀鳝的入侵可能会改变自然环境下群落演替的方向
11. 某兴趣小组在“探究培养液中酵母菌种群数量变化”的实验中,经台盼蓝染液染色后,将酵母菌培养液稀释100倍,用血细胞计数板(规格为1mm×1mm×0.1mm)进行计数,观察到一个中方格的菌体数如图。相关叙述正确的是( )
A. “探究培养液中酵母菌种群数量的变化”实验中,用滤纸引流让培养液充满血细胞计数板的计数室
B. 为避免酵母菌增殖影响实验结果,滴加培养液后需立即计数
C. 计数同一样品时,应统计计数室中的4个中方格,再取平均值
D. 若用图示中方格内酵母菌代表整个计数室酵母菌的分布情况,则培养液中酵母菌的密度为2.25×108个·mL-1
12. 某研究小组设计了一个利用秸秆中的纤维素生产乙醇的实验,实验流程如图所示。下列叙述错误的是( )
A. 菌A属于腐生生物,能分泌纤维素酶分解秸秆中的纤维素
B. 淋洗液主要为酵母菌的生长繁殖提供碳源和能源等
C. 在发酵阶段不能打开瓶盖以保持厌氧环境完成酒精的生成
D 发酵结束后可通过过滤、沉淀等方法获得乙醇
13. 科研人员研发出单克隆抗体—肺癌药物偶联物,以减少肺癌药物对正常细胞的伤害,基本流程如下。相关叙述正确的是( )
A. 注射的特定抗原是正常肺细胞和肺癌细胞共有的大分子
B. 抗体—肺癌药物偶联物中a代表肺癌药物,b代表抗体
C. 经②③最终得到的杂交瘤细胞只能产生针对肺癌细胞的抗体
D. 抗体—肺癌药物偶联物只能定向运输至肺癌细胞,将其杀伤
二、多项选择题(本题共5小题,每小题3分,共15分。在每小题给出的四个选项中,有两个或两个以上选项符合题目要求,全部选对得3分,选对但不全得1分,有选错的得0分)
14. 如图是某种高等动物的几个细胞分裂示意图(数字代表染色体,字母代表染色体上带有的基因)。根据下图,分析不正确的是( )
A. 图甲细胞中1与2或1与4的片段部分交换,前者属基因重组,后者属染色体结构变异
B. 图乙细胞表明该动物可能发生了基因重组
C. 图丙细胞仅可能通过基因突变产生
D. 图丙细胞只能为次级精母细胞
15. 盐碱化是农业生产的主要障碍之一。植物可通过质膜H+泵把Na+排出细胞,也可通过液泡膜H+泵和液泡膜NHX载体把Na+转入液泡内,以维持细胞质基质Na+稳态。下图是NaCl处理模拟盐胁迫,钒酸钠(质膜H+泵的专一抑制剂)和甘氨酸甜菜碱(GB)影响玉米Na+的转运和相关载体活性的结果。下列叙述正确的是( )
A. 溶质的跨膜转运都会引起细胞膜两侧渗透压的变化
B. GB可能通过调控质膜H+泵活性增强Na+外排,从而减少细胞内Na+的积累
C. GB引起盐胁迫下液泡中Na+浓度的显著变化,与液泡膜H+泵活性有关
D. 盐胁迫下细胞质基质Na+排出细胞或转入液泡都能增强植物的耐盐性
16. 某少年意外被锈钉扎出一较深伤口,经查体内无抗破伤风的抗体。医生建议使用破伤风类毒素(抗原)和破伤风抗毒素(抗体)以预防破伤风。下列叙述错误的是( )
A. 伤口清理后,须尽快密闭包扎,以防止感染
B. 注射破伤风抗毒素可能出现的过敏反应属于免疫防御
C. 注射破伤风类毒素后激活的记忆细胞能产生抗体
D. 有效注射破伤风抗毒素对人体的保护时间长于注射破伤风类毒素
17. 赤霉素(GA) 和蓝光刺激都会影响植物下胚轴伸长。GA 与赤霉素受体(GID1)结合后,GID1与细胞核内的D蛋白结合,促进D蛋白降解和下胚轴伸长。隐花色素1(CRY1) 是植物感受蓝光的受体,介导蓝光抑制下胚轴伸长。相同强度蓝光刺激下,CRY1突变体植株中 D蛋白的降解速率较野生型植株快。下列叙述合理的是( )
A. D蛋白在核糖体上合成
B. D蛋白对下胚轴细胞伸长基因的表达有促进作用
C. 推测野生型植株在黑暗中的D蛋白降解速率比蓝光刺激下的慢
D. 相同强度蓝光刺激下,CRY1 突变体植株下胚轴生长速率较野生型植株快
18. 如图表示畜牧业生产上培育某种优良种牛的两种方法,有关分析错误的是( )
A. 应用1中的卵母细胞常取自卵巢,并可直接用于融合
B. 应用2常用雌性激素处理供体1,目的是使其超数排卵
C. 应用3一般选择桑葚胚或囊胚进行分割
D. 应用4体现了动物细胞的全能性
第II卷(非选择题 共59分)
三、非选择题(本题共5小题,共59分)
19. 室内栽培吸毒草能够有效清除甲醛污染。为研究其作用机制,科学家首先研究在密闭环境下吸毒草植株正常呼吸作用和光合作用,测定环境中的浓度变化,结果如图1所示;而后将用特殊方法处理的甲醛通入密闭环境,研究吸毒草处理甲醛的途径。科学家发现外源甲醛可以作为碳源参与吸毒草的光合作用,具体过程如图2所示(其中为甲醛,和是中间产物)。回答下列问题:
(1)黑暗组吸毒草的叶肉细胞内能产生的场所是___________。弱光照组叶肉细胞的光合速率___________(填“大于”“小于”或“等于”)它的呼吸速率,d时间内完全光照组植株的平均实际光合速率是___________。
(2)图2中产生的场所是___________,为追踪循环②中甲醛的碳同化路径,可采用的特殊处理方法是___________。推测细胞同化甲醛()的场所应是___________。
(3)甲醛在被吸毒草利用的同时,也会对其生长产生一定的影响,为此科学家设计了甲醛胁迫下吸毒草生长情况的实验。甲醛脱氢酶()是②过程中的关键酶,图3表示不同甲醛浓度下,该酶的活性相对值,图4是不同甲醛浓度下气孔导度(气孔的开放程度)的相对值。
根据实验结果推测甲醛胁迫下,吸毒草的抗逆途径为___________(答出两点即可)。
20. 鸡存在性反转现象。芳香化酶是雌性胚胎中把雄激素转变为雌激素的关键酶,并且仅在雌性性腺中存在。在鸡胚性分化之前抑制芳香化酶的表达,能有效地使ZW个体由雌性向雄性发生性反转。以下为母鸡产蛋的调节机制(甲、乙、丙表示器官,a、b、c表示相应激素)。回答下列问题:
(1)图中甲是____,乙是____,光照刺激母鸡产蛋的调节方式为____调节。
(2)当c含量增加到一定程度时,会抑制甲和乙分泌相应激素,从而维持c的含量稳定,这明c的分泌存在____调节机制。若想检测乙的功能有无问题,可通过测定血液中b的含量进行判断,而无需对器官乙进行取样,原因是____。
(3)为验证芳香化酶能否使鸡发生性反转,科研人员取多个____性鸡胚,随机均分两组,编号A、B组。实验组A组注射适量的____;对照组B组注射____,相同且适宜条件下,培养一段时间后,检测各鸡胚血液中____的含量。如果____,则支持“芳香化酶能使鸡发生性反转”的假设。
21. 某湖泊由于受周围工厂排污和生活污水的影响,导致该湖泊水质变差,出现水体“富营养化”的现象。河蚬以水中微小生物和有机碎屑为食,使水质变清。科研人员在富营养化水体中放入不同密度河蚬,一段时间后统计水体总氮(TN)和总磷量(TP),结果如图所示(注:TN、TP分别表示水体总氮和总磷量)。回答下列问题:
(1)生态平衡是指生态系统的____处于相对稳定的一种状态。
(2)水体出现富营养化后,调查蓝细菌的种群密度可以采用____的方法。
(3)河蚬在生态系统成分中属于____,该生态系统中河蚬等各种生物都占据着相对稳定的生态位,其意义是____。
(4)治理后,该湖泊水质得以恢复,水清鱼肥,不仅能涵养水源,还为渔民带来了可观的经济收入,这体现了生态系统的____价值。下表表示能量流经第二和第三营养级的情况(表中数值代表能量,单位kJ),表中①的数值为____kJ,输入该生态系统的总能量____(填“大于”或“等于”或“小于”)该生态系统各营养级的呼吸作用散失的能量及分解者通过分解作用散失的能量之和。
(5)运用所学知识解读下列诗句中所蕴含的生态学原理,下列解读正确的____。
A. 春风桃李花开夜,秋雨梧桐叶落时——群落的季节性
B. 野火烧不尽,春风吹又生——群落的次生演替
C. 关关雎鸠,在河之洲——行为信息有利于种群的繁衍
D. 螟蛉有子,螺赢负之——种间捕食关系
22. Cre-lxP系统能够实现特定基因的敲除,其技术过程如图1所示。科学家把几种荧光蛋白基因和Cre酶能识别并切割的序列(lxP1和lxP2)串在一起,构建如图2所示的表达载体T,在Cre酶的帮助下,一部分荧光蛋白基因会被随机地“剪掉”,而剩下的部分得以表达,这样就可以随机呈现不同的颜色。这种利用荧光蛋白“点亮”神经元的大脑成像技术被称为“脑彩虹”,能帮助科学家了解大脑。
(1)构建表达载体T需要用到_________酶,常用_________法将表达载体T导入小鼠的_________中,获得细胞中含一个表达载体T的转基因小鼠a(不含Cre酶)。小鼠a的脑组织细胞和其他组织细胞的色彩分别是_________和_________。
(2)已知两个lxP1之间或两个lxP2之间的基因,最多会被Cre酶敲除一次。研究者将Cre酶基因与病毒基因重组构建Cre病毒,然后将Cre病毒注入小鼠A体内,出现“脑彩虹”现象,小鼠A的一个脑细胞的色彩为_________。
(3)利用上述技术可以培育能够在一个细胞内随机出现两种颜色的“脑彩虹”小鼠,请依据题目信息,简要写出设计思路_________。
23. 某野生动物(性别决定方式为XY型)的有角和无角、弯角和直角,分别由基因B/b和A/a控制,且两对等位基因独立遗传。让一只弯角雌性个体与一只直角雄性个体交配(子代数量足够多),所得F1雌性个体中弯角:无角=1:1,雄性个体全为弯角(不考虑从性遗传)。回答下列问题:
(1)基因B/b位于____(填“常染色体”或“X染色体”或“Y染色体”或“XY同源区段”)。有角对无角为____(填“显性”或“隐性”)。
(2)亲本交配之后所得F1中,无角雌性和弯角雄性的基因型分别是____、____。
(3)弯角雌性个体的基因型有____种,若欲探究某弯角雌性个体是杂合子还是纯合子,设计了一个杂交实验,请补充实验:
实验思路:让该弯角雌性个体与基因型为____的纯合雄性个体交配,观察子代的表型情况(不发生突变和互换,只观察表型情况,不统计数量及比例)。
预期实验结果与结论:
若子代____,则该弯角雌性个体为纯合子;
若子代____,则该弯角雌性个体为杂合子。组别
①
②
③
④
⑤
喷施药剂
清水
IAA
IAA
ABA
ABA
喷洒剂量(μmlL-1)
/
1
100
1
100
小麦地上部生物量(g/盆)
0.6
1.05
0.83
0.98
1.35
用于生长发育繁殖的能量
呼吸作用散失量
流入分解者
未利用
第二营养级
①
223.5
355
30.09
第三营养级
134.5
367.4
86.62
10.54
生物试卷
本试卷分第I卷(选择题)和第II卷(非选择题)两部分。共8页,满分100分,考试时间75分钟。
第I卷(选择题 共41分)
一、单项选择题(本题共13小题,每小题2分,共26分。在每小题给出的四个选项中,只有一项是符合题目要求的)
1. 科研人员在多种细胞中发现了一种RNA上连接糖分子的“糖RNA”,而之前发现的糖修饰的分子是细胞膜上的糖蛋白和糖脂。下列有关糖RNA、糖蛋白、糖脂分子的叙述,正确的是( )
A. 组成元素都含有C、H、O、N、P
B. 都在细胞核中合成后转移到细胞膜
C. 糖蛋白和糖RNA都是以碳链为骨架的生物大分子
D. 细胞膜的外表面有糖蛋白,这些糖蛋白也叫做糖被
【答案】C
【解析】
【分析】RNA的组成元素是C、H、O、N、P;蛋白质元素组成是C、H、O、N,(S、Fe)等;脂质组成元素是C、H、O,个别有N和P;糖类一般由C、H、O三种元素组成。
【详解】A、糖RNA元素组成为C、H、O、N、P,糖蛋白元素组成为C、H、O、N、(S)等,糖脂分子元素组成为C、H、O个别有N和P,A错误;
B、RNA主要在细胞核中合成,蛋白质在核糖体上合成,脂质在内质网上合成,B错误;
C、蛋白质和RNA是以碳链为骨架的生物大分子,故糖RNA和糖蛋白是以碳链为骨架的生物大分子,C正确;
D、细胞膜上的糖类或与蛋白质结合形成糖蛋白,或与脂质结合形成糖脂,糖蛋白、糖脂通常分布在细胞膜的外侧,这些糖类分子叫做糖被, D错误。
故选C。
2. 关于细胞结构与功能,下列叙述错误的是( )
A. 细胞骨架被破坏,将影响细胞运动、分裂和分化等生命活动
B. 核仁含有DNA、RNA和蛋白质等组分,与核糖体的形成有关
C. 线粒体内膜含有丰富的酶,是有氧呼吸生成CO2的场所
D. 内质网是一种膜性管道系统,是蛋白质的合成、加工场所和运输通道
【答案】C
【解析】
【分析】细胞骨架是真核细胞中由蛋白质聚合而成的三维的纤维状网架体系。细胞骨架具有锚定支撑细胞器及维持细胞形态的功能,细胞骨架在细胞分裂、细胞生长、细胞物质运输、细胞壁合成等等许多生命活动中都具有非常重要的作用。
【详解】A、细胞骨架与细胞运动、分裂和分化等生命活动密切相关,故细胞骨架破坏会影响到这些生命活动的正常进行,A正确;
B、核仁含有DNA、RNA和蛋白质等组分,核仁与某种RNA的合成以及核糖体的形成有关,B正确;
C、有氧呼吸生成CO2的场所是线粒体基质,C错误;
D、内质网是由膜连接而成的网状结构,是一种膜性管道系统,是蛋白质的合成、加工场所和运输通道,D正确。
故选C。
3. 某种单基因遗传病受显性基因R控制,且只在成年后出现病症。某一家庭丈夫患此病,妻子及未成年的儿子和女儿均不患此病。对此家庭的四人进行基因检测,但采样时的姓名记录丢失,电泳结果如图。下列推断正确的是( )
A. R基因在常染色体上,儿子和女儿的基因型不同
B. R基因在常染色体上,儿子和女儿成年后可能都患病
C. 基因R在X染色体上,女儿不携带致病基因
D. 基因R在X染色体上,儿子为1号或2号
【答案】B
【解析】
【分析】分析题意,该遗传病属于单基因显性遗传病,丈夫患病,妻子及子女正常,可推知丈夫的基因型是R_,妻子的基因型是rr据此分析作答。
【详解】A、据题意,可推知丈夫的基因型是R_,妻子的基因型是rr,图中能表示rr的仅为3号或4号且由于妻子为rr,则两个孩子一定带有r基因,即两个孩子只能是1号和2号,则其基因型都为杂合子,A错误;
B、据题意,儿子和女儿的基因型都是Rr,成年后会患病,B正确;
C、据题意,妻子为隐性纯合子,丈夫为显性,则女儿一定为杂合子,C错误;
D、据题意,若R位于X染色体上,妻子为隐性纯合子,则儿子一定为隐性,不能为1号或2号,D错误。
故选B。
4. 下列关于细胞的生命历程的叙述,正确的是( )
A. 物质的运输效率与细胞体积呈负相关,细胞越小越有利于存活
B. 细胞分化、衰老会导致细胞形态、结构和功能发生变化
C. 嫁接在梨树上的苹果芽发育成苹果枝条,体现了植物细胞的全能性
D. 老年人生发层细胞中不能合成酪氨酸酶,黑色素合成受阻,产生大量白发
【答案】B
【解析】
【分析】衰老的细胞主要具有以下特征:(1)细胞内的水分减少,结果使细胞萎缩。体积变小,细胞新陈代谢的速率减慢。(2)细胞内多种酶的活性降低。例如,由于头发基部的黑色素细胞衰老,细胞中的酪氨酸酶活性降低,黑色素合成减少,所以老人的头发会变白。(3)细胞内的色素会随着细胞衰老而逐渐积累,它们会妨碍细胞内物质的交流和传递,影响细胞正常的生理功能。细胞内呼吸速率减慢,细胞核的体积增大,核膜内折,染色质收缩,染色加深。(4)细胞摸通透性改变,使物质运输功能降低。
【详解】A、细胞体积越大,其相对表面积越小,因而不利于物质运输效率的提高,即物质的运输效率与细胞体积呈负相关,但也不是细胞越小越有利于存活,若细胞过小,则不能存放细胞生存必要的结构和物质等,A错误;
B、细胞分化指的是同一个细胞产生的后代在形态、结构和功能上发生稳定差异变化的过程,而细胞衰老会导致细胞水分减少,细胞萎蔫,膜的通透性改变,物质运输功能降低,可见,细胞分化、衰老会导致细胞形态、结构和功能发生变化,B正确;
C、嫁接在梨树上的苹果芽是器官不是细胞,因此其发育成苹果枝条,不能体现植物细胞的全能性,C错误;
D、老年人生发层细胞中能合成酪氨酸酶,但酪氨酸酶的活性降低,黑色素合成减少,产生大量白发,D错误。
故选B。
5. 真核细胞的基因经转录会产生前体mRNA,内含子转录的RNA片段会被剪接体(由一些蛋白质和小型RNA构成)切除并快速水解,外显子转录的RNA片段会相互连接形成成熟mRNA,如图所示。下列叙述错误的是( )
A. 转录时,RNA聚合酶沿模板链的5′端向3′端移动
B. 翻译时,核糖体沿成熟mRNA链的5′端向3′端移动
C. 剪接体识别结合前体mRNA时,需符合A-U、G-C碱基配对原则
D. b表示内含子转录出的RNA片段,不能编码蛋白质
【答案】A
【解析】
【分析】1、真核细胞的基因由内含子和外显子组成,内含子转录出来的RNA片段不具有编码蛋白质的功能,外显子转录出来的RNA片段能编码蛋白质,故真核细胞的基因转录出的mRNA片段需要加工后才能转变为成熟的mRNA,直到蛋白质的合成。
2、由题干“真核细胞的基因转录后产生的前体mRNA,会被剪接体切除内含子转录的RNA片段并使之快速水解,外显子转录的RNA片段则相互连接形成成熟mRNA”可以推知:图中a、c是由外显子转录出来的RNA序列,b是由内含子转录出的RNA序列,b被剪接体切除后会快速水解。
【详解】A、转录时mRNA自身的延伸方向是从5'端向3'端,因此RNA形成过程中RNA聚合酶移动方向为模板链的3'端到5'端,A错误;
B、mRNA是翻译的模板,mRNA上起始密码子-终止密码子的方向为5'端向3'端,因此翻译时核糖体沿mRNA的移动方向是5'端向3'端,B正确;
C、剪接体识别结合前体mRNA时是RNA和RNA进行碱基互补配对原则,因此需符合A-U、G-C碱基配对原则,C正确;
D、真核细胞的基因转录后产生的前体RNA会被剪接体切除内含子转录的RNA片段并使之快速水解,由图可知b被剪切,所以b表示内含子转录出的RNA片段,不具有编码序列,D正确。
故选A。
6. 内环境的稳态是机体进行正常生命活动的必要条件,下列有关叙述正确的是( )
A. 内环境中发生的葡萄糖氧化分解给细胞提供能量,有利于生命活动的进行
B. 海鲜过敏可使血管通透性变大,血浆蛋白渗出,造成组织水肿
C. 内环境的稳态就是指渗透压、温度、pH这三个指标的相对稳定
D. 神经递质、胃蛋白酶、氨基酸和血浆蛋白都是内环境的组成成分
【答案】B
【解析】
【分析】关于“内环境稳态”应掌握以下几点:(1)实质:体内渗透压、温度、pH等理化特性和化学成分呈现动态平衡的过程;(2)定义:在神经系统和体液的调节下,通过各个器官、系统的协调活动,共同维持内环境相对稳定的状态;(3)调节机制:神经-体液-免疫调节网络;(4)意义:机体进行正常生命活动的必要条件。
【详解】A、葡萄糖氧化分解发生在细胞内,而不发生在内环境中,A错误;
B、海鲜过敏可使血管通透性变大,血浆蛋白渗出,血浆渗透压减小,血浆中的水大量进入组织液中,造成组织水肿,B正确;
C、内环境的稳态就是各种成分及其理化性质包括渗透压、温度和pH的相对稳定状态,C错误;
D、内环境主要由组织液、血浆、淋巴液组成。消化道、呼吸道、生殖道等都是直接与外界相通的,不属于内环境,故胃蛋白酶(位于消耗液中)不是内环境的成分,D错误。
故选B。
7. 自然界新物种形成可通过渐变式、骤变式形成,据图分析自然界新物种形成过程的表述正确的是( )
A. a代表基因突变和基因重组,导致种群基因频率定向改变
B. d是隔离,是生物进化的必要条件
C. 骤变式物种形成不需要经过地理隔离,因此一般不与环境发生协同进化
D. 图中a、c均参与形成生物多样性
【答案】D
【解析】
【分析】现代进化理论的基本内容是:①进化是以种群为基本单位,进化的实质是种群的基因频率的改变。②突变和基因重组产生进化的原材料。③自然选择决定生物进化的方向。④隔离导致物种形成。
【详解】A、a代表可遗传变异,即突变和基因重组,提供进化原材料,不定向,A错误;
B、d表示地理隔离,是物种形成的必要条件,B错误;
C、自然界物种形成均需与其他生物、无机环境间相互影响、协同进化,C错误;
D、a可构成遗传多样性,c构成物种多样性,D正确。
故选D。
8. 重金属镉不是植物生长发育中的必需元素,但随着工业发展,镉污染严重的土壤已影响植物的生长和发育。为研究外源IAA、ABA对镉胁迫下小麦生长发育的影响,科研人员对小麦幼苗进行定期喷施处理,且每组小麦幼苗培养液中均加入5μmlL-1镉胁迫,观察长势并测量第28天小麦幼苗地上部生物量,结果如下表所示,相关分析正确的是( )
A. 实验结果说明镉胁迫对小麦幼苗的生长具有抑制作用
B. 外源施加IAA对镉胁迫下小麦幼苗的生长具有低浓度促进高浓度抑制的作用
C. 一定浓度ABA对镉胁迫下小麦幼苗的生长有促进作用
D. IAA促进镉胁迫下小麦幼苗生长最佳浓度是1μmlL-1
【答案】C
【解析】
【分析】分析题图可知:在镉胁迫条件下,喷施不同浓度的IAA或ABA均对小麦幼苗的生长具有促进作用。
【详解】A、题中未设置不施加镉的对照组,不能推出镉胁迫对小麦幼苗的生长具有抑制作用,A错误;
B、在镉胁迫下,外源施加浓度为1µmlL-1或100µmlL-1的IAA时,对小麦幼苗的生长均具促进作用,无法推出低浓度促进高浓度抑制的作用,B错误;
C、在镉胁迫下,外源施加浓度为1µmlL-1或100µmlL-1的ABA时,对小麦幼苗的生长具有促进作用,C正确;
D、实验结果只有浓度为1µmlL-1和100µmlL-1的IAA在镉胁迫下对小麦幼苗生长的作用效果,无法推出IAA促进小麦幼苗生长的最佳浓度,D错误。
故选C。
9. 如下图表示蓝灰鹟种群的猎食频率与其所处的空间位置、猎物大小等之间的关系:同心圆代表猎食频率,最频繁的猎食活动是H处的圆圈,越是外圈的等值线表示猎食频率越低。下列有关叙述错误的是( )
A. 该研究属于生态位的研究,属群落水平的研究
B. 猎物体长越长,蓝灰鹟的猎食频率越高
C. 蓝灰鹟的取食与栖息地、猎物体长等有关
D. 蓝灰鹟的猎食频率与习性是长期自然选择的结果
【答案】B
【解析】
【分析】一个物种在群落中的地位或作用,包括所处的空间位置,占用资源的情况,以及与其他物种的关系等,称为这个物种的生态位。
【详解】A、群落水平的研究包括生态位研究以及优势种等,A正确;
B、据图分析,越是外圈的等值线表示猎食频率越低,蓝灰鹟的猎食频率最高的地方是H处的圆圈,猎物体长不是越长蓝灰鹟的猎食频率越高,B错误;
C、据图分析,猎食频率与其所处的空间位置、猎物大小等有关,C正确;
D、蓝灰鹟的猎食频率与习性是长期自然选择的结果,是与生物之间、环境之间协同进化的结果,D正确。
故选B。
10. 近期,我国多地出现“怪鱼”鳄雀鳝,它和恐龙同一时代,是鱼类中的活化石之一。该鱼为入侵物种,是肉食性鱼类,食性广泛,缺乏天敌,被称为“顶级淡水鱼杀手”,鳞片坚硬,可抵挡利刃,肉质粗糙,不具备经济价值,内脏和鱼卵都有剧毒,其内脏污染物富集程度很高。下列叙述错误的是( )
A. 鳄雀鳝进入天然水域会直接导致该地水生生物的多样性降低
B. 鳄雀鳝同化能量的绝大部分以粪便的形式进入分解者的体内
C. 鳄雀鳝至少处于第三营养级,在所属食物链中富集的污染物最多
D. 鳄雀鳝的入侵可能会改变自然环境下群落演替的方向
【答案】B
【解析】
【分析】1、生物入侵是指某物种由它的原产地经自然或人为途径迁移到另一个新的环境,并对当地生物多样性造成危害的过程。
2、物种入侵会破坏原有生态系统的稳定性和生态平衡,是生态系统的生物多样性受到严重威胁,引发生态危机。
3、能量流动过程中能量关系:摄入量=同化量+粪便量;同化量=用于生长、发育繁殖的能量+呼吸散失的能量;生长、发育、繁殖的能量=流入下一营养级能量+流入分解者的能量。
4、生物体从周围环境吸收、积蓄某种元素或难以降解的化合物,使其在机体内浓度超过环境浓度的现象,称作生物富集。
【详解】A、鳄雀鳝食性广泛,缺乏天敌,进入天然水域会直接导致该地水生生物的多样性下降,A正确;
B、鳄雀鳝同化能量的绝大部分通过呼吸作用以热能的形式散失了,粪便量不属于它的同化能量,是属于上一营养级的同化量,B错误;
C、鳄雀鳝是一种肉食性鱼类,至少处于第三营养级。因缺乏天敌,属于最高营养级,在所属食物链中富集的污染物最多,C正确;
D、鳄雀鳝是大型肉食凶猛鱼类,由于很少由天敌,其种群数量很可能会迅速增长,从而取代群落中的优势物种,可能会改变自然环境下群落演替的方向,D正确。
故选B。
11. 某兴趣小组在“探究培养液中酵母菌种群数量变化”的实验中,经台盼蓝染液染色后,将酵母菌培养液稀释100倍,用血细胞计数板(规格为1mm×1mm×0.1mm)进行计数,观察到一个中方格的菌体数如图。相关叙述正确的是( )
A. “探究培养液中酵母菌种群数量的变化”实验中,用滤纸引流让培养液充满血细胞计数板的计数室
B. 为避免酵母菌增殖影响实验结果,滴加培养液后需立即计数
C. 计数同一样品时,应统计计数室中的4个中方格,再取平均值
D. 若用图示中方格内酵母菌代表整个计数室酵母菌的分布情况,则培养液中酵母菌的密度为2.25×108个·mL-1
【答案】D
【解析】
【分析】血细胞计数板有2种,一种是计数区分为16个中方格,而每个中方格又分成25个小方格;另一种是一个计数区分成25个中方格,而每个中方格又分成16个小方格。
【详解】A、“探究培养液中酵母菌种群数量的变化”实验中,先放置盖玻片,然后使培养液从凹槽边缘处自行渗入计数室,A错误;
B、滴加培养液后等细胞沉降到计数室底部再开始计数,B错误;
C、计数同一样品时,应统计计数室中的5个中方格(由图可知该血细胞计数板规格是25×16),再取平均值,C错误;
D、图中一个中格16小格中的酵母菌数总共有12个,其中3个被台盼蓝染色,说明为死细胞,不计数,则可计数酵母菌为9个,培养液中的酵母菌数为=每个小格中的平均酵母菌数×400个小格×酵母菌培养稀释倍数×10000,则该1mL样品中酵母菌数约=9÷16×400×100×10000=2.25×108个•mL-1,D正确。
故选D。
12. 某研究小组设计了一个利用秸秆中的纤维素生产乙醇的实验,实验流程如图所示。下列叙述错误的是( )
A. 菌A属于腐生生物,能分泌纤维素酶分解秸秆中的纤维素
B. 淋洗液主要为酵母菌的生长繁殖提供碳源和能源等
C. 在发酵阶段不能打开瓶盖以保持厌氧环境完成酒精的生成
D. 发酵结束后可通过过滤、沉淀等方法获得乙醇
【答案】D
【解析】
【分析】酵母菌是兼性厌氧微生物,在有氧条件下,酵母菌进行有氧呼吸,大量繁殖,把糖类分解成二氧化碳和水;在无氧条件下,酵母菌能进行酒精发酵,产生酒精和CO2。发酵结束后,如果发酵产品是微生物细胞本身,可采用过滤、沉淀等方法获得产品;如果产品是代谢物,可根据产物的性质采取适当的提取、分离和纯化措施来获得产品。
【详解】A、从已死的,腐烂的生物体中获得营养的生物为腐生生物,秸秆中有大量的纤维素,接种菌A,能够分泌纤维素酶,纤维素酶能将纤维素最终分解为葡萄糖,培养一段时间后发现菌A能够将桔杆中的纤维素大量分解,菌A属于腐生生物,A正确;
B、采用液体培养基培养酵母菌,可以用淋洗液为原料制备培养基,淋洗液主要为酵母菌的生长繁殖提供碳源、能源等,B正确;
C、在酒精发酵过程中要保持无氧环境,不能打开瓶盖,C正确;
D、发酵结束后,乙醇属于代谢产物,可以采用适当的提取、分离和纯化措施来获得乙醇,不能采取过滤、沉淀的方法,D错误。
故选D。
13. 科研人员研发出单克隆抗体—肺癌药物偶联物,以减少肺癌药物对正常细胞的伤害,基本流程如下。相关叙述正确的是( )
A. 注射的特定抗原是正常肺细胞和肺癌细胞共有的大分子
B. 抗体—肺癌药物偶联物中a代表肺癌药物,b代表抗体
C. 经②③最终得到的杂交瘤细胞只能产生针对肺癌细胞的抗体
D. 抗体—肺癌药物偶联物只能定向运输至肺癌细胞,将其杀伤
【答案】C
【解析】
【分析】1、单克隆抗体制备流程:先给小鼠注射特定抗原使之发生免疫反应,之后从小鼠脾脏中获取已经免疫的B淋巴细胞;诱导B细胞和骨髓瘤细胞融合,利用选择培养基筛选出杂交瘤细胞;进行抗体检测,筛选出能产生特定抗体的杂交瘤细胞;进行克隆化培养,即用培养基培养和注入小鼠腹腔中培养;最后从培养液或小鼠腹水中获取单克隆抗体。
2、单克隆抗体的作用:①作为诊断试剂:(最广泛的用途)具有准确、高效、简易、快速的优点;②用于治疗疾病和运载药物:主要用于治疗癌症,可制成“生物导弹”。
【详解】A、题意显示,科研人员研发出单克隆抗体—肺癌药物偶联物,以减少肺癌药物对正常细胞的伤害,据此可推测,该单抗制备过程中需要注射的特定抗原是肺癌细胞特有的大分子,A错误;
B、抗体—肺癌药物偶联物中b代表肺癌药物,a代表抗体,B错误;
C、经②③两次筛选最终得到的杂交瘤细胞只能产生针对肺癌细胞的抗体,而后对其进行大量体外或体内培养,获得特定的抗体,C正确;
D、抗体—肺癌药物偶联物能运输到全身各处,但只能定向作用至肺癌细胞,将其杀伤,D错误
故选C。
二、多项选择题(本题共5小题,每小题3分,共15分。在每小题给出的四个选项中,有两个或两个以上选项符合题目要求,全部选对得3分,选对但不全得1分,有选错的得0分)
14. 如图是某种高等动物的几个细胞分裂示意图(数字代表染色体,字母代表染色体上带有的基因)。根据下图,分析不正确的是( )
A. 图甲细胞中1与2或1与4的片段部分交换,前者属基因重组,后者属染色体结构变异
B. 图乙细胞表明该动物可能发生了基因重组
C. 图丙细胞仅可能通过基因突变产生
D. 图丙细胞只能为次级精母细胞
【答案】BCD
【解析】
【分析】根据题意和图示分析可知:甲细胞含有同源染色体,且同源染色体正在分离,处于减数第一次分裂后期;乙细胞含有同源染色体,且着丝点分裂,处于有丝分裂后期;丙细胞不含同源染色体,且着丝点分裂,处于减数第二次分裂后期。
【详解】A、图甲细胞中1与2是同源染色体,其片段部分交换属于基因重组;1与4是非同源染色体,且片段部分交换属于染色体结构变异(易位),A正确;
B、图乙细胞细胞进行的是有丝分裂,不可能发生基因重组,因此图乙细胞表明该动物发生了基因突变,B错误;
C、图丙细胞表明发生了基因突变或发生了染色体交叉互换,C错误;
D、图丙细胞处于减数第二次分裂后期,细胞质均等分裂,可能是次级精母细胞或第一极体,D错误。
故选BCD。
【点睛】解答本题的关键是细胞分裂图象的识别,这就要求学生掌握有丝分裂和减数分裂不同时期的特点,能正确区分两者,准确辨别图示细胞的分裂方式及所处时期。细胞分裂图象辨别的重要依据是同源染色体,要求学生能正确识别同源染色体,判断同源染色体的有无,若有同源染色体,还需判断同源染色体有无特殊行为。
15. 盐碱化是农业生产主要障碍之一。植物可通过质膜H+泵把Na+排出细胞,也可通过液泡膜H+泵和液泡膜NHX载体把Na+转入液泡内,以维持细胞质基质Na+稳态。下图是NaCl处理模拟盐胁迫,钒酸钠(质膜H+泵的专一抑制剂)和甘氨酸甜菜碱(GB)影响玉米Na+的转运和相关载体活性的结果。下列叙述正确的是( )
A. 溶质的跨膜转运都会引起细胞膜两侧渗透压的变化
B. GB可能通过调控质膜H+泵活性增强Na+外排,从而减少细胞内Na+的积累
C. GB引起盐胁迫下液泡中Na+浓度的显著变化,与液泡膜H+泵活性有关
D. 盐胁迫下细胞质基质Na+排出细胞或转入液泡都能增强植物的耐盐性
【答案】BD
【解析】
【分析】分析上两个题图可知,NaCl胁迫时,加GB使Na+外排显著增加,钒酸钠处理抑制了质膜H+泵后,NaCl胁迫时,加GB使Na+外排略微增加;分析下两个题图可知,NaCl胁迫时,加GB使液泡膜NHX载体活性明显增强,而液泡膜H+泵活性几乎无变化,所以GB引起盐胁迫时液泡中Na+浓度的显著变化,与液泡膜NHX载体活性有关,而与液泡膜H+泵活性无关。
【详解】A、溶质的跨膜转运不一定都会引起细胞膜两侧的渗透压变化,如正常细胞为维持渗透压一直在进行的跨膜转运,再如单细胞生物在跨膜转运时,细胞外侧渗透压几乎很难改变,A错误;
B、对比分析上两个题图可知,NaCl胁迫时,加GB使Na+外排显著增加,钒酸钠处理抑制了质膜H+泵后,NaCl胁迫时,加GB使Na+外排略微增加,说明GB可能通过调控质膜H+泵活性来增强Na+外排,从而减少细胞内Na+的积累,B正确;
C、对比分析下两个题图可知,NaCl胁迫时,加GB使液泡膜NHX载体活性明显增强,而液泡膜H+泵活性几乎无变化,所以GB引起盐胁迫时液泡中Na+浓度的显著变化,与液泡膜NHX载体活性有关,而与液泡膜H+泵活性无关,C错误;
D、由题意可知,植物通过质膜H+泵把Na+排出细胞,也可通过液泡膜NHX载体和液泡膜H+泵把Na+转入液泡内,以维持细胞质基质Na+稳态,增强植物的耐盐性,D正确。
故选BD。
16. 某少年意外被锈钉扎出一较深伤口,经查体内无抗破伤风的抗体。医生建议使用破伤风类毒素(抗原)和破伤风抗毒素(抗体)以预防破伤风。下列叙述错误的是( )
A. 伤口清理后,须尽快密闭包扎,以防止感染
B. 注射破伤风抗毒素可能出现的过敏反应属于免疫防御
C. 注射破伤风类毒素后激活的记忆细胞能产生抗体
D. 有效注射破伤风抗毒素对人体的保护时间长于注射破伤风类毒素
【答案】ACD
【解析】
【分析】体液免疫中的三个“唯一”:唯一能产生抗体的细胞是浆细胞;唯一没有识别功能的细胞是浆细胞;唯一没有特异性识别功能的细胞是吞噬细胞。
【详解】A、破伤风杆菌是厌氧菌,伤口清理后,若密闭包扎会导致破伤风杆菌大量繁殖,使病情加重,A错误;
B、注射破伤风抗毒素出现的过敏反应是机体排除外来异物的一种免疫防护功能,属于免疫防御,B正确;
C、注射破伤风类毒素(抗原),能激活产生记忆细胞,抗体是浆细胞产生的,C错误;
D、有效注射破伤风抗毒素(抗体),发生的是被动免疫,保护时间较短,而注射破伤风类毒素(抗原),发生的是主动免疫,能激活产生记忆细胞,保护时间较长,D错误。
故选ACD。
17. 赤霉素(GA) 和蓝光刺激都会影响植物下胚轴伸长。GA 与赤霉素受体(GID1)结合后,GID1与细胞核内的D蛋白结合,促进D蛋白降解和下胚轴伸长。隐花色素1(CRY1) 是植物感受蓝光的受体,介导蓝光抑制下胚轴伸长。相同强度蓝光刺激下,CRY1突变体植株中 D蛋白的降解速率较野生型植株快。下列叙述合理的是( )
A. D蛋白在核糖体上合成
B. D蛋白对下胚轴细胞伸长基因的表达有促进作用
C. 推测野生型植株在黑暗中的D蛋白降解速率比蓝光刺激下的慢
D. 相同强度蓝光刺激下,CRY1 突变体植株下胚轴生长速率较野生型植株快
【答案】AD
【解析】
【分析】赤霉素:①合成部位:主要是未成熟的种子、幼根和幼芽;②作用:促进细胞伸长,从而引起植株增高;促进种子萌发和果实发育;③应用:促进矮生性植株茎秆伸长;接触种子休眠,提高用来播种。
【详解】A、D蛋白在核糖体上进行合成,A正确;
B、根据题干信息,GA促进下胚轴伸长,而在GA的作用下,CID1可与D蛋白结合,促进D蛋白降解,说明D蛋白对下胚轴细胞伸长基因的表达有抑制作用,B错误;
C、根据题干信息,蓝光刺激下,CRY1突变体植株中 D蛋白的降解速率较野生型植株快,野生型植株含有CRY1,在蓝光刺激下,感受蓝光,D蛋白降解速率更慢,所以推测野生型植株在蓝光刺激下,促进D蛋白降解速率相对于在黑暗中更慢,C错误;
D、根据题干信息,相同强度蓝光刺激下,CRY1突变体植株中 D蛋白的降解速率较野生型植株快,而CRY1是植物感受蓝光的受体,CRY1突变体植株无CRY1,不能介导蓝光抑制下胚轴伸长,故生长速率相对野生型植株更快,D正确。
故选AD。
18. 如图表示畜牧业生产上培育某种优良种牛的两种方法,有关分析错误的是( )
A. 应用1中的卵母细胞常取自卵巢,并可直接用于融合
B. 应用2常用雌性激素处理供体1,目的是使其超数排卵
C. 应用3一般选择桑葚胚或囊胚进行分割
D. 应用4体现了动物细胞的全能性
【答案】C
【解析】
【分析】1、应用1用到了核移植技术和胚胎移植技术,应用2用到了体外受精技术和胚胎移植技术,应用3用到了胚胎分割技术和胚胎移植技术,应用4用到了胚胎干细胞培养技术。
2、细胞的全能性是指经分裂和分化后,仍具有产生完整有机体或分化成其他各种细胞的潜能和特性。
【详解】A、应用1用到了核移植技术和胚胎移植技术,用到的卵母细胞常取自卵巢,但是需要在体外培养到MⅡ中期才能用于融合,A错误;
B、应用2用到了体外受精技术和胚胎移植技术,常用外源促性腺激素处理供体1,目的是目的是使其超数排卵,B错误;
C、应用3用到了胚胎分割技术和胚胎移植技术,一般选择发育良好、形态正常的桑葚胚或囊胚进行分割,C正确;
D、应用4用到了胚胎干细胞培养技术,因为培养的目的是需要的组织和器官,而不是个体或其他各种细胞,所以不能体现动物细胞的全能性,D错误。
故选C
第II卷(非选择题 共59分)
三、非选择题(本题共5小题,共59分)
19. 室内栽培吸毒草能够有效清除甲醛污染。为研究其作用机制,科学家首先研究在密闭环境下吸毒草植株正常的呼吸作用和光合作用,测定环境中的浓度变化,结果如图1所示;而后将用特殊方法处理的甲醛通入密闭环境,研究吸毒草处理甲醛的途径。科学家发现外源甲醛可以作为碳源参与吸毒草的光合作用,具体过程如图2所示(其中为甲醛,和是中间产物)。回答下列问题:
(1)黑暗组吸毒草的叶肉细胞内能产生的场所是___________。弱光照组叶肉细胞的光合速率___________(填“大于”“小于”或“等于”)它的呼吸速率,d时间内完全光照组植株的平均实际光合速率是___________。
(2)图2中产生的场所是___________,为追踪循环②中甲醛的碳同化路径,可采用的特殊处理方法是___________。推测细胞同化甲醛()的场所应是___________。
(3)甲醛在被吸毒草利用的同时,也会对其生长产生一定的影响,为此科学家设计了甲醛胁迫下吸毒草生长情况的实验。甲醛脱氢酶()是②过程中的关键酶,图3表示不同甲醛浓度下,该酶的活性相对值,图4是不同甲醛浓度下气孔导度(气孔的开放程度)的相对值。
根据实验结果推测甲醛胁迫下,吸毒草的抗逆途径为___________(答出两点即可)。
【答案】(1) ①. 细胞质基质和线粒体 ②. 大于 ③. (a-c)/d
(2) ①. 类囊体薄膜##基粒 ②. (放射性)同位素标记法 ③. 叶绿体基质
(3)吸毒草通过降低气孔的开放程度,减少甲醛的吸收;同时提高FALDH酶的活性,增强对甲醛的代谢能力。
【解析】
【分析】在黑暗中叶肉细胞只能进行呼吸作用。当植株的光合作用速率=呼吸作用速率时,叶肉细胞的光合作用速率大于呼吸作用速率。
由图3和图4可知,不含甲醛浓度甲醛脱氢酶( FALDH )的相对活性最低,但气孔导度最高,2个单位的甲醛浓度甲醛脱氢酶( FALDH )的相对活性最高,但气孔导度最低。
【小问1详解】
黑暗组吸毒草的叶肉细胞只能进行细胞呼吸,所以能产生 ATP 的场所是细胞质基质和线粒体。根据图1可知,弱光组光合作用速率等于呼吸作用速率,由于植株存在不能进行光合作用的细胞,所以弱光照组叶肉细胞的光合速率大于它的呼吸速率,d时间内呼吸作用速率为a,净光合作用速率为c,d时间内完全光照组植株的平均实际光合速率是(a-c)/d。
【小问2详解】
光反应阶段能产生NADPH,图2中产生 NADPH 的场所是类囊体薄膜(或基粒),同位素标记法可以示踪物质变化规律和运行轨迹,为追踪循环②中甲醛的碳同化路径,可采用的特殊处理方法是同位素标记法,由图可知,同化甲醛( HCHO )的场所应是叶绿体基质。
【小问3详解】
2个单位的甲醛浓度甲醛脱氢酶( FALDH )的相对活性最高,但气孔导度最低,根据实验结果推测甲醛胁迫下,吸毒草的抗逆途径为吸毒草通过降低气孔的开放程度,减少甲醛的吸收;同时提高FALDH酶的活性,增强对甲醛的代谢能力。
20. 鸡存在性反转现象。芳香化酶是雌性胚胎中把雄激素转变为雌激素的关键酶,并且仅在雌性性腺中存在。在鸡胚性分化之前抑制芳香化酶的表达,能有效地使ZW个体由雌性向雄性发生性反转。以下为母鸡产蛋的调节机制(甲、乙、丙表示器官,a、b、c表示相应激素)。回答下列问题:
(1)图中甲是____,乙是____,光照刺激母鸡产蛋的调节方式为____调节。
(2)当c含量增加到一定程度时,会抑制甲和乙分泌相应激素,从而维持c的含量稳定,这明c的分泌存在____调节机制。若想检测乙的功能有无问题,可通过测定血液中b的含量进行判断,而无需对器官乙进行取样,原因是____。
(3)为验证芳香化酶能否使鸡发生性反转,科研人员取多个____性鸡胚,随机均分两组,编号A、B组。实验组A组注射适量的____;对照组B组注射____,相同且适宜条件下,培养一段时间后,检测各鸡胚血液中____的含量。如果____,则支持“芳香化酶能使鸡发生性反转”的假设。
【答案】(1) ①. 下丘脑 ②. 垂体 ③. 神经-体液
(2) ①. 反馈##负反馈 ②. 激素通过体液运输,可分布在全身各处
(3) ①. 雌 ②. 芳香化酶抑制剂 ③. 等量生理盐水 ④. 雌、雄激素(性激素) ⑤. 雌激素含量A<B,且A组雄激素含量升高
【解析】
【分析】据图分析,图中的甲是下丘脑,乙是垂体,丙是性器官(卵巢);a是促性激素激素释放激素,b是促性激素,c是性激素(雌激素)。
【小问1详解】
性激素的分泌存在下丘脑-垂体-性腺的分级调节,据此分析图中的甲是下丘脑,乙是垂体;光照刺激母鸡产蛋的过程中,既有下丘脑等参与的神经调节,也有促性激素释放激素等参与的激素调节,故调节方式为神经-体液调节。
【小问2详解】
c是性激素,当c含量增加到一定程度时,会抑制甲下丘脑和乙垂体分泌相应激素,从而维持c的含量稳定,这明c的分泌存在(负)反馈调节机制;乙是垂体,若想检测垂体的功能有无问题,可通过测定血液中b促性激素的含量进行判断,而无需对器官乙进行取样,原因是激素通过体液运输,可分布在全身各处,血液中的激素含量可反应相关器官的情况。
【小问3详解】
分析题意可知,鸡的性别分化与其细胞中的芳香化酶含量密切相关,若该酶缺乏,则导致ZW个体由雌性向雄性发生性反转的现象,为验证该假说,则实验的自变量是芳香化酶的作用情况,因变量是鸡的性别,可通过雌激素的含量进行分析,实验设计应遵循对照与单一变量原则,故可设计实验如下:取多个(生长状况一致的)雌性鸡胚,随机均分两组,编号A、B组。实验组A注射适量的芳香化酶抑制剂;对照组B组注射等量到的生理盐水,相同且适宜条件下,培养一段时间后,检测各鸡胚血液中雌、雄激素的含量。如果“芳香化酶能使鸡发生性反转”的假设成立,则A组的雌激素含量低于B组,且A组雄激素含量升高。
21. 某湖泊由于受周围工厂排污和生活污水的影响,导致该湖泊水质变差,出现水体“富营养化”的现象。河蚬以水中微小生物和有机碎屑为食,使水质变清。科研人员在富营养化水体中放入不同密度河蚬,一段时间后统计水体总氮(TN)和总磷量(TP),结果如图所示(注:TN、TP分别表示水体总氮和总磷量)。回答下列问题:
(1)生态平衡是指生态系统的____处于相对稳定的一种状态。
(2)水体出现富营养化后,调查蓝细菌的种群密度可以采用____的方法。
(3)河蚬在生态系统成分中属于____,该生态系统中河蚬等各种生物都占据着相对稳定的生态位,其意义是____。
(4)治理后,该湖泊水质得以恢复,水清鱼肥,不仅能涵养水源,还为渔民带来了可观的经济收入,这体现了生态系统的____价值。下表表示能量流经第二和第三营养级的情况(表中数值代表能量,单位kJ),表中①的数值为____kJ,输入该生态系统的总能量____(填“大于”或“等于”或“小于”)该生态系统各营养级的呼吸作用散失的能量及分解者通过分解作用散失的能量之和。
(5)运用所学知识解读下列诗句中所蕴含的生态学原理,下列解读正确的____。
A. 春风桃李花开夜,秋雨梧桐叶落时——群落的季节性
B. 野火烧不尽,春风吹又生——群落的次生演替
C. 关关雎鸠,在河之洲——行为信息有利于种群的繁衍
D. 螟蛉有子,螺赢负之——种间捕食关系
【答案】(1)结构和功能
(2)抽样检测法 (3) ①. 消费者和分解者 ②. 有利于不同生物之间充分利用环境资源
(4) ①. 间接价值和直接 ②. 888.99 ③. 大于 (5)C
【解析】
【分析】1、生态系统稳定性即为生态系统所具有的保持或恢复自身结构和功能相对稳定的能力。主要通过反馈调节来完成,不同生态系统的自调能力不同。
2、生态工程的整体性原理要认识到自然生态系统是通过生物与环境、生物与生物之间的协同进化而形成的一个不可分割的有机整体。首先,要遵从自然生态系统的规律,各组分之间要有适当的比例,不同组分之间应构成有序的结构,通过改变和优化结构,达到改善系统功能的目的。
【小问1详解】
生态平衡是指生态系统的结构和功能处于相对稳定的一种状态,处于生态平衡的生态系统应具有结构平衡、功能平衡和收支平衡等特征。
【小问2详解】
蓝细菌体积微小,调查种群密度需采用抽样检测法。
【小问3详解】
分析题意可知,河蚬以水中微小生物和有机碎屑为食,因此属于消费者和分解者;该生态系统中各种生物都占据着相对稳定的生态位,其意义是有利于不同生物之间充分利用环境资源。
【小问4详解】
治理后,该湖泊水质得以恢复,水清鱼肥,能涵养水源,体现了间接价值,还为渔民带来了可观的经济收入,这体现了生态系统的直接价值;能量流动过程中,同化量=用于生长发育繁殖的能量+呼吸作用散失量=(流入分解者的能量+未利用的能量+流向下一营养级的能量)+呼吸作用散失的能量,则图中数据关系为①+223.5=(355+32.09+134.5+367.4)+223.5,可推知①=888.99kJ;输入该生态系统的总能量是生产者所固定的太阳能,大于该生态系统各营养级的呼吸作用散失的能量及分解者通过分解作用散失的能量之和。
【小问5详解】
A、春风桃李花开夜,秋雨梧桐叶落时描述的是群落的季节性,A正确;
B、野火烧不尽,春风吹又生描述的草旺盛的生命力,显示了群落的次生演替过程,B正确;
C、关关雎鸠”指关关鸣叫的水鸟,体现生态系统的物理信息,有利于种群的繁衍,C错误;
D、螟蛉是一种绿色小虫,而蜾蠃是寄生蜂,它常捉螟蛉存放在窝里,产卵在它们身体里,卵孵化后就拿螟蛉作食物,体现了捕食关系,D正确。
故选C。
22. Cre-lxP系统能够实现特定基因的敲除,其技术过程如图1所示。科学家把几种荧光蛋白基因和Cre酶能识别并切割的序列(lxP1和lxP2)串在一起,构建如图2所示的表达载体T,在Cre酶的帮助下,一部分荧光蛋白基因会被随机地“剪掉”,而剩下的部分得以表达,这样就可以随机呈现不同的颜色。这种利用荧光蛋白“点亮”神经元的大脑成像技术被称为“脑彩虹”,能帮助科学家了解大脑。
(1)构建表达载体T需要用到_________酶,常用_________法将表达载体T导入小鼠的_________中,获得细胞中含一个表达载体T的转基因小鼠a(不含Cre酶)。小鼠a的脑组织细胞和其他组织细胞的色彩分别是_________和_________。
(2)已知两个lxP1之间或两个lxP2之间的基因,最多会被Cre酶敲除一次。研究者将Cre酶基因与病毒基因重组构建Cre病毒,然后将Cre病毒注入小鼠A体内,出现“脑彩虹”现象,小鼠A的一个脑细胞的色彩为_________。
(3)利用上述技术可以培育能够在一个细胞内随机出现两种颜色的“脑彩虹”小鼠,请依据题目信息,简要写出设计思路_________。
【答案】 ①. 限制酶和DNA连接 ②. 显微注射 ③. 受精卵 ④. 红色 ⑤. 无色 ⑥. 红色或黄色或蓝色 ⑦. 设法使小鼠脑组织细胞内有2个相同表达载体T,Cre酶对每个DNA片段随机剪切,因而细胞的颜色由细胞内两种荧光蛋白的颜色叠加而成
【解析】
【分析】1、基因工程至少需要三种工具:限制性核酸内切酶(限制酶)、DNA连接酶、运载体。
2、基因工程的基本操作步骤主要包括四步:①目的基因的获取;②基因表达载体的构建;③将目的基因导入受体细胞;④目的基因的检测与表达。
【详解】(1)基因表达载体构建过程中需要限制酶和DNA连接酶两种工具酶处理。将目的基因导入动物细胞,常用显微注射法。由图2中提示仅表达与启动子相邻的荧光蛋白基因可知,含图二的表达载体T的小鼠a(不含Cre酶) 的脑组织细胞色彩为红色,其他组织细胞色彩为无色。
(2)小鼠A有编码红、黄、蓝荧光蛋白的基因,lxP1、lxP2位置如图二黑白 三角符号所示,两个lxP1和两个lxP2之间的基因最多会被Cre酶敲除— 次,将含Cre酶的病毒注入小鼠体内,Cre酶表达情况不同,识别的lxP不 同,则有可能未敲除荧光蛋白基因,此时为红色;也有可能敲除两个lxP1 之间的红色荧光蛋白基因,此时为黄色;有可能敲除两个lxP2之间的红色 和黄色荧光蛋白基因,此时为蓝色。因而不同脑细胞会差异表达红色、黄色或蓝色荧光蛋白基因。
(3)在一个细胞内随机出现两种或两种以上颜色叠加,依据题目信息,可设 计思路为:―设法使小鼠脑组织细胞内有多个相同的图2所示DNA片段, Cre酶对每个DNA片段随机剪切,因而细胞的颜色由细胞内多个荧光蛋白 的颜色叠加而成。
【点睛】本题考查基因工程的相关知识,意在考查考生利用所学知识解决实际问题的能力,难度较大。
23. 某野生动物(性别决定方式为XY型)的有角和无角、弯角和直角,分别由基因B/b和A/a控制,且两对等位基因独立遗传。让一只弯角雌性个体与一只直角雄性个体交配(子代数量足够多),所得F1雌性个体中弯角:无角=1:1,雄性个体全为弯角(不考虑从性遗传)。回答下列问题:
(1)基因B/b位于____(填“常染色体”或“X染色体”或“Y染色体”或“XY同源区段”)。有角对无角为____(填“显性”或“隐性”)。
(2)亲本交配之后所得F1中,无角雌性和弯角雄性的基因型分别是____、____。
(3)弯角雌性个体的基因型有____种,若欲探究某弯角雌性个体是杂合子还是纯合子,设计了一个杂交实验,请补充实验:
实验思路:让该弯角雌性个体与基因型为____的纯合雄性个体交配,观察子代的表型情况(不发生突变和互换,只观察表型情况,不统计数量及比例)。
预期实验结果与结论:
若子代____,则该弯角雌性个体为纯合子;
若子代____,则该弯角雌性个体为杂合子。
【答案】(1) ①. XY同源区段 ②. 显性
(2) ①. AaXbXb ②. AaXBYB 或 AaXbYB
(3) ①. 4 ##四 ②. aaXbYb ③. 全表现为弯角 ④. 有无角或直角个体出现(或不全为弯角)
【解析】
【分析】由题干信息“弯角雌性个体与一只直角雄性个体交配(子代数量足够多),所得F1雌性个体中弯角:无角=1:1,雄性个体全为弯角”可知,有角个体后代出现了无角,说明有角为显性,无角为隐性,且有角与无角性状与性别相关联,且雄性个体全为弯角,说明B/b这对基因在XY同源区段。两对等位基因独立遗传,说明控制弯角和直角的基因位于常染色体上。
【小问1详解】
弯角雌性个体与一只直角雄性个体交配(子代数量足够多),所得F1雌性个体中弯角:无角=1:1,雄性个体全为弯角,有角个体后代出现了无角,说明有角为显性,无角为隐性,有角与无角性状与性别相关联,且雄性个体全为弯角,说明B/b这对基因在XY同源区段(若只在X染色体上,则雄性个体中会出现无角)。
【小问2详解】
两对等位基因独立遗传,B/b这对基因在XY同源区段,说明控制弯角和直角的基因位于常染色体上,亲本为弯角和直角,子代全为弯角,说明弯角为显性,则双亲的基因型为AAXBXb和aaXbYB,由此可推知F1无角雌性和弯角雄性的基因型分别是AaXbXb和AaXbYB、AaXBYB。
【小问3详解】
弯角雌性个体为双显型,其基因型有AAXBXB、AAXBXb、AaXBXB、AaXBXb,共4种基因型,欲探究某弯角雌性个体是杂合子还是纯合子可以利用测交实验,使其与aaXbYb杂交,若后代全为弯角,则该弯角雌性个体的基因型为AAXBXB,即纯合子;若后代出现aa(直角)或者XbXb、XbYb(无角),则该弯角雌性个体的基因型为杂合子(Aa或者XBXb)。
组别
①
②
③
④
⑤
喷施药剂
清水
IAA
IAA
ABA
ABA
喷洒剂量(μmlL-1)
/
1
100
1
100
小麦地上部生物量(g/盆)
0.6
1.05
0.83
0.98
1.35
用于生长发育繁殖的能量
呼吸作用散失量
流入分解者
未利用
第二营养级
①
223.5
355
30.09
第三营养级
134.5
367.4
86.62
10.54
河北省衡水市部分高中2024届高三下学期一模生物试卷(Word版附解析): 这是一份河北省衡水市部分高中2024届高三下学期一模生物试卷(Word版附解析),共34页。试卷主要包含了单项选择题,多项选择题,非选择题等内容,欢迎下载使用。
2024届河北省衡水市部分高中高三下学期一模考试生物试题: 这是一份2024届河北省衡水市部分高中高三下学期一模考试生物试题,文件包含生物pdf、生物答案pdf等2份试卷配套教学资源,其中试卷共5页, 欢迎下载使用。
2024河北省部分高中高三下学期一模试题生物PDF版含解析: 这是一份2024河北省部分高中高三下学期一模试题生物PDF版含解析,共9页。

