2024年四川省内江市威远县凤翔中学中考一模道德与法治试题(原卷版+解析版)
展开四川省内江市威远县凤翔中学2023-2024学年九年级上学期期中考试道德与法治试题: 这是一份四川省内江市威远县凤翔中学2023-2024学年九年级上学期期中考试道德与法治试题,共9页。试卷主要包含了单选题,非选择题等内容,欢迎下载使用。
2023年四川省内江市威远县凤翔中学第一次中考模拟考试道德与法治试题(含答案): 这是一份2023年四川省内江市威远县凤翔中学第一次中考模拟考试道德与法治试题(含答案),共10页。试卷主要包含了【中国式现代化】,B10,24分等内容,欢迎下载使用。
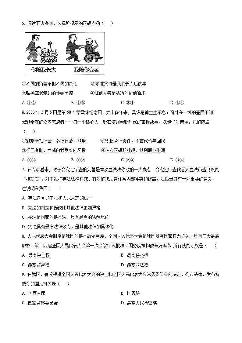
四川省内江市威远县凤翔中学2022-2023学年九年级上学期期中考试道德与法治试题(含答案): 这是一份四川省内江市威远县凤翔中学2022-2023学年九年级上学期期中考试道德与法治试题(含答案),共9页。试卷主要包含了【百年大计教育为本】,阅读材料,回答问题等内容,欢迎下载使用。

