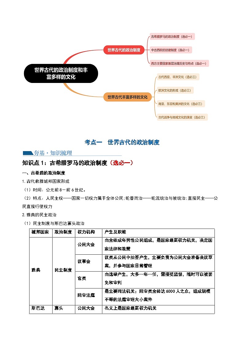
2024高考历史一轮复习【讲通练透】 第29讲 世界古代的政治制度和丰富多样的文化(讲通)
展开2024高考历史一轮复习【讲通练透】 第30讲 走向整体的世界(讲通): 这是一份2024高考历史一轮复习【讲通练透】 第30讲 走向整体的世界(讲通),文件包含第30讲走向整体的世界原卷版docx、第30讲走向整体的世界解析版docx等2份试卷配套教学资源,其中试卷共30页, 欢迎下载使用。
2024高考历史一轮复习【讲通练透】 第29讲 世界古代的政治制度和丰富多样的文化(练透): 这是一份2024高考历史一轮复习【讲通练透】 第29讲 世界古代的政治制度和丰富多样的文化(练透),文件包含第29讲世界古代的政治制度和丰富多样的文化原卷版docx、第29讲世界古代的政治制度和丰富多样的文化解析版docx等2份试卷配套教学资源,其中试卷共14页, 欢迎下载使用。
2024高考历史一轮复习【讲通练透】 第28讲 世界古代的食物生产、商业贸易与居住环境(讲通): 这是一份2024高考历史一轮复习【讲通练透】 第28讲 世界古代的食物生产、商业贸易与居住环境(讲通),文件包含第28讲世界古代的食物生产商业贸易与居住环境原卷版docx、第28讲世界古代的食物生产商业贸易与居住环境解析版docx等2份试卷配套教学资源,其中试卷共23页, 欢迎下载使用。

