还剩11页未读,
继续阅读
2024北京东城高三一模物理试题及答案
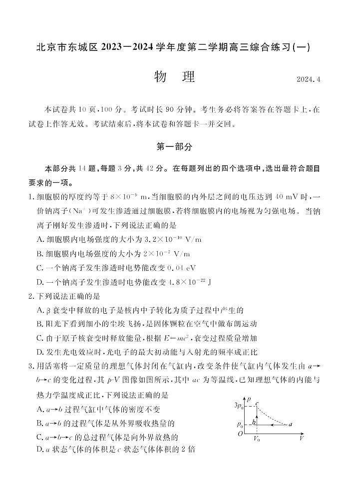
展开
这是一份2024北京东城高三一模物理试题及答案,共14页。
相关试卷
2024年北京东城区高三一模物理试题及答案(教师版):
这是一份2024年北京东城区高三一模物理试题及答案(教师版),共12页。
2024北京西城高三一模物理试题及答案:
这是一份2024北京西城高三一模物理试题及答案,共14页。
2024北京丰台高三一模物理试题及答案:
这是一份2024北京丰台高三一模物理试题及答案,共15页。

