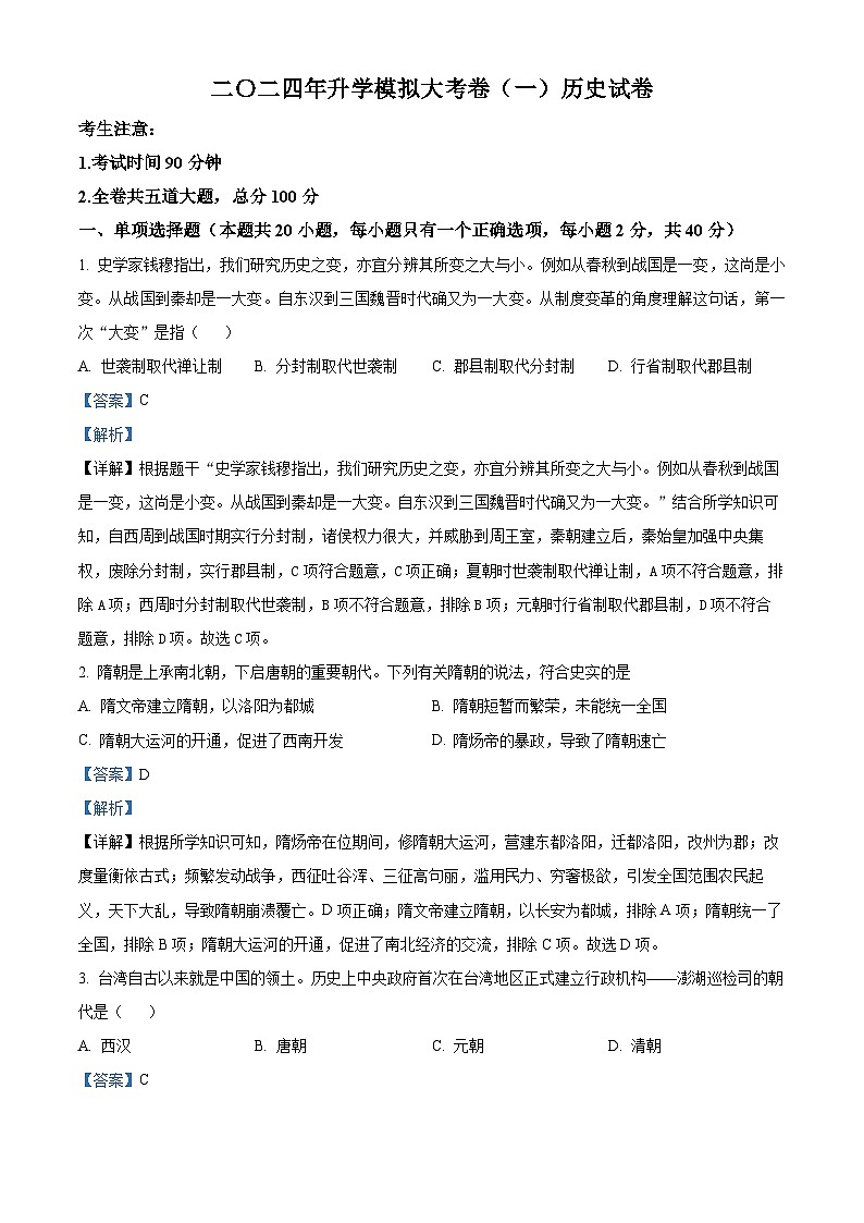
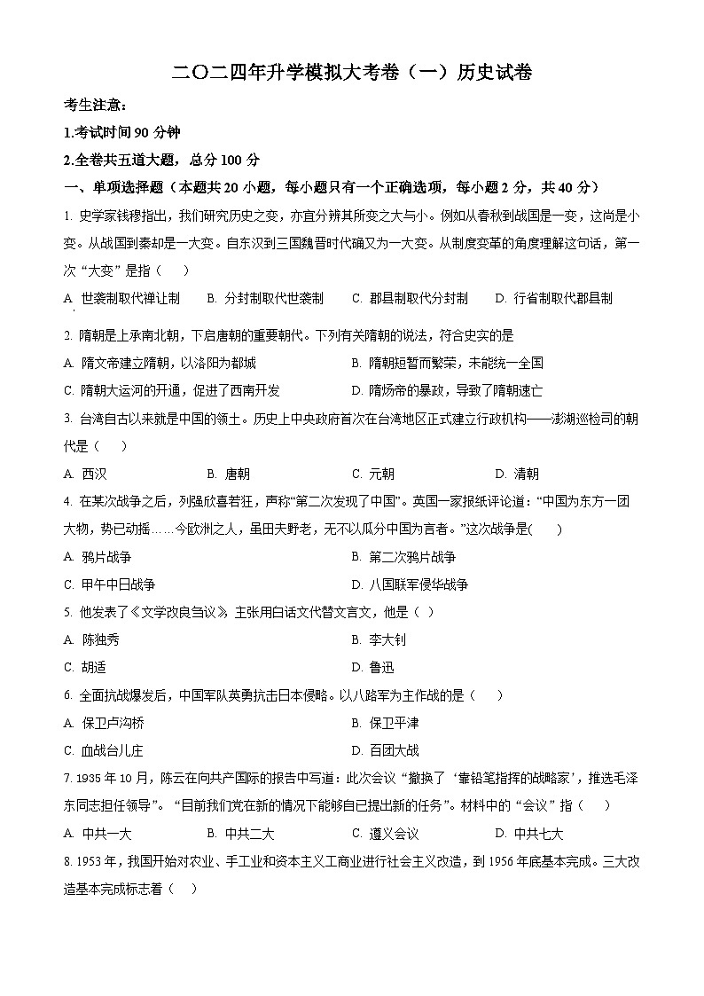
2024年黑龙江省佳木斯市中考一模历史试题(原卷版+解析版)
展开2024年黑龙江省佳木斯市中考一模历史试题(图片版无答案): 这是一份2024年黑龙江省佳木斯市中考一模历史试题(图片版无答案),共4页。
2024年广西中考一模历史试题(原卷版+解析版): 这是一份2024年广西中考一模历史试题(原卷版+解析版),文件包含2024年广西中考一模历史试题原卷版docx、2024年广西中考一模历史试题解析版docx等2份试卷配套教学资源,其中试卷共21页, 欢迎下载使用。
2024年黑龙江省齐齐哈尔市部分学校联考中考一模历史试题(原卷版+解析版): 这是一份2024年黑龙江省齐齐哈尔市部分学校联考中考一模历史试题(原卷版+解析版),文件包含2024年黑龙江省齐齐哈尔市部分学校联考中考一模历史试题原卷版docx、2024年黑龙江省齐齐哈尔市部分学校联考中考一模历史试题解析版docx等2份试卷配套教学资源,其中试卷共21页, 欢迎下载使用。

