2023-2024学年湖南省怀化市通道县教科版三年级上册期末考试科学试卷(原卷版+解析版)
展开提示:本卷共4道大题,考试时长60分钟,满分100分。
一、科学判断(在括号内正确的填“√”,错误的填“×”,每小题2分,共24分)
1. 食盐和沙的混合物可以直接用滤纸把沙分离出来。( )
【答案】×
【解析】
【详解】食盐和沙混合后,可以先用水溶解进行分离,然后用滤纸过滤,把沙分离出来。食盐和沙的混合物不可以直接用滤纸把沙分离出来。
故题干说法错误。
2. 空气流动得快就会刮起大风,流动得慢就会形成微风。( )
【答案】√
【解析】
【详解】略
3. 风旗展开的方向就是风吹来的方向。( )
【答案】×
【解析】
【详解】风向是指风吹过来的方向,风向可以用风向标来测量,风向标的箭头指向风吹来的方向。我们可以用八个方位来描述风向,分别是:北、东北、东、东南、南、西南、西、西北。风旗展开的方向的反方向就是风吹来的方向。
4. 水沸腾时,那些不断翻腾的气泡是从水面以外的空气来的。( )
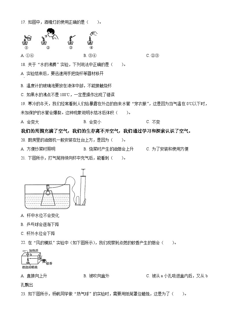
【答案】×
【解析】
【详解】一般情况下水沸腾时水会迅速变成水蒸气跑到空气中去,那些不断翻腾的气泡是从沸腾的水中来的。题干表述错误。
5. 一天中,最高气温一般出现在中午时段。( )
【答案】√
【解析】
【详解】一天中的最低气温出现在日出前后,日出之后气温升高,到下午14:00达到最高,之后气温下降,所以一天中,最高气温一般出现在中午时段。
故题干说法正确。
6. 做“水结冰”的实验时,往盛满碎冰的容器中加入食盐,可以制造更低的温度。( )
【答案】√
【解析】
【详解】用冰降温的原理是冰在融化的过程中要吸热,自然使得温度下降,从而达到制冷的作用。但是降温一旦达到水的凝固点即冰点,冰就不能进一步融化,从而也就不吸热了,温度下降也就达到极限了。
7. 我们用电子秤称出气球的质量后,用打气筒打了10筒空气再称,发现球变重了,说明空气有质量。( )
【答案】√
【解析】
【详解】空气很轻,但有一定的质量,可以用天平精确地测量到空气的质量。根据对空气具有质量的认识,我们用电子秤称出气球的质量后,用打气筒打了10筒空气再称,发现球变重了,说明空气有质量。题干表述正确。
8. 天气预报的制作要经过很多的阶段,预测天气对我们的生活有重要的作用。( )
【答案】√
【解析】
【详解】天气预报的制作要经过一个复杂的过程,首先通过气象卫星、探空气球、气象飞机、气象雷达等收集气象资料,再进行气象分析、传递到气象站,然后由气象站发射到移动、电视台、电台,通过电视台、电台整理后,发射到电视机、收音机、手机。预测天气对我们的生活有重要作用,影响到我们的生产和生活。
故题干说法正确。
9. “木已成舟”这个成语所说的变化和橡皮泥捏成玩偶的变化是不相同的。( )
【答案】×
【解析】
【详解】物理变化没有新物质产生;化学变化有新物质产生。“木已成舟”这个成语所说的变化和橡皮泥捏成玩偶的变化是相同的,没有新物质产生,属于物理变化。
故题干错误。
10. 在干燥的冬天,空气里没有水蒸气。( )
【答案】×
【解析】
【详解】水在自然界中有气态、液态、固态三种存在状态,水蒸气是它的气态形式,水是它的液态形式,冰是它的固态形式,这三种状态之间是可以相互转换的。水从一种状态转变成另一种状态需要吸热或放热,主要取决于温度的变化。在干燥的冬天,空气里也是有水蒸气的,只是较少。
11. 一定量的水只能溶解一定量的食盐。( )
【答案】√
【解析】
【详解】略
12. 农历年一年中第一个节气是立春。( )
【答案】√
【解析】
【详解】我国古人根据太阳直射点的移动,制定了二十四节气,春、夏、秋、冬四个季节,每个季节6个节气。春季有立春、雨水、惊蛰、春分、清明、谷雨;夏季有立夏、小满、芒种、夏至、小暑、大暑;秋季有立秋、处暑、露水、秋分、寒露、霜降;冬季有立冬、小雪、大雪、冬至、小寒、大寒。一年之计在于春,因此,二十四节气中第一个节气是“立春”。
故题干说法正确。
二、科学选择(每小题2分,共36分)
水为万物之源,万物之本,人们生活的一时一刻都离不开水,正是因为有了水,人类才会生存,世界万物才会生机盎然,千姿百态,丰富多彩。本期学习了水知识后,请你回答下面问题。
13. 小明将透明的塑料盒倒扣在地面上,放置一段时间后,观察到盒中有小水滴出现,他可能将塑料盒倒扣在了( )。
A. 湿润的土地上B. 干燥的水泥地面上C. 以上两者都可以
【答案】A
【解析】
【详解】水在自然界中有气态、液态、固态三种存在状态,水蒸气是它的气态形式,水是它的液态形式,冰是它的固态形式,这三种状态之间是可以相互转换的。根据水的三态变化的认识,将透明的塑料盒扣在潮湿的土地上,放置一段时间后,观察到盒中出现小水滴,这个过程中首先液态水蒸发成水蒸气,然后水蒸气在遇冷凝结成液态的小水滴。将透明的塑料盒扣在干燥的水泥地面上不会出现小水滴,因为干燥的水泥地面上几乎没有水蒸发,不易产生小水滴。
14. 秋冬季节,西北冷空气东移南下侵入,与前期暖湿气团混合,容易形成大雾。大雾是由( )组成的。
A 小水珠B. 水蒸气C. 小冰晶
【答案】A
【解析】
【详解】水有三种状态:固态的冰、液态的水、气态的水蒸气。云和雾都是空气中的水蒸气遇冷凝结成的众多小水滴或小冰晶,它们飘浮在高空就是云,接近地表就是雾。所以雾是由小水珠组成的。
故选A。
15. 在50毫升水中加入30克食盐,充分搅拌后,发现杯底还有一些食盐颗粒没有溶解,这因为( )。
A. 食盐颗粒太大了B. 搅拌得不够充分C. 食盐在水中的溶解能力是有限的
【答案】C
【解析】
【详解】不同物质在水中的溶解能力是不一样的。一般情况下,50毫升的水中大约可以溶解18克食盐,所以在50毫升的水中加入30克食盐,充分搅拌后,发现杯底还有部分食盐颗粒没有溶解,这是因为食盐在水中的溶解能力是有限的。
故选C。
16. 吃火锅时,没有往锅里继续放盐,可汤却越吃越咸,这是因为( )。
A. 汤上面淡,下面咸B. 汤里的盐浓度随着水分的蒸发而增大C. 汤里锅底的盐没溶解
【答案】B
【解析】
【详解】吃火锅时,汤内的水分蒸发,溶液浓度升高,所以汤越来越咸。故选B。
17. 如图中,酒精灯的使用正确的是( )。
A. ①④B. ③④C. ②③
【答案】B
【解析】
【详解】使用酒精灯的注意事项:不能用燃着的酒精灯点燃其他酒精灯,要用火柴自下而上点燃酒精灯;熄灭酒精灯时要用灯帽盖灭,不能用嘴吹。
①不能用燃着的酒精灯点燃其他酒精灯。使用错误。
②熄灭酒精灯不能用嘴吹。使用错误。
③用火柴自下而上点燃酒精灯。使用正确。
④熄灭酒精灯时要用灯帽盖灭。使用正确。
故选B。
18. 关于“水的沸腾”实验,下列说法中正确的是( )。
A. 实验结束后,要迅速用手把烧杯等器材移开
B. 温度计的玻璃泡要放在液体中部,不能接触烧杯
C. 如果水的沸点不是100℃,一定是操作出现了错误
【答案】B
【解析】
【详解】实验结束后,不能迅速用手把烧杯等器材移开,要确定烧杯等器材不烫手再移开,以免烫伤。温度计的玻璃泡要放在液体中部,不能接触烧杯底也不能接触烧杯壁,以免产生误差,测量不准确。水的沸点由于受压强、水质等因素的影响可能不是100℃,不一定是操作出现错误。
19. 寒冷的冬天,我们经常看到人们给暴露在外边的自来水管“穿衣服”,这是因为当气温在0℃以下时,未加保护的水管会爆裂。这种现象说明水结冰后体积( )。
A. 会变大B. 会变小C. 不变
【答案】A
【解析】
【详解】热胀冷缩是指物体受热时会膨胀,遇冷时会收缩的特性。热胀冷缩是许多物体的基本特征。但是水在结冰时,出现不同于“热胀冷缩”特殊现象,即“热缩冷胀”,水结冰后体积会变大,相同质量的水和冰相比,冰的体积大,水的体积小。所以气温在0℃以下时,未加保护的自来水管容易爆裂。故选A。
我们的周围充满了空气,我们的生存离不开空气,我们通过学习和探索认识了空气。
20. 厨房里的油烟机一般安装在灶台上方,是因为( )。
A. 方便炒菜时照明B. 烧菜时产生的油烟会上升C. 为了安装和使用方便
【答案】B
【解析】
【详解】空气受热后体积膨胀,比同体积的冷空气轻,热空气会上升。厨房里的油烟机一般安装在灶台上方,这是因为烧菜时产生的油烟温度高,会上升运动,便于油烟机将其排出。
故选B。
21. 下图所示,打气筒持续向杯中充气后,能看到( )。
A. 杯中水位不会变化
B. 乒乓球会逐渐下降
C. 杯外水位会下降
【答案】B
【解析】
【详解】空气虽然看不见,摸不着,但它确确实实地存在,并且空气和水、石头等物体一样,可以占据空间。用打气筒连着球针,从杯底的小孔向杯中打入一些空气,我们会看到乒乓球会逐渐下降,.杯子里的水面下降。
22. 在“风的模拟”实验中(如下图所示),我们观察到点燃的蚊香产生的烟会( )。
A. 直接向上升B. 被吹向盒外C. 被从a小孔吸进盒内后,又从b孔飘出
【答案】C
【解析】
【详解】盒子内蜡烛点燃加热空气,热空气上升从b孔流出,在b处形成向外的风,空气上升后,冷空气从a孔补充进来,在a处形成向内的风,所以我们观察到点燃的蚊香产生的烟会被从a小孔吸进盒内后,又从b孔飘出。选C。
23. 如下图所示,杨帆同学做“热气球”的实验时,需要用纸筒罩住蜡烛,这是为了( )。
A. 让“热气球”保持结构完整B. 防止蜡烛倾斜倒下C. 更集中地加热空气
【答案】C
【解析】
【详解】空气受热会向上流动,热空气上升;空气受冷会向下流动冷空气下降;冷空气下降是因为冷空气比同体积的热空气重,热空气上升是因为热空气比同体积的冷空气轻。热气球是通过加热袋中的空气来达到上升的,用一个纸罩住蜡烛,是为了让热更加集中地加热空气。故选C。
24. 下列关于风的说法,正确的是( )。
A. 风可以吹倒庄稼,吹翻船只,所以风只会给人类带来害处
B. 风力可以发电,所以风只会给人类带来好处
C. 风对人类有害处,也有好处
【答案】C
【解析】
【详解】天气的最大特点是多变,天气与我们生活是息息相关的,各种不同天气的利弊对我们生活的影响不同。风对人类有害处,也有好处。风可以吹倒庄稼,吹翻船只,但是风力可以发电,所以风只会给人类带来好处。
25. 如下图所示,用带漏斗的塞子紧紧塞住瓶口,然后把水倒进漏斗,一段时间后,水流不进瓶子里,这是因为( )。
A. 倒入的水太少了B. 漏斗的颈部太细了C. 瓶内的空气占据一定的空间
【答案】C
【解析】
【详解】空气虽然是看不见、摸不着、无色无味透明的气体,但是能占据空间。用带漏斗的塞子紧紧塞住瓶口,然后把水倒进漏斗,水流不进瓶子里,这是因为瓶内空气占据瓶子里的空间。
故选C。
学习天气的相关知识后,小明养成了一个好的习惯,每天外出上学或干其它事情,总要先看看天气,再决定行程。
26. 小明用自己制作的风向标测风向,结果如图所示,那么这时的风是( )。
A. 东风B. 东南风C. 西北风
【答案】B
【解析】
【详解】风向标是用于测定风吹来的方向的仪器。风向标的箭头永远指向风吹来的方向,风向标箭头所指的方向就是当时的风向。分析图片可知,风向标箭头指在东南方,此时的风向为东南风。故选B。
27. 如果使用的气温计从10℃到20℃之间有5小格,那么此气温计的每小格表示( )。
A. 1℃B. 2℃C. 4℃
【答案】B
【解析】
【详解】在使用温度计测量温度时,我们要确定好刻度表上每一个小格所表示的温度是多少,如果温度从10℃到20℃之间有5个小格,那么该气温计的每一小格表示10÷5=2℃。这样读数才会准确。故选B。
28. 明天放假,天气预报说明天阴天、无风,小明有下面三种安排,最适宜是( )。
A. 去公园放风筝B. 跟同学到室外操场上打羽毛球C. 在家里晒被子
【答案】B
【解析】
【详解】天气与我们的日常生活息息相关,不同的天气会对我们人类的生活产生不同的影响。阴天没有太阳,不适合晒被子;无风,适合打羽毛球,不适合放风筝。可见B符合题意。
29. 小明发现天空中的云很高很薄,像羽毛一样,那么这一天的天气可能是( )。
A. 晴天B. 多云C. 阴天
【答案】A
【解析】
【详解】纤维、羽毛状的云常发生在晴天。小明发现天空中的云很高很薄,像羽毛一样,那么这一天的天气可能是晴天。
故选A。
30. 生成数值天气预报,是通过( )实现的。
A. 超级计算计算机B. 人工计算C. 人的经验
【答案】A
【解析】
【详解】制作天气预报,大致有五个步骤:数据收集、数值天气预报、气象员做出预报、天气会商、发布天气预报。其中生成数值天气预报,是通过超级计算计算机实现的。
三、科学生活(每空1分,共18分)
我们的生活离不开水,下面是小明同学与水的故事,请你把相应的空填写完整。
31. 读三年级的小明,在妈妈的教育下已经能洗自己小件的衣服了。秋天,洗过的衣服变干是水通过______方式变成了水蒸气挥发到空气中去了。在较冷的天气,他发现洗衣粉溶解到水中较慢,那么他可以采用_________(选填“搅拌”或“放在温水中”)方法加快溶解比较合适。洗衣粉溶解到水中后,_______(选填“能”或“不能”)用过滤的方法把它和水分开了。
【答案】 ①. 蒸发 ②. 放在温水中 ③. 不能
【解析】
【详解】水在自然界中有气态、液态、固态三种存在状态,水蒸气是它的气态形式,水是它的液态形式,冰是它的固态形式,这三种状态之间是可以相互转换的。根据水的三态变化的认识,秋天,洗过的衣服变干是水通过蒸发变成了水蒸气。加快物质在水中溶解的方法有提高水温和搅拌,现在是较冷的冬天,所以选择放在温水中,效果更显著。在水中容易溶解的物质,不能通过过滤的方法分开,因为物质在水中化成了肉眼看不见的微粒,且分布均匀。
32. 周六,大雪,地上白霭霭的一片,雪是______(选填“固态”、“液态”或“气态”)的水。小明和小伙伴到院子里一起滚雪球,当雪球越来越大时,_____(选填“有”或“没有”)新的物质产生。小明抓一把雪在手中,过一会儿,雪变成了水,这是因为雪被他的手______融化变成了水。
【答案】 ①. 固态 ②. 没有 ③. 加热
【解析】
【详解】水在自然界中有气态、液态、固态三种存在状态,雪是固态的水。
小明和小伙伴到院子里一起滚雪球,当雪球越来越大时,只是体积大小变化,没有新的物质产生,属于物理变化。
小明抓一把雪在手中,过一会儿,雪变成了水,这是因为雪被他的手加热融化变成了水。
33. 小科周末家研究空气,他找来一个塑料瓶,将气球塞进瓶口,气球皮反扣在瓶口,如图所示。
(1)这时瓶子里_______(选填“有”或“没有”)空气。
(2)他用力吹气球,如图所示,会发现_________________(选填“不能吹大”或“只能吹大一点点”),产生这一现象的原因是瓶子里的空气要________,并且大小_________(选填“能”或“不能”)改变。
(3)他把塑料瓶浸入热水中,过一会儿,看到气球往外凸起来,这是里面的空气受热______引起的。当他用牙签尖刺破气球,感觉到空气从破裂处喷出,这说明空气可以_______。
【答案】 ①. 有 ②. 只能吹大一点点 ③. 占据空间 ④. 能 ⑤. 膨胀 ⑥. 流动
【解析】
【分析】空气是看不见、摸不着、无色无味透明的气体。能占据空间,会流动,易被压缩,有一定的重量。
【详解】(1)空气流动性强,能够占据一切可以进入的空间。小科找来一个塑料瓶,这时瓶子里是有空气的。
(2)小科将气球塞进瓶口,气球皮反扣在瓶口,然后,他用力吹气球,如图所示,会发现只能吹大一点点,不能吹得很大。产生这一现象的原因是瓶子里的空气要占据空间,因为空气没有固定的体积,容易被压缩或扩张,所以气球的大小能改变。
(3)空气能占据空间,流动性强。他把塑料瓶浸入热水中,过一会儿,会看到气球往外凸起来,这是里面的空气受热膨胀引起的。当他用牙签尖刺破气球,感觉到空气从破裂处喷出,这说明空气可以流动。
34. 这是小华同学通过网络查询到2023年我县某一天的天气预报截图。
(1)这一天的具体时间是____________。
(2)当天的最低气温是__________℃。
(3)这一天的云量是_________(选填“晴天”、“阴天”或“多云”),当天的降雨情况是______________。
(4)这一天的风向是_________,风速是___________。
【答案】 ①. 12月17日 ②. 0 ③. 阴天 ④. 雨夹雪 ⑤. 西北风 ⑥. 微风
【解析】
【分析】天气,指的是一个地方在某一短时间里大气的冷暖、阴晴、雨雪以及风等情况。
【详解】(1)观察题干,可以知道这一天的具体时间是12月17日。
(2)当地的最低气温是0℃,最高气温是3℃。
(3)云多而密,看不到太阳,属于阴天。这一天的云量是阴天,当天的降雨情况是雨夹雪。
(4)风向是风吹来的方向,风速的等级可以划分为无风、微风和大风。这一天的风向是西北风,风速是微风。
四、科学探究(每空1分,共22分)
35. 小明同学用温度计测量一块冰和一杯水的温度,温度计示数如下图所示,那么这块冰的温度是_______℃,这杯水的温度是_____℃。
单位℃ 单位℃
【答案】 ①. ﹣6 ②. 15
【解析】
【详解】温度计,是测温仪器的总称,可以准确的判断和测量温度,利用固体、液体、气体受温度的影响而热胀冷缩等的现象为设计的依据。观测温度计的读数时,读数时玻璃泡要继续留在被测液体中,视线与温度计中的液柱上表面相平。这块冰的温度是-6℃,这杯水的温度是15℃。
36. 降水是天气的一个基本特征,也是天气日历中重要的数据,下雨也是降水的一种类型,除了下雨外,你知道的降水类型还有__________(填一种)等。测量降水量的装置是_______。如果你要制作简易测量降水量的装置,如图所列容器中,最适合的是__________(填字母)。
【答案】 ①. 下雪 ②. 雨量器 ③. C
【解析】
【详解】降水是天气的一个基本特征,降水的形式有很多,如有雨、雪、冰雹等。雨量器是测量降水量多少的装置。雨量器的集水漏斗用来收集雨水,容器中雨水的高度值就是降水量,记录24小时的时间来确定降雨等级的,降雨量通常以毫米为单位。制作雨量器要选择透明直筒的容器。首先,选择透明容器,容易读取容器中水的高度是多少;其次,直筒容器刻度均匀,不容易产生误差。所以选项中适合用来作雨量器的是透明直筒的C。
37. 小明在烧杯中加入一些清水,然后放在酒精灯上加热,当温度达到90℃时开始记录,记录结果如下表。
(1)当水沸腾时,水的温度将_____________,并且_______(选填“需要”或“不需要”)继续加热。
(2)小明画出了水中气泡两种情形,其中属于沸腾前的是____,属于沸腾后的是_______。
【答案】 ①. 保持不变 ②. 需要 ③. B ④. A
【解析】
【分析】在标准大气压下,水被加热到100℃发生剧烈的汽化现象,这是水沸腾了。水要维持沸腾状态必须继续加热,说明水在沸腾时需要吸收热量,但水的温度保持在沸点不变。
【详解】(1)给水加热的过程中,水的温度会升高;水被加热到一定的温度时,水会迅速变成汽化变成水蒸气,水中产生大量气泡并冲出水面,这种现象称为沸腾。当水沸腾时,水的温度将保持不变,且维持沸腾的状态需要继续加热。
(2)水在沸腾前底部的温度高,上部的温度低,气泡在容器底部产生,体积较大,在上升的过程中温度降低,水蒸气又变成液态的水,气泡的体积会减小;
水在沸腾时,上下部水温相同,气泡在上升的过程中,随着水压减小,而体积变大。
所以图A是沸腾后的气泡情况,图B是沸腾前的气泡情况。
38. 学习了“空气”单元之后,小明回家还想利用装水的玻璃容器、去掉底部的塑料水瓶子和乒乓球继续研究空气的性质。
(1)小明先将塑料水瓶拧紧瓶盖,竖直扣入水中,看到如图甲所示的现象,原因是___________。
(2)小明又将塑料水瓶的瓶盖去掉,再次竖直扣入水中,看到如图乙所示的现象,现在瓶子里的空间被________占据。这一次,水能进入瓶子中,是由于空气还具有__________的特点。
(3)小明再将塑料水瓶的瓶盖重新盖上,但是在瓶盖上扎了一个很小的小孔,那么将瓶子竖直扣入水中后,看到乒乓球停在如图_________(填“甲”或“乙”)所示的位置,原因是空气具有_________性。
(4)乒乓球在这里的作用是___________________。(选填“更好观察实验现象”、“吸水”)
【答案】 ①. 空气要占据空间 ②. 水 ③. 流动性 ④. 乙 ⑤. 流动 ⑥. 更好地观察实验现象
【解析】
【分析】空气的特点是:能占据空间,能流动,没有固定的形状,易压缩,重量很轻。
【38题详解】
小明先将塑料水瓶拧紧瓶盖,竖直扣入水中,看到如图甲所示的现象,原因是空气有占据空间和容易被压缩的特点。
【39题详解】
看到如图乙所示的现象,发现瓶子里的空间被水和空气占据,水能进入瓶子,是因为空气能流动,减少了体积,水把减少的空气体积补满了。
【40题详解】
看到乒乓球停在如图乙所示的位置,原因是水从瓶子下端流入瓶子中,把塑料水瓶的空气从瓶盖的洞“挤”走了。
【41题详解】
乒乓球在这里的作用是更好地观察水面的变化情况,即更好地观察实验现象。
39. 研究“100毫升水能溶解多少食盐”时,某同学设计了以下的实验步骤,但排列顺序已经被打乱了。
A.取一小份食盐加入盛水的杯中,用玻璃棒充分搅拌。
B.先取一份大约50克的食盐,再把它平均分为20小份。
C.食盐溶解后,再加入一小份食盐继续搅……直到食盐不能溶解为止,记录加入食盐的份数。
D.通过计算,得出总共溶解的食盐的质量。
E.在烧杯里倒入100毫升冷水。
(1)正确的步骤:(B)→( )→(A)→( )→( )。
(2)实验中把食盐平分成20小份的目的是________________,同时还要用玻璃棒搅拌的目的是_________________。(两空选填“好控制实验”或“能加快溶解”)
(3)有一个小组为了加快实验用开水代替冷水,他们的实验结果明显与其他小组不同,于是他们猜想:食盐的溶解能力还与温度有关。他们进一步做实验,得出不同温度下100毫升水溶解食盐的质量如下表所示:
分析数据得到:食盐的溶解能力与温度有关,当温度升高时,食盐的溶解能力__________(填“增强”或“减弱”)。
(4)因此,比较小苏打和食盐的溶解能力时,一定要使水的温度__________。
【答案】 ①. E ②. C ③. D ④. 好控制实验 ⑤. 能加快溶解 ⑥. 增强 ⑦. 一样
【解析】
【分析】溶解的特征:物质在水中化成了肉眼看不见的微粒,均匀分布在水中,并且不能用沉降或过滤的方法分离出来。在相同条件下,不同物质在水中的溶解能力是不同的有大有小,一些气体也能溶解于水,食盐的溶解能力比小苏打强。
【详解】(1)研究“100毫升水能溶解多少食盐”时,正确的操作步骤是:
B先取大约50克食盐,再把它平均分为20小份;
E在烧杯里倒入100毫升冷水;
A取一小份食盐,加入到盛水的杯中,用玻璃棒充分搅拌;
C食盐溶解后,再加入一小份食盐继续搅……直到食盐不能溶解为止,记录加入食盐的份数;
D通过计算,得出总共溶解的食盐的量。
(2)实验中把食盐平分成20小份的目的是为了好控制实验,提高实验数据的准确性。
搅拌的加快物质溶解速度的有效方法,因此,用玻璃棒搅拌的目的是能加快溶解,缩短实验时间,提高工作效率。
(3)分析表中实验数据可以看出,水温越高,实验溶解的量越多。
由此可以得出的实验结论是:食盐的溶解能力与温度有关,当温度升高时,食盐的溶解能力增强。
(4)根据对比实验的基本要求,对比实验中控制的变量只有一个,其他条件完全相同。因此,比较小苏打和食盐的溶解能力时,控制的唯一变量就是小苏打和食盐两种物质不同,其他条件完全相同,一定要使水的温度一样。
时间
0
1
2
3
4
5
6
温度/℃
90
94
97
97
97
97
97
温度(℃)
10
20
30
40
50
60
70
80
90
100
溶解食盐的质量(克)
35.5
35.8
36
36.6
37
37.3
37.8
38.4
39
39.8
2023-2024学年江苏省宿迁地区教科版三年级上册期末考试科学试卷(原卷版+解析版): 这是一份2023-2024学年江苏省宿迁地区教科版三年级上册期末考试科学试卷(原卷版+解析版),文件包含2023-2024学年江苏省宿迁地区教科版三年级上册期末考试科学试卷原卷版docx、2023-2024学年江苏省宿迁地区教科版三年级上册期末考试科学试卷解析版docx等2份试卷配套教学资源,其中试卷共8页, 欢迎下载使用。
2023-2024学年湖南省麻阳县教科版六年级上册期末考试科学试卷(原卷版+解析版): 这是一份2023-2024学年湖南省麻阳县教科版六年级上册期末考试科学试卷(原卷版+解析版),文件包含2023-2024学年湖南省麻阳县教科版六年级上册期末考试科学试卷原卷版docx、2023-2024学年湖南省麻阳县教科版六年级上册期末考试科学试卷解析版docx等2份试卷配套教学资源,其中试卷共17页, 欢迎下载使用。
2023-2024学年湖南省怀化市通道县教科版五年级上册期末考试科学试卷(原卷版+解析版): 这是一份2023-2024学年湖南省怀化市通道县教科版五年级上册期末考试科学试卷(原卷版+解析版),文件包含2023-2024学年湖南省怀化市通道县教科版五年级上册期末考试科学试卷原卷版docx、2023-2024学年湖南省怀化市通道县教科版五年级上册期末考试科学试卷解析版docx等2份试卷配套教学资源,其中试卷共20页, 欢迎下载使用。

