资料中包含下列文件,点击文件名可预览资料内容
还剩9页未读,
继续阅读
湘豫名校联考2024届高三下学期3月第二次模拟考试语文试题及答案
展开
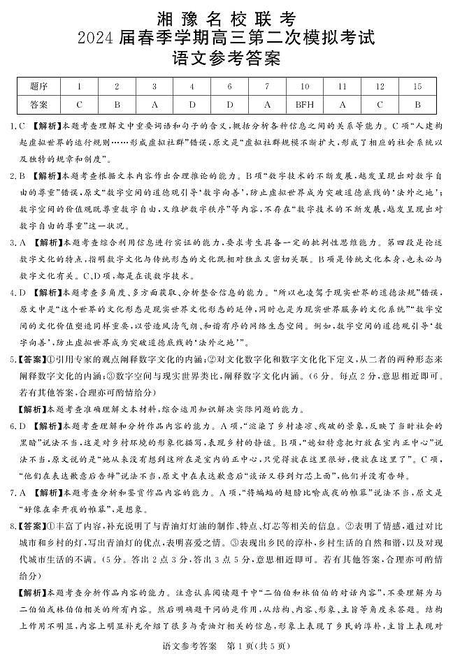
这是一份湘豫名校联考2024届高三下学期3月第二次模拟考试语文试题及答案,文件包含2024届湘豫名校联考高三第二次模拟考试语文试题pdf、2024届湘豫名校联考高三第二次模拟考试语文答案pdf等2份试卷配套教学资源,其中试卷共17页, 欢迎下载使用。
相关试卷
2024届湘豫名校联考高三第二次模拟考试语文试题(含解析):
这是一份2024届湘豫名校联考高三第二次模拟考试语文试题(含解析),共21页。试卷主要包含了现代文阅读,文言文阅读,古代诗歌阅读,名篇名句默写,语言文字运用,作文等内容,欢迎下载使用。
2024届湘豫名校联考春季高三第二次模拟考试-语文:
这是一份2024届湘豫名校联考春季高三第二次模拟考试-语文,文件包含2024届湘豫名校联考高三第二次模拟考试语文试题pdf、2024届湘豫名校联考高三第二次模拟考试语文答案pdf等2份试卷配套教学资源,其中试卷共17页, 欢迎下载使用。
湘豫名校联考2024届春季学期高三第二次模拟考试 语文试题:
这是一份湘豫名校联考2024届春季学期高三第二次模拟考试 语文试题,文件包含2024届湘豫名校联考高三第二次模拟考试语文试题pdf、2024届湘豫名校联考高三第二次模拟考试语文答案pdf等2份试卷配套教学资源,其中试卷共17页, 欢迎下载使用。

